我公司出售高质量的氨基酸液、氨基酸原粉、氨基酸微量元素、eddha铁、螯合铁等并支持肥料产品的定制,欢迎来电,免费索取样品!

  • 公司地址
    中国,四川,成都
  • 联系电话
    18681783931

必需氨基酸和非必需氨基酸谁多(高中生物:易错易混知识点对比,搞懂别再错啦)

必需氨基酸和非必需氨基酸谁多

高一生物易混易错知识点

高中生物:易错易混知识点对比,搞懂别再错啦

高中生物:易错易混知识点对比,搞懂别再错啦!

查看更多初中、高中知识,关注我哦,每天都更新!

表1:动植物细胞、不同植物细胞、不同动物细胞的比较:

高中生物:易错易混知识点对比,搞懂别再错啦

表2:原核细胞-细菌和蓝藻的比较:

高中生物:易错易混知识点对比,搞懂别再错啦

表3:原核细胞与真核细胞的比较:

高中生物:易错易混知识点对比,搞懂别再错啦

表4:【实验】检测生物组织中的糖类、脂肪和蛋白质:

高中生物:易错易混知识点对比,搞懂别再错啦

表5:必需氨基酸和非必须氨基酸:

高中生物:易错易混知识点对比,搞懂别再错啦

表6:观察DNA和RNA在细胞中的分布:

高中生物:易错易混知识点对比,搞懂别再错啦

表7:DNA和RNA的比较:

高中生物:易错易混知识点对比,搞懂别再错啦

高中生物:易错易混知识点对比,搞懂别再错啦

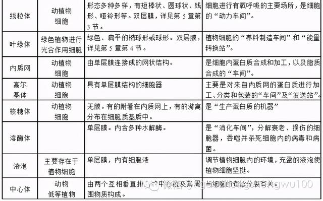
表8:细胞器:

高中生物:易错易混知识点对比,搞懂别再错啦

高中生物:易错易混知识点对比,搞懂别再错啦

表9:【实验】用高倍显微镜观察叶绿体和线粒体:

高中生物:易错易混知识点对比,搞懂别再错啦

表10:【实验】比较过氧化氢在不同条件下的分解:

高中生物:易错易混知识点对比,搞懂别再错啦

表11:细胞的能量“通货”――ATP:

高中生物:易错易混知识点对比,搞懂别再错啦

表12:光合作用:

高中生物:易错易混知识点对比,搞懂别再错啦

高中生物:易错易混知识点对比,搞懂别再错啦

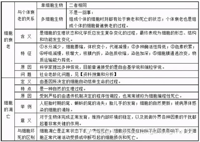
表13:细胞的衰老和凋亡:

高中生物:易错易混知识点对比,搞懂别再错啦

生物大师

高中生物:易错易混知识点对比,搞懂别再错啦,高一生物易混易错知识点

蜀ICP备15013208号-3