我公司出售高质量的氨基酸液、氨基酸原粉、氨基酸微量元素、eddha铁、螯合铁等并支持肥料产品的定制,欢迎来电,免费索取样品!

  • 公司地址
    中国,四川,成都
  • 联系电话
    18681783931

可以吃哪种氨基酸(宠粮中的“氨基酸”都有什么用?说出来你肯定不信)

想要成为一个合格的铲屎官,对于主子们的食物搞清楚是最起码的。然而当我们拿到猫粮、犬粮的时候,看着包装上原材料表那一长串这种酸、那种酸、各种各样的氨基酸,瞬间就懵了,这都是啥?宠粮中的氨基酸都有什么区别?这都有啥用?看着就让人头大。那今天倍内菲就跟大家一起来学习一下宠粮中的氨基酸到底有啥用。

宠粮中的“氨基酸”都有什么用?说出来你肯定不信

宠粮中的氨基酸

宠粮中的氨基酸有什么用?

想知道宠粮中的氨基酸有什么用,我们要先了解下氨基酸。

宠物在生长发育阶段需要大量的蛋白质提供营养,氨基酸作为蛋白质的基础单元,在宠粮中的作用是毋庸置疑的。

宠物体内的蛋白质一直处于持续降解和合成的变动状态,无论降解和合成速度差异多大,最后都会分解和替代体内所有的蛋白质。宠物只要获取到足够的氨基酸,就能满足宠物的生理需求。

宠粮中的“氨基酸”都有什么用?说出来你肯定不信

宠粮中的氨基酸

高质量的动物蛋白可以轻松满足宠物营养所需,而不合规的原料中含有大量不可吸收的角质蛋白等低劣蛋白,是无法被宠物身体吸收的。倍内菲全系列产品中对氨基酸的种类和数量进行了科学配比,符合宠物不同阶段的生理及营养需求。主粮不同于零食,只有经过科学配比,才能在宠物日常饮食中提供更合理的生理需求。

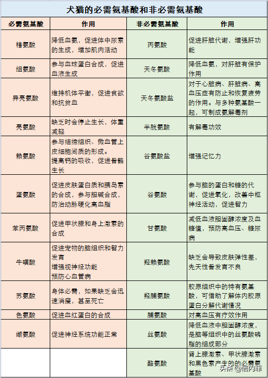
宠粮中的氨基酸都有哪些?

宠粮中的氨基酸种类是很庞大的,我们一般将其分为“必需氨基酸”和“非必需氨基酸”两种。

必需氨基酸指的是宠物在日常主粮中无法通过自身机体合成的10种氨基酸。非必需氨基酸指的是宠物在日常主粮中可以自行合成的12种氨基酸。

宠粮中的“氨基酸”都有什么用?说出来你肯定不信

宠粮中的氨基酸

我们的新繁育系列产品在原料中添加了鸡心、鸡肝等内脏来满足宠物的必需氨基酸需求和部分非必需氨基酸需求。还额外增加了DL-蛋氨酸、L-赖氨酸等多种氨基酸全面满足犬、猫的营养小要求。

氨基酸作为蛋白质的基本组成单位,在动物的营养中起着重要作用,氨基酸缺乏会让宠物开始身形消瘦,身体出现不可逆的损伤。

宠粮中的“氨基酸”都有什么用?说出来你肯定不信

宠粮中的氨基酸

所以各位铲屎官当发现自家主子身形开始突然消瘦,那我们就要注意啦~

上面关于宠粮中的氨基酸的相关知识就是倍内菲今天要和大家讲的内容,如果还有什么见解欢迎大家在文章下方留言交流。当然也希望大家可以在互动探讨中学到更多的养宠知识,把自家的宠物养得更好!

倍内菲,专心做好粮!纯真生食,只为更好!

蜀ICP备15013208号-3