氨基酸洁面 兰蔻
教你一个选择护肤品的黄金准则,让你在护肤的道路上不在花冤枉钱。
洗面奶选一般的就行,记住一定要选氨基酸洁面,因为它只有清洁的作用,氨基酸洗面奶的行业标杆就是芙丽芳丝,如果你觉得芙丽芳丝都有点贵,旁氏洁面也是一个不错的选择,很多人觉得氨基酸洁面有种洗不干净的感觉,那不是洁面的问题,是你心理问题。
市面上的各种水,不管是柔肤水,亮肤水,爽肤水,也不需要太贵的,毕竟它的主要成分就是水,你也别指望水给你带来多大的效果,除了很多大牌的品牌溢价以外,水你可以选择一般得,用起来也不心疼。
接着就是精华和面霜,这俩在我们护肤当中一定要重点投资,因为很多品牌都会把核心技术放在精华和面霜里重点宣传,这就是为啥这俩单品往往卖的都很贵,毕竟精华和面霜太考验一个品牌的实力了,现在很多品牌都不知道往精华里加点什么,所以一直在蹭大牌精华的热度,你懂的。
如果精华你觉得很贵,便宜的又不感兴趣,那把预算都花在面霜上也可以,因为护肤品中最重要的一个单品就是面霜,因为别的你可以没有,面霜你一定要有,这就是为什么我一直推荐兰蔻雪花霜的原因,因为它是具备特殊功效备案的一款面霜,抗老用的是玻色因,提亮用的是377+维c,紧致用的是高山雪绒草和欧洲越橘这种高端成分,如果你预算很低,完全可以把所有的预算都花在面霜上面,效果也不错[灵光一闪][灵光一闪]
皂基洗面奶和氨基酸洗面奶的区别
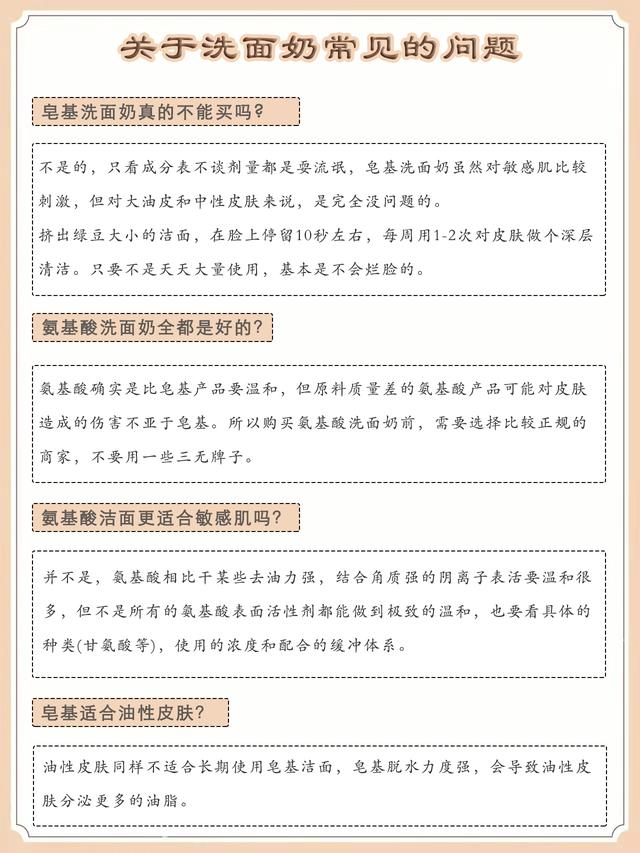
洗面奶是咱们每天都会用的清洁产品,但最近皂基类和氨基酸类总被拿来比较,那我们如何来选择呢?一起来来康康~
关于洗面奶的使用误区:
误区一:泡沫型洗面奶洗完后皮肤紧绷,会导致营养流失?
很多人会误以为洗完脸之后的紧绷感,是由于洗面奶洗去了皮脂和含在角质中保持水分的天然保湿剂而造成的。其实。每一次洗脸都是重要的保湿环节,细腻的泡沫能深入毛孔并洗净皮肤的污渍。
如果是含有丰富滋养成份的泡法型洗面奶,也能使滋养成分顺利进入毛孔。完全无泡沫的洗面奶应该和泡沫型洗面奶结合使用,否则无法彻底清洁,造成油脂堆积,引发皮肤问题。
误区二:洗面奶功能越多越贵,美容效果越好?
洗面是为了清洁皮肤,如果过多的功能性成分会造成皮肤清洁的不彻底,同时过多的功能性成分在皮肤没有任何保护的情况下进入毛孔,会给皮肤造成负担。所以洗面奶需要满足两个基本条件即可:清洁彻底和滋润皮肤。
误区三:用毛巾洗脸会更干净?
毛巾圈绒比毛孔大数十倍,很难深入清除深处污垢油脂,久湿不干的毛巾还会滋生各种细菌,与皮肤摩擦令皮肤过敏。所以洗脸最好使用柔和的洁面海绵,并经常晾晒消毒。
正确的洗脸方法:
(1)、油性皮肤,2-3 次 / 天;其他肌肤,2 次 / 天。
(2)、水温控制在32-38度之间。
(3)、1-2周用一次去角质产品,不要过度摩擦肌肤。
(1)、选择成分是氨基酸表活 + 糖苷的洁面产品,成分可以简单,但要温和。
氨基酸洗面奶推荐:
芙丽芳丝洗面奶
兰蔻极光洗面奶
SK2洗面奶
Fresh大豆洁面啫喱
皂基洗面奶推荐:
香奈儿山茶花洗面奶
LAMER璀璨净透洁面乳
氨基酸和皂基洗面奶的区别!成分大科普,皂基洗面奶和氨基酸洗面奶的区别
双十一剁手清单来了!12款洗面奶一句话总结给你听!不踩雷!
在讲具体单品前,先要给大家讲清楚洗面奶的一个基本概念,目前的洗面奶主要是分为两种:一种是皂基,一种是氨基酸的。当然还有两种的复配的。一般来说,皂基的清洁力更强,适合大油皮;氨基酸更温和,清洁力也不错,适合各种皮肤,尤其是敏感肌,价格相对来说要贵些。
皂基类:
Cpb洁面:皂基复配氨基酸洁面,温和不刺激,清洁能力强,洗后滋润不紧绷,一点点就能搓出很多泡泡,洗完感觉皮肤会呼吸还有白亮。
Ipsa舒缓净润洁面:皂基复配氨基酸表活的洗面奶,即温和又洗得干净,泡沫比较丰富,洗完滋润不紧绷,洗感类似cpb。
氨基酸类:
俊平橙净无忧氨基酸洁面慕斯:氨基酸洁面,温和不刺激。 这是我是第一次使用这种可以直接打出泡沫的洗面奶,感觉还挺新奇的,我觉得这个泡沫很绵密很温和,一点也不拔干、很滋润。调香稍有点刺鼻。
多芬洁面泡沫:氨基酸复配皂基,温和不刺激,清洁能力中等,有假滑感,洗完不紧绷,泡沫绵密(比俊平绵密厚实),味道太香,超市沐浴露的香味,不喜欢。
兰蔻新净透泡沫洁面乳:氨基酸复配甜菜碱表活,温和不假滑,洗得干净不紧绷,味道也好闻,淡淡花香
芙丽芳丝洗面奶:氨基酸洗面奶,泡沫绵软丰富,中等清洁力,洗后感觉皮肤很清透,也不会假滑。无香精、无矿油、无防腐剂,很适合敏感肌肤。
珂润洁面泡沫:氨基酸搭配甜菜碱表活,洗后有顺滑感不紧绷,中等清洁力,没有香料,泡沫没有俊平绵密,适合敏感肌。
碧欧泉洗面奶:氨基酸复配皂基,起泡力中等,洗完不紧绷不假滑,香味清新。
养生堂洗面奶:氨基酸洗面奶,泡沫不太丰富,洗后清爽不紧绷。
HFP氨基酸洁面液:氨基酸洁面,泡沫比较少,洗得干净不紧绷。
CEMOY洁面:氨基酸洁面,泡沫比较丰富,洗得干净不紧绷。
Sisley百合洁肤乳:APG洗面奶,
应该干手干脸,以打圈方式轻轻按摩,直至彩妆溶解,可以同时完成卸妆和洁面。千万不要加水揉搓,根本不会起泡。洗完脸感觉清爽不紧绷,脸会变白。卸妆能力比较强,Kissme睫毛膏用点时间也能卸干净。
#双十一# #品牌好物#