我公司出售高质量的氨基酸液、氨基酸原粉、氨基酸微量元素、eddha铁、螯合铁等并支持肥料产品的定制,欢迎来电,免费索取样品!

  • 公司地址
    中国,四川,成都
  • 联系电话
    18681783931

氨基酸 多肽 蛋白质(南开余志林JACS一种新型氨基酸多肽的乏氧响应组装及肿瘤荧光成像)

氨基酸 多肽 蛋白质

南开余志林JACS一种新型氨基酸多肽的乏氧响应组装及肿瘤荧光成像

在过去的几十年里,肽纳米结构的结构特征与氨基酸序列之间的密切关系已经被彻底阐明。这启发了基于天然或非典型氨基酸刺激反应的各种可控自组装肽系统的建立。包括氧化还原,pH,光,和酶反应等用于创造在疾病诊断和治疗方面具有巨大潜力的功能材料。硝基还原酶(nitroreductase, NTR)是一种含黄素的酶,通常在实体肿瘤的缺氧区域过表达,它使人能够使用NAD(P)H作为电子源将硝基还原为(羟基)氨基。相当数量的NTR响应水凝胶、成像探针、药物传递载体、或可激活前药物已经开发出来,并展示了广泛的生物医学应用。尽管刺激反应性多肽自组装方面取得了显著进展,但通过NTR还原氨基酸来调控多肽自组装的可靠策略仍然缺乏,因此限制了NTR反应性多肽生物材料的发展。

南开余志林JACS一种新型氨基酸多肽的乏氧响应组装及肿瘤荧光成像

为了解决这一问题,南开大学余志林课题组受天然组氨酸中的咪唑基团和硝基咪唑的NTR响应特性的启发,设计并合成了一种具有NTR-响应的非经典氨基酸。在侧链上合理整合了一个与丙氨酸结合的硝基咪唑单元,设计了NTR响应型氨基酸。硝基咪唑的还原倾向与硝基的位置密切相关,其中2-硝基咪唑的还原电位最高,与4-和5-硝基咪唑相比,2-硝基咪唑是最容易还原的对应物。基于这些考虑,设计和合成2-硝基咪唑-1-酰丙氨酸,缩写为A(2NI),作为NTR响应氨基酸。由此得到的氨基酸被合理地纳入肽序列中,从而形成末端芴甲基氧羰基(Fmoc)的芳香族肽,在纳米纤维和纳米粒子之间进行NTR响应自组装。其可在肿瘤乏氧区域基于硝基还原有效调控多肽组装,同时开启纳米结构荧光特性,实现实体瘤乏氧区域的荧光成像检测。该氨基酸在硝基还原作用下疏水的硝基转化成亲水氨基,促进多肽从纳米纤维结构向纳米颗粒转变,同时抑制硝基咪唑对荧光基团的淬灭机制。基于多肽纳米结构的形貌转变以及荧光恢复,所制备的超分子荧光探针可对实体瘤乏氧区域高效富集-渗透成像。该成果以“Noncanonical Amino Acids for Hypoxia-Responsive Peptide Self-Assembly and Fluorescence”为题发表在国际著名期刊J. Am. Chem. Soc.上。论文第一作者是南开大学博士研究生胡彬彬,通讯作者为南开大学化学学院余志林研究员。

南开余志林JACS一种新型氨基酸多肽的乏氧响应组装及肿瘤荧光成像

图1-基于2-硝基咪唑丙氨酸(A(2NI))的多肽可控组装及肿瘤荧光成像

南开余志林JACS一种新型氨基酸多肽的乏氧响应组装及肿瘤荧光成像

图2-含A(2NI)多肽分子的硝基还原酶响应性

南开余志林JACS一种新型氨基酸多肽的乏氧响应组装及肿瘤荧光成像

图3-乏氧响应的超分子荧光探针

本研究受天然组氨酸中的咪唑基团和硝基咪唑的NTR响应特性的启发,利用光延反应合成了新型氨基酸2-硝基-1-咪唑丙氨酸。通过合理的优化多肽序列,实现了NTR响应性。结果表明多肽的N-端方向基团以及C-端负电荷残基是硝基还原响应性的必要结构特征。并通过进一步调控多肽疏水性,达到基于硝基还原的多肽纳米结构形貌转变目标。 并且基于2-硝基咪唑对荧光基团的荧光猝灭机制,成功构筑了一种乏氧响应的超分子荧光探针。基于NTR响应性调控的形貌转变以及荧光恢复,该探针在活体层面显示良好的肿瘤富集和高效渗透能力,从而对乏氧区域肿瘤细胞有效成像。

南开余志林JACS一种新型氨基酸多肽的乏氧响应组装及肿瘤荧光成像

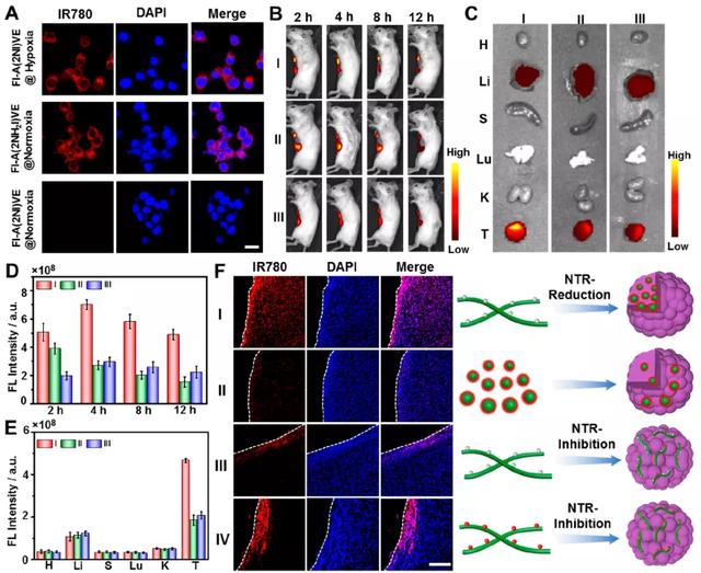
图4-超分子纳米探针对乏氧条件下的细胞及活体内实体瘤成像

总之,该研究报道了一种非典型氨基酸2-硝基咪唑-1-丙氨酸,并探索其在创建硝基还原酶(NTR)响应肽基超分子探针的功能,用于高效缺氧成像。以硝基咪唑单元的还原电位为基础,通过2-硝基咪唑与丝氨酸衍生物的光信反应合成氨基酸。研究阐明了氨基酸的NTR响应性与一系列多肽的结构特征之间的关系。通过合理地优化序列,促进了NTR响应自组装的芳香多肽的发展。由于2-硝基咪唑在荧光猝灭中的固有作用,创建了一种形态可转化的超分子探针,用于基于NTR还原的低氧肿瘤细胞成像。由此产生的超分子探针可以渗透到实体肿瘤中,从而可以对缺氧区域的肿瘤细胞进行有效的荧光成像。该新型氨基酸有望广泛用于调控乏氧区域多肽和蛋白质行为方面,从而拓展生物医用功能材料的制备与开发。

论文连接:

https://pubs.acs.org/doi/10.1021/jacs.1c06435

南开余志林JACS一种新型氨基酸多肽的乏氧响应组装及肿瘤荧光成像

蜀ICP备15013208号-3