我公司出售高质量的氨基酸液、氨基酸原粉、氨基酸微量元素、eddha铁、螯合铁等并支持肥料产品的定制,欢迎来电,免费索取样品!

  • 公司地址
    中国,四川,成都
  • 联系电话
    18681783931

氨基酸gln(舶来赏析|多组学数据揭示缺硫条件下一粒小麦籽粒蛋白的组成和调控(pp2020))

编者按:近日,Plant Physiology杂志发表了题为“Omics Data Reveal Putative Regulators of Einkorn Grain Protein Composition under Sulphur deficiency”的研究文章,利用代谢组、转录组等手段,探究了硫匮乏条件下Triticum monococcum(一粒小麦)籽粒蛋白的组成及其可能的调控因子。本文由法国国家农业,食品和环境研究所的团队完成,第一作者为Titouan Bonnot,通讯作者为Catherine Ravel和Titouan Bonnot。Catherine Ravel博士为小麦籽粒营养研究的专家,先后在15年、17年在Plant Journal发表小麦籽粒蛋白相关的组学文章。为了更好地呈现最近这篇pp文章,我们联系了小麦代谢组研究的专家、华中农业大学教授陈伟老师,由其课题组博士研究生的石涛涛对本文进行详细的解读。

舶来赏析|多组学数据揭示缺硫条件下一粒小麦籽粒蛋白的组成和调控(pp2020)

研究背景:

谷物贮藏蛋白(GSP)的质和量是决定产量和营养品质的重要因素之一,小麦籽粒中贮藏蛋白可以分为富含硫元素的和缺乏硫元素的两类。硫缺乏会降低籽粒中含硫氨基酸(Cys和Met)的含量,从而导致富硫GSP含量减少,而相对应的缺硫GSP比例增加。通过高水平的氮供应可以增加GSP的浓度。但是,过多的氮会导致氮与硫的比例偏高,依然会导致富硫GSP含量减少。因此,N/S比在控制籽粒GSP组成方面起着主要作用,一般在12:1至25:1之间变化。这对于了解植物响应氮和硫营养元素控制谷物储藏蛋白积累的分子机制,从而改善谷物的营养和功能特性至关重要。

该文章利用转录组和代谢组学相结合的方法解析了二倍体小麦不同灌浆时期籽粒在不同N和S处理下的响应。有24个转录本对缺硫反应强烈,通过共表达网络分析确定为谷物对氮和硫供应的调控因子。其中涉及硫酸盐和蛋氨酸代谢的转运蛋白基因上调,表明其为游离氨基酸和N/S比的调节因子。同时,该研究提供了一个很好的例子来说明如何将多组学方法用于特定元素的研究。

1. 转录组和代谢组的变化显示硫在谷物对氮供应的响应中的重要性

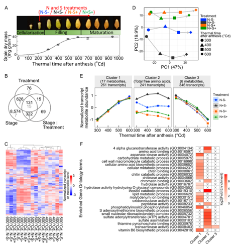
本文作者从植株花后200℃d开始,进行四种处理:N-S-,N+S-,N-S+和N+S+(图1A),之后对花后300至600°Cd的灌浆籽粒进行了RNA测序(RNA-Seq),共获得2,327个差异表达基因。利用代谢组学在灌浆期和成熟籽粒(花后300至950°Cd)检测到33种代谢物,包括11种氨基酸,5种可溶性糖,5种有机酸,淀粉和含硫的谷胱甘肽。统计分析表明,在不同氮硫水平处理下,848个转录本和24种代谢物具有显着差异(图1B)。

转录本和代谢数据的热图和主成分分析显示出在N+S-条件下与其他三种处理的显著分离(图1B,1C)。从PC1可以看出转录本和代谢数据受谷物不同发育阶段的显著影响,同时观察两种S+处理(N-S+和N+S+),表明差异是受硫元素影响。通过对PCA结果的分层聚类,将受氮和硫供应显著影响的转录本和代谢物分为三类(图1E)。Cluster 1和Cluster 3中的转录本和代谢产物在四种条件下具有几乎相似的积累模式,有趣的是,Cluster 2中的N+S-处理下,241个转录本和总游离氨基酸显示出明显的增加。该结果证明,仅有高氮的供应会影响这些基因表达和游离氨基酸水平。通过GO富集分析发现,Cluster 2中转录本主要涉及硫酸盐和氨基酸代谢。因此,Cluster 2中的转录本和总游离氨基酸可能在N+S-处理下引起的硫代谢激活响应中起作用

舶来赏析|多组学数据揭示缺硫条件下一粒小麦籽粒蛋白的组成和调控(pp2020)

Figure 1.Differential effects of nitrogen and sulphur treatments on the grain transcriptome and metabolome.

2. 多组学共表达网络揭示了灌浆过程中不同模块响应氮、硫供应的协调性

为了鉴定参与谷物对氮和硫供应的响应基因,作者将差异转录本和代谢产物与132个蛋白质组学性状和其他谷物性状(氮和硫含量,氮/硫比和单粒重)用于共表达网络构建,获得三个不同的模块(图2)。模块A和模块B中的节点可以在之前的Cluster 1和Cluster 3中观察到。相对于模块A和模块B,模块C是最小的,但是在不同氮、硫处理下,这些节点均具有一定积累变化,并且均存在于之前的Cluster 2中,意味着这些节点可能在响应氮、硫供应中扮演着重要作用。其中硫酸盐转运蛋白(TmLoc029593)和磷酸盐/磷酸烯醇式丙酮酸转运蛋白(TmLoc010460)在该模块内关联最多,并且含有NmrA结构域的蛋白质(M7Z7R6)和含有GST的C末端域的蛋白质(M7ZKE7)也在存在于模块C中。这表明模块C中的基因可以在硫缺乏条件下,调节谷物蛋白的积累。

舶来赏析|多组学数据揭示缺硫条件下一粒小麦籽粒蛋白的组成和调控(pp2020)

Figure 2. Co-expression network of transcripts, metabolites and proteins impacted by nitrogen and sulphur supply during einkorn grain filling

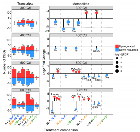
3. 硫元素缺乏在籽粒灌浆过程中强烈上调24个基因

进一步分析转录组和代谢组数据发现,花后300和400°Cd与花后500和600°Cd差异明显(图3)。在转录组水平上,相对于S+处理,众多转录本在N+S-处理下差异积累,尤其是在花后600°Cd表现更加明显。从代谢水平上来说,与N-处理相比,游离氨基酸在N+处理中有所增加,主要是由于Asp,Asn,Lys和Gln在N+处理中积累的更多(图3)。与之相反,从花后600°Cd到种子成熟,N+处理则强烈下调Trp的积累。此外,与其他三种处理相比,在N-S-处理中观察到Ile的过度积累,尤其是在谷物灌浆开始时。在N+S-处理下,表现为不同形态的谷胱甘肽的低积累。有趣的是,除了花后500°Cd下,最具对比性的两种处理(N-S-和N+S+)下,转录差异并不是最大(图3)。这些结果证明,与N-条件下相比,N+S+对谷物转录组和代谢组影响不大。反而在N+S-处理下却有最明显变化。

舶来赏析|多组学数据揭示缺硫条件下一粒小麦籽粒蛋白的组成和调控(pp2020)

Figure 3. Effects of nitrogen and sulphur on the differentially accumulated transcripts and metabolites by grain developmental stage.

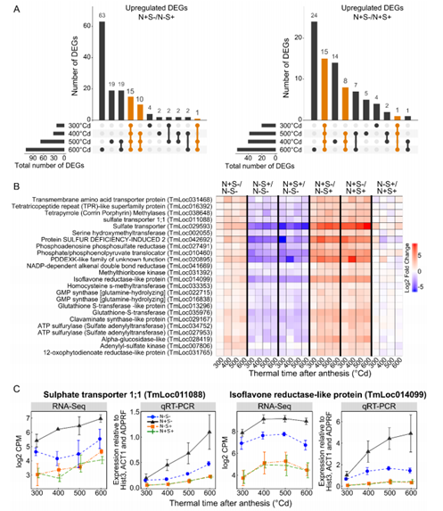
因此,作者重点关注对N+S-处理有强烈上调响应的基因,因为其可能在谷物对硫缺乏的响应应中发挥作用。在N+S-/N-S+和N+S-/N+S+的对比分析下,分别在四个谷物发育阶段中的三个阶段鉴定到26个和24个上调转录本(图4A)。由于在N+S-/N+S+中确定的24个转录本与N+S-/N-S+的26个转录本重叠,因此将这24个转录本定义为在硫缺乏下的强烈上调因子(图4B)。有趣的是,这些转录本全部归类在Cluster 2中(图1E),且其中19个存在于共表达网络的模块C中(图2)。基因注释表明,这些转录本中包含两个硫酸盐转运蛋白基因、一个氨基酸转运蛋白基因(图4B)和涉及硫酸盐和蛋氨酸代谢的基因,另外还包括两个ATP硫酸化酶和两个谷胱甘肽转移酶(图4B)。作者通过RT-qPCR验证了其中一个硫酸盐转运蛋白基因(TmLoc011088)和一个异黄酮还原酶基因(TmLoc014099)在灌浆期中积累变化(图4C)。

舶来赏析|多组学数据揭示缺硫条件下一粒小麦籽粒蛋白的组成和调控(pp2020)

Figure 4. Identification of sulphur-deficiency induced genes.

为了明确这24个基因在调节谷物蛋白组成中的作用,作者构建了不同氮、硫处理下这些基因与显著代谢物,GSP和与籽粒氮、硫含量的关联网络(图5)。N-S-网络表明,谷蛋白含量与籽粒含氮量,以及包括Suc和棉子糖在内的三种代谢物的变化有关(图5)。在N-S+网络中,醇溶蛋白和HMW-GS,籽粒含硫量以及Suc的变化高度相关(图5)。在N+S+网络中,γ-醇溶蛋白和HMW-GS,籽粒含硫量,以及Suc和棉子糖含量相关(图5)。在后两个网络中,均与氨基酸转运蛋白(TmLoc031468)存在关联,表明该基因可能在S+条件下调节GSP的积累(图5)。值得注意的是,在N+S-网络中,24个硫缺乏响应转录本中有11个与HMW-GS关联,并且总游离氨基酸,籽粒氮含量和N/S比有关。综上所述,这些结果表明,在硫缺乏的情况下,GSP组成的变化收到总游离氨基酸,谷物氮/硫比以及硫缺乏响应基因的调控

舶来赏析|多组学数据揭示缺硫条件下一粒小麦籽粒蛋白的组成和调控(pp2020)

Figure 5. Effects of N and S treatments on the co-accumulation of grain storage proteins, metabolites and sulphur-deficiency responsive transcripts.

讨论:

谷物对硫缺乏响应的推测机制

本研究结果强调了硫的缺乏对谷物转录组和代谢组的重要影响。与其他三种处理相比,在N+S-条件下,籽粒灌浆过程中的总游离氨基酸含量和241个转录本上调,包括24个对硫缺乏强烈响应的转录本(图1E,4B)。由于这24个转录本在N+条件下上调,但在N+S+条件下不上调,因此作者假设这些基因可能被高N/S比激活。网络分析表明,在N+S-条件下,谷物蛋白与N/S比的变化相关(图5)。因此,作者提出了一种对硫缺乏的谷物响应机制,该机制受24个所选转录本中鉴定的基因的控制,并且可以抑制对GSP积累的破坏(图6)。

由于花后氮供应高而又没有额外的硫,谷物中的氨基酸总量增加,但主要包含非硫氨基酸,随着后期谷胱甘肽的减少(图3),导致籽粒N/S比增加。因此,编码富含硫元素的GSP(如γ-醇溶蛋白)基因在转录水平上受到强烈抑制,导致相应蛋白质的积累速率和持续时间急剧下降。为避免GSP组分失调,编码硫酸盐转运蛋白(TmLoc011088TmLoc029593)和参与硫酸盐和蛋氨酸代谢的基因被上调,激活硫转运和代谢,从而弥补硫的缺乏(图6)。同时,硫元素缺乏还导致编码参与防御过程的含硫蛋白质的基因下调(图6),影响植株抗性。此外,作者还鉴定到一个硫元素匮乏诱导基因(SDI2),它是植株对硫元素缺乏作出反应的上调DEG之一(图2和4B)。同时模块C中鉴定到一个NmrA结构域蛋白(M7Z7R6)可能会响应高N/S比而抑制谷物中的N转运和代谢。另外,缺硫条件下,两种谷胱甘肽S-转移酶基因(TmLoc013296TmLoc035976)被高度上调,增加植株抗逆性。

舶来赏析|多组学数据揭示缺硫条件下一粒小麦籽粒蛋白的组成和调控(pp2020)

Figure 6.Hypothetical mechanism of the grain response to S-deficiency.

籽粒中游离氨基酸水平的变化表明了它们在氮,硫缺乏响应应中的特异传感作用

尽管目前已经明确几种基因和代谢物在谷物对硫缺乏的反应中的作用,但尚不清楚涉及营养元素缺乏的分子机制。大量研究表明,游离氨基酸水平可以作为谷物营养状况的代谢信号,并直接或间接地控制几种转录因子和激酶基因的表达。

在N+处理中,一些与氨基酸转运和代谢有关的基因被上调,并且总游离氨基酸的水平增加,这主要是由于Gln,Asn,Asp和Lys的含量增加。相比之下,N-比N+处理下,色氨酸含量要高出几倍。在S+处理中,谷胱甘肽的含量较高,而天冬氨酸的含量低于其他处理。总之,这些结果有力地支持了游离氨基酸作为信号在调节谷物对氮和硫响应中的作用。在N-S-处理中,花后300到550°Cd籽粒中支链氨基酸(Ile和Val)和Thr(Ile的前体)的含量远高于其他处理。就Ile而言,它可以增加Glc的消耗以平衡N和C代谢。在动物中,这些氨基酸激活Ser / Thr传感器激酶TOR信号传导途径,将氨基酸的利用与细胞生长结合起来。在拟南芥中,硫元素调节Glc-TOR信号通路,利用GCN2和SnRK1激酶在C / N限制下减少氨基酸产量。我们的结果未发现GCN4同源物。但是,丝氨酸苏氨酸蛋白激酶基因GCN2(TmLoc029081)被分组在Cluster 2中,并且在N+S-处理中,显示出更高的转录本丰度,并且谷物的Glc含量降低。因此,在谷物中,Glc-TOR信号转导途径可能通过响应高N/S比来激活硫缺乏反应机制。

舶来赏析|多组学数据揭示缺硫条件下一粒小麦籽粒蛋白的组成和调控(pp2020)

蜀ICP备15013208号-3