我公司出售高质量的氨基酸液、氨基酸原粉、氨基酸微量元素、eddha铁、螯合铁等并支持肥料产品的定制,欢迎来电,免费索取样品!

  • 公司地址
    中国,四川,成都
  • 联系电话
    18681783931

非天然氨基酸生产厂家(高端化学科研试剂龙头,阿拉丁:电商模式天然契合科学服务行业)

非天然氨基酸生产厂家

高端化学科研试剂龙头,阿拉丁:电商模式天然契合科学服务行业

(报告出品方/分析师:东莞证券 魏红梅)

1、公司是国内高端化学科研试剂龙头企业

1.1 公司概况

公司是国内高端化学科研试剂龙头企业。

公司前身系上海晶纯实业有限公司,公司于 2020 年 10 月在上海证券交易所科创板上市。公司是集研发、生产及销售为一体的科研试剂制造商,业务涵盖高端化学、生命科学、分析色谱及材料科学四大领域,同时配套少量实验耗材。公司自主打造“阿拉丁”品牌科研试剂和“芯硅谷”品牌实验耗材,主要依托自身电子商务平台实现线上销售。公司拥有注册用户超过 14.5 万名,公司科研试剂产品广泛应用于高等院校(覆盖全部 985 工程大学、90%以上 211 工程大学)、科研院所以及生物医药、新材料、新能源、节能环保、航空航天等高新技术产业和战略性新兴产业相关企业的研发机构(覆盖 220 余家 A 股上市公司)。

高端化学科研试剂龙头,阿拉丁:电商模式天然契合科学服务行业

公司长期根植于科研试剂领域,获得了客户的高度信赖。

通过多年的行业深耕和技术积累,是国内品种最齐全的供应商之一。公司满足用户的多样化需求,公司产品的使用者多为科学家和一线研发工程师,公司连续 9 年被评为“最受用户欢迎试剂品牌”,连续 6 年被评为“中国化学试剂行业十强企业”,在全国化学试剂信息站的国内试剂品牌综合评价调查中,“阿拉丁”品牌在品种的选择方面连续 4 年位列榜首,获得了客户的高度信赖。公司先后被认定为“上海市高新技术企业”、“上海市专精特新中小企业”、“上海市科技小巨人立项企业”、“上海市专利工作试点企业”和“上海市科技小巨人工程企业”。

高端化学科研试剂龙头,阿拉丁:电商模式天然契合科学服务行业

公司实际控制人为徐久振、招立萍夫妇。

根据公司 2022 年一季报披露,公司持股超过5%的股东为徐久振和招立萍,分别直接持有公司 27.74%和 14.86%股权。徐久振、招立萍为夫妻关系,两人系公司的控股股东、实际控制人,公司股权较为集中。

公司拥有 4 家全资子公司,子公司阿拉丁试剂(上海)有限公司主要负责化学试剂等科研试剂的研发生产和销售;子公司上海客学谷网络科技有限公司主要负责公司自有电商平台开发和维护等工作;公司新设的子公司上海阿拉丁生物试剂有限公司,主要负责开展生物试剂研发业务。

虽然公司针对高度依赖进口的生物试剂进行了深度开发,拓展了生命科学科研试剂产品线,但公司生物试剂的品种相对较少,研发设备、人才及技术储备急需提升。

通过设立子公司,可以全面提升公司生命科学领域产品研发能力,有利于公司建设品种丰富、具备生物活性的重组蛋白质库和抗体库,满足更多客户的多元化需求。子公司 ALADDIN TECHNOLOGY PTE.LTD 目前未开展实质业务。

高端化学科研试剂龙头,阿拉丁:电商模式天然契合科学服务行业

1.2 公司产品主要涵盖四大领域,下游应用广泛

公司产品涵盖高端化学、生命科学、分析色谱和材料科学四大领域。公司长期根植于科研试剂领域,满足用户的多样化需求,形成了自主试剂品牌“阿拉丁”系列产品。公司产品广泛应用于高等院校、科研院所以及生物医药、新材料、新能源、节能环保、航空航天等高新技术产业和战略性新兴产业相关企业的研发机构。

图 3:公司主要客户图示

高端化学科研试剂龙头,阿拉丁:电商模式天然契合科学服务行业

公司产品应用广泛。

公司产品在在实验教学、药物研发、疾病防控、医学研究、食品安全、生物工程、航天军工、新能源、新材料、半导体和芯片、检验检测、环境监测、农业科学等领域有着越来越广泛的应用。

图 4:公司产品下游主要应用领域

高端化学科研试剂龙头,阿拉丁:电商模式天然契合科学服务行业

1.2.1 公司高端化学试剂产品

在高端化学试剂方面,公司产品在药物化学、有机化学和化学生物学等领域优势突出。

以药物化学为例,公司合成砌块产品是新药研发所需的重要药物合成物之一,具有品种结构多、研发难度大、合成工艺要求高等特点,公司利用自身掌握的稠环芳烃合成、杂环分子结构导向合成、串联反应合成及手性试剂不对称合成等技术制备了上万种结构新颖、功能独特的有机砌块、杂环砌块等模块化砌块产品。

新药研发机构利用公司的合成砌块,可以合成苗头化合物、先导化合物,能够快速构建新型药物化合物,大幅节省了研发时间,为其筛选新药提供了巨大便利。

高端化学科研试剂龙头,阿拉丁:电商模式天然契合科学服务行业

高端化学科研试剂龙头,阿拉丁:电商模式天然契合科学服务行业

1.2.2 公司生命科学试剂产品

公司生命科学试剂产品广泛用于基因组学、蛋白质组学、代谢组学和糖组学等研究领域。

生命科学类试剂主要用于研究生物体内发生的化学反应和相互作用,被应用于研究细胞中的蛋白质、碳水化合物、脂类、核酸以及其他生物分子等组分的结构和功能,也广泛用于研究蛋白质各项化学性质和酶促反应。

试剂在促进生物学领域的发展中发挥着重要的作用。公司生命科学试剂产品广泛用于基因组学、蛋白质组学、代谢组学和糖组学等研究领域。

高端化学科研试剂龙头,阿拉丁:电商模式天然契合科学服务行业

高端化学科研试剂龙头,阿拉丁:电商模式天然契合科学服务行业

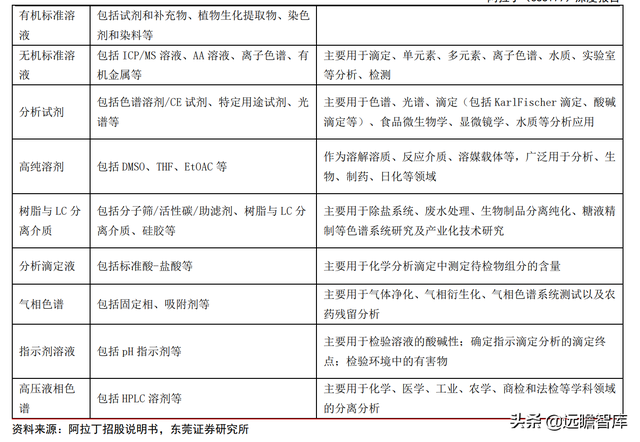
1.2.3 公司分析色谱试剂产品

公司重点发展我国短缺的有机标准品和标准溶液等分析色谱试剂。分析色谱用于分析物质的组分与结构,定性或定量分析化学物质成分,确定分析物结构。分析色谱试剂属于填料、标物或特征显现类的应用型试剂。

公司重点发展我国短缺的有机标准品和标准溶液等分析色谱试剂,主要用于质量分析的各种应用并提供准确的检测结果,包括液相和气相色谱分析、质谱分析、KarlFischer 滴定、元素痕量分析、经典分析、药品分析、环境和空气监测、食品和饮料分析等。

高端化学科研试剂龙头,阿拉丁:电商模式天然契合科学服务行业

高端化学科研试剂龙头,阿拉丁:电商模式天然契合科学服务行业

1.2.4 公司材料科学产品

公司侧重于有机高分子材料以及纳米复合材料等新型材料的合成、制备、改性和收集。

材料科学是研究材料的制备方法、加工工艺、微观结构与宏观性能之间相互关系的学科。

材料科学试剂侧重于新型材料的合成与制备、材料的改性和新型材料的收集,为科研活动提供研发素材。

公司侧重于有机高分子材料以及纳米复合材料等新型材料的合成、制备、改性和收集,公司产品广泛用于半导体和芯片、航空航天、未来生物技术、多功能生物传感器和新能源等领域的研发环节。

高端化学科研试剂龙头,阿拉丁:电商模式天然契合科学服务行业

高端化学科研试剂龙头,阿拉丁:电商模式天然契合科学服务行业

1.2.5 公司实验耗材产品

公司目前提供上千种实验耗材。公司在科研试剂领域多年的研发、生产、销售的经验基础上,于 2015 年上线“芯硅谷”品牌实验耗材作为试剂产品的配套产品,委托 OEM 厂商进行生产(部分产品系公司自行设计开发并申请相关专利)。

公司目前提供上千种种实验耗材,包括安全防护(防护服、口罩、手套、护目镜等)、玻璃器皿、仪器工具、色谱耗材和细胞工厂等产品,是公司试剂类产品的配套补充,能为客户提供一站式便捷采购体验,有利于进一步增强公司客户的粘性。

高端化学科研试剂龙头,阿拉丁:电商模式天然契合科学服务行业

1.3 公司业绩成长性较好

公司营收和归母净利润保持快速增长。2016 年-2021 年,公司营业总收入从 1.06 亿元 增长至 2.88 亿元,CAGR 为 22.19%;公司归母净利润从 0.23 亿元增长至 0.89 亿元,CAGR 为 31.31%,公司营收和归母净利润保持快速增长。

公司 2020 年营收增速为 11.74%,营收增速同比下滑较快,主要原因是公司主要从事科研试剂的研发、生产及销售,属于研究和试验发展行业,因新冠疫情导致的企业单位延迟复工、高等院校延迟复学,公司及主要客户、主要供应商的生产经营均受到一定程度的影响,从而导致公司 2020 年营收增速同比下滑较快。

公司 2021 年营收增速为 22.82%,公司由于更新新的 ERP 系统,影响了采购、发货、研发、生产等环节的正常运行,公司当年营收受到一定程度的影响。

高端化学科研试剂龙头,阿拉丁:电商模式天然契合科学服务行业

公司期间费用率逐渐降低。

公司期间费用率从 2017 年的 34.68%下降到了 2021 年的 19.66%,主要原因是公司的销售费用率和管理费用率下降较多。

2020 年,公司的销售费用率同比下降了约 6 个百分点,而公司销售毛利率也同比下降了约 10 个百分点,主要原因是根据财政部 2017 年 7 月 19 日修订的《企业会计准则第 14 号-收入》,境内上市的企业自 2020 年 1 月 1 日起执行新收入准则。在新收入准则中“五步法”模型的核算要求下,公司对销售商品及因销售商品而发生的运输服务合并为一项履约义务,即:将原计入销售费用的“运输费用”以及“运输打包耗费”等计入“合同履约成本”,由销售费用转入主营业务成本中计量,从而导致了销售费用率和销售毛利率同时下降的情况出现。

2021 年,公司销售费用率较 2020 年提升 2.72 个百分点,主要原因是人员增长导致的人工成本增加。

图 8:公司期间费用率情况 图 9:公司毛利率和净利率情况

高端化学科研试剂龙头,阿拉丁:电商模式天然契合科学服务行业

1.4 高端化学试剂是公司现阶段核心产品

公司营收现阶段主要来自高端化学试剂,生命科学试剂占比不断提升。

公司营收基本来自高端化学试剂产品、生命科学试剂产品、分析色谱产品、材料科学产品和实验耗材。其中高端化学试剂是公司营收主要贡献者,历年营收占比均超过 50%。公司生命科学试剂是未来重点发展方向之一,近两年营收占比不断提升。

2020 年,公司新设的子公司上海阿拉丁生物试剂有限公司,主要负责开展生物试剂研发业务,通过设立子公司,可以全面提升公司生命科学领域产品研发能力,有利于公司建设品种丰富、具备生物活性的重组蛋白质库和抗体库,满足更多客户的多元化需求。

公司高端化学试剂产品、生命科学试剂产品、分析色谱产品、材料科学产品毛利率均超过 60%,实验耗材由于委托 OEM 厂商进行生产,毛利率较低。

高端化学科研试剂龙头,阿拉丁:电商模式天然契合科学服务行业

2、多重因素推动生命科学服务行业蓬勃发展

2.1 生命科学服务行业概况

生命科学服务行业简介。

生命科学研究是研究生命现象、揭示生命活动规律和生命本质的科学。其研究对象包括动物、植物、微生物及人类本身,研究层次涉及分子、细胞、组织、器官、个体、群体及群落和生态系统。

高端化学科研试剂龙头,阿拉丁:电商模式天然契合科学服务行业

生命科学研究既探究生命起源、进化等重要理论问题,又帮助解决人口健康、农业、生态环境等国家重大需求。

生命科学服务业是为从事生命科学研究的高等院校、科研院所、企业等,提供从科研工具、技术服务到一站式解决方案等产品和服务的新兴产业。行业上游供应商包括科研试剂原料及耗材供应商、实验仪器材料及零部件供应商、试验耗材原料供应商等。

行业的下游客户主要包括高等院校、科研院所、医院实验室、制药企业、医药研发企业等。

行业内公司通过提供试剂、仪器、耗材等产品和专业技术服务、技术推广、科技信息交流、科技培训、技术咨询、技术孵化等服务,助力客户方便、快捷、高效开展科研工作,为科学研究和科技创新提供重要支撑和保障。

生命科学服务业是现代服务业的重要组成部分,具有人才智力密集、科技含量高、产业附加值大、辐射带动作用强等特点。

高端化学科研试剂龙头,阿拉丁:电商模式天然契合科学服务行业

2.1.1 海外巨头主导市场国内市场国产化率低

欧美已基本成熟,海外巨头主导国际市场。2006 年以前,国际科学服务行业仍以中小家族企业居多,企业业务较为单一,还未诞生能够提供一站式服务的跨国巨头,行业集中度低。

2006 年,ThermoElectron 与 FisherScientific 合并成为赛默飞世尔科技(ThermoFisherScientific),成为科研试剂、实验耗材及仪器设备一站式的科学服务龙头企业。自此,国际生命科学服务行业开启了并购时代。

通过行业内公司的兼并收购及规模化发展,行业集中度迅速提升。目前已诞生了赛默飞世尔、德国默克、丹纳赫、艾万拓等国际巨头,在国际市场中占据着主导地位。

高端化学科研试剂龙头,阿拉丁:电商模式天然契合科学服务行业

高端化学科研试剂龙头,阿拉丁:电商模式天然契合科学服务行业

外资龙头企业垄断,国产品牌加速追赶。

我国科学服务行业起步较晚,虽然近年来在国家政策的推动下迅速发展,但与欧美发达市场相比,我国科学服务行业企业数量多、规模小、产品品类较为单一、技术相对落后、竞争力较弱。

行业发展初期,大多数企业采取作坊式加工生产,不具备严格的工艺流程和检测程序,质量 难以保证,与美国、欧洲等企业的同类产品存在较大差距。

国内科学服务市场依然被外资龙头主导,国产化率较低。根据头豹研究院,目前在科研试剂、试验耗材领域,国产化率均仅约为 10%,尤其是高技术产品主要依靠进口。

与此同时,在国家产业规划调整及市场自然淘汰的双重影响下,国内科研试剂行业正由粗放 式经营向规范化经营转变。已有部分技术实力较强、生产规模较大、具备一定品牌影响力的生产企业借助于国家技术转型升级的契机快速发展,加快追赶国际行业龙头的步伐。

高端化学科研试剂龙头,阿拉丁:电商模式天然契合科学服务行业

2.1.2 国内市场空间预计可超千亿

国内科研试剂及耗材市场空间可超千亿。

根据国家科技基础条件平台中心资助项目“高校院所实验试剂需求分析与管理研究”基金项目调研发现,科研试剂、实验耗材支出 约占政府隶属研究机构、高等院校研究经费的 20%-25%。

根据国家统计局数据显示,我国政府属研究机构及高等学校研究与试验发展(R&D)经费支出总额 2020 年达到 5291.3 亿元,如果按照占比 20%进行计算,预计我国政府属研究机构及高等学校科研试剂、试验耗材支出约为 1058.2 亿元。同时根据国家统计局数据,2020 年我国各类企业研究与试验发展(R&D)经费支出达到 1.87 万亿元,占全国 R&D 经费支出总额的 76.6%,而企业也会在研发过程中对科研试剂及耗材产生需求。因此,预计国内科研试剂及耗材市场空间可超千亿。

高端化学科研试剂龙头,阿拉丁:电商模式天然契合科学服务行业

2.2 多重因素推动行业发展

2.2.1 国家政策支持产业发展

国家不断出台政策支持产业发展。近年来,国家出台了一系列鼓励政策,促进科学服务行业快速发展。

2016 年出台《国家创新驱动发展战略纲要》,提出到 2020 年,研究与试验发展(R&D)经费支出占 GDP 的比例达到 2.5%,到 2030 年达到 2.8%;到 2050 年建成世界科技创新强国,成为世界主要科学中心和创新高地。

《“十三五”国家科技创新规划》中提出加强大型科学仪器设备、实验动物、科研试剂、创新方法等保障研究开发的科研条件建设;加强国产科研用试剂研发、应用与示范,研发一批填补国际空白、具有自主知识产权的原创性科研用试剂,不断满足我国科学技术研究和高端检测领域的需求。

十四五期间将继续加大科技创新的支持力度,目前已有上海、广东、江苏等多地公布了科技创新十四五规划。《第十四个五年规划和 2035 年远景目标纲要》提出十四五全社会研发经费投入强度高于十三五时期,集中优势资源攻关新发突发传染病和生物安全风险防控、医药和医疗设备等领域关键核心技术,加大基础研究财政投入力度,基础研究经费投入占研发经费投入比重提高到 8%以上。

2.2.2 研究经费投入持续增加

2.2.2.1 发达国家研究经费投入保持较快增长

发达国家研究经费投入保持较快增长。根据世界银行的统计数据计算,美国、德国 2000-2018 年研究经费占 GDP 的比重分别提升 0.2 个百分点和 0.72 个百分点,研究经费投入年均复合增速分别为 4.4%和 5.6%,2018 年研究经费投入分别达到 5839 亿美元和 1245.3 亿美元,分别占其 GDP 的比例达到 2.83%和 3.13%。

高端化学科研试剂龙头,阿拉丁:电商模式天然契合科学服务行业

美国对生命科学研究经费保持较快投入。根据德勤《2020 全球生命科学行业展望》,2013-2018 年,美国国立卫生研究院 NIH 从联邦政府获得的资金从 293 亿美元增长至 373 亿美元,CAGR 达到 4.95%。2019 年全年预算达到 392 亿美元,同比增长 5.1%,延续了上升趋势。

高端化学科研试剂龙头,阿拉丁:电商模式天然契合科学服务行业

2.2.2.2 我国研究经费投入增速快于发达国家

我国研究经费投入已居世界第二,增速快于发达国家。根据国家统计局数据,我国 2000-2018 年研究经费投入由 895.7 亿元增长至 1.97 万亿元,年均复合增速约为 18.7%,增速快于同期美国和德国的研究经费投入。2020 年,我国研究经费投入达到 2.44 万亿元,同比增长 10.2%。

目前我国研究投入规模仅次于美国,已居世界第二。与发达国家相比,我国研究经费投入占 GDP 的比例还有提升空间。根据世界银行统计数据,2018 年,我国研究经费投入占 GDP 的比例为 2.14%,而同期美国、德国、日本和韩国分别为 2.83%、3.13%、3.28%和 4.53%。2020 年,我国研究经费投入占 GDP 比例约为 2.4%,较 2018 年提升 0.36 个百分点。与发达国家相比,我国研究经费投入占 GDP 的比例还有较大提升空间。

图 18:中国研究经费及其同比增速(亿元,%)

图 19:各国研究经费占 GDP 的比例对比(%)

高端化学科研试剂龙头,阿拉丁:电商模式天然契合科学服务行业

我国研究经费主要投向试验发展,企业是投入主体。

分活动类型看,2020 年,我国基础研究、应用研究和试验发展分别投入经费 1467.0 亿元、2757.2 亿元和 20168.9 亿元,分别同比增长 9.8%、10.4%和 10.2%,所占比重分别为 6.0%、11.3%和 82.7%。

分活动主体看,研究经费来自各类企业、政府属研究机构和高等学校分别为 18673.8 亿元、3408.8 亿元和 1882.5 亿元,分别同比增长 10.4%、10.6%和 4.8%,所占比重分别为 76.6%、14.0% 和 7.7%。

高端化学科研试剂龙头,阿拉丁:电商模式天然契合科学服务行业

2.2.3 全球制药市场及研发支出保持较快增长

全球制药市场保持稳增。根据弗若斯特沙利文,全球医药市场规模由 2015 年的 1.1 万亿美元增长至 2019 年的 1.32 万亿美元,CAGR 约为 4.6%。预计到 2024 年增长至 1.64 万亿美元,2019-2024 年 CAGR4.4%。

全球生物药市场以快于全球制药市场增速增长。根据弗若斯特沙利文,全球生物药市场规模由 2015 年的 2048 亿美元增长至 2019 年 2864 亿美元,CAGR 约为 8.7%。预计到 2024 年增长至 4567 亿美元,2019-2024 年 CAGR 约为 9.8%。

高端化学科研试剂龙头,阿拉丁:电商模式天然契合科学服务行业

全球制药市场研发支出保持稳增。

根据弗若斯特沙利文,全球医药市场研发支出由 2015 年的 1498 亿美元增长至 2019 年的 1824 亿美元,CAGR 约为 5%。

预计到 2024 年增长至 2270 亿美元,2019-2024 年 CAGR 约为 4.5%。全球研发支出占全球制药市场总规模 2019 年达到 13.8%。

高端化学科研试剂龙头,阿拉丁:电商模式天然契合科学服务行业

2.2.4 我国制药市场及研发支出快于全球市场增长

中国制药市场增速快于全球市场。根据弗若斯特沙利文,中国医药市场规模由 2015 年的 1943 亿美元增长至 2019 年的 2363 亿美元,CAGR 约为 5%。预计到 2024 年增长至 3226 亿美元,2019-2024 年 CAGR 约为 6.4%。

中国生物药市场保持快增,增速快于全球生物药市场。根据弗若斯特沙利文,中国生物药市场规模由 2015 年的 223 亿美元增长至 2019 年 480 亿美元,CAGR 约为 21.1%。预计到 2024 年增长至 1096 亿美元,2019-2024 年 CAGR 约为 18%。

图 26:中国制药市场规模及其同比增速(十亿美元,%)

图 27:中国生物药规模及其同比增速(十亿美元,%)

高端化学科研试剂龙头,阿拉丁:电商模式天然契合科学服务行业

中国制药市场研发支出增速快于全球市场。

根据弗若斯特沙利文,中国医药市场研发支出由 2015 年的 105 亿美元增长至 2019 年的 211 亿美元,CAGR 约为 19.1%。预计到 2024 年增长至 476 亿美元,2019-2024 年 CAGR17.7%。中国研发支出占中国制药市场总规模 2019 年达到 8.9%,低于同期全球制药市场研发占比。(报告来源:远瞻智库)

高端化学科研试剂龙头,阿拉丁:电商模式天然契合科学服务行业

3、公司依靠自研产品品质和电商平台确定先发优势

3.1 科研试剂的国产替代对我国科技创新具有重要意义

加快国产科研试剂对进口产品的替代对于满足国内研发需求、促进下游行业实现转型升级具有重要的战略意义。

进口科研试剂满足了我国科研活动的迫切需求,对促进我国科学研究、药物研发、检验检测等领域发展起到了一定的积极作用。但随着我国科研投入的加大,对科研试剂的需求也越来越大,如果继续依赖进口,相关领域的科研活动必然受到制约。

高端化学科研试剂龙头,阿拉丁:电商模式天然契合科学服务行业

外资品牌垄断的市场竞争格局对我国科研事业及科研试剂行业的发展带来了较大的负面影响。

①依赖进口试剂导致研发活动滞后且面临被中断供应的风险:

目前进口科研试剂主要遍布于全国近 500 家不同大小的经销公司,由于进口试剂普遍通过国内经销商实现销售,而经销商一般不具有试剂储存、分装能力,因此对储存要求较高的试剂采购时间周期过长,一般超过 30 天,导致科研工作者的研发活动大幅滞后;同时,由于科研试剂运输要求较高,进口试剂长距离运输可能导致运输过程中的试剂损坏,导致采购时间进一步延迟。

此外,近期国际局势动荡加剧,国际政治、经济环境的变化可能导致进口科研试剂被中断或进口价格大幅提高,这都将严重影响国内科技研发和创新。

②外资品牌垄断不利于我国的科研保密和技术保护:

我国高等院校、科研院所、生物医药、新材料、新能源、节能环保、航空航天等战略新兴领域研发企业购买和使用外资品牌的试剂,外资企业可根据其购买的试剂品种分析、判断上述机构的科研方向及所处研发阶段,不利于我国科研保密和技术保护。

3.2 公司部分自研产品和在研项目产品达到国内领先或国际先进水平

3.2.1 公司部分自研产品达到国内领先或国际先进水平

公司部分自研产品达到国内领先或国际先进水平,一定程度上实现了进口替代。公司通过自主研发掌握了科研试剂成套制备方法,包括配方技术、分离纯化技术、高效合成技术、标准物质研制技术、修饰改性技术、分析技术、分装工艺技术及包装工艺技术等一系列完整技术。

根据中国科学院上海科技查新咨询中心鉴定,公司“一种光谱级甲酰胺的制备工艺”、“离子对色谱专用试剂十二烷基磺酸钠的纯化工艺”、“离子对色谱级十四烷基三甲基溴化铵的制备工艺”及“一种制备高纯异抗坏血酸的方法”等 10 种工艺技术达到国际先进、国内领先水平;“一种制备光谱级溴化钾工艺方法的研制”、“一种制备高纯度金胺 O 的工艺方法”及“一种高纯度钨酸的制备方法”等 6 种工艺技术处于国内先进水平。

部分试剂产品如苯甲醇(用于 GC 顶空测试,≥99.9%)、双酚 A 分析标准品(>99.8%,HPLC)、钨酸(99.999%,metalsbasis)、金胺 O(90%,用于生物染色)等技术指标达到或超过国际先进企业西格玛奥德里奇(Sigma-Aldrich)同类产品,缓解了当前我国科研试剂高度依赖进口的不利局面,提高了国内科研活动对新型高端试剂品种需求的便利性,降低了国内科研经费支出,一定程度上打破了外资品牌对国内科研试剂市场的垄断态势。

3.2.2 公司部分在研项目产品达到国内领先或进口替代水平

公司部分在研项目产品达到国内领先或进口替代水平。

科研试剂涉及范围广、技术难度大、产品种类多、更新速度快、质量标准严,当前国内还处在追赶国际领先水平的阶段,行业技术水平主要表现为试剂新品种开发能力。

公司针对我国依靠进口的科研试剂品种重点进行研究分析和技术攻关,加强科研试剂制备过程中核心技术的开发力度,持续进行技术投入、积累、储备和优化,公司部分在研项目如功能化离子液体制备工艺、非天然氨基酸及其衍生物研制和小分子有机半导体试剂的工艺方法研究开发均达到国内领先或进口替代水平。

3.3 电商模式天然契合科学服务行业,公司已取得先发优势

3.3.1 电商模式天然契合科学服务行业

从科学服务行业的产品特点出发,电商平台是科学服务行业最适宜的销售载体。科学研究学科众多,所需的科研用品具有专业性强、产品种类多、单位用量少、客户分布广等特点,如何将几万种甚至几十万种产品分门别类地展示给客户是科学服务企业营销环节面临的一大难题,而电商模式与此天然契合。

首先,科研用品专业性强、产品种类多,客户在购买过程中容易产生误购、错购以及选择困难等情形,电商平台产品信息完善,便于不同产品的比对、核实,可以帮助客户快速精准地选择所需目标产品。

其次,科研用品单位用量少、客户分布广,若通过传统模式销售,即使配备大量营销人员仍难以覆盖全部客户且将带来销售费用激增的问题,而电商销售模式覆盖范围广、推广费用低,有效解决了上述问题。此外,科研用品客户群体具备高学历、年轻化等特点,对于电商 模式接受程度更高。

3.3.2 公司在电商平台领域已取得先发优势

公司自主电商平台成立较早,积累了丰富的电商平台建设经验。公司的自主电商平台创建于 2011 年 6 月,是国内科研试剂行业中成立时间较早的网站之一。公司主要依托于自身电子商务平台进行线上销售,经过多年沉淀,积累了丰富的电商平台建设经验,在智能搜索功能方面,实现了结构式搜索、COA 搜索、MSDS 搜索等多种精准检索方式,便于客户快速查找所需产品;在智能推荐功能方面,公司实现了实时推荐、关联商品推荐、多品类大数据推荐等智能推荐技术,全方位、高精准匹配客户需求,提升了客户体验、增强了客户粘性。

图 30:公司自主电商平台

高端化学科研试剂龙头,阿拉丁:电商模式天然契合科学服务行业

公司自主电商平台行业排名持续提升。

根据数据统计,全国化学试剂信息总站分析了 2021 年上半年部分试剂企业电子商务平台的用户关注度,分别收集国际知名试剂企业的电商平台、国内试剂企业的电商平台、国内试剂生产企业官方网站三方面数据,进行了综合排名及波动情况的对比分析。

根据最新截至 2021 年 7 月 8 日,公司在 2021 年第二季度平均排名已经升至 9749 名。公司重点打造品牌推广宣传,积极打造全国五大区域仓储模式以及积极参加试剂领域展会,公司排名持续上升,在国产企业中大幅领先,并且进一步缩小了与赛默飞世尔科技(中国)、默克-西格玛奥德里奇国际科研试剂巨头的差距。

高端化学科研试剂龙头,阿拉丁:电商模式天然契合科学服务行业

4、报告总结

预计公司 2022 年、2023 年每股收益分别为 1.14 元和 1.54 元,对应估值分别为 56 倍和 41 倍。公司是国内高端化学科研试剂龙头企业,公司部分自研产品达到国内领先或国际先进水平。随着科研试剂国产替代加速,公司有望进入下一个成长周期。

高端化学科研试剂龙头,阿拉丁:电商模式天然契合科学服务行业

5、风险提示

(1)市场竞争加剧的风险。

目前,外资企业控制着国内科研试剂市场大部分的市场份额,跨国巨头企业一般通过对外并购的方式降低竞争,而国内科研试剂市场主体以经销商和贸易商为主,大都倾向于通过代理外资品牌以价格竞争的方式快速做大市场。目前,公司在国内科研试剂及实验耗材市场的市场占有率较低。品牌代理的盛行及价格竞争的存在一定程度上阻碍了科研试剂的国产化、降低了行业门槛、加剧了企业竞争,激烈的市场竞争环境可能对公司生产经营和盈利能力造成不利影响。

(2)公司销售区域较为集中风险。

目前,公司华东地区主营业务收入占主营业务收入的比例较高,销售区域较为集中,如果华东地区客户对于公司产品需求量下降或者公司在华东地区的市场份额下降,将对公司的生产经营活动产生不利影响。

(3)研发失败或研发不足的风险。

科研试剂产品的研究开发需要长期的工艺技术积累,研发流程包括立项、评审、配方设计、工艺路线开发、分析方法开发、研发小试、工艺路线优化等多个环节,任何一个环节都关系到研发成败。若公司新产品研发失败可能导致公司新增试剂品种速度低于预期,进而导致公司销售收入增长缓慢或销售规模下降。

(4)业务模式风险。

定制采购是公司试剂原料的重要采购方式之一。由于需要定制采购的试剂原料种类繁多,因此为公司提供定制服务的厂商数量较多且分散在各细分领域,专业程度要求较高,公司存在因无法找到合格定制厂商或定制的试剂原料无法达到公司质量要求而延误生产的风险;此外,若定制厂商产能不足,将导致公司生产能力受到影响。

(5)品牌维护风险。

用户体验对于科研试剂电子商务企业至关重要,这与包括商品选购、下单支付、物流配送、产品质量和售后服务等在内的电子商务业务链各个环节密不可分,如果公司电子商务平台无法持续更新升级为客户提供便利的购物体验,推出的产品质量不能满足科研工作者研发要求,产品种类不能满足下游研发机构快速变化的需求,或者无法及时准确地完成货物配送,将会影响用户体验,进而面临品牌认可度及客户忠诚度下降的风险。

——————————————————

请您关注,了解每日最新的行业分析报告!报告属于原作者,我们不做任何投资建议!如有侵权,请私信删除,谢谢!

获取更多精选报告请登录【远瞻智库官网】或点击:远瞻智库|文库-为三亿人打造的有用知识平台

高端化学科研试剂龙头,阿拉丁:电商模式天然契合科学服务行业

蜀ICP备15013208号-3