我公司出售高质量的氨基酸液、氨基酸原粉、氨基酸微量元素、eddha铁、螯合铁等并支持肥料产品的定制,欢迎来电,免费索取样品!

  • 公司地址
    中国,四川,成都
  • 联系电话
    18681783931

氨基酸蛋白护理(发质受损太严重?不妨试试发膜吧)

氨基酸蛋白护理

发膜能改善发质吗

美发作为现代时尚的重要组成部分

近些年来发展越发迅速

美发项目也从简单的设计发型

衍生出烫发、染发等项目

但不少喜欢美发的朋友都有这样的苦恼

美发后发质变差了

今天安安要给大家介绍的化妆品

也许能帮助这些小伙伴修护受损发质噢

它就是发膜

头发的“晚霜”

发膜,是一种有助于头发恢复活力发用的化妆品,它与用在脸上的晚霜有异曲同工之妙,能够给予头发深层养护。

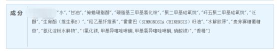
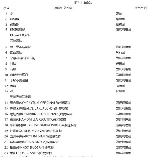
发膜的主要成分是水、保湿剂(如甘油和丁二醇)和发用调理剂,根据需要还会添加增稠剂、防腐剂和香精等其他辅助成分。其中发用调理剂是帮助我们修复发质的主力军,不同功能的产品会选择不同的成分,主要包括一些氨基酸、植物提取物和水解蛋白(如下图):

产品一:某进口品牌修护发膜

发质受损太严重?不妨试试发膜吧

产品二:某进口品牌润养发膜

发质受损太严重?不妨试试发膜吧

产品三:某国产品牌修护发膜

发质受损太严重?不妨试试发膜吧

产品四:某国产品牌修护滋润发膜

发质受损太严重?不妨试试发膜吧

发膜是怎么修复头发的

我们的头发主要由蛋白质构成,过多地使用烫发剂等美发产品,会破坏头发的蛋白质结构,从而导致发质受损。许多发膜产品都添加了氨基酸或者蛋白质的成分,就是通过帮助头发补充蛋白质来实现修复发质的目的。

发膜内的营养物质浓度相对较高,通过提升局部环境温度(如通过涂抹发膜后使用蒸汽升温),打开头发表面的毛鳞片,使营养物质透过毛鳞片进入到发干中,帮助修复纤维组织,从而使受损发质得以改善。

发质受损太严重?不妨试试发膜吧

根据发质选择合适的发膜

发膜的产品种类繁多,其功效也各不相同,根据头发的粗细来选择发膜不失为一种好方法。下面安安就教你如何操作:

如果你头发较粗:粗头发经过多次染、烫受损,表现通常为色泽干黄、发质干粗像稻草,可以选择发膜上标识着“滋润”、“防干枯”、“修复”等字样的产品。

如果你头发较细:细头发本身就有易扁塌的问题,可以选择发膜上标识着“恢复弹性”字样的产品;这种头发如果经过多次染、烫受损,会变得脆弱易断,这时候选择发膜上标识着“修复断裂”或“强化”字样的产品会更好。

发质受损太严重?不妨试试发膜吧

正确使用发膜4步走

1.剪去头发开叉的部位,彻底洗净头发,将头发略微擦干。

2.将发膜均匀涂抹在头发上,注意避开头皮部位,建议最好在距离发根5厘米处涂抹。

3.用保鲜膜或者浴帽包裹头发5-10分钟,可对头发进行适当加温。

4.用少量水将发膜乳化,再彻底清洗干净。

发质受损太严重?不妨试试发膜吧

发膜虽好,这几件事得注意

1.使用发膜不能太过频繁,每周1次即可,次数太频繁可能导致头发营养过剩,令头发变得较黏腻。

2.使用发膜前需要擦干头发多余的水分,若水分过多,则不利于发膜产品的调和,修护功效将会打折。

3.重点在于护理发梢,将头发从中间向发梢方向仔细地揉搓,使发膜的修复成分充分地渗透到头发中。皮脂是由发根分泌,向发梢方向排出,因此发根部位不需要涂抹发膜,发梢部位应当重点护理。

4.为使修复成分更好的渗透到头发中,一定要用毛巾或浴帽把头发包起来静置5-10分钟。若头发受损比较严重,建议在毛巾上再覆盖一层保鲜膜。

参考资料:

1.《发膜的使用》 太平洋时尚网

2.《发膜》 百度百科

3.《美容化妆品学》 李利-主编

发质受损太严重?不妨试试发膜吧,发膜能改善发质吗

蜀ICP备15013208号-3