我公司出售高质量的氨基酸液、氨基酸原粉、氨基酸微量元素、eddha铁、螯合铁等并支持肥料产品的定制,欢迎来电,免费索取样品!

  • 公司地址
    中国,四川,成都
  • 联系电话
    18681783931

氨基酸层次(国家卫健委全文发布:脑胶质瘤诊疗规范(2018年版))

姘ㄥ熀閰稿眰娆?/strong>

鑴戣兌璐ㄧ槫nccn鎸囧崡2018

鍥藉鍗仴濮斿叏鏂囧彂甯冿細鑴戣兌璐ㄧ槫璇婄枟瑙勮寖(2018骞寸増锛? onerror=

12鏈?1鏃ワ紝鍥藉鍗仴濮斿彂甯冦€婂叧浜庡嵃鍙戝師鍙戞€ц偤鐧岀瓑18涓偪鐦よ瘖鐤楄鑼冿紙2018骞寸増锛夌殑閫氱煡銆嬶紝鍏朵腑鐨勩€婅剳鑳惰川鐦よ瘖鐤楄鑼冦€嬬殑鍏ㄦ枃濡備笅锛?/p>

鑴戣兌璐ㄧ槫璇婄枟瑙勮寖锛?018骞寸増锛?/strong>

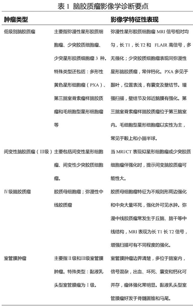
涓€銆佹杩?/strong>

鑴戣兌璐ㄧ槫鏄寚璧锋簮浜庤剳绁炵粡鑳惰川缁嗚優鐨勮偪鐦わ紝鏄渶甯歌鐨勫師鍙戞€ч鍐呰偪鐦わ紝涓栫晫鍗敓缁勭粐锛圵HO锛変腑鏋㈢缁忕郴缁熻偪鐦ゅ垎绫诲皢鑴戣兌璐ㄧ槫鍒嗕负鈪?鈪g骇锛屸厾銆佲叀绾т负浣庣骇鍒剳鑳惰川鐦わ紝鈪€佲叄绾т负楂樼骇鍒剳鑳惰川鐦ゃ€傛湰瑙勮寖涓昏娑夊強鏄熷舰缁嗚優銆佸皯绐佽兌璐ㄧ粏鑳炲拰瀹ょ鑶滅粏鑳炴潵婧愮殑楂樸€佷綆绾у埆鑴戣兌璐ㄧ槫鐨勮瘖娌汇€?/p>

鎴戝浗鑴戣兌璐ㄧ槫骞村彂鐥呯巼涓?-8/10涓囷紝5骞寸梾姝荤巼鍦ㄥ叏韬偪鐦や腑浠呮浜庤儼鑵虹檶鍜岃偤鐧屻€傝剳鑳惰川鐦ゅ彂鐥呮満鍒跺皻涓嶆槑浜嗭紝鐩墠纭畾鐨勪袱涓嵄闄╁洜绱犳槸锛氭毚闇蹭簬楂樺墏閲忕數绂昏緪灏勫拰涓庣綍瑙佺患鍚堝緛鐩稿叧鐨勯珮澶栨樉鐜囧熀鍥犻仐浼犵獊鍙樸€傛澶栵紝浜氱閰哥洂椋熷搧銆佺梾姣掓垨缁嗚弻鎰熸煋绛夎嚧鐧屽洜绱犱篃鍙兘鍙備笌鑴戣兌璐ㄧ槫鐨勫彂鐢熴€?/p>

鑴戣兌璐ㄧ槫涓村簥琛ㄧ幇涓昏鍖呮嫭棰呭唴鍘嬪楂樸€佺缁忓姛鑳藉強璁ょ煡鍔熻兘闅滅鍜岀櫕鐥彂浣滀笁澶х被銆傜洰鍓嶏紝涓村簥璇婃柇涓昏渚濋潬璁$畻鏈烘柇灞傛壂鎻忥紙CT锛夊強纾佸叡鎸垚鍍忥紙MRI锛夋鏌ョ瓑褰卞儚瀛﹁瘖鏂紝纾佸叡鎸讥鏁e姞鏉冩垚鍍忥紙DWI锛夈€佺鍏辨尟寮ユ暎寮犻噺鎴愬儚锛圖TI锛夈€佺鍏辨尟鐏屾敞鎴愬儚锛圥WI锛夈€佺鍏辨尟娉㈣氨鎴愬儚锛圡RS锛夈€佸姛鑳界鍏辨尟鎴愬儚锛坒MRI锛夈€佹鐢靛瓙鍙戝皠璁$畻鏈烘柇灞傛樉鍍忥紙PET锛夌瓑瀵硅剳鑳惰川鐦ょ殑閴村埆璇婃柇鍙婃不鐤楁晥鏋滆瘎浠锋湁閲嶈鎰忎箟銆?/p>

鑴戣兌璐ㄧ槫纭瘖闇€瑕侀€氳繃鑲跨槫鍒囬櫎鎴栨椿妫€鑾峰彇鏍囨湰锛岃繘琛岀粍缁囧拰鍒嗗瓙鐥呯悊瀛︽鏌ワ紝纭畾鐥呯悊鍒嗙骇鍜屽垎瀛愪簹鍨嬨€傜洰鍓嶄富瑕佺殑鍒嗗瓙鐥呯悊鏍囪鐗╁寘鎷細寮傛煚妾吀鑴辨阿閰讹紙IDH锛夌獊鍙樸€佹煋鑹蹭綋1p/19q鑱斿悎缂哄け鐘舵€侊紙co-deletion锛夈€丱6-鐢插熀楦熷槍鍛?DNA鐢插熀杞Щ閰讹紙MGMT锛夊惎鍔ㄥ瓙鍖虹敳鍩哄寲銆佄卞湴涓捣璐浼存櫤鍔涗綆涓嬬患鍚堝緛X杩為攣鍩哄洜锛圓TRX锛夌獊鍙樸€佺绮掗叾閫嗚浆褰曢叾锛圱ERT锛夊惎鍔ㄥ瓙绐佸彉銆佷汉缁勮泲鐧紿3.3锛圚3F3A锛塊27M绐佸彉銆丅RAF鍩哄洜绐佸彉銆丳TPRZ1-MET鍩哄洜铻嶅悎銆乵iR-181d銆佸绠¤啘鐦ELA鍩哄洜铻嶅悎绛夈€傝繖浜涘垎瀛愭爣蹇楃墿瀵硅剳鑳惰川鐦ょ殑涓綋鍖栨不鐤楀強涓村簥棰勫悗鍒ゆ柇鍏锋湁閲嶈鎰忎箟銆?/p>

鑴戣兌璐ㄧ槫娌荤枟浠ユ墜鏈垏闄や负涓伙紝缁撳悎鏀剧枟銆佸寲鐤楃瓑缁煎悎娌荤枟鏂规硶銆傛墜鏈彲浠ョ紦瑙d复搴婄棁鐘讹紝寤堕暱鐢熷瓨鏈燂紝骞惰幏寰楄冻澶熻偪鐦ゆ爣鏈敤浠ユ槑纭梾鐞嗗璇婃柇鍜岃繘琛屽垎瀛愰仐浼犲妫€娴嬨€傛墜鏈不鐤楀師鍒欐槸鏈€澶ц寖鍥村畨鍏ㄥ垏闄よ偪鐦わ紝鑰屽父瑙勭缁忓鑸€佸姛鑳界缁忓鑸€佹湳涓缁忕數鐢熺悊鐩戞祴鍜屾湳涓璏RI瀹炴椂褰卞儚绛夋柊鎶€鏈湁鍔╀簬瀹炵幇鏈€澶ц寖鍥村畨鍏ㄥ垏闄よ偪鐦ゃ€傛斁鐤楀彲鏉€鐏垨鎶戝埗鑲跨槫缁嗚優锛屽欢闀挎偅鑰呯敓瀛樻湡锛屽父瑙勫垎鍓插鐓у皠鏄剳鑳惰川鐦ゆ斁鐤楃殑鏍囧噯娌荤枟銆傝兌璐ㄦ瘝缁嗚優鐦わ紙GBM锛夋湳鍚庢斁鐤楄仈鍚堟浛鑾攽鑳猴紙TMZ锛夊悓姝ュ苟杈呭姪鍖栫枟锛屽凡鎴愪负鎴愪汉鏂拌瘖鏂璆BM鐨勬爣鍑嗘不鐤楁柟妗堛€?/p>

鑴戣兌璐ㄧ槫娌荤枟闇€瑕佺缁忓绉戙€佺缁忓奖鍍忕銆佹斁灏勬不鐤楃銆佺缁忚偪鐦ょ銆佺梾鐞嗙鍜岀缁忓悍澶嶇绛夊瀛︾鍚堜綔锛岄伒寰惊璇佸尰瀛﹀師鍒欙紝閲囧彇涓綋鍖栫患鍚堟不鐤楋紝浼樺寲鍜岃鑼冩不鐤楁柟妗堬紝浠ユ湡杈惧埌鏈€澶ф不鐤楁晥鐩婏紝灏藉彲鑳藉欢闀挎偅鑰呯殑鏃犺繘灞曠敓瀛樻湡锛圥FS锛?鍜屾€荤敓瀛樻湡锛圤S锛夛紝鎻愰珮鐢熷瓨璐ㄩ噺銆備负浣挎偅鑰呰幏寰楁渶浼樺寲鐨勭患鍚堟不鐤楋紝鍖诲笀闇€瑕佸鎮h€呰繘琛屽瘑鍒囬殢璁胯瀵燂紝瀹氭湡褰卞儚瀛﹀鏌ワ紝鍏奸【鑰冭檻鎮h€呯殑鏃ュ父鐢熸椿銆佺ぞ浼氬拰瀹跺涵娲诲姩銆佽惀鍏绘敮鎸併€佺柤鐥涙帶鍒躲€佸悍澶嶆不鐤楀拰蹇冪悊璋冩帶绛夎澶氶棶棰樸€?/p>

浜屻€佸奖鍍忓璇婃柇

锛堜竴锛夎剳鑳惰川鐦ゅ父瑙勫奖鍍忓鐗规€?/strong>

绁炵粡褰卞儚甯歌妫€鏌ョ洰鍓嶄富瑕佸寘鎷珻T鍜?MRI銆傝繖涓ょ鎴愬儚鏂规硶鍙互鐩稿娓呮櫚绮剧‘鍦版樉绀鸿剳瑙e墫缁撴瀯鐗瑰緛鍙婅剳鑲跨槫鐥呭彉褰㈡€佸鐗瑰緛锛屽閮ㄤ綅銆佸ぇ灏忋€佸懆杈规按鑲跨姸鎬併€佺梾鍙樺尯鍩熷唴缁勭粐鍧囧寑鎬с€佸崰浣嶆晥搴斻€佽鑴戝睆闅滅牬鍧忕▼搴﹀強鐥呭彉閫犳垚鐨勫叾浠栧悎骞跺緛璞$瓑銆傚湪鍥惧儚淇℃伅涓奙RI浼樹簬CT銆侰T涓昏鏄剧ず鑴戣兌璐ㄧ槫鐥呭彉缁勭粐涓庢甯歌剳缁勭粐鐨勫瘑搴﹀樊鍊硷紝鐗瑰緛鎬у瘑搴﹁〃鐜板閽欏寲銆佸嚭琛€鍙婂泭鎬у彉绛夛紝鐥呭彉绱強鐨勯儴浣嶏紝姘磋偪鐘跺喌鍙婂崰浣嶆晥搴旂瓑锛涘父瑙凪RI涓昏鏄剧ず鑴戣兌璐ㄧ槫鍑鸿銆佸潖姝汇€佹按鑲跨粍缁囩瓑鐨勪笉鍚屼俊鍙峰己搴﹀樊寮傚強鍗犱綅鏁堝簲锛屽苟涓斿彲浠ユ樉绀虹梾鍙樼殑渚佃鑼冨洿銆傚妯℃€丮RI涓嶄粎鑳藉弽鏄犺剳鑳惰川鐦ょ殑褰㈡€佸鐗瑰緛锛岃繕鍙互浣撶幇鑲跨槫缁勭粐鐨勫姛鑳藉強浠h阿鐘跺喌銆?/p>

甯歌MRI鎵弿锛屼富瑕佽幏鍙朤1鍔犳潈鍍忋€乀2鍔犳潈鍍忋€丗LAIR鍍忓強杩涜纾佸叡鎸姣斿墏鐨勫己鍖栨壂鎻忋€傝剳鑳惰川鐦よ竟鐣屼笉娓咃紝琛ㄧ幇涓洪暱T1銆侀暱T2淇″彿褰憋紝淇″彿鍙互涓嶅潎鍖€锛屽懆杈规按鑲胯交閲嶄笉涓€銆傚洜鑲跨槫瀵硅鑴戝睆闅滅殑鐮村潖绋嬪害涓嶅悓锛屽寮烘壂鎻忓緛璞′笉涓€銆?/p>

鑴戣兌璐ㄧ槫鍙彂鐢熶簬鑴戝唴鍚勯儴浣嶃€備綆绾у埆鑴戣兌璐ㄧ槫甯歌MRI鍛堥暱T1銆侀暱T2淇″彿褰憋紝杈圭晫涓嶆竻锛屽懆杈硅交搴︽按鑲垮奖锛屽眬閮ㄨ交搴﹀崰浣嶅緛璞★紝濡傞偦杩戣剳瀹ゅ彲鑷村叾杞诲害鍙楀帇锛屼腑绾跨Щ浣嶄笉鏄庢樉锛岃剳姹犲熀鏈甯革紝鐥呭彉鍖哄煙鍐呭皯瑙佸嚭琛€銆佸潖姝诲強鍥婂彉绛夎〃鐜帮紱澧炲己鎵弿鏄剧ず鐥呭彉鏋佸皯鏁板嚭鐜拌交搴﹀紓甯稿己鍖栧奖銆傞珮绾у埆鑴戣兌璐ㄧ槫MRI淇″彿鏄庢樉涓嶅潎鍖€锛屽憟娣锋潅T1/T2淇″彿褰憋紝鍛ㄨ竟鏄庢樉鎸囩姸姘磋偪褰憋紱鍗犱綅寰佽薄鏄庢樉锛岄偦杩戣剳瀹ゅ彈鍘嬪彉褰紝涓嚎缁撴瀯绉讳綅锛岃剳娌熴€佽剳姹犲彈鍘嬶紱澧炲己鎵弿鍛堟槑鏄捐姳鐜姸鍙婄粨鑺傛牱寮傚父寮哄寲褰便€?/p>

涓嶅悓绾у埆鑴戣兌璐ㄧ槫鐨凱ET鎴愬儚鐗瑰緛鍚勫紓銆傜洰鍓嶅箍娉涗娇鐢ㄧ殑绀鸿釜鍓備负18F-FDG銆備綆绾у埆鑴戣兌璐ㄧ槫涓€鑸唬璋㈡椿鎬т綆浜庢甯歌剳鐏拌川锛岄珮绾у埆鑴戣兌璐ㄧ槫浠h阿娲绘€у彲鎺ヨ繎鎴栭珮浜庢甯歌剳鐏拌川锛屼絾涓嶅悓绾у埆鑴戣兌璐ㄧ槫涔嬮棿鐨?sup>18F-FDG浠h阿娲绘€у瓨鍦ㄨ緝澶ч噸鍙狅紙2绾ц瘉鎹級銆傛皑鍩洪吀鑲跨槫鏄惧儚鍏锋湁鑹ソ鐨勭梾鍙?鏈簳瀵规瘮搴︼紝瀵硅剳鑳惰川鐦ょ殑鍒嗙骇璇勪环浼樹簬18F-FDG锛屼絾浠嶅瓨鍦ㄤ竴瀹氶噸鍙犮€?/p>

涓村簥璇婃柇鎬€鐤戣剳鑳惰川鐦ゆ嫙琛屾椿妫€鏃讹紝鍙敤PET纭畾鐥呭彉浠h阿娲绘€ф渶楂樼殑鍖哄煙銆?sup>18F-FET鍜?1C-MET姣旓紝18F-FDG鍏锋湁鏇撮珮鐨勪俊鍣瘮鍜岀梾鍙樺姣斿害锛?绾ц瘉鎹級銆侾ET鑱斿悎MRI妫€鏌ユ瘮鍗曠嫭MRI妫€鏌ユ洿鑳藉噯纭晫瀹氭斁鐤楅澏鍖猴紙1绾ц瘉鎹級銆傜浉瀵逛簬甯歌MRI鎶€鏈紝姘ㄥ熀閰窹ET鍙互鎻愰珮鍕剧敾鑲跨槫鐢熺墿瀛﹀绉殑鍑嗙‘搴︼紝鍙戠幇娼滃湪鐨勮鑲跨槫缁嗚優娴告鼎/渚佃鐨勮剳缁勭粐锛堝湪甯歌MRI鍥惧儚涓婂彲鏃犲紓甯稿彂鐜帮級锛屽苟灏嗗叾绾冲叆鍒版偅鑰呯殑鏀剧枟闈跺尯涓紙2绾ц瘉鎹級銆?sup>18F-FDGPET鐢变簬鑲跨槫/鐨眰瀵规瘮搴﹁緝浣庯紝鍥犺€屼笉閫傜敤浜庤緟鍔╁埗瀹氭斁鐤楅澏鍖猴紙2绾ц瘉鎹級銆?/p>

绁炵粡澶栫涓村簥鍖诲笀瀵圭缁忓奖鍍忚瘖鏂殑瑕佹眰寰堟槑纭細棣栧厛鏄繘琛屽畾浣嶈瘖鏂紝纭畾鑲跨槫鐨勫ぇ灏忋€佽寖鍥淬€佽偪鐦や笌鍛ㄥ洿閲嶈缁撴瀯锛堝寘鎷噸瑕佸姩鑴夈€佺毊灞傞潤鑴夈€佺毊灞傚姛鑳藉尯鍙婄缁忕氦缁存潫绛夛級鐨勬瘲閭诲叧绯诲強褰㈡€佸鐗瑰緛绛夛紝杩欏鍒跺畾鑴戣兌璐ㄧ槫鎵嬫湳鏂规鍏锋湁閲嶈鐨勪綔鐢紱鍏舵鏄绁炵粡褰卞儚瀛︽彁鍑哄姛鑳界姸鍐电殑璇婃柇瑕佹眰锛屽鑲跨槫鐢熼暱浠h阿銆佽渚涚姸鎬佸強鑲跨槫瀵瑰懆杈硅剳缁勭粐渚佃绋嬪害绛夛紝杩欏鎮h€呮湳鍚庣殑缁煎悎鐤楁晥璇勪及鍏锋湁鍏抽敭浣滅敤銆傚妯℃€丮RI鍙彁渚涜偪鐦ょ殑琛€娑插姩鍔涘銆佷唬璋€佺缁忕氦缁寸粍缁囧彈绱姸鍐靛拰鐨川鍔熻兘鍖虹瓑淇℃伅锛屽浜庤剳鑳惰川鐦ょ殑閴村埆璇婃柇銆佺‘瀹氭墜鏈竟鐣屻€侀鍚庡垽鏂€佺洃娴嬫不鐤楁晥鏋滃強鏄庣‘鏈夋棤澶嶅彂绛夊叿鏈夐噸瑕佹剰涔夛紝鏄舰鎬佹垚鍍忚瘖鏂殑涓€涓噸瑕佽ˉ鍏呫€?/p>

鍥藉鍗仴濮斿叏鏂囧彂甯冿細鑴戣兌璐ㄧ槫璇婄枟瑙勮寖(2018骞寸増锛? onerror=

锛堜簩锛夎剳鑳惰川鐦ら壌鍒瘖鏂?/strong>

1. 鑴戝唴杞Щ鎬х梾鍙橈細鑴戝唴杞Щ鎬х梾鍙樹互澶氬彂鐥呭彉杈冧负甯歌锛屽浣嶄簬鑴戠毊灞備笅锛屽ぇ灏忎笉绛夛紝姘磋偪绋嬪害涓嶄竴锛岃〃鐜板鏍凤紝澶氭暟涓虹幆鐘舵垨缁撹妭鏍峰己鍖栧奖銆傝剳鍐呰浆绉绘€х梾鍙樼殑18F-FDG浠h阿娲绘€у彲浣庝簬銆佹帴杩戞垨楂樹簬鑴戠伆璐紱姘ㄥ熀閰镐唬璋㈡椿鎬т竴鑸珮浜庤剳鐏拌川銆傚崟鍙戣浆绉荤檶闇€瑕佷笌楂樼骇鍒剳鑳惰川鐦ら壌鍒紝褰卞儚瀛︿笂鍙互鏍规嵁鐥呭彉澶у皬銆佺梾鍙樼疮鍙婇儴浣嶃€佸寮鸿〃鐜帮紝缁撳悎鐥呭彶銆佸勾榫勫強鐩稿叧鍏朵粬杈呭姪妫€鏌ョ粨鏋滅患鍚堥壌鍒€?/p>

2. 鑴戝唴鎰熸煋鎬х梾鍙橈細鑴戝唴鎰熸煋鎬х梾鍙橈紝鐗瑰埆鏄剳鑴撹偪锛岄渶涓庨珮绾у埆鑴戣兌璐ㄧ槫閴村埆銆備袱鑰呭潎鏈夋按鑲垮強鍗犱綅寰佽薄锛屽己鍖栧憟鐜舰銆傝剳鑴撹偪鐨勫甯歌緝鍏夋粦锛屾棤澹佺粨鑺傦紝鑰岄珮绾у埆鑴戣兌璐ㄧ槫澶氬憟鑿滆姳鏍峰己鍖栵紝鍥婂唴淇″彿娣锋潅锛屽彲浼磋偪鐦ゅ崚涓€傜粷澶ч儴鍒嗛珮绾у埆鑴戣兌璐ㄧ槫鐨勬皑鍩洪吀浠h阿娲绘€ф槑鏄鹃珮浜庢甯歌剳缁勭粐锛岃€岃剳鑴撹偪涓€鑸憟浣庝唬璋€?/p>

3. 鑴戝唴鑴遍珦闉樻牱鐥呭彉锛?/strong>涓庤剳鑳惰川鐦ゆ槗鍙戠敓娣锋穯鐨勬槸鑲跨槫鏍疯劚楂撻灅鐥呭彉锛屽寮烘壂鎻忓彲瑙佺粨鑺傛牱寮哄寲褰憋紝璇婃柇鎬ф不鐤楀悗澶嶆煡锛岀梾鍙樼缉灏忔槑鏄撅紝鏄撳鍙戯紝瀹為獙瀹ゆ鏌ユ湁鍔╀簬閴村埆璇婃柇銆?/p>

4. 娣嬪反鐦わ細瀵逛簬鍏嶇柅鍔熻兘姝e父鐨勬偅鑰咃紝娣嬪反鐦ょ殑MRI淇″彿澶氳緝鍧囧寑锛岀槫鍐呭嚭琛€鍙婂潖姝诲皯瑙侊紝澧炲己鍛堟槑鏄惧潎鍖€寮哄寲銆?sup>18F-FDG浠h阿娲绘€т竴鑸緝楂樼骇鍒剳鑳惰川鐦ら珮涓斾唬璋㈠垎甯冭緝鍧囧寑銆?/p>

5. 鍏朵粬绁炵粡涓婄毊鏉ユ簮鑲跨槫锛?/strong>鍖呮嫭涓灑绁炵粡缁嗚優鐦ょ瓑銆傚彲浠ユ牴鎹偪鐦ゅ彂鐢熼儴浣嶃€佸寮鸿〃鐜拌繘琛屽垵姝ラ壌鍒瘖鏂€?/p>

锛堜笁锛夎剳鑳惰川鐦ゅ奖鍍忓鍒嗙骇

1. 甯歌MRI妫€鏌ワ細闄ら儴鍒嗏叀绾ц剳鑳惰川鐦わ紙濡傚褰㈡€ч粍鑹叉槦褰㈢粏鑳炵槫銆佺涓夎剳瀹よ剨绱㈢槫鏍疯剳鑳惰川鐦ゅ拰瀹ょ鑶滅槫绛夛級澶栵紝楂樼骇鍒剳鑳惰川鐦RI甯告湁寮哄寲浼村崚涓€佸潖姝诲強鍥婂彉銆侻RI鏈夋棤寮哄寲鍙婂己鍖栫▼搴﹀彈鍒拌澶氬洜绱犲奖鍝嶏紝濡備娇鐢ㄦ縺绱犮€佹敞灏勫姣斿墏鐨勯噺銆佹満鍣ㄥ瀷鍙峰強鎵弿鎶€鏈瓑銆?/p>

2. 澶氭ā鎬丮RI 妫€鏌ワ細鍖呮嫭DWI銆丳WI鍙奙RS绛夈€侱WI楂樹俊鍙峰尯鍩燂紝鎻愮ず缁嗚優瀵嗗害澶э紝浠h〃楂樼骇鍒梾鍙樺尯锛汸WI楂樼亴娉ㄥ尯鍩燂紝鎻愮ず琛€瀹归噺澧炲锛屽涓洪珮绾у埆鐥呭彉鍖猴紱MRS涓瑿ho鍜孋ho/NAA姣斿€煎崌楂橈紝涓庤偪鐦ょ骇鍒鐩稿叧銆?/p>

3. 18F-FDGPET锛?/strong>鑴戣兌璐ㄧ槫浠h阿鎴愬儚鐨勮偪鐦?鏈簳瀵规瘮搴﹀亸浣庯紝鑰屾皑鍩洪吀鑲跨槫鏄惧儚鍏锋湁杈冨ソ鐨勭粍缁囧姣斿害锛屽洜姝ゅ缓璁噰鐢ㄦ皑鍩洪吀PET鑴戞樉鍍忚瘎浠疯剳鑳惰川鐦ょ骇鍒紙2绾ц瘉鎹級銆?1C-MET PET璇勪及鍑嗙‘搴﹂珮浜嶮RI锛岄珮绾у埆鑴戣兌璐ㄧ槫鐨?1C-MET浠h阿娲绘€ч€氬父楂樹簬浣庣骇鍒剳鑳惰川鐦わ紝浣嗛珮/浣庣骇鍒剳鑳惰川鐦ら棿浠嶅瓨鍦ㄤ竴瀹氱殑閲嶅彔锛?绾ц瘉鎹級銆傚繀瑕佹椂寤鸿浣跨敤18F-FDG PET鍔ㄦ€佹垚鍍忓垎鏋愪互鎻愰珮瀵硅剳鑳惰川鐦ょ殑褰卞儚瀛﹀垎绾с€?/p>

锛堝洓锛夎剳鑳惰川鐦ゆ不鐤楀悗褰卞儚瀛﹁瘎浼?/strong>

鑴戣兌璐ㄧ槫鏈悗24-72灏忔椂鍐呴渶澶嶆煡MRI锛堝钩鎵?澧炲己锛夛紝璇勪及鑲跨槫鍒囬櫎绋嬪害锛屽苟浠ユ浣滀负鑴戣兌璐ㄧ槫鏈悗鍩虹嚎褰卞儚瀛﹁祫鏂欙紝鐢ㄤ簬鍚庣画姣斿銆傝兌璐ㄧ槫娌荤枟鏁堟灉鐨勫奖鍍忓璇勪环鍙傝RANO鏍囧噯锛堣〃2锛夈€?/p>

鍥藉鍗仴濮斿叏鏂囧彂甯冿細鑴戣兌璐ㄧ槫璇婄枟瑙勮寖(2018骞寸増锛? onerror=

鑴戣兌璐ㄧ槫鎸夌収澶嶅彂閮ㄤ綅鍖呮嫭鍘熶綅澶嶅彂銆佽繙澶勫鍙戝拰鑴婇珦鎾暎绛夌壒娈婃柟寮忥紝鍏朵腑浠ュ師浣嶅鍙戞渶涓哄瑙併€傜粍缁囩梾鐞嗗璇婃柇浠嶇劧鏄噾鏍囧噯銆傚亣鎬ц繘灞曞瑙佷簬鏀?鍖栫枟鍚?涓湀鍐咃紝灏戞暟鎮h€呭彲瑙佷簬10-18涓湀鍐呫€傚父琛ㄧ幇涓虹梾鍙樺懆杈圭殑鐜舰寮哄寲锛屾按鑲挎槑鏄撅紝鏈夊崰浣嶅緛璞★紝闇€瑕佺粨鍚堜复搴婅皑鎱庡垽鏂€傚浜庨珮绾у埆鑴戣兌璐ㄧ槫锛屾皑鍩洪吀PET瀵归壌鍒不鐤楃浉鍏冲彉鍖栵紙鍋囨€ц繘灞曘€佹斁灏勬€у潖姝伙級鍜岃偪鐦ゅ鍙?杩涘睍鐨勫噯纭害杈冮珮锛?绾ц瘉鎹級銆傛斁灏勬€у潖姝诲瑙佷簬鏀剧枟3涓湀鍚庯紝鐩墠灏氭棤鐗瑰紓鎬ф鏌ユ墜娈甸壌鍒斁灏勬€у潖姝讳笌鑲跨槫杩涘睍/澶嶅彂銆傚浜庨珮绾у埆鑳惰川鐦わ紝18F-FDG PET鐢ㄤ簬璇勪环鏈悗鑲跨槫澶嶅彂鍜屾斁灏勬€у潖姝昏緝MRI浼樺娍涓嶆槑鏄撅紝姘ㄥ熀閰窹ET鐢ㄤ簬閴村埆鑲跨槫杩涘睍鍜屾不鐤楃浉鍏冲弽搴斿叿鏈夎緝楂樼殑鏁忔劅搴﹀拰鐗瑰紓搴︺€傚浜庝綆绾у埆鑳惰川鐦わ紝18F-FDG PET涓嶉€傜敤浜庤瘎浠疯偪鐦ゆ不鐤楀弽搴旓紝鑰屾皑鍩洪吀PET鐨勮瘎浠蜂綔鐢ㄤ篃鏈夐檺锛?绾ц瘉鎹級銆傚畾鏈烳RI鎴朠ET妫€鏌ワ紝鏈夊姪浜庨壌鍒亣鎬ц繘灞曞拰鑲跨槫杩涘睍/澶嶅彂锛堣〃3锛夈€?/p>

鍥藉鍗仴濮斿叏鏂囧彂甯冿細鑴戣兌璐ㄧ槫璇婄枟瑙勮寖(2018骞寸増锛? onerror=

涓夈€佺缁忕梾鐞嗗涓庡垎瀛愮梾鐞嗗璇婃柇

锛堜竴锛?016鐗圵HO涓灑绁炵粡绯荤粺鑲跨槫鍒嗙被鏍囧噯

鍥藉鍗仴濮斿叏鏂囧彂甯冿細鑴戣兌璐ㄧ槫璇婄枟瑙勮寖(2018骞寸増锛? onerror=

鍥藉鍗仴濮斿叏鏂囧彂甯冿細鑴戣兌璐ㄧ槫璇婄枟瑙勮寖(2018骞寸増锛? onerror=

鍥藉鍗仴濮斿叏鏂囧彂甯冿細鑴戣兌璐ㄧ槫璇婄枟瑙勮寖(2018骞寸増锛? onerror=

锛堜簩锛夎剳鑳惰川鐦ょ梾鐞嗗缁煎悎璇婃柇

鑴戣兌璐ㄧ槫鏄竴缁勫叿鏈夎兌璐ㄧ粏鑳炶〃鍨嬬壒寰佺殑绁炵粡涓婄毊鑲跨槫鐨勬€荤О锛?016骞翠笘鐣屽崼鐢熺粍缁囧彂甯冧簡绗洓鐗堛€婁腑鏋㈢缁忕郴缁熻偪鐦HO鍒嗙被銆嬶紙淇鐗堬級锛岄娆℃暣鍚堜簡鑲跨槫鐨勭粍缁囧鐗瑰緛鍜屽垎瀛愯〃鍨嬶紝鎻愬嚭浜嗘柊鐨勮偪鐦ゅ垎绫绘爣鍑嗐€傝繖涓€鏍囧噯鏄洰鍓嶈剳鑳惰川鐦よ瘖鏂強鍒嗙骇鐨勯噸瑕佷緷鎹€?/p>

1. 鑲跨槫缁勭粐瀛﹀垎绫讳笌鍒嗗瓙琛ㄥ瀷

锛?锛夋槦褰㈢粏鑳炶偪鐦?/strong>

鈶犲讥婕€ф槦褰㈢粏鑳炵槫锛孖DH绐佸彉鍨?/strong>

瀹氫箟 浠?em>IDH1鎴?em>IDH2鍩哄洜绐佸彉涓虹壒寰侊紝鍙即鏈?em>TP53鍙?em>ATRX鍩哄洜绐佸彉銆傜粏鑳炲垎鍖栫▼搴﹁緝楂橈紝鐢熼暱缂撴參銆傚彲鍙戠敓浜庝腑鏋㈢缁忕郴缁熶换浣曢儴浣嶏紝棰濆彾澶氳锛涜偪鐦ゅ叿鏈夋伓鍙樻綔鑳斤紝鍙繘灞曟垚IDH绐佸彉鍨嬮棿鍙樻€ф槦褰㈢粏鑳炵槫锛岀敋鎴?em>IDH绐佸彉鍨婫BM銆?/p>

澶т綋 鑲跨槫杈圭晫涓嶆竻锛屼綅浜庣伆璐ㄦ垨鐧借川鍐咃紝鍙澶у皬涓嶇瓑鐨勫泭鑵斻€侀绮掓牱鍖哄煙鍙婅蒋纭害涓嶅悓鐨勫尯鍩熴€?/p>

闀滀笅 鑲跨槫鐢卞垎鍖栧ソ鐨勭氦缁村瀷鏄熷舰缁嗚優缁勬垚锛岀粏鑳炲瘑搴︿腑绛夛紝鏍镐笉鍏稿瀷锛屾牳鍒嗚鍍忓皯鎴栫己濡傘€傞棿璐ㄧ枏鏉撅紝甯镐即寰泭褰㈡垚锛屼笉浼存湁琛€绠″唴鐨粏鑳炲鐢熴€侹i-67澧炴畺鎸囨暟甯稿皬浜?%銆?/p>

鍏嶇柅缁勭粐鍖栧 鑳惰川绾ょ淮閰告€ц泲鐧斤紙GFAP锛夈€佹尝褰㈣泲鐧斤紙Vimentin锛夈€並i-67/MIB-1銆乸53铔嬬櫧銆両DH1 R132H鍜孉TRX銆?/p>

鍒嗗瓙鐥呯悊瀛?/strong> IDH1 codon 132銆両DH2 codon 172鍩哄洜绐佸彉銆?/p>

鑲ヨ儢缁嗚優鍨嬫槦褰㈢粏鑳炵槫锛孖DH绐佸彉鍨?/strong>

瀹氫箟 鏄讥婕€ф槦褰㈢粏鑳炵槫锛?em>IDH绐佸彉鍨嬬殑涓€涓簹鍨嬶紝浠ュ惈鏈夊ぇ閲忚偉鑳栧瀷鏄熷舰缁嗚優涓虹壒鐐癸紝涓旇偉鑳栧瀷鏄熷舰缁嗚優鍚噺澶т簬20%銆?/p>

澶т綋 涓庡叾浠栦綆绾у埆寮ユ极鎬ц剳鑳惰川鐦ゆ棤鍖哄埆銆?/p>

闀滀笅 鑲跨槫缁嗚優鍛堝瑙掑舰锛岃優璐ㄤ赴瀵屻€佸棞閰告€с€佹瘺鐜荤拑鏍凤紝鏍稿父鍋忎綅锛屾煋鑹茶川绨囩姸锛屽伓瑙佹牳浠併€傝绠″懆鍥存穻宸寸粏鑳炲甯歌銆?/p>

鈶″讥婕€ф槦褰㈢粏鑳炵槫锛孖DH閲庣敓鍨?/strong>

瀹氫箟 鍏峰寮ユ极鎬ф槦褰㈢粏鑳炵槫鐨勫舰鎬佸鐗瑰緛锛屼絾鏃?em>IDH鍩哄洜绐佸彉鐨勪竴绫昏偪鐦ゃ€傝繖绫昏偪鐦よ緝灏戣锛岃璁や负鏄竴绉嶆殏瀹氱殑浜氬瀷銆?/p>

鈶㈠讥婕€ф槦褰㈢粏鑳炵槫锛孨OS

瀹氫箟 鍏峰寮ユ极鎬ф槦褰㈢粏鑳炵槫鐨勫舰鎬佸鐗瑰緛锛屼絾缂轰箯IDH鍩哄洜绐佸彉淇℃伅鐨勪竴绫昏偪鐦ゃ€?/p>

鈶i棿鍙樻€ф槦褰㈢粏鑳炵槫锛孖DH绐佸彉鍨?/strong>

瀹氫箟 鍏峰闂村彉鎬х壒寰佺殑鏄熷舰缁嗚優鐦わ紝澧炵敓娲昏穬锛屼即IDH1鎴?em>IDH2鍩哄洜绐佸彉銆傝繖绫昏偪鐦ゅ彲杩涘睍涓?em>IDH绐佸彉鍨婫BM銆?/p>

澶т綋 鑲跨槫杈圭晫甯歌緝娓咃紝閮ㄥ垎鍛堥绮掔姸锛屼笉閫忔槑锛岃緝杞紝鍥婂彉灏戣銆?/p>

闀滀笅 鍙鍖哄煙鎬ф垨寮ユ极鎬х粏鑳炲瘑搴﹀楂橈紝鑲跨槫缁嗚優鏍告湁涓€瀹氬紓褰㈡€э紝鍙鐥呯悊鎬ф牳鍒嗚鍍忥紝鍙湁涓嶅悓绋嬪害鐨勮绠″唴鐨粏鑳炲鐢燂紝浣嗘棤鍧忔銆?strong>鍏嶇柅缁勭粐鍖栧 GFAP銆乸53铔嬬櫧銆並i-67/MIB-1銆両DH1R132H銆丄TRX銆?/p>

鍒嗗瓙鐥呯悊瀛?/strong> IDH1 codon 132銆両DH2 codon 172鍩哄洜绐佸彉銆?/p>

鈶ら棿鍙樻€ф槦褰㈢粏鑳炵槫锛孖DH閲庣敓鍨?/strong>

瀹氫箟 鍏峰闂村彉鎬ф槦褰㈢粏鑳炵槫鐨勫舰鎬佸鐗瑰緛锛屼絾鏃?em>IDH鍩哄洜绐佸彉鐨勪竴绫昏偪鐦ゃ€傝緝灏戣锛岀害鍗犳墍鏈夐棿鍙樻€ф槦褰㈢粏鑳炵槫鐨?0%銆傝繖绫昏偪鐦ゆ伓鎬х▼搴﹂珮浜?em>IDH绐佸彉鍨嬬殑闂村彉鎬ф槦褰㈢粏鑳炵槫锛屼笌IDH閲庣敓鍨嬬殑GBM鐩镐技銆?/p>

鈶ラ棿鍙樻€ф槦褰㈢粏鑳炵槫锛孨OS

瀹氫箟 鍏峰闂村彉鎬ф槦褰㈢粏鑳炵槫鐨勫舰鎬佸鐗瑰緛锛屼絾缂轰箯IDH鍩哄洜绐佸彉淇℃伅鐨勪竴绫昏偪鐦ゃ€?/p>

锛?锛塆BM

鈶?GBM锛孖DH閲庣敓鍨?/strong>

瀹氫箟 鏄伓鎬х▼搴︽渶楂樼殑鏄熷舰缁嗚優鑲跨槫锛岀敱鍒嗗寲宸殑鑲跨槫鎬ф槦褰㈢粏鑳炵粍鎴愶紝鏃?em>IDH鍩哄洜绐佸彉锛屽崰鎵€鏈塆BM鐨?0%銆備富瑕佽浜庢垚浜猴紝鐢锋€у鍙戙€傝繖绫昏偪鐦や竴鏃﹀彂鐢熷嵆涓哄師鍙戞€BM锛屽浣嶄簬骞曚笂锛屽彲绱強鍛ㄥ洿鍙婅繙澶勮剳缁勭粐銆?/p>

澶т綋 鑲跨槫鐣岄檺涓嶆竻锛屽垏闈㈤鑹蹭笉涓€锛屽憟鐏拌壊鎴栫伆鐧借壊锛屽潖姝诲尯鍛堥粍鑹诧紝浼村嚭琛€鏃跺憟鐜扮孩鑹叉垨妫曡壊銆傚潖姝荤墿娑插寲鍚庡彲褰㈡垚鍚贩娴婃恫浣撶殑澶у泭鑵斻€?/p>

闀滀笅 鐢卞垎鍖栧樊鐨勮偪鐦ゆ€ф槦褰㈢粏鑳炵粍鎴愶紝缁嗚優瀵嗗害楂橈紝鏍稿紓鍨嬫€ф槑鏄撅紝鏍稿垎瑁傚儚澶氳锛屽苟瑙佸ぇ閲忕梾鐞嗘€ф牳鍒嗚鍍忋€傛槑鏄剧殑寰绠″鐢燂紝缁忓父鍙嚭鐜扳€滆偩灏忕悆鏍封€濊绠″唴鐨粏鑳炲鐢熷拰锛堟垨锛夊潖姝伙紝鑲跨槫缁嗚優鍥寸粫鍧忔鐏跺憟鈥滃亣鏍呮爮鐘垛€濇帓鍒楁槸璇婃柇鐨勫熀鏈鐐广€?/p>

鍏嶇柅缁勭粐鍖栧 GFAP銆丼-100銆丱LIG2銆丒MA銆丯estin銆乄T-1銆乸53铔嬬櫧銆並i-67/MIB-1銆両DHR132H銆乂EGF銆丮MP-9銆丒GFR銆丒GFR vIII銆?/p>

鍒嗗瓙鐥呯悊瀛?/strong> IDH1 codon 132銆?em>IDH2 codon 172鍩哄洜绐佸彉銆?em>MGMT鍚姩瀛愬尯鐢插熀鍖栥€?em>EGFR vIII閲嶆帓銆?em>TERT鍚姩瀛愬尯绐佸彉锛圕228T鍜孋250T锛夈€傛娴?鍙?10鍙锋煋鑹蹭綋鐩稿叧鍩哄洜锛?em>MET銆?em>PTEN绛夛級鍙婅瀺鍚堝熀鍥狅紙FGFR1-TACC1锛?em>FGFR3-TACC3锛夋湁鍔╀簬鎮h€呴鍚庣殑璇勪及鍙婇澏鍚戣嵂鐗╃殑閫夋嫨锛?绾ц瘉鎹級銆傛澶栵紝miR-181d瀵逛簬GBM鏄竴涓鍚庣浉鍏崇殑鍙潬鎸囨爣锛屽叾琛ㄨ揪鐘舵€佸彲浠ラ娴嬪TMZ鍖栫枟鐨勬晱鎰熷害锛?绾ц瘉鎹級銆?/p>

宸ㄧ粏鑳炲瀷GBM

瀹氫箟 鏄?em>IDH閲庣敓鍨婫BM鐨勪竴涓簹鍨嬶紝缃曡銆傝偪鐦や富瑕佺敱鍚€紓褰㈡牳鐨勭粏鑳炲強澶氭牳宸ㄧ粏鑳炵粍鎴愶紝鍋跺彲瑙佷赴瀵岀殑缃戠姸绾ょ淮銆?em>AURKB琛ㄨ揪鍙?em>TP53绐佸彉甯歌锛?em>EGFR鍩哄洜鎵╁灏戣銆傛浜氬瀷鎮h€呴鍚庝紭浜庡叾浠栫被鍨婫BM銆?/p>

鍏嶇柅缁勭粐鍖栧 GFAP銆乸53铔嬬櫧銆丼-100銆乂imentin銆佄?tubulin III銆丒GFR銆両DH R132H銆丄URKB銆?/p>

鑳惰川鑲夌槫

瀹氫箟 鏄?em>IDH閲庣敓鍨婫BM鐨勪竴涓簹鍨嬶紝鍏锋湁鑳惰川鍜岄棿鍙剁粍缁囧弻鍚戝垎鍖栫殑鐗圭偣銆傛浜氬瀷甯镐笌GBM鏈夊叧锛屼篃鍙敱瀹ょ鑶滅槫鍜屽皯绐佽兌璐ㄧ粏鑳炵槫杞寲鑰屾潵銆備富瑕佽浜庢垚浜猴紝鍙師鍙戞垨缁у彂锛岄鍚庤緝宸€?/p>

澶т綋 鍥犲惈澶ч噺缁撶紨缁勭粐锛岃偪鐦よ川鍦拌緝纭€佺晫闄愭竻妤氥€?/p>

闀滀笅 鑲跨槫鍚袱绉嶆垚鍒嗭細鑳惰川鎴愬垎鍜岃倝鐦ゆ垚鍒嗐€?/p>

鍏嶇柅缁勭粐鍖栧 GFAP銆両DH R132H銆乸53铔嬬櫧鍙婂叾浠栬兌璐ㄨ偪鐦ゅ拰闂村彾鑲跨槫鏍囧織鐗┿€?/p>

鐗规畩鏌撹壊锛氱綉缁囩氦缁存煋鑹层€?/p>

涓婄毊鏍稧BM

瀹氫箟 鏄?em>IDH閲庣敓鍨婫BM鐨勪竴涓簹鍨嬶紝濂藉彂浜庡皬鍎垮強闈掑勾浜猴紝甯歌浜庡ぇ鑴戝拰闂磋剳锛岄鍚庡樊銆?/p>

闀滀笅 鍚湁瀵嗛泦鎺掑垪鐨勪笂鐨牱缁嗚優锛岄儴鍒嗘í绾硅倢鏍风粏鑳烇紝鏍稿垎瑁傛椿璺冿紝寰绠″鐢燂紝浠ュ強鍧忔銆?/p>

鍏嶇柅缁勭粐鍖栧 GFAP銆丼-100銆丒MA銆丱LIG2銆並I-67/MIB-1銆丼yn銆丯FP銆乂E1銆丼MARCB1銆丼MARCA4銆両DH R132H銆?/p>

鍒嗗瓙鐥呯悊瀛?/strong> BRAF V600E銆?em>IDH1 codon 132銆両DH2 codon 172鍩哄洜绐佸彉銆備笌鍏朵粬GBM鐩告瘮锛?em>BRAF V600E绐佸彉鐜囪緝楂橈紙~50%锛夈€?/p>

鈶?GBM锛孖DH绐佸彉鍨?/strong>

瀹氫箟 浼存湁IDH1鎴?em>IDH2鍩哄洜绐佸彉鐨勪竴绫籊BM锛岀敱寮ユ暎鎬ф槦褰㈢粏鑳炵槫鎴栭棿鍙樻€ф槦褰㈢粏鑳炵槫鍙戝睍鑰屾潵锛屾晠绉扮户鍙戞€BM锛屽崰鎵€鏈塆BM鐨?0%銆?/p>

闀滀笅 缁勭粐瀛︾壒寰佷笌IDH閲庣敓鍨婫BM鐩镐技锛屼絾鍧忔鑼冨洿鏇村皬銆?/p>

鍏嶇柅缁勭粐鍖栧 GFAP銆両DH R132H銆丄TRX銆乸53铔嬬櫧銆丒GFR銆?/p>

鍒嗗瓙鐥呯悊瀛?IDH1 codon 132銆両DH2 codon 172鍩哄洜绐佸彉銆傛娴?鍙锋煋鑹蹭綋/10鍙锋煋鑹蹭綋鐩稿叧鍩哄洜锛?em>EGFR銆?em>MET鍜?em>PTEN绛夛級鍙婅瀺鍚堝熀鍥狅紙PTPRZ1-MET锛夋湁鍔╀簬鎮h€呴鍚庣殑璇勪及鍙婇澏鍚戣嵂鐗╃殑閫夋嫨锛?绾ц瘉鎹級銆?/p>

鈶?GBM锛孨OS

瀹氫箟 缂轰箯IDH绐佸彉淇℃伅鐨勪竴绫籊BM銆?/p>

锛?锛夊讥婕€т腑绾胯兌璐ㄧ槫锛孒3 K27M绐佸彉鍨?/strong>

瀹氫箟 鍙戠敓浜庝腑绾跨殑楂樼骇鍒槦褰㈢粏鑳炶偪鐦わ紝浼存湁H3F3A鎴?em>HIST1H3B/C鍩哄洜K27M绐佸彉銆備富瑕佸彂鐢熶簬鍎跨锛屼篃鍙浜庢垚浜恒€傛渶甯歌鐨勫彂鐥呴儴浣嶅寘鎷剳骞层€佷笜鑴戝拰鑴婇珦銆傞鍚庡樊锛?骞寸敓瀛樼巼灏忎簬10%銆?/p>

闀滀笅 鑲跨槫鐢卞ぇ灏忎竴鑷寸殑灏忕粏鑳炴垨澶х殑澶氬舰鎬х粏鑳炵粍鎴愶紝澶氭暟缁嗚優鍛堟槦褰㈢粏鑳炲舰鎬侊紝灏戞暟鍛堝皯绐佽兌璐ㄧ粏鑳炲舰鎬併€傜害10%鐥呬緥缂轰箯鏍稿垎瑁傝薄銆佸井琛€绠″鐢熷拰鍧忔锛岀粍缁囧鐩稿綋浜嶹HO II绾с€傚叾浣欏潎涓洪珮绾у埆锛屽叾涓?5%鐥呬緥鍙鏍稿垎瑁傚儚锛?5%鐥呬緥鏃㈠彲瑙佹牳鍒嗚鍍忥紝涔熷彲瑙佸潖姝诲拰寰绠″鐢熴€?/p>

鍏嶇柅缁勭粐鍖栧 GFAP銆丯CAM1銆丼-100銆丱LIG2銆丮AP2銆乸53铔嬬櫧銆丄TRX銆丠3K27M銆?/p>

鍒嗗瓙鐥呯悊瀛?/strong> H3F3A銆?em>HIST1H3B銆?em>HIST1H3C鍩哄洜绐佸彉銆?/p>

锛?锛夊皯绐佽兌璐ㄧ粏鑳炵槫

鈶犲皯绐佽兌璐ㄧ粏鑳炵槫锛孖DH绐佸彉鍜?p/19q鑱斿悎缂哄け鍨?/strong>

瀹氫箟 涓€绉嶅讥婕蹈娑︺€佺敓闀跨紦鎱㈢殑鑴戣兌璐ㄧ槫锛屼即IDH鍩哄洜绐佸彉鍜?em>1p/19q鑱斿悎缂哄け銆備富瑕佸彂鐢熶簬鎴愬勾浜猴紝澶氭暟浣嶄簬澶ц剳鍗婄悆锛屽挨鍏舵槸棰濆彾銆?/p>

澶т綋 鑲跨槫鐣岄檺娓呮锛屽憟鐏扮矇鑹诧紝璐ㄨ蒋銆傞挋鍖栥€佸泭鍙樸€佺槫鍐呭嚭琛€甯歌銆?/p>

闀滀笅 鑲跨槫缁嗚優鍛堜腑绛夊瘑搴︼紝澶у皬杈冧竴鑷达紝鏍稿渾锛屾牳鍛ㄧ┖鏅曘€傚叾浠栫壒寰佸寘鎷井閽欏寲銆侀粡娑?鍥婃€у彉鍜岃嚧瀵嗗垎鏋濈姸姣涚粏琛€绠$綉銆侹i-67澧炴畺鎸囨暟<5%銆?/p>

鍏嶇柅缁勭粐鍖栧 IDH R132H銆乸53铔嬬櫧銆丄TRX銆丱LIG2銆丆IC銆丗UBP1銆丮AP2銆丼-100銆丩EU7銆丯euN銆丯OGO-A銆並i-67/MIB-1銆?/p>

鍒嗗瓙鐥呯悊瀛?/strong> IDH1 codon 132銆両DH2 codon 172鍩哄洜绐佸彉銆?em>1p/19q鍘熶綅鏉備氦銆?em>TERT鍚姩瀛愬尯绐佸彉锛圕228T鍜孋250T锛夛紝MGMT鐢插熀鍖栫姸鎬併€?/p>

鈶″皯绐佽兌璐ㄧ粏鑳炵槫锛孨OS

瀹氫箟 鍏锋湁灏戠獊鑳惰川缁嗚優鐦ょ殑缁勭粐瀛︾壒鐐癸紝浣嗙己涔?em>IDH鍩哄洜绐佸彉鍜屾煋鑹蹭綋1p/19q缂哄け鐘舵€佷俊鎭殑涓€绫昏偪鐦ゃ€?/p>

鈶㈤棿鍙樻€у皯绐佽兌璐ㄧ粏鑳炵槫

闂村彉鎬у皯绐佽兌璐ㄧ粏鑳炵槫锛孖DH绐佸彉鍜?p/19q鑱斿悎缂哄け鍨?/strong>

瀹氫箟 鍏锋湁闂村彉鎬у皯绐佽兌璐ㄧ粏鑳炵槫鐨勭粍缁囧鐗瑰緛锛屼即IDH鍩哄洜绐佸彉鍜?em>1p/19q鑱斿悎缂哄け銆?/p>

澶т綋 涓庡皯绐佽兌璐ㄧ粏鑳炵槫鐩镐技锛屽苟瑙佸潖姝诲尯銆?/p>

闀滀笅 鑲跨槫缁嗚優鍏峰灏戠獊鑳惰川缁嗚優鐨勭壒寰侊紝骞惰闂村彉鎬х壒寰侊紝鍖呮嫭缁嗚優瀵嗗害楂樸€佺粏鑳炲紓鍨嬫€ф槑鏄俱€佹牳鍒嗚鍍忓澶氥€佸井琛€绠″鐢熷強鍧忔銆?/p>

鍏嶇柅缁勭粐鍖栧 IDH R132H銆乸53铔嬬櫧銆丄TRX銆丱LIG2銆丆IC銆丗UBP1銆丮AP2銆丼-100銆丩EU7銆丯euN銆丯OGO-A銆並i-67/MIB-1銆?/p>

鍒嗗瓙鐥呯悊瀛?/strong> IDH1 codon 132銆両DH2 codon 172鍩哄洜绐佸彉銆?em>1p/19q鍘熶綅鏉備氦銆侊紝MGMT鐢插熀鍖栫姸鎬併€?em>TERT鍚姩瀛愬尯绐佸彉锛圕228T鍜孋250T锛夈€?/p>

鈶i棿鍙樻€у皯绐佽兌璐ㄧ粏鑳炵槫锛孨OS

瀹氫箟 鍏锋湁闂村彉鎬у皯绐佽兌璐ㄧ粏鑳炵槫鐨勭粍缁囧鐗瑰緛锛屼絾缂轰箯IDH鍩哄洜绐佸彉鍜屾煋鑹蹭綋1p/19q缂哄け鐘舵€佷俊鎭殑涓€绫昏偪鐦ゃ€?/p>

锛?锛夊皯绐佹槦褰㈢粏鑳炵槫

鐢卞皯绐佽兌璐ㄧ粏鑳炵槫鍜屾槦褰㈢粏鑳炵槫涓ょ鎴愬垎缁勬垚锛屼笖鍒嗗瓙琛ㄥ瀷涓嶆槑纭殑涓€绫昏偪鐦ゃ€俉HO鍒嗙被涓嶆帹鑽愭绫昏瘖鏂紝渚濇嵁IDH鍩哄洜绐佸彉鍜?em>1p/19q鑱斿悎缂哄け鐘舵€侊紝澶у鏁板皯绐佹槦褰㈢粏鑳炵槫鍙互褰掑叆鏄熷舰缁嗚優鐦ゆ垨灏戠獊鑳惰川缁嗚優鐦ょ殑鑼冪暣銆備緷鎹粍缁囧鐗圭偣鍜屽娈栨椿鎬э紝鍙堝彲鍒嗕负灏戠獊鏄熷舰缁嗚優鐦わ紝NOS鍜岄棿鍙樻€у皯绐佹槦褰㈢粏鑳炵槫锛孨OS銆?/p>

锛?锛夊叾浠栨槦褰㈢粏鑳炶偪鐦?/strong>

鈶犳瘺缁嗚優鍨嬫槦褰㈢粏鑳炵槫

瀹氫箟 涓€绉嶇晫闄愭竻妤氾紝鐢熼暱缂撴參鐨勬槦褰㈢粏鑳炵槫锛屽瑙佷簬鍎跨鍜屽勾杞讳汉锛屽父鍛堝泭鎬э紝鍏锋湁鍙岀浉缁勭粐瀛︾壒鐐癸細鍗冲惈Rosenthal绾ょ淮鐨勫瘑闆嗗弻鏋佺粏鑳炲尯锛屼互鍙婂惈寰泭鍜屽棞閰告€ч绮掑皬浣?閫忔槑婊寸殑鐤忔澗澶氭瀬缁嗚優鍖恒€傝洓缃戣啘涓嬭厰娴告鼎鏄父瑙佺殑鐗圭偣銆?/p>

鍏嶇柅缁勭粐鍖栧 GFAP銆丼-100銆丱LIG2銆丼yn銆両DH R132H銆丯FP銆乸MAPK銆乂E1銆?/p>

鍒嗗瓙鐥呯悊瀛?BRAF V600E鍩哄洜绐佸彉銆?em>KIAA1549-BRAF铻嶅悎鍩哄洜銆?/p>

姣涢粡娑叉牱鍨嬫槦褰㈢粏鑳炵槫

瀹氫箟 鏄竴绉嶆瘺缁嗚優鏍疯偪鐦わ紝涓庢瘺缁嗚優鍨嬫槦褰㈢粏鑳炵槫瀵嗗垏鐩稿叧锛屽叿鏈夋槑鏄剧殑榛忔恫鏍峰熀璐ㄥ拰浠ヨ绠′负涓績鐨勫舰鎬佸崟涓€鐨勫弻鏋佹€ц偪鐦ょ粏鑳烇紝閫氬父娌℃湁Rosenthal绾ょ淮鍜屽棞浼婄孩棰楃矑灏忎綋銆?/p>

鍏嶇柅缁勭粐鍖栧 GFAP銆丼-100銆乂imentin銆丼yn銆丯FP銆丆D34銆乂E1銆並i-67/MIB-1銆?/p>

鍒嗗瓙鐥呯悊瀛?KIAA1549-BRAF铻嶅悎鍩哄洜銆?/p>

鈶″绠¤啘涓嬪法缁嗚優鍨嬫槦褰㈢粏鑳炵槫

瀹氫箟 涓€绉嶈壇鎬с€佺敓闀跨紦鎱㈢殑鑲跨槫锛屽吀鍨嬮儴浣嶆槸渚ц剳瀹ゅ锛岀敱澶х殑鑺傜粏鑳炴牱鏄熷舰缁嗚優鏋勬垚锛屼笌缁撹妭纭寲澶嶅緛瀵嗗垏鐩稿叧銆?/p>

闀滀笅 鑲跨槫鐣岄檺娓呮锛屾垚绨囩姸鐢熼暱鍜岃绠″懆鍥村亣鏍呮爮鐘舵帓鍒楁槸甯歌鐨勭壒鐐广€傝偪鐦ょ粏鑳炶〃鐜板嚭骞挎硾鐨勬槦褰㈢粏鑳炶〃鍨嬶紝鍙互鏄優璐ㄤ赴瀵屽憟鐜荤拑鏍风殑澶氳缁嗚優锛屼篃鍙互鏄綅浜庣氦缁村熀璐ㄤ腑绋嶅皬鐨勯暱褰㈢粏鑳炪€?/p>

鍏嶇柅缁勭粐鍖栧 GFAP銆丼-100銆佄?tubulin銆丯euN銆丼OX2銆丆D34銆並i-67/MIB-1銆?/p>

鍒嗗瓙鐥呯悊瀛?TSC1銆?em>TSC2鍩哄洜绐佸彉銆?/p>

鈶㈠褰㈡€ч粍鑹叉槦褰㈢粏鑳炵槫鍜岄棿鍙樻€у褰㈡€ч粍鑹叉槦褰㈢粏鑳炵槫

瀹氫箟 涓€绉嶉鍚庣浉瀵硅緝濂界殑鏄熷舰缁嗚優鑲跨槫锛屽父鍙戠敓浜庡効绔ュ拰骞磋交浜猴紝濂藉彂浜庡ぇ鑴戝崐鐞冪殑娴呰〃閮ㄤ綅锛屽父渚靛強鑴戣啘銆傚吀鍨嬬殑缁勭粐瀛︾壒寰佸寘鎷〃杈?em>GFAP鐨勫褰㈡€х粏鑳炲拰鑴傝川鍖栫粏鑳烇紝杩欎簺缁嗚優甯歌缃戠姸绾ょ淮鍜屽棞閰告€ч绮掑皬浣撳寘缁曘€傛牴鎹牳鍒嗚鍍忥紝鍙皢鑲跨槫鍒嗕负澶氬舰鎬ч粍鑹叉槦褰㈢粏鑳炵槫锛圵HO II绾э紝<5/10 HPF锛夊拰闂村彉鎬у褰㈡€ч粍鑹叉槦褰㈢粏鑳炵槫锛圵HO III绾э紝鈮?/10 HPF锛夈€傚叾涓紝闂村彉鎬ц偪鐦ゅ彲浼村潖姝汇€?/p>

鍏嶇柅缁勭粐鍖栧 GFAP銆丼-100銆佄?tubulin銆丮AP2銆丆D34銆乂E1銆丆DKN2A銆並i-67/MIB-1銆?/p>

鐗规畩鏌撹壊锛氱綉缁囩氦缁存煋鑹层€?/p>

鍒嗗瓙鐥呯悊瀛?BRAF V600E鍩哄洜绐佸彉銆?/p>

锛?锛夊绠¤啘鑲跨槫

鈶犲绠¤啘涓嬬槫

瀹氫箟 涓€绉嶇敓闀跨紦鎱㈢殑鑹€ц偪鐦わ紝浣嶄簬鑴戝澹侊紝绨囩姸鑴戣兌璐ㄧ槫缁嗚優鍖呭煁鍦ㄤ赴瀵岀殑绾ょ淮鍩鸿川涓紝甯镐即寰泭褰㈡垚銆?/p>

鍏嶇柅缁勭粐鍖栧 GFAP銆丯CAM1銆丯SE銆丒MA銆丮DM2銆並i-67/MIB-1銆?/p>

鈶¢粡娑蹭钩澶村瀷瀹ょ鑶滅槫

瀹氫箟 涓€绉嶇敓闀跨紦鎱㈢殑鑴戣兌璐ㄧ槫锛屽嚑涔庢鏃犱緥澶栫殑鍙戠敓浜庤剨楂撳渾閿ャ€侀┈灏惧拰缁堜笣銆傜粍缁囧浠ヨ偪鐦ょ粏鑳炲洿缁曡绠¢粡娑叉牱闂磋川杞村績鎺掑垪锛屽憟涔冲ご鐘剁粨鏋勪负鐗圭偣銆?/p>

鍏嶇柅缁勭粐鍖栧 GFAP銆丼-100銆乂imentin銆丯CAM1銆丄E1/AE3銆丆D99銆並i-67/MIB-1銆?/p>

鈶㈠绠¤啘鐦?/strong>

瀹氫箟 涓€绉嶇敓闀跨紦鎱㈢殑鑲跨槫锛屽彂鐢熶簬鍎跨鍜屽勾杞讳汉锛岃捣婧愪簬鑴戝澹佹垨鑴婇珦瀵兼按绠★紝鐢辫偪鐦ゆ€у绠¤啘缁嗚優鏋勬垚銆傝偪鐦ょ晫闄愭竻妤氾紝缁嗚優瀵嗗害閫備腑锛屾牳褰㈡€佸崟涓€锛屽憟鍦嗗舰鎴栧嵉鍦嗗舰锛屾煋鑹茶川鍛堣儭妞掔洂鐘讹紝鏍稿垎瑁傚儚缃曡銆傝绠″懆鍥村亣鑿婂舰鍥㈠拰瀹ょ鑶滃懆鍥磋強褰㈠洟鏄绠¤啘鐦ょ殑鍏抽敭鐗瑰緛銆傛牴鎹舰鎬佺壒寰佸彲鍒嗕负涓変釜浜氬瀷锛氫钩澶村瀷瀹ょ鑶滅槫銆侀€忔槑缁嗚優鍨嬪绠¤啘鐦ゅ拰浼搁暱缁嗚優鍨嬪绠¤啘鐦ゃ€?/p>

鍏嶇柅缁勭粐鍖栧 GFAP銆丼-100銆丒MA銆丩1CAM銆丱LIG2銆並i-67/MIB-1銆?/p>

鈶e绠¤啘鐦わ紝RELA铻嶅悎鍩哄洜闃虫€?/strong>

瀹氫箟 涓€绫?em>RELA铻嶅悎鍩哄洜闃虫€х殑骞曚笂瀹ょ鑶滅槫锛岄鍚庤緝鍏朵粬绫诲瀷瀹ょ鑶滅槫宸€?/p>

鍏嶇柅缁勭粐鍖栧 GFAP銆丒MA銆丩1CAM銆並i-67/MIB-1銆?/p>

鍒嗗瓙鐥呯悊瀛?C11orf95-RELA铻嶅悎鍩哄洜銆?/p>

鈶ら棿鍙樻€у绠¤啘鐦?/strong>

瀹氫箟 涓€绉嶅叿鏈夊绠¤啘鍒嗗寲鐨勬伓鎬ц剳鑳惰川鐦わ紝灏ゅ叾鍦ㄥ効绔ユ偅鑰咃紝鐢熼暱閫熷害蹇紝棰勫悗寰堝樊銆傜粍缁囧鐗圭偣涓烘牳鍒嗚鍍忓澶氾紝浼村井琛€绠″鐢熷強鍧忔銆?/p>

锛?锛夊叾浠栬剳鑳惰川鐦?/strong>

鈶犵涓夎剳瀹よ剨绱㈡牱鍨嬭剳鑳惰川鐦?/strong>

瀹氫箟 涓€绉嶇綍瑙佺殑銆佺敓闀跨紦鎱€侀潪渚佃鎬с€佷綅浜庢垚浜虹涓夎剳瀹ょ殑鑴戣兌璐ㄧ槫銆?/p>

闀滀笅 鍦ㄩ粡娑叉€у熀璐ㄤ腑鍙绨囩姸鍜屾潯绱㈢姸鎺掑垪鐨勪笂鐨牱GFAP闃虫€х殑鑲跨槫缁嗚優锛岀壒寰佹€х殑浼存穻宸存祮缁嗚優娴告鼎銆?/p>

鍏嶇柅缁勭粐鍖栧 GFAP銆乀TF-1銆丒MA銆乂imentin銆丆D34銆並i-67/MIB-1銆?/p>

鈶¤绠′腑蹇冨瀷鑴戣兌璐ㄧ槫

瀹氫箟 甯歌鐥囩姸鏄櫕鐥彂浣滐紝鏄竴绉嶇敓闀跨紦鎱㈢殑鑴戣兌璐ㄧ槫锛屽効绔ュ拰闈掑勾浜哄瑙併€傜粍缁囧鐗圭偣涓鸿绠′腑蹇冩€х敓闀匡紝鍗曞舰鎬у弻鏋佺槫缁嗚優鍜屽绠¤啘鍒嗗寲銆?/p>

鍏嶇柅缁勭粐鍖栧 GFAP銆丼-100銆乂imentin銆丒MA銆並i-67/MIB-1銆?/p>

鍒嗗瓙鐥呯悊瀛?/strong>锛歁YB-QKI铻嶅悎鍩哄洜銆?/p>

鈶㈡槦褰㈡瘝缁嗚優鐦?/strong>

瀹氫箟 涓€绉嶇綍瑙侊紝濂藉彂浜庡効绔ャ€侀潚灏戝勾鍜岄潚骞翠汉锛岀敱GFAP闃虫€х粏鑳炰即瀹界殑銆佹湁鏃跺皷绔笎缁嗙殑绐佽捣锛屾斁灏勭姸鍥寸粫鍦ㄥ憟鐜扮‖鍖栫殑琛€绠″懆鍥达紝鑰屽舰鎴愮殑鑳惰川缁嗚優鑲跨槫銆?/p>

鍏嶇柅缁勭粐鍖栧 GFAP銆丼-100銆乂imentin銆丒MA銆丆AM5.2銆丄E1/AE3銆並i-67/MIB-1銆?/p>

2. 鑲跨槫WHO鍒嗙骇

寮ユ极鍨嬫槦褰㈢粏鑳炵槫鎸夌収WHO鍒嗙骇鏍囧噯鍙垎涓篒I-IV绾э紝鍏朵腑II绾ц〃鐜颁负缁嗚優瀵嗗害涓瓑锛屾牳鍒嗚鍍忓皯瑙佹垨缂哄锛孠i-67/MIB-1澧炴畺鎸囨暟<5%锛汭II绾ц〃鐜颁负缁嗚優瀵嗗害澧為珮锛屾牳寮傚瀷鎬ф槑鏄撅紝鏍稿垎瑁傚儚澧炲锛孠i-67/MIB-1澧炴畺鎸囨暟5%-10%锛汭V绾х粏鑳炲瘑搴﹀楂橈紝鏄庢樉鐨勬牳寮傚瀷銆佹椿璺冪殑鏍稿垎瑁傛椿鎬с€佹槑鏄剧殑寰绠″鐢熷拰锛堟垨锛夊潖姝伙紝Ki-67/MIB-1澧炴畺鎸囨暟>10%銆傚€煎緱娉ㄦ剰鐨勬槸锛孠i-67/MIB-1澧炴畺鎸囨暟鍙綔涓鸿偪鐦ゅ垎绾х殑鍙傝€冿紝鐩墠灏氭棤鍑嗙‘鐨勯槇鍊煎彲浠ョ敤鏉ユ槑纭尯鍒嗚偪鐦ょ骇鍒€?/p>

3. 鐥呯悊鎶ュ憡涓昏鍐呭

鑴戣兌璐ㄧ槫鐥呯悊鎶ュ憡搴斿綋鏍囧噯鍖栥€佽鑼冨寲锛屽唴瀹瑰簲鍖呮嫭锛氾紙1锛夋偅鑰呭熀鏈复搴婁俊鎭紱锛?锛夎偪鐦ら儴浣嶏紱锛?锛夊厤鐤粍缁囧寲瀛︿笌鍒嗗瓙鐥呯悊瀛︽娴嬬粨鏋滐紱锛?锛夌粍缁囧绫诲瀷銆佸垎绾у強鍒嗗瓙鐥呯悊瀛﹁瘖鏂拰鍒嗙骇锛涳紙5锛夌壒娈婃儏鍐靛娉ㄧ瓑銆?/p>

鍥涖€佹不鐤?/strong>

锛堜竴锛夋墜鏈不鐤?/strong>

1. 姒傝堪

鑴戣兌璐ㄧ槫鎵嬫湳娌荤枟鍘熷垯鏄渶澶ц寖鍥村畨鍏ㄥ垏闄わ紙maximal safe resection锛夛紝鍏跺熀鏈洰鐨勫寘鎷細瑙i櫎鍗犱綅寰佽薄鍜岀紦瑙i鍐呴珮鍘嬬棁鐘讹紱瑙i櫎鎴栫紦瑙e洜鑴戣兌璐ㄧ槫寮曞彂鐨勭浉鍏崇棁鐘讹紝濡傜户鍙戞€х櫕鐥瓑锛涜幏寰楃梾鐞嗙粍缁囧拰鍒嗗瓙鐥呯悊锛屾槑纭瘖鏂紱闄嶄綆鑲跨槫璐熻嵎锛屼负鍚庣画缁煎悎娌荤枟鎻愪緵鏉′欢銆?/p>

鑴戣兌璐ㄧ槫鎵嬫湳娌荤枟鏂瑰紡涓昏鍙垎涓鸿偪鐦ゅ垏闄ゆ湳鍜岀梾鐞嗘椿妫€鏈€?/p>

锛?锛夎偪鐦ゅ垏闄ゆ湳閫傚簲璇佸拰绂佸繉璇?/strong>

鈶犻€傚簲璇侊細CT鎴朚RI鎻愮ず棰呭唴鍗犱綅锛涘瓨鍦ㄦ槑鏄剧殑棰呭唴楂樺帇鍙婅剳鐤濆緛璞★紱瀛樺湪鐢变簬鑲跨槫鍗犱綅鑰屽紩璧风殑绁炵粡鍔熻兘闅滅锛涙湁鏄庣‘鐧棲鍙戜綔鍙诧紱鎮h€呰嚜鎰挎帴鍙楁墜鏈€?/p>

鈶$蹇岃瘉锛氫弗閲嶅績銆佽偤銆佽倽銆佽偩鍔熻兘闅滅鍙婂鍙戞偅鑰咃紝涓€鑸姸鍐靛樊涓嶈兘鑰愬彈鎵嬫湳锛涘叾浠栦笉閫傚悎鎺ュ彈绁炵粡澶栫寮€棰呮墜鏈殑绂佸繉璇併€?/p>

锛?锛夌梾鐞嗘椿妫€鏈€傚簲璇佸拰绂佸繉璇?/strong>

鈶?閫傚簲璇侊細鑲跨槫浣嶄簬浼樺娍鍗婄悆锛屽箍娉涙蹈娑︽€х敓闀挎垨渚靛強鍙屼晶鍗婄悆锛涜偪鐦や綅浜庡姛鑳藉尯鐨川銆佺櫧璐ㄦ繁閮ㄦ垨鑴戝共閮ㄤ綅锛屼笖鏃犳硶婊℃剰鍒囬櫎锛涢渶瑕侀壌鍒梾鍙樻€ц川銆?/p>

鈶$蹇岃瘉锛氫弗閲嶅績銆佽偤銆佽倽銆佽偩鍔熻兘闅滅鍙婂鍙戞偅鑰咃紝涓€鑸姸鍐靛樊涓嶈兘鑰愬彈鎵嬫湳锛涘叾浠栦笉閫傚悎鎺ュ彈绁炵粡澶栫鎵嬫湳鐨勭蹇岃瘉銆?/p>

锛?锛夌梾鐞嗘椿妫€鎵嬫湳鏂瑰紡

娲绘鍙垎涓虹珛浣撳畾鍚戞垨瀵艰埅涓嬫椿妫€鍜屽紑棰呮墜鏈椿妫€涓ょ被銆傜珛浣撳畾鍚戞垨瀵艰埅涓嬫椿妫€閫傜敤浜庝綅缃洿鍔犳繁鍦ㄧ殑鐥呭彉锛涜€屽紑棰呮椿妫€閫傜敤浜庝綅缃祬琛ㄦ垨鎺ヨ繎鍔熻兘鍖虹毊璐ㄧ殑鐥呭彉銆傚紑棰呮椿妫€姣旂珛浣撳畾鍚戞椿妫€鍙互鑾峰緱鏇村鐨勮偪鐦ょ粍缁囷紝鏈夊埄浜庣粨鏋滅殑鍒ゅ畾銆傛椿妫€鐨勮瘖鏂噯纭巼楂樹簬褰卞儚瀛﹁瘖鏂紝浣嗘槸鍙楄偪鐦ょ殑寮傝川鎬у拰闈跺尯閫夋嫨绛夊洜绱犲奖鍝嶄粛瀛樺湪璇瘖鐜囥€?/p>

锛?锛夊洿鎵嬫湳鏈熷鐞?/strong>

鈶?鏈墠澶勭悊锛氳嫢鏈墠鍑虹幇鏄庢樉鐨勯鍐呴珮鍘嬬棁鐘讹紝搴斿強鏃剁粰浜堣劚姘磋嵂鐗╃紦瑙i鍐呴珮鍘嬶紱鑻ュ瓨鍦ㄦ槑鏄捐剳绉按锛屽彲鑰冭檻鍏堣鑴戝鑵硅厰鍒嗘祦鏈垨鑴戝绌垮埡澶栧紩娴佹湳銆?/p>

鈶?鏈悗澶勭悊锛氶渶鏍规嵁棰呭唴鍘嬫儏鍐甸€夋嫨鏄惁浣跨敤鑴辨按鑽墿杩涜闄嶉鍘嬫不鐤楋紝骞堕€傚綋浣跨敤婵€绱犵ǔ瀹氭偅鑰呯缁忓姛鑳界姸鎬侊紱鑻ユ湳鍚庡嚭鐜板彂鐑紝闇€鍙婃椂杩涜鑵版绌垮埡閲囬泦鑴戣剨娑茶繘琛屽寲楠岋紝绉瀬闃叉不棰呭唴鎰熸煋锛涙湳鍚庡簲甯歌鐩戞祴鐢佃В璐紝绉瀬绾犳鐢佃В璐ㄧ磰涔憋紱瀵瑰箷涓婅剳鑳惰川鐦ゆ偅鑰咃紝鏈悗搴斿父瑙勫簲鐢ㄦ姉鐧棲鑽墿棰勯槻鐧棲鍙戜綔銆?/p>

锛?锛夋柊鍨嬫墜鏈緟鍔╂妧鏈殑杩愮敤

鏂板瀷鎵嬫湳杈呭姪鎶€鏈殑搴旂敤鏈夊姪浜庢墜鏈垏闄ょ▼搴﹀拰鑲跨槫杈圭晫鐨勫垽瀹氬強鏈腑鍔熻兘淇濇姢銆?/p>

鎺ㄨ崘锛氱缁忓奖鍍忓鑸€佸姛鑳界缁忓奖鍍忓鑸紙2銆?绾ц瘉鎹級銆佹湳涓缁忕數鐢熺悊鐩戞祴鎶€鏈紙渚嬪锛岀毊璐ㄥ姛鑳藉畾浣嶅拰鐨川涓嬬缁忎紶瀵兼潫瀹氫綅锛夛紙3绾ц瘉鎹級鍜屾湳涓璏RI瀹炴椂褰卞儚绁炵粡瀵艰埅锛?绾ц瘉鎹級銆傚妯℃€佺缁忓鑸仈鍚堟湳涓毊璐ㄥ強鐨川涓嬪畾浣嶏紝鍙繘涓€姝ユ彁楂樻墜鏈畨鍏ㄦ€э紝淇濇姢绁炵粡鍔熻兘锛屾湁鍒╀簬鏈€澶ц寖鍥村畨鍏ㄥ垏闄わ紙3绾ц瘉鎹級銆?/p>

鍙帹鑽愶細鑽у厜寮曞鐨勬樉寰墜鏈紙3绾ц瘉鎹級鍜屾湳涓饥瓒呭奖鍍忓疄鏃跺畾浣嶃€?/p>

锛?锛夎剳鑳惰川鐦ゆ墜鏈垏闄ょ▼搴︾殑鍒ゅ畾

寮虹儓鎺ㄨ崘鑴戣兌璐ㄧ槫鏈悗24-72灏忔椂鍐呭鏌RI锛岄珮绾у埆鑴戣兌璐ㄧ槫浠RI澧炲己銆佷綆绾у埆鑴戣兌璐ㄧ槫浠2/FLAIR鐨勫绉畾閲忓垎鏋愪负鏍囧噯锛屽苟浠ユ褰卞儚浣滀负鍒ゆ柇鍚庣画娌荤枟鐤楁晥鎴栬偪鐦よ繘灞曠殑鍩虹嚎銆備互姝ゅ皢鍒囬櫎绋嬪害鎸夊垏闄よ偪鐦や綋绉垎涓?涓瓑绾э細鍗冲叏鍒囬櫎銆佹鍏ㄥ垏闄ゃ€侀儴鍒嗗垏闄ゃ€佹椿妫€锛岀洰鍓嶅叿浣撴爣鍑嗗皻涓嶇粺涓€銆?/p>

2. 楂樼骇鍒剳鑳惰川鐦?/strong>

寮虹儓鎺ㄨ崘鏈€澶ц寖鍥村畨鍏ㄥ垏闄わ紙2銆?绾ц瘉鎹級銆傛墜鏈洰鐨勫寘鎷細缂撹В鐢遍鍘嬮珮鍜屽帇杩紩璧风殑鐥囩姸锛涢檷浣庣被鍥洪唶鑽墿浣跨敤锛岀淮鎸佽緝濂界殑鐢熷瓨鐘舵€侊紱闄嶄綆鑲跨槫缁嗚優璐熻嵎锛屼负杈呭姪鏀?鍖栫枟鍒涢€犳潯浠讹紱寤堕暱鐢熷瓨鏈燂紱鑾峰緱绮剧‘鐥呯悊璇婃柇銆備笌鍗曠函娲绘鐩告瘮锛屽敖鍙兘鍒囬櫎鑲跨槫鏄奖鍝嶉珮绾у埆鑴戣兌璐ㄧ槫鎮h€呴鍚庣殑閲嶈鍥犵礌锛屼絾鐢变簬楂樼骇鍒剳鑳惰川鐦ょ殑娴告鼎鐗规€э紝瀹炵幇鐥呯悊涓婂畬鍏ㄥ垏闄よ偪鐦ゅ父杈冨洶闅俱€傛柊鍨嬫墜鏈緟鍔╂妧鏈殑杩愮敤鏈夊姪浜庨珮绾у埆鑴戣兌璐ㄧ槫鐨勬渶澶ц寖鍥村畨鍏ㄥ垏闄ゃ€傝偪鐦ゅ垏闄ょ▼搴︽槸楂樼骇鍒剳鑳惰川鐦ょ殑鐙珛棰勫悗鍥犵礌涔嬩竴锛岃偪鐦ゅ叏鍒囧彲寤堕暱鏈悗鑲跨槫澶嶅彂鏃堕棿鍜屾偅鑰呯敓瀛樻湡锛?銆?绾ц瘉鎹級銆?/p>

3. 浣庣骇鍒剳鑳惰川鐦?/strong>

浣庣骇鍒剳鑳惰川鐦ょ害鍗犺剳鑳惰川鐦ょ殑30%锛屾偅鑰呯殑鍙戠梾骞撮緞姣旈珮绾у埆鑴戣兌璐ㄧ槫骞磋交锛屽父浣嶄簬鎴栭潬杩戦噸瑕佸姛鑳藉尯锛屽杩愬姩銆佽瑷€銆佽绌洪棿鍜岃蹇嗐€傚浜庡讥婕€т綆绾у埆鑴戣兌璐ㄧ槫锛屽己鐑堟帹鑽愭渶澶ц寖鍥村畨鍏ㄥ垏闄よ偪鐦わ紙2銆?绾ц瘉鎹級銆傛柊鍨嬫墜鏈緟鍔╂妧鏈彲浠ユ湁鏁堟彁楂樻偅鑰呭奖鍍忓鐨勮偪鐦ゅ叏鍒囩巼锛屽噺浣庢湳鍚庢案涔呮€х缁忓姛鑳介殰纰嶇殑鍙戠敓鐜囷紙2銆?绾ц瘉鎹級銆傚敜閱掓墜鏈妧鏈墿澶т簡鍦ㄨ剳鍔熻兘鍖哄疄鏂芥墜鏈殑鎸囧緛锛堣瑙佲€滃姛鑳藉尯鑴戣兌璐ㄧ槫鐨勬墜鏈不鐤椻€濋儴鍒嗭級銆傞拡瀵归潪鍔熻兘鍖烘垨閭昏繎鍔熻兘鍖虹殑浣庣骇鍒剳鑳惰川鐦わ紝鑴戝姛鑳藉畾浣嶆妧鏈彲浠ヨ瘑鍒笌鍏抽敭鑴戝姛鑳芥湁鍏崇殑鐨川鍜岀毊璐ㄤ笅缁撴瀯锛屼娇鎵嬫湳鍒囬櫎鑼冨洿鎵╁ぇ鍒伴噸瑕佸姛鑳界粨鏋勭殑涓寸晫锛屼互瀹炵幇浣庣骇鍒剳鑳惰川鐦ょ殑鏈€澶ц寖鍥村畨鍏ㄥ垏闄ゃ€?/p>

4. 澶嶅彂鑴戣兌璐ㄧ槫

鐩墠锛屽鍙戣剳鑳惰川鐦ょ殑鎵嬫湳娌荤枟鑾风泭锛屽皻缂轰箯楂樼骇鍒殑寰瘉鍖诲璇佹嵁銆傛墜鏈師鍒欐槸鏈€澶ц寖鍥村畨鍏ㄥ垏闄ゃ€傛墜鏈洰鐨勫寘鎷細鑾峰彇缁勭粐瀛﹀拰鐢熺墿瀛︿俊鎭紝纭畾鏄鍙戣繕鏄亣鎬ц繘灞曪紝鍑忓皬鑲跨槫璐熻嵎锛岀紦瑙g棁鐘讹紝鏈悗鍙繘琛屽叾浠栨不鐤椼€傛柊鍨嬫墜鏈緟鍔╂妧鏈湁鍔╀簬瀹炵幇鏈€澶ц寖鍥村畨鍏ㄥ垏闄ゅ鍙戣剳鑳惰川鐦ゃ€傚鍙戣剳鑳惰川鐦ょ殑鎵嬫湳娌荤枟蹇呴』涓綋鍖栵紝搴旇鑰冭檻鎮h€呭勾榫勩€佷复搴婂姛鑳界姸鎬併€佺粍缁囧绫诲瀷銆佸垵濮嬫不鐤楀弽搴斻€佸鍙戠被鍨嬶紙灞€閮ㄨ繕鏄讥婕€э級銆佺涓€娆℃墜鏈拰鍐嶆鎵嬫湳鐨勬椂闂撮棿闅斻€佹棦寰€娌荤枟鏂瑰紡绛夈€?/p>

5.鍔熻兘鍖鸿剳鑳惰川鐦?/strong>

鍔熻兘鍖鸿剳鑳惰川鐦ゆ槸鎸囨牴鎹湳鍓嶇鍏辨尟褰卞儚鏄剧ず鑲跨槫绱強鎰熻杩愬姩鍖猴紙涓ぎ鍓嶅洖銆佽繍鍔ㄥ墠鍖恒€佽緟鍔╄繍鍔ㄥ尯鍜屾劅瑙夊尯锛夈€佽瑷€鍖猴紙鍖呮嫭锛氫紭鍔垮崐鐞冪殑棰炰笂鍥炲悗閮ㄣ€侀涓洖鍜岄涓嬪洖鍚庨儴銆侀涓嬪洖鍚庨儴銆侀涓洖鍚庨儴銆佺紭涓婂洖銆佽鍥炵瓑锛夈€侀《鍙惰绌洪棿璁ょ煡鍔熻兘鍖哄拰璁$畻鍔熻兘鍖恒€佸熀搴曡妭鎴栧唴鍥娿€佷笜鑴戙€佽窛鐘舵矡瑙嗙毊璐ㄧ瓑鐨川鍙婄毊璐ㄤ笅缁撴瀯銆傚姛鑳藉尯鑴戣兌璐ㄧ槫鎵嬫湳鍏锋湁鍏剁壒娈婄殑鎵嬫湳鏂瑰紡鍜屾墜鏈妧宸с€?/p>

锛?锛夋墜鏈柟寮?/strong>

鐩墠锛屽鍔熻兘鍖鸿剳鑳惰川鐦ゆ偅鑰呮墜鏈椂鎺ㄨ崘閲囩敤鏈腑鍞ら啋閰嶅悎鏈腑鑴戝姛鑳藉畾浣嶏紝鍦ㄦ彁楂樿偪鐦ゅ垏闄よ寖鍥村強鍒囬櫎绋嬪害鐨勫悓鏃讹紝鍙湁鏁堥伩鍏嶆偅鑰呭嚭鐜版湳鍚庢案涔呮€у姛鑳介殰纰嶃€?/p>

閫傚簲璇佸寘鎷細绱強鑴戝姛鑳藉尯鐨勮剳鑳惰川鐦ゆ偅鑰咃紱瀵瑰姛鑳藉畾浣嶆湁涓昏閰嶅悎鎰忔効锛涜嚜鎰挎帴鍙楀敜閱掗夯閱夋墜鏈€呫€?/p>

闄ゅ父瑙勫叏楹讳笅寮€棰呮墜鏈蹇岃瘉澶栵紝绂佸繉璇佽繕搴斿寘鎷細鎮h€呮湳鍓嶅嚭鐜颁弗閲嶇殑棰呭唴楂樺帇鐥囩姸鎴栧凡瀛樺湪鑴戠枬锛屽父瑙勬湳鍓嶄娇鐢ㄨ劚姘磋嵂鐗╁悗鍔熻兘鏃犳敼鍠勶紱瀛樺湪鎰忚瘑闅滅鎴栭噸搴﹁鐭ラ殰纰嶏紱鏄庣‘绮剧鐥呭彶锛涙矡閫氫氦娴侀殰纰嶏紝瀛樺湪涓ラ噸绁炵粡鍔熻兘缂哄け鎴栭毦浠ラ厤鍚堝畬鎴愭湳涓寚瀹氭娴嬩换鍔★紱楹婚唹鍖诲笀鍜屾墜鏈尰甯堟棤鍞ら啋鎵嬫湳缁忛獙锛涙偅鑰呮嫆缁濇帴鍙楀敜閱掗夯閱夋墜鏈紱骞撮緞灏忎簬18宀侊紙鐩稿绂佸繉锛夊績鐞嗗彂鑲茶繜婊烇紱鎮h€呬笉鑳介暱鏃堕棿鑰愬彈鍥哄畾浣撲綅銆?/p>

锛?锛夋湳鍓嶈瘎浼?/strong>

涓昏鍙垎涓哄奖鍍忓璇勪及銆佺缁忓姛鑳借瘎浼板拰鏈墠瀹f暀涓夐儴鍒嗗唴瀹广€?/p>

鈶?鏈墠褰卞儚瀛﹁瘎浼帮細

寮虹儓鎺ㄨ崘锛歍1銆乀2銆乀2-FLAIR銆乀1澧炲己銆佷换鍔℃€佽姘ф按骞充緷璧栧姛鑳界鍏辨尟鎴愬儚(BOLD-fMRI)銆丏TI銆?D-T1WI锛涙帹鑽愶細MRS銆侀潤鎭€佸姛鑳界鍏辨尟(Rs-fMRI)銆丳WI銆?/p>

T1銆乀2銆乀2-FLAIR銆乀1澧炲己锛氬彲纭畾鐥呭彉鑼冨洿锛屾按鑲垮強鎭舵€х▼搴︺€傝偪鐦や镜琚尯鍩熷拰鍔熻兘鍖虹殑璺濈涓庢偅鑰呯殑鍔熻兘鐘舵€佺浉鍏炽€傚綋鑲跨槫璺濈鎵嬭繍鍔ㄥ尯鐨川灏忎簬6mm鏃讹紝鑲跨槫鏄撻€犳垚鎮h€呮湳鍓嶈倢鍔涙崯浼ゃ€侭OLD锛峟MRI鎶€鏈父鐢ㄤ簬瀵规偅鑰呭洓鑲㈣繍鍔ㄥ姛鑳藉尯鍙婅瑷€鍔熻兘鍖虹殑瀹氫綅锛?绾ц瘉鎹級锛屼絾褰撹偪鐦や复杩戝姛鑳藉尯锛堝鑲跨槫璺濈鎵嬭繍鍔ㄥ尯鐨川灏忎簬4mm鏃讹級锛屽叾瀹氫綅鍑嗙‘鏁堝害浼氬彈鑲跨槫褰卞搷鑰屼笅闄嶏紙3绾ц瘉鎹級锛屽洜姝ら渶璋ㄦ厧瀵瑰緟瀹氫綅缁撴灉銆傛湳鍓嶅簲鐢╢MRI鎶€鏈鎮h€呰繘琛屽姛鑳藉尯瀹氫綅锛屾湁鍒╀簬鏈€呭湪鏈腑纭畾鑲跨槫鐨勫垏闄よ寖鍥达紝鏈夋晥閬垮厤鎮h€呮湳鍚庡嚭鐜版案涔呮€у姛鑳芥崯浼わ紙3绾ц瘉鎹級銆俁s-fMRI鏄竴绉嶄笉闇€瑕佹偅鑰呭湪妫€鏌ヤ腑瀹屾垚浠诲姟鐨勬垚鍍忔柟娉曪紙3绾ц瘉鎹級锛屾帹鑽愬皢璇ユ妧鏈綔涓轰竴绉嶈ˉ鍏呮鏌ユ墜娈碉紙3绾ц瘉鎹級锛屽簲鐢ㄤ簬鏃犳硶閰嶅悎瀹屾垚BOLD-fMRI妫€鏌ョ殑鎮h€呫€侱TI鍙婄氦缁存潫杩借釜锛氬己鐑堟帹鑽愬湪鑲跨槫渚电姱鑴戝姛鑳藉尯鐨勮剳鑳惰川鐦ゆ偅鑰呬腑浣跨敤锛屽彲浠ユ彁楂樿偪鐦ゅ垏闄よ寖鍥达紝鍚屾椂淇濇姢鎮h€呯殑绁炵粡鍔熻兘锛?绾ц瘉鎹級銆傚悓鏃讹紝鎺ㄨ崘鍦ㄩ潪鍔熻兘鍖鸿剳鑳惰川鐦ゆ偅鑰呬腑骞挎硾搴旂敤璇ユ妧鏈紝浠ヤ簡瑙h偪鐦や笌鍛ㄥ洿绁炵粡绾ょ淮瑙e墫缁撴瀯鐨勬儏鍐点€?/p>

鈶?鏈墠绁炵粡鍔熻兘璇勪及锛?/p>

鏈墠搴旂敤瀹㈣绁炵粡蹇冪悊瀛﹂噺琛ㄨ瘎浼版偅鑰呯殑鍔熻兘鐘舵€侊紝涓烘湳鑰呭埗瀹氭墜鏈強鏈悗娌荤枟鏂规鎻愪緵甯姪銆傚簲鐢ㄧ殑閲忚〃搴斿叿澶囧寘鍚甯歌寖鍥村弬鑰冨€笺€佸彲閲嶅鎬ч珮绛夌壒鐐广€?/p>

寮虹儓鎺ㄨ崘锛欿PS銆佺埍涓佸牎鍒╂墜妫€鏌ワ紱

鎺ㄨ崘锛堟牴鎹偪鐦ょ疮鍙婄殑鑴戝姛鑳藉尯閫夋嫨锛夛細闊︽皬鎴愪汉娴嬮獙銆佽タ閮ㄥけ璇棁妫€鏌ワ紙WAB锛変腑鏂囩増銆丄BC澶辫鐥囨鏌ャ€佸拷瑙嗘祴璇勶細锛堝绾挎绛夊垎鍒掓秷瀹為獙绛夛級锛?/p>

鍙帹鑽愶細闊﹁揪锛圵ADA锛夎瘯楠屻€佷腑鍥藉悍澶嶇爺绌朵腑蹇冨け璇棁妫€鏌ユ硶锛圕RRCAE锛夈€佽挋鐗瑰埄灏旇鐭ヨ瘎浼伴噺琛紙MoCA锛夈€佹姂閮佽嚜璇勯噺琛紙SDS锛夈€佺劍铏戣嚜璇勯噺琛紙SAS锛夈€佺棁鐘惰嚜璇勯噺琛紙SDL90锛夈€?/p>

鈶?鏈墠鐧棲璇勪及锛?/p>

寮虹儓鎺ㄨ崘瀵规偅鑰呯殑鐧棲鍙层€佺櫕鐥彂浣滅殑鐥囩姸銆佺櫕鐥彂浣滅▼搴﹀強鑽墿鎺у埗杩欏洓鏂归潰鎯呭喌瀹㈣璇勪及銆傚叿浣撶粏鍒欏弬鑰冦€婂浗闄呮姉鐧棲鑱旂洘锛圛LAE锛夌櫕鐥不鐤楁寚鍗?981骞寸増銆?990骞翠慨璁㈢増鍙?013鐗堢櫕鐥不鐤楁寚鍗椼€嬨€?/p>

锛?锛夋墜鏈噯澶?/strong>

鈶?鍒囧彛璁捐锛?/p>

鏍规嵁鐥呭彉鐨勯儴浣嶅拰鍔熻兘鍖虹殑浣嶇疆璁捐鍒囧彛锛屽師鍒欎笂搴斿寘鍚偪鐦ゅ拰鍏剁疮鍙婄殑閲嶈鍔熻兘鑴戝尯锛堢洃娴嬮澏鍖猴級銆傚熀浜庝互涓嬪洜绱犵患鍚堣€冭檻锛氣憼鏆撮湶鐥呭彉鍙婂懆鍥村姛鑳藉尯锛屽埄浜庢湳涓洃娴嬪拰鍔熻兘瀹氫綅淇濇姢銆傗憽澶嶅彂鐜囬珮鐨勮偪鐦わ紙濡傝剳鑳惰川鐦わ級瑕佽€冭檻浜屾鎵嬫湳鍙兘銆傗憿鍔熻兘鍖哄垎甯冪殑涓綋闂村樊寮傛€с€傗懀鐨笅鍔ㄨ剦锛岄潤鑴夌锛屽彂闄呯嚎绛夊父瑙勯渶瑕佽€冭檻鐨勭粨鏋勫洜绱犮€?/p>

鈶?浣撲綅锛?/p>

甯搁噰鍙栦晶鍗т綅鎴栦话鍗т綅锛屼互澶存灦鍥哄畾銆傝嫢閲囧彇浠板崸锛屽簲涓ュ瘑娉ㄦ剰闃茶寖鏈腑璇惛鐨勫彂鐢熴€傞€夋嫨鐨勪綋浣嶈淇濊瘉鎮h€呮湳涓垝閫傦紝鎽嗗ソ浣撲綅鍚庝娇鐢ㄤ繚娓╂鏈夊姪浜庡噺灏戞偅鑰呭敜閱掑悗瀵掓垬浠ュ強鍏跺紩璧风殑棰呭唴鍘嬪楂樼瓑銆?/p>

鈶?楹婚唹鏂瑰紡锛?/p>

鐩墠鐨勫姛鑳藉尯鑴戣兌璐ㄧ槫鍞ら啋鎵嬫湳鍙互鍒嗕负涓ょ锛氭湳涓敜閱掗夯閱夊紑棰呰剳鍔熻兘鍖鸿偪鐦ゅ垏闄ゆ湳鍜岀洃鎶ら夯閱変笅鍏ㄧ▼娓呴啋寮€棰呰剳鍔熻兘鍖鸿偪鐦ゅ垏闄ゆ湳銆傜潯鐪?娓呴啋-鐫$湢锛圓AA锛夐夯閱夋ā寮忥紝鏄洰鍓嶆渶涓哄父鐢ㄧ殑鍞ら啋鎵嬫湳楹婚唹鏂瑰紡锛屾槸涓€绉嶆繁搴﹂夯閱夋帴杩戜簬鍏ㄨ韩楹婚唹鐨勬妧鏈紝姝ょ鎶€鏈渶瑕佸枆缃┿€佸甫濂楀泭鍙e捊姘旈亾绛夎緟鍔╂皵閬撳伐鍏锋潵淇濇寔鎮h€呮皵閬撻€氬父锛涘湪鐩戞姢楹婚唹涓嬭繘琛岀殑鍏ㄧ▼娓呴啋寮€棰呰剳鍔熻兘鍖鸿偪鐦ゅ垏闄ゆ湳锛屾槸涓€绉嶄娇鎮h€呭浜庨€傚害闀囬潤鐨勬竻閱掔姸鎬佷笅鐨勮偪鐦ゅ垏闄ゆ墜鏈紝鍏朵紭鍔垮湪浜庢墜鏈繃绋嬩腑鎮h€呬竴鐩村浜庤嚜涓诲懠鍚哥姸鎬侊紝鏃犻渶杩涜鍠夌僵绛夎緟鍔╅€氭皵璁惧锛屽彲閬垮厤鏈腑鍞ら啋鍚庡洜鎷旈櫎鍠夌僵璇卞彂鎮h€呴鍐呭帇澧為珮銆?/p>

锛?锛夋湳涓搷浣?/strong>

寮€棰呰繃绋嬶細澶存灦鍥哄畾閽夊眬閮ㄦ蹈娑﹂夯閱夈€佸ご鐨噸瑕佺缁忛樆婊烇紙鐪朵笂绁炵粡鍜屾粦杞︿笂绁炵粡銆佽€抽绁炵粡銆佹灂灏忕缁忋€佹灂澶х缁忓拰绗笁鏋曠缁忥級鍜屽垏鍙e眬閮ㄦ蹈娑﹂夯閱夛紝鍒囧彛楹婚唹鑼冨洿鍖呮嫭鏈噹鐨偆銆佺毊涓嬭嚦楠ㄨ啘锛屽寘鎷毊鐡e熀搴曢儴銆傚憡鐭ラ夯閱夊尰甯堝敜閱掓偅鑰咃紝骞跺纭啘鐢?%鍒╁鍗″洜娴告鼎妫夌墖瑕嗙洊15-20 min銆傚緟鎮h€呭敜閱掍笖涓€鑸姸鍐靛強鎯呯华绋冲畾鍚庯紝鍓紑纭剳鑶滃苟鍥涘懆鎮悐纭剳鑶滐紙涓嶅彲杩囧害鐗垫媺锛夛紝纭啘澶栧交搴曟琛€銆?/p>

鏈腑褰卞儚瀛︽妧鏈細寮虹儓鎺ㄨ崘锛氱缁忓鑸郴缁燂紱鎺ㄨ崘锛氬彲浣跨敤鏈腑MRI銆佹湳涓秴澹扮瓑銆?/p>

鈶?绁炵粡瀵艰埅绯荤粺锛氭湳涓彲鏍规嵁瀵艰埅妫掓帰閽堢殑浣嶇疆锛岀‘瀹氭墜鏈垏闄や綅缃強鍒囬櫎娣卞害锛?绾ц瘉鎹級銆?/p>

鈶?鏈腑MRI鎶€鏈彲浠ヨ緟鍔╂湳鑰呯‘瀹氳偪鐦ゅ垏闄ゅ悗娈嬩綑鑲跨槫鐨勪綋绉紝鎻愰珮鑲跨槫鐨勬渶缁堝垏闄ょ▼搴︼紙3绾ц瘉鎹級銆?/p>

鈶?鏈腑瓒呭0鎴愬儚鍙湪鏈腑杈呭姪鍒ゆ柇鑲跨槫鑼冨洿鍜屽垏闄ょ▼搴︼紝鎻愪緵鐥呭彉鍛ㄥ洿鍙婂唴閮ㄨ娴佹儏鍐点€?/p>

鏈腑鑴戝姛鑳藉畾浣嶆妧鏈細寮虹儓鎺ㄨ崘锛氱洿鎺ョ數鍒烘縺瀹氫綅鍔熻兘鍖虹毊璐紙2銆?绾ц瘉鎹級锛涙帹鑽愶細浣撴劅璇卞彂鐢典綅瀹氫綅涓ぎ娌燂紝鎸佺画缁忛鎴栫粡鐨川杩愬姩璇卞彂鐢典綅鐩戞祴杩愬姩閫氳矾瀹屾暣鎬э紝鐩存帴鐢靛埡婵€瀹氫綅鐨川鍜岀毊璐ㄤ笅鍔熻兘缁撴瀯锛岀缁忓鑸粨鍚堟湳鍓嶅姛鑳界鍏辨尟瀹氫綅褰卞儚銆?/p>

杩愬姩鍖虹洃娴嬶細鈶犺繍鍔ㄥ尯闃虫€ц〃鐜颁负瀵逛晶鑲綋鎴栭潰閮ㄧ浉搴旈儴浣嶈倢鑲夊嚭鐜颁笉鑷富鍔ㄤ綔锛屽悓鏃跺彲璁板綍鍒拌倢鐢垫椿鍔紱鐢靛埡婵€杩愬姩鍓嶅尯鎴栬緟鍔╄繍鍔ㄥ尯鍙兘寮曡捣澶嶆潅杩愬姩銆傗憽杩愬姩鍖虹毊璐ㄤ笅闇€瑕佺洃娴嬪拰淇濇姢鐨勯噸瑕佺粨鏋勪负閿ヤ綋鏉熴€?/p>

鎰熻鍖虹洃娴嬶細鎰熻鍖洪槼鎬ц〃鐜颁负瀵逛晶鑲綋鎴栧ご閮ㄨ剦鍐插紡鐨勫紓甯告劅瑙夛紝澶氳〃鐜颁负楹绘湪鎰燂紱鍒烘縺鎰熻鍖烘湁鏃朵篃鍙紩璧疯偄浣撹繍鍔ㄣ€?/p>

璇█鍖虹洃娴嬶細鎺ㄨ崘鐨勮瑷€浠诲姟鏈夛細鏁版暟鍜屽浘鐗囧懡鍚嶃€傜數鍒烘縺杩囩▼涓紝鎮h€呭嚭鐜扮殑寮傚父琛ㄧ幇锛堝寘鎷細璇█涓柇銆佹瀯闊抽殰纰嶃€佸懡鍚嶉敊璇€佸弽搴旇繜閽濄€佽瑷€閲嶅绛夛級鍧囨彁绀鸿鍖哄煙涓虹墿浣撳懡鍚嶇浉鍏宠瑷€涓灑銆傚浘鐗囨潗鏂欐帹鑽愰€夌敤缁忚繃姹夎璇█鏍囧噯鍖栫殑鐗╀綋鍥剧墖銆傝瑷€鍖虹毊璐ㄤ笅闇€瑕佺洃娴嬪拰淇濇姢鐨勯噸瑕佺粨鏋勬湁寮撶姸鏉熴€佷笂绾垫潫銆佷笅鏋曢鏉熴€侀鏂滄潫銆佷笅绾垫潫绛夈€?/p>

鍒囬櫎绛栫暐锛氬湪淇濈暀閲嶈鍔熻兘缁撴瀯鐨勫墠鎻愪笅锛岄€夋嫨閫傚綋鐨勬墜鏈叆璺敖鍙兘鍒囬櫎鐥呭彉銆傜洰鍓嶅浗闄呭叕璁ょ殑鍒囬櫎瀹夊叏鑼冨洿搴旇嚦灏戣窛绂婚槼鎬у埡婵€鍖?mm锛?绾ц瘉鎹級銆傚悓鏃舵敞鎰忎繚鎶ゆ甯稿姩鑴夊強鑴戣〃闈㈤噸瑕佸紩娴佽绠°€傞€氬父鍏堝垏闄ら潪鍔熻兘鍖鸿偪鐦わ紝鐒跺悗閫愭鎺ㄨ繘鑷抽噸瑕佸姛鑳藉尯闄勮繎锛屽垏闄よ繃绋嬫寔缁洃娴嬫偅鑰呭姛鑳界姸鎬侊紝鍙枒瀛樺湪鐨眰涓嬮噸瑕侀€氳矾锛屽嵆鏃惰繘琛岀毊璐ㄤ笅鐢靛埡婵€锛屼互纭畾閲嶈鐨川涓嬪姛鑳界粨鏋勫苟浜堜互淇濇姢銆傚垏闄ょ梾鍙樺悗锛屽彲搴旂敤鏈腑MRI鎵弿銆佹湳涓秴澹般€佹垨鑽у厜閫犲奖绛夋妧鏈瀵熺梾鍙樻湁鏃犳畫鐣欍€?/p>

锛?锛夋湳鍚庤瘎浼板強棰勫悗

寮虹儓鎺ㄨ崘鏈悗24-72h鍐呰MRI妫€鏌ワ紝楂樼骇鍒剳鑳惰川鐦や互MRI澧炲己銆佷綆绾у埆鑴戣兌璐ㄧ槫浠2/FLAIR鐨勫绉畾閲忓垎鏋愪负鏍囧噯锛岃瘎浠疯偪鐦ゅ垏闄ょ▼搴︺€傛帹鑽愬垎鍒湪鏈悗1~3澶┿€?涓湀銆?涓湀銆?涓湀璇勪环鎮h€呯殑KPS璇勫垎銆佽瑷€鍔熻兘銆佽繍鍔ㄥ姛鑳藉強鐢熸椿璐ㄩ噺绛夈€傝瘎浠疯繃绋嬫帹鑽愰噰鐢ㄧ缁忓奖鍍忎笌琛屼负閲忚〃鐩哥粨鍚堢殑鏂瑰紡銆?/p>

搴旂敤鍞ら啋鎵嬫湳鐩存帴鐨川鍙婄毊璐ㄤ笅鐢靛埡婵€鎶€鏈畾浣嶅拰淇濇姢鍔熻兘鍖猴紝鍙樉钁楅檷浣庢偅鑰呮湳鍚庢案涔呮€х缁忓姛鑳介殰纰嶇殑鍙戠敓鐜囷紝鏈悗鏆傛椂鎬х缁忓姛鑳介殰纰嶅鍙湪3涓湀鍐呮仮澶嶃€傦紙3绾ц瘉鎹級銆?/p>

6. 鍚堝苟鐧棲鐥囩姸鐨勮剳鑳惰川鐦?/strong>

锛?锛夋墜鏈不鐤楁帶鍒惰剳鑳惰川鐦ょ浉鍏崇櫕鐥?/strong>

鑴戣兌璐ㄧ槫鍏ㄥ垏闄や紭浜庢鍏ㄥ垏闄ゅ鏈悗鐧棲鐨勬帶鍒讹紙1绾ц瘉鎹級銆傝剳鑳惰川鐦ゅ叏鍒囬櫎鍚庡ぇ閮ㄥ垎鑴戣兌璐ㄧ槫鐩稿叧鐧棲鎮h€呰兘杈惧埌鏃犵櫕鐥彂浣滐紝鍦ㄥ畨鍏ㄥ彲琛岀殑鎯呭喌涓嬶紝灏藉彲鑳藉仛鏈€澶х▼搴︾梾鍙樺垏闄わ紝浠ュ埄浜庢湳鍚庣櫕鐥帶鍒讹紙2绾ц瘉鎹級銆傛湳鍓嶆湁缁у彂鎬х櫕鐥ぇ鍙戜綔鍙婅偪鐦ゆ湁閽欏寲鐨勮兌璐ㄧ槫鎮h€咃紝鏈悗鐧棲棰勫悗鏇村ソ锛?绾ц瘉鎹級銆備笌鍗曠函鐥呭彉鍒囬櫎鐩告瘮锛屽簲鐢ㄧ櫕鐥绉戞墜鏈妧鏈彲浠ユ彁楂樻湳鍚庣櫕鐥帶鍒剁巼锛岀壒鍒槸棰炲彾鑴戣兌璐ㄧ槫鐩稿叧鐧棲鐨勬偅鑰咃紝琛岃偪鐦ゅ垏闄よ仈鍚堥挬鍥炪€佹潖浠佹牳閫夋嫨鎬у垏闄ゅ拰锛堟垨锛夐鍙跺墠閮ㄧ毊璐ㄥ垏闄ゅ悗锛屾洿鍒╀簬鑴戣兌璐ㄧ槫鐩稿叧鐧棲鐨勬帶鍒讹紙2绾ц瘉鎹級銆備絾鏄惁淇濈暀娴烽┈缁撴瀯锛岄渶缁撳悎鎮h€呭璁板繂浠ュ強瀛︿範鑳藉姏鐨勫疄闄呴渶姹傞厡鎯呰€冮噺銆?/p>

鑴戣兌璐ㄧ槫寮曡捣鐨勭櫕鐥彂浣滈闄╀笌鑲跨槫绱強鐨勮剳鍖烘湁鍏筹紙2绾ц瘉鎹級銆傚姛鑳藉尯鑴戣兌璐ㄧ槫鐨勬墜鏈垏闄よ寖鍥寸浉瀵规湁闄愶紝鏈悗鐧棲鍙戠敓鐜囦篃鐩稿杈冮珮锛屽簲鍏呭垎鍒╃敤鐜版湁鎶€鏈紝鍦ㄤ繚鎶よ剳鍔熻兘鐨勫墠鎻愪笅锛屽敖鍙兘澶氬湴鍒囬櫎鑲跨槫锛屼互鍑忓皯鏈悗鐧棲鍙戜綔锛?绾ц瘉鎹級銆?/p>

瀵逛簬鎱㈡€х櫕鐥浉鍏虫€ц剳鑳惰川鐦ゆ偅鑰咃紝寤鸿閰屾儏閲囩敤鏈腑鐨川鑴戠數鍥撅紙ECoG锛夋垨娣遍儴鑴戠數锛圫EEG锛夌洃娴嬶紝鎸囧鐧棲鐏跺垏闄よ寖鍥达紝浠ユ敼鍠勬偅鑰呯櫕鐥鍚庯紝鎻愰珮闀挎湡鐧棲娌绘剤鐜囷紙1銆?绾ц瘉鎹級銆?/p>

锛?锛夋湳涓櫕鐥殑鎺у埗

绱強鑴戝姛鑳藉尯鐨勮剳鑳惰川鐦わ紝鍦ㄦ湳涓數鍒烘縺鍔熻兘鍖哄畾浣嶆椂锛屽瓨鍦ㄤ竴瀹氱殑鐧棲鍙戜綔椋庨櫓锛?銆?绾ц瘉鎹級锛屽綋鏈腑鑴戠數鐩戞祴鎴栫棁鐘惰瀵熸彁绀烘偅鑰呭嚭鐜扮櫕鐥彂浣滄椂锛岀敤鍐版灄鏍兼皬娑叉垨鍐扮敓鐞嗙洂姘村啿娲楀眬閮ㄥ彲鎺у埗澶ч儴鍒嗙櫕鐥彂浣滐紙2绾ц瘉鎹級銆?浠嶆湁鐧棲鎸佺画鍙戜綔鑰呭彲浠ュ簲鐢ㄦ姉鐧棲鑽墿銆侀晣闈欒嵂鐗╂垨鑰呰倢鏉捐嵂鐗╃粓姝㈠彂浣滐紙4绾ц瘉鎹級銆?/p>

锛?锛夐毦娌绘€ц剳鑳惰川鐦ょ浉鍏崇櫕鐥殑鎵嬫湳娌荤枟

搴旂敤鎶楃櫕鐥嵂鐗╄繃绋嬩腑鍑虹幇鐧棲澶嶅彂鎴栧姞閲嶅父鎻愮ず鑲跨槫杩涘睍锛?绾ц瘉鎹級锛岃剳鑳惰川鐦ゆ湳鍚庢棤鐧棲鍙戜綔杈冮暱鏃堕棿鍚庡啀娆″嚭鐜扮櫕鐥彂浣滐紝鍙兘鎻愮ず鑲跨槫澶嶅彂锛?绾ц瘉鎹級銆傝剳鑳惰川鐦ゅ鍙戜即棰戠箒鐨勮嵂鐗╅毦娌绘€х櫕鐥彂浣滄椂锛岀患鍚堟偅鑰呮儏鍐碉紝鍙互鎵嬫湳娌荤枟銆傛棤澶嶅彂鐨勬湳鍚庤剳鑳惰川鐦や即棰戠箒鐧棲鍙戜綔锛屽彲鎸夌収闅炬不鎬х櫕鐥繘琛屽叏闈㈣瘎浠凤紝瀵逛簬鑽墿闅炬不鎬ц剳鑳惰川鐦ょ浉鍏崇櫕鐥笖鏄庢樉褰卞搷鐢熸椿璐ㄩ噺锛屽彲鑰冭檻鎵嬫湳锛?绾ц瘉鎹級銆?/p>

锛堜簩锛夋斁灏勬不鐤?/strong>

鏀惧皠娌荤枟閫氬父鏄湪鏄庣‘鑲跨槫鐥呯悊鍚庯紝閲囩敤6-10MV鐩寸嚎鍔犻€熷櫒锛屽父瑙勫垎娆★紝鎷╂満杩涜锛岀珛浣撳畾鍚戞斁鐤楋紙SRT锛変笉閫傜敤浜庤剳鑳惰川鐦ょ殑鍒濇不銆?/p>

1. 楂樼骇鍒剳鑳惰川鐦?/strong>

鎵嬫湳鏄熀纭€娌荤枟锛屾斁/鍖栫枟绛夋槸涓嶅彲鎴栫己鐨勯噸瑕佹不鐤楁墜娈碉紝楂樼骇鍒兌璐ㄧ槫鏈悗鏀剧枟鍙互鍙栧緱鏄捐憲鐨勭敓瀛樿幏鐩婏紙1绾ц瘉鎹級銆?/p>

锛?锛夋斁鐤楁椂鏈?/strong>

楂樼骇鍒兌璐ㄧ槫鐢熷瓨鏃堕棿涓庢斁鐤楀紑濮嬫椂闂村瘑鍒囩浉鍏筹紝鏈悗鏃╂湡鏀剧枟鑳芥湁鏁堝欢闀块珮绾у埆鑳惰川鐦ゆ偅鑰呯殑鐢熷瓨鏈燂紝寮虹儓鎺ㄨ崘鏈悗灏芥棭锛堟墜鏈悗2-6鍛級寮€濮嬫斁鐤楋紙2绾ц瘉鎹級銆?/p>

锛?锛夋斁鐤楁妧鏈?/strong>

鎺ㄨ崘閲囩敤涓夌淮閫傚舰锛?D-CRT锛夋垨閫傚舰璋冨己鎶€鏈紙IMRT锛夛紝甯歌鍒嗘锛岄€傚舰鏀剧枟鎶€鏈彲鎻愰珮闈跺尯鍓傞噺鐨勮鐩栫巼銆侀€傚舰搴﹀強瀵规甯哥粍缁囦繚鎶わ紝缂╁皬涓嶅繀瑕佺殑鐓у皠浣撶Н锛岄檷浣庢櫄鏈熷苟鍙戠棁鍙戠敓鐜囷紙2绾ц瘉鎹級锛屾斁鐤楀墠鍥惧儚楠岃瘉锛圕BCT鎴朎PID锛夋槸鏀剧枟璐ㄦ帶涓嶅彲缂哄皯鐨勭幆鑺傘€?/p>

锛?锛夋斁鐤楀墏閲?/strong>

鎺ㄨ崘鏀惧皠娌荤枟鐓у皠鎬诲墏閲忎负54-60 Gy锛?.8-2.0 Gy/娆★紝鍒嗗壊30-33娆★紝姣忔棩1娆★紝鑲跨槫浣撶Н杈冨ぇ鍜岋紙鎴栵級浣嶄簬閲嶈鍔熻兘鍖哄強WHO III绾ч棿鍙樻€ц兌璐ㄧ槫锛屽彲閫傚綋闄嶄綆鐓у皠鎬诲墏閲忥紙1绾ц瘉鎹級銆傚敖绠?D-CRT鎴朓MRT鍏锋湁鎻愰珮闈跺尯閫傚舰搴︺€佸噺灏戞甯哥粍缁囧彈閲忥紝鏈€澶ч檺搴﹀湴缂╁皬鐓у皠浣撶Н锛岃兘澶熺粰浜堥澏鍖烘洿楂樼殑鏀剧枟鍓傞噺锛屼絾鎻愰珮鍓傞噺鍚庣殑鐤楁晥灏氭湭寰楀埌璇佸疄锛岀洸鐩彁楂樼収灏勬€诲墏閲忔垨鎻愰珮鍒嗘閲忥紝搴斿崄鍒嗘厧閲嶃€?/p>

锛?锛夐澏鍖虹‘瀹?/strong>

楂樼骇鍒兌璐ㄧ槫鏀剧枟闈跺尯浜夎鑷充粖锛屽叾鐒︾偣涓昏鏄渶鍒濈殑涓村簥闈跺尯锛圕TV锛夋槸鍚﹂渶瑕佸寘鎷槫鍛ㄧ殑姘磋偪鍖猴紝缇庡浗鑲跨槫鏀惧皠娌荤枟鍗忎細锛圧TOG锛?鎺ㄨ崘 CTV1闇€鍖呮嫭鐦ゅ懆姘磋偪鍖哄2 cm 鍖哄煙锛岀粰浜?6 Gy锛岀缉閲庡悗CTV2闇€鍦ㄥぇ浣撹偪鐦ら澏鍖猴紙GTV锛夊鎵? cm锛屽墏閲忓鑷?0 Gy銆?018骞寸編鍥藉浗瀹剁患鍚堢檶鐥囩綉缁滐紙NCCN锛夋寚鍗楁帹鑽怣RI T1澧炲己鎴?T2/FLAR寮傚父淇″彿涓篏TV锛屽鎵?-2cm褰㈡垚WHOIII绾ц兌璐ㄧ槫鐨凜TV锛岃€屽鎵?-2.5cm褰㈡垚GBM鐨凜TV銆侰TV澶栨墿3-5mm褰㈡垚PTV锛涜€孴2/FLAR鏄剧ず鐨勬按鑲垮尯寤鸿鍖呮嫭鍦ㄤ竴绋嬬殑CTV1涓紙46 Gy/23 f锛夛紝浜岀▼澧為噺鍖猴紙Boost锛?4 Gy/7 f锛夊簲浠呬粎鍖呮嫭娈嬩綑鑲跨槫鎴栨湳鍚庣槫鑵斿鎵?.0 cm褰㈡垚鐨凜TV2銆侷I鏈熶复搴婅瘯楠岃瘉瀹炲寘鎴栦笉鍖呮按鑲垮尯鍦ㄨ偪鐦ゆ帶鍒跺拰鐢熷瓨鏈熶笂鏃犳槑鏄惧樊寮傦紝娆ф床鐧岀棁鐮旂┒鍜屾不鐤楃粍缁囷紙EORTC锛夋帹鑽愮殑 CTV 璁惧畾骞朵笉寮鸿皟涓€瀹氳鍖呮嫭鎵€鏈夌槫鍛ㄦ按鑲垮尯銆?/p>

闈跺尯鍕剧敾鍘熷垯鏄湪瀹夊叏鐨勫墠鎻愪笅锛屽敖鍙兘淇濊瘉鑲跨槫杈惧埌60 Gy鐨勭収灏勫墏閲忥紝搴斿弬鑰冩湳鍓嶃€佹湳鍚嶮RI锛屾纭尯鍒嗘湳鍚庤偪鐦ゆ畫瀛樹笌鏈悗鏀瑰彉锛屽湪涓村簥瀹炶返涓紝鍖诲笀搴旀牴鎹澏鍖轰綅缃€佷綋绉€佹偅鑰呭勾榫勩€並PS璇勫垎绛夊洜绱犵患鍚堣€冭檻锛岀伒娲昏繍鐢ㄤ互涓婂叧浜庨澏鍖鸿瀹氱殑寤鸿锛屽钩琛$収灏勫墏閲忋€佷綋绉笌鏀惧皠鎬ф崯浼や箣闂寸殑鍏崇郴銆?/p>

锛?锛夎仈鍚堟斁鍖栫枟

鏀剧枟鍜?TMZ 鍚屾搴旂敤锛?/p>

鈶?GBM锛氬己鐑堟帹鑽愭垚浜哄垵娌昏€呮斁鐤楄仈鍚圱MZ锛?5mg/m2锛夊悓姝ュ寲鐤楋紝骞堕殢鍚庯紪涓懆鏈烼MZ 杈呭姪鍖栫枟锛屽湪鏀剧枟涓拰鏀剧枟鍚庡簲鐢═MZ锛屾樉钁楀欢闀挎偅鑰呯敓瀛樻湡锛?绾ц瘉鎹級锛岃繖涓€鍗忓悓浣滅敤鍦∕GMT鍚姩瀛愬尯鐢插熀鍖栨偅鑰呬腑鏈€涓烘槑鏄撅紙2绾ц瘉鎹級銆?/p>

鈶?闂村彉鎬ц剳鑳惰川鐦わ細瀵逛簬瀛樺湪1p/19q鑱斿悎缂哄け鐨勬偅鑰呭鍖栫枟鍜屾斁鐤楁洿鏁忔劅锛?绾ц瘉鎹級锛屾斁鐤楄仈鍚圥CV鍖栫枟鏄竴绾挎不鐤楁柟妗堬紙1绾ц瘉鎹級锛岀洰鍓峊MZ瀵筗HO 鈪㈢骇鑲跨槫鐨勬不鐤楀垵姝ユ樉绀虹枟鏁堬紙2绾ц瘉鎹級锛岃€屼笖鍓弽搴旀洿灏戙€傜爺绌禩MZ銆佹斁鐤椼€?p/19q鑱斿悎缂哄け涓夎€呭叧绯荤殑锛掗」澶у瀷涓村簥闅忔満璇曢獙姝e湪杩涜涓紝涓湡缁撴灉鏄剧ず锛氬浜庢棤1p/19q鑱斿悎缂哄け鑰咃紝鏀剧枟鑱斿悎12涓懆鏈烼MZ鍖栫枟锛屾樉钁楁敼鍠勬偅鑰呯敓瀛樻湡銆侷DH鍜孴ERT鍚姩瀛愬尯绐佸彉涓庨鍚庡瘑鍒囩浉鍏筹紝IDH閲庣敓鍨嬩即鎴栦笉浼碩ERT鍚姩瀛愬尯绐佸彉鎮h€咃紝涓村簥棰勫悗鏈€宸紝搴斿姞寮烘斁鍖栫枟寮哄害锛屽湪WHO II绾ц兌璐ㄧ槫涓篃鍚屾牱瀛樺湪杩欐牱鐨勭幇璞°€?/p>

闂村彉鎬ц兌璐ㄧ槫鏀剧枟搴旀牴鎹偅鑰呭叿浣撴儏鍐碉紝鍖呮嫭涓€鑸姸鎬併€佸垎瀛愮敓鐗╁鏍囪鍜屾不鐤楅渶姹傜瓑閲囩敤涓綋鍖栨不鐤楃瓥鐣ワ紝娌荤枟閫夋嫨鍖呮嫭鏈悗鍗曠函鏀剧枟銆佹斁鐤楃粨鍚圱MZ鍚屾鍜岋紙鎴栵級杈呭姪鍖栫枟绛夈€?/p>

2. 浣庣骇鍒剳鑳惰川鐦?/strong>

浣庣骇鍒兌璐ㄧ槫鏈悗鏀剧枟閫傚簲璇併€佹渶浣虫椂鏈恒€佹斁鐤楀墏閲忕瓑涓€鐩村瓨鍦ㄤ簤璁紝鐩墠閫氬父鏍规嵁鎮h€呴鍚庨闄╅珮浣庢潵鍒惰娌荤枟绛栫暐銆?/p>

锛?锛夊嵄闄╁洜绱?/strong>锛氬勾榫勨墺40宀併€佽偪鐦ゆ湭鍏ㄥ垏闄わ紝鑲跨槫浣撶Н澶э紝鏈墠绁炵粡鍔熻兘缂烘崯锛孖DH閲庣敓鍨嬬瓑鏄鍚庝笉鑹洜绱犮€傚浜庤偪鐦ゆ湭鍏ㄥ垏闄ゆ垨骞撮緞鈮?0宀佺殑鎮h€咃紝鎺ㄨ崘绉瀬琛屾棭鏈熸斁鐤楀拰锛堟垨锛夊寲鐤椼€傚勾榫?lt;40宀佷笖鑲跨槫鍏ㄥ垏闄ょ殑鎮h€咃紝鍙互閫夋嫨瀵嗗垏瑙傚療锛岃偪鐦よ繘灞曞悗鍐嶆不鐤椼€?/p>

锛?锛夋斁鐤楀墏閲?/strong>锛氬己鐑堟帹鑽愪綆绾у埆鑳惰川鐦ゆ斁鐤楃殑鎬诲墏閲忎负45-54 Gy锛屼絾杩欎釜鍓傞噺鏄惁閫傚悎IDH閲庣敓鍨嬩綆绾у埆鑳惰川鐦ゆ偅鑰呰繕鏈煡锛屾帹鑽愬垎娆″墏閲?.8-2.0 Gy锛?绾ц瘉鎹級銆傚垎娆″墏閲忚秴杩? Gy浼氬鍔犲彂鐢熻繙鏈熻鐭ラ殰纰嶇殑椋庨櫓锛?绾ц瘉鎹級銆?/p>

锛?锛夐澏鍖虹‘瀹?/strong>锛欸TV涓昏鏄牴鎹墜鏈墠鍚嶮RIT2/FLAIR寮傚父淇″彿鍖哄煙锛屾纭尯鍒嗚偪鐦ゆ畫鐣欏拰鏈悗鏀瑰彉锛屾帹鑽愪互GTV澶栨墿1-2 cm浣滀负浣庣骇鍒兌璐ㄧ槫鐨凜TV銆?/p>

3. 瀹ょ鑶滆偪鐦?/strong>

鎵嬫湳鏄绠¤啘鑲跨槫棣栭€夋不鐤楁柟娉曪紝瀹ょ鑶滆偪鐦ゅ叏鍒囧悗澶氭暟瀛﹁€呬富寮犳棤闇€杈呭姪娌荤枟锛岄儴鍒嗗垏闄ょ殑瀹ょ鑶滅槫鍜岄棿鍙樻€у绠¤啘鐦ゆ槸鏀剧枟閫傚簲鐥囷紙3绾ц瘉鎹級銆傝€屽鏀剧枟鍚庣煭鏈熷鍙戞垨骞村辜涓嶅疁琛屾斁鐤楄€咃紝閫夋嫨鍖栫枟浣滀负杈呭姪娌荤枟锛屼絾鐤楁晥骞朵笉纭畾銆?/p>

瀹ょ鑶滆偪鐦ゆ湳鍚庝笁鍛紝闇€琛屽叏鑴戝叏鑴婇珦MRI鍜岃剳鑴婃恫鑴辫惤缁嗚優瀛︽鏌ワ紝鏃犺剳鎴栬剨楂撹偪鐦ゆ挱鏁h瘉鎹€咃紝灞€閮ㄦ斁鐤楋紝鍙嶄箣鍒欐帹鑽愬叏鑴戝叏鑴婇珦鏀剧枟锛?绾ц瘉鎹級銆?/p>

灞€閮ㄦ斁鐤楋細鏍规嵁鏈墠鍜屾湳鍚嶮RI纭畾鑲跨槫灞€閮ㄧ収灏勮寖鍥达紝閫氬父閲囩敤澧炲己T1鍍忔垨FLAIR /T2鍔犳潈鍍忎笂寮傚父淇″彿涓篏TV锛孋TV涓篏TV澶栨斁1-2cm锛屾瘡鏃ュ垎鍓?.8-2.0 Gy锛岄鍐呰偪鐦ゆ€诲墏閲忎负54-59.4 Gy锛岃剨楂撳尯鑲跨槫鍓傞噺45 Gy锛屽鏋滆偪鐦や綅浜庤剨楂撳渾閿ヤ互涓嬫椂锛屾€诲墏閲忓彲浠ユ彁楂樿嚦60 Gy銆?/p>

鍏ㄨ剳鍏ㄨ剨楂撴斁鐤楋細鍏ㄨ剳鍖呮嫭纭剳鑶滀互鍐呯殑鍖哄煙锛屽叏鑴婇珦涓婅捣绗竴棰堥珦銆佷笅鑷冲熬妞庣‖鑶滃泭锛屽叏鑴戝叏鑴婇珦鐓у皠鎬诲墏閲?6 Gy锛?.8-2.0 Gy/娆★紝鍚庣画棰呭唴鐥呯伓鍖虹缉閲庡眬閮ㄨ拷鍔犲墏閲忚嚦54-59.4 Gy锛岃剨楂撶梾鐏跺尯杩藉姞鍓傞噺鑷?5 Gy銆?/p>

4.澶嶅彂鑴戣兌璐ㄧ槫

璇勪及澶嶅彂鑴戣兌璐ㄧ槫鍐嶆斁鐤楃殑瀹夊叏鎬ф椂锛屽簲璇ュ厖鍒嗚€冭檻鑲跨槫鐨勪綅缃強澶у皬銆傜敱浜庡鍙戝墠澶氭帴鍙楄繃鏀惧皠娌荤枟锛屽浜庡鍙戠殑杈冨皬鐥呯伓鍥為【鎬х爺绌跺閲囩敤绔嬩綋瀹氬悜鏀惧皠澶栫娌荤枟锛圫RS锛夋垨浣庡垎鍓睸RT鎶€鏈紝鑰屽浜庝紶缁熺殑鍒嗗壊鏀剧枟鐮旂┒澶氶泦涓湪浣撶Н鐩稿杈冨ぇ鐨勫鍙戠梾鐏讹紝搴斿厖鍒嗚€冭檻鑴戠粍缁囩殑鑰愬彈鎬у拰鏀惧皠鎬ц剳鍧忔鐨勫彂鐢熼闄┿€傛斁鐤楄仈鍚堣嵂鐗╂不鐤楀彲鎺ㄨ崘璐濅紣鐝犲崟鎶楀強TMZ锛岃仈鍚堟不鐤楄兘澶熷欢闀块儴鍒嗘偅鑰呯殑PFS鍜孫S銆?/p>

5.鏀惧皠鎬ц剳鎹熶激

鏀剧枟瀵硅剳缁勭粐鎹熶激渚濇嵁鍙戠敓鐨勬椂闂村拰涓村簥琛ㄧ幇鍒掑垎涓轰笁绉嶄笉鍚岀被鍨嬶細鎬ユ€э紙鏀剧枟鍚?鍛ㄥ唴鍙戠敓锛夈€佷簹鎬ユ€э紙鏀剧枟鍚?鍛ㄨ嚦6涓湀鍙戠敓锛夊拰鏅氭湡锛堟斁鐤楀悗鏁版湀鑷虫暟骞达級銆?/p>

锛?锛夋€ユ€у拰浜氭€ユ€ф斁灏勬崯浼?/strong>

鎬ユ€у拰浜氭€ユ€ф斁灏勬崯浼ゅ彲鑳戒负琛€绠℃墿寮犮€佽鑴戝睆闅滃彈鎹熷拰姘磋偪鎵€鑷淬€傛€ユ€ф崯浼よ〃鐜颁负棰呴珮鍘嬪緛璞★紝濡傛伓蹇冦€佸憰鍚愩€佸ご鐥涘拰鍡滅潯绛夈€傞€氬父鏄煭鏆傝€屼笖鍙€嗭紝搴旂敤鐨川绫诲浐閱囧彲浠ョ紦瑙g棁鐘躲€傛湁鏃跺彲浠ュ湪MRI琛ㄧ幇鍑哄讥婕€ф按鑲裤€備簹鎬ユ€ф斁灏勬€ц剳鎹熶激琛ㄧ幇涓哄棞鐫″拰鐤插姵锛岄€氬父鍙湪鏁板懆鍐呰嚜鎰堬紝蹇呰鏃朵簣浠ョ毊璐ㄧ被鍥洪唶绫昏嵂鐗╂不鐤椾互鎺у埗鐥囩姸銆?/p>

锛?锛夋櫄鏈熸斁灏勬崯浼?/strong>

鏅氭湡鏀惧皠鍙嶅簲甯稿父鏄繘琛屾€у拰涓嶅彲閫嗙殑锛屽寘鎷櫧璐ㄨ剳鐥呫€佹斁灏勬€у潖姝诲拰鍏朵粬鍚勭鐥呭彉锛堝涓鸿绠℃€х梾鍙橈級銆傛斁鐤楃殑鎬诲墏閲忋€佸垎鍓插墏閲忕瓑涓庣櫧璐ㄨ剳鐥呯殑鍙戠敓鐩存帴鐩稿叧銆傞潪娌荤枟鐩稿叧鍥犵礌鍖呮嫭涓€浜涗娇琛€绠℃€ф崯浼ゆ槗鎰熸€у鍔犵殑浼撮殢鐤剧梾锛屽绯栧翱鐥呫€侀珮琛€鍘嬪強楂橀緞绛夛紝鍧囧彲浣跨櫧璐ㄨ剳鐥呯殑鍙戠敓鐜囧鍔犮€傚悓姝ュ寲鐤椾篃鏄彟澶栦竴涓嵄闄╁洜绱犮€傝剳鑳惰川鐦MZ鍚屾鏀惧寲鐤楀悗鍋囨€ц繘灞曞彂鐢熺巼鏄庢樉澧為珮锛屽叾鏈川灏辨槸鏃╂湡鏀惧皠鎬у潖姝汇€傛斁鐤楁渶涓ラ噸鐨勬櫄鏈熷弽搴旀槸鏀惧皠鎬у潖姝伙紝鍙戠敓鐜囩害涓?%-24%銆傛斁鐤楀悗3骞存槸鍑虹幇鐨勯珮宄般€傛斁灏勬€у潖姝荤殑涓村簥琛ㄧ幇涓庤偪鐦ゅ鍙戠浉浼硷紝濡傚垵濮嬬棁鐘剁殑鍐嶆鍑虹幇锛屽師鏈夌殑绁炵粡鍔熻兘闅滅鎭跺寲鍜屽奖鍍忓涓婂嚭鐜拌繘灞曠殑锛屼笉鍙€嗙殑寮哄寲鐥呯伓锛屽叾鍛ㄥ洿鏈夌浉鍏虫按鑲裤€傚噺灏戞斁灏勬崯浼ゆ牴鏈湪浜庨闃诧紝鍚堢悊瑙勫垝鐓у皠鎬诲墏閲忥紝鍒嗘閲忓強鍚堥€傜殑闈跺尯浣撶Н鍙湁鏁堝噺灏戞斁灏勬€у潖姝诲彂鐢熺巼銆?/p>

锛堜笁锛夎嵂鐗╂不鐤?/strong>

鍖栫枟鏄€氳繃浣跨敤鍖栧娌荤枟鑽墿鏉€鐏偪鐦ょ粏鑳炵殑娌荤枟鏂规硶锛屽寲鐤楀彲浠ユ彁楂樿剳鑳惰川鐦ゆ偅鑰呯殑PFS鍙奜S銆傚浜庨珮绾у埆鑴戣兌璐ㄧ槫锛岀敱浜庡叾鐢熼暱鍙婂鍙戣繀閫燂紝杩涜绉瀬鏈夋晥鐨勪釜浣撳寲鍖栫枟浼氭洿鏈変环鍊笺€傚叾浠栬嵂鐗╂不鐤楁墜娈佃繕鍖呮嫭鍒嗗瓙闈跺悜娌荤枟銆佺敓鐗╁厤鐤不鐤楃瓑锛岀洰鍓嶅潎灏氬湪涓村簥璇曢獙闃舵銆傞紦鍔辨湁鏉′欢鍙婄鍚堟潯浠剁殑鎮h€咃紝鍦ㄤ笉鍚岀柧鐥呴樁娈靛弬鍔犺嵂鐗╀复搴婅瘯楠屻€?/p>

1. 鍩烘湰鍘熷垯

锛?锛夎偪鐦ゅ垏闄ょ▼搴﹀奖鍝嶅寲鐤楁晥鏋溿€傛帹鑽愬寲鐤楀簲鍦ㄦ渶澶ц寖鍥村畨鍏ㄥ垏闄よ偪鐦ょ殑鍩虹涓婅繘琛屻€?/p>

锛?锛夋湳鍚庡簲灏芥棭寮€濮嬪寲鐤楀拰瓒抽噺鍖栫枟銆傚湪淇濊瘉瀹夊叏鐨勫熀纭€涓婏紝閲囩敤鏈€澶ц€愬彈鍓傞噺鐨勫寲鐤椾互鍙婂悎鐞嗙殑鍖栫枟鐤楃▼锛屽彲浠ヨ幏寰楁渶浣崇殑娌荤枟鏁堟灉銆傚簲娉ㄦ剰鑽墿姣掓€у拰鎮h€呭厤鐤姏銆?/p>

锛?锛夐€夋嫨浣滅敤鏈哄埗涓嶅悓鍙婃瘨鎬т笉閲嶅彔鐨勮嵂鐗╄繘琛岃仈鍚堝寲鐤楋紝鍑忓皯鑰愯嵂鐨勫彂鐢熺巼銆?/p>

锛?锛夋牴鎹粍缁囩梾鐞嗗拰鍒嗗瓙鐥呯悊缁撴灉锛岄€夋嫨鍚堥€傜殑鍖栫枟鏂规銆?/p>

锛?锛夋煇浜涙姉鑲跨槫鑽墿鍜屾姉鐧棲鑽墿浼氫骇鐢熺浉浜掑奖鍝嶏紝鍚屾椂浣跨敤鏃跺簲閰屾儏閫夋嫨鎴栬皟鏁村寲鐤楄嵂鐗╂垨鎶楃櫕鐥嵂鐗┿€?/p>

锛?锛夌Н鏋佸弬涓庢湁鏁堝彲琛岀殑鑽墿涓村簥璇曢獙銆?/p>

2. 楂樼骇鍒剳鑳惰川鐦?/strong>

锛?锛夌粡鍏稿寲鐤楁柟妗?/strong>

鈶?Stupp鏂规锛氬湪鏀剧枟鏈熼棿鍙f湇TMZ75 mg/m2/d锛岃繛鏈?2澶╋紱闂撮殧4鍛紝杩涘叆杈呭姪鍖栫枟闃舵锛屽彛鏈峊MZ 150-200 mg/m2/d锛岃繛鐢?澶╋紝姣?8澶╅噸澶嶏紝鍏辩敤6涓懆鏈熴€?/p>

鈶?PCV鏂规锛氱敳鍩鸿媱鑲硷紙PCB锛?0 mg/m2/d d8-21锛屾礇鑾徃姹€锛圕CNU锛?10 mg/m2/d d1锛岄暱鏄ユ柊纰憋紙VCR锛?.4 mg/m2 d8锛宒29锛?鍛ㄤ负涓€鍛ㄦ湡銆?/p>

搴旂敤浜庤兌璐ㄧ槫娌荤枟涓殑鑽墿杩樻湁鍗¤帿鍙告眬銆佷紛绔嬫浛搴枫€佷緷鎵樻硦鑻枫€侀『閾傘€佸崱閾傘€佺幆纾烽叞鑳虹瓑銆?/p>

锛?锛夐棿鍙樻€ц剳鑳惰川鐦ょ殑鍖栫枟

瀵逛簬闂村彉鎬ц剳鑳惰川鐦わ紝鎺ㄨ崘杩涜鏀剧枟鍔燭MZ杈呭姪鍖栫枟锛?绾ц瘉鎹級锛屾斁鐤楀悓姝ュ姞杈呭姪TMZ鍖栫枟锛?绾ц瘉鎹級锛屾斁鐤楄仈鍚圥CV鍖栫枟锛?绾ц瘉鎹級锛屽弬鍔犲彲琛岀殑涓村簥璇曢獙锛?绾ц瘉鎹級銆?/p>

瀵逛簬鍏锋湁1p/19q鑱斿悎缂哄け鐨勯棿鍙樻€у皯绐佽兌璐ㄧ粏鑳炵槫锛屾帹鑽愯繘琛屾斁鐤楀拰PCV鏂规鍖栫枟锛?绾ц瘉鎹級锛屾斁鐤楀姞鍚屾鎴栬€呰緟鍔㏕MZ杈呭姪鍖栫枟锛?绾ц瘉鎹級锛屾垨鎺ュ彈鍙鐨勪复搴婅瘯楠岋紙2绾ц瘉鎹級銆?/p>

瀵逛簬KPS<60鐨勯棿鍙樻€ц剳鑳惰川鐦わ紝鎺ㄨ崘杩涜鏀剧枟锛堢煭绋嬫斁鐤楀拰甯歌鍒嗘鏀剧枟锛夛紙2绾ц瘉鎹級锛孧GMT鍚姩瀛愬尯鐢插熀鍖栬€咃紝寤鸿鎺ュ彈TMZ娌荤枟锛?绾ц瘉鎹級锛屼篃鍙互閲囩敤濮戞伅娌荤枟锛?绾ц瘉鎹級銆?/p>

锛?锛塆BM鐨勫寲鐤楋紙骞撮緞鈮?0宀侊級

瀵逛簬KPS鈮?0鐨勬偅鑰咃紝鑻ュ瓨鍦∕GMT鍚姩瀛愬尯鐢插熀鍖栵紝鎺ㄨ崘杩涜甯歌鏀剧枟鍔犲悓姝ュ拰杈呭姪TMZ鍖栫枟锛?绾ц瘉鎹級锛屽父瑙勬斁鐤楀姞鍚屾鍜岃緟鍔㏕MZ鍖栫枟鍔犵數鍦烘不鐤楋紙1绾ц瘉鎹級锛屾垨鎺ュ彈鍙鐨勪复搴婅瘯楠岋紙2绾ц瘉鎹級銆傚浜嶮GMT鍚姩瀛愬尯闈炵敳鍩哄寲鍜岀敳鍩哄寲鎯呭喌涓嶆槑纭€咃紝鎺ㄨ崘杩涜鏀剧枟鍚屾骞惰緟鍔㏕MZ鍖栫枟锛圛绾ц瘉鎹級锛屽父瑙勬斁鐤楀姞鍚屾鍜岃緟鍔㏕MZ鍖栫枟鍔犵數鍦烘不鐤楋紙1绾ц瘉鎹級锛屽崟绾爣鍑嗘斁鐤楋紙2绾ц瘉鎹級锛屾垨鎺ュ彈鍙鐨勪复搴婅瘯楠岋紙2绾ц瘉鎹級銆?/p>

瀵逛簬KPS<60鐨勬偅鑰咃紝鎺ㄨ崘鍦ㄧ煭绋嬫斁鐤楃殑鍩虹涓婏紝鍔犳垨鑰呬笉鍔犲悓姝ュ拰杈呭姪TMZ鍖栫枟锛?绾ц瘉鎹級锛涘瓨鍦∕GMT鍚姩瀛愬尯鐢插熀鍖栫殑鎮h€咃紝涔熷彲鍗曠嫭閲囩敤TMZ鍖栫枟锛?绾ц瘉鎹級锛屾垨濮戞伅娌荤枟锛?绾ц瘉鎹級銆?/p>

锛?锛夐棿鍙樻€у绠¤啘鐦ょ殑鍖栫枟

鍦ㄥ鍙戞墜鏈悗鍑虹幇鍐嶆杩涘睍鏃讹紝鎴栧叏鑴戝叏鑴婇珦鎾暎鐨勬儏鍐典笅锛屽彲閲囩敤閾傜被鑽墿銆佷緷鎵樻硦鑻枫€佹礇鑾徃姹€銆佸崱鑾徃姹€浠ュ強TMZ绛夎嵂鐗╄繘琛屽寲鐤楋紝鎴栨帴鍙楀彲琛岀殑鑽墿涓村簥璇曢獙銆?/p>

3.浣庣骇鍒剳鑳惰川鐦?/strong>

鐩墠瀵逛簬浣庣骇鍒剳鑳惰川鐦ょ殑鍖栫枟杩樺瓨鍦ㄤ竴瀹氫簤璁紝涓昏鍖呮嫭锛氬寲鐤楃殑鏃舵満銆佸寲鐤楁柟妗堢殑閫夋嫨銆佸寲鐤椾笌鏀剧枟娆″簭鐨勫畨鎺掔瓑銆?/p>

鏍规嵁鐩墠鐨勫惊璇佸尰瀛﹁瘉鎹紝瀵逛簬鏈夐珮鍗卞洜绱犵殑浣庣骇鍒剳鑳惰川鐦ゆ偅鑰咃紝搴旂Н鏋佽€冭檻鍖呮嫭鍖栫枟鍦ㄥ唴鐨勮緟鍔╂不鐤椼€備即鏈?p/19q鑱斿悎缂哄け鐨勬偅鑰咃紝鍙互浼樺厛鑰冭檻鍖栫枟锛岃€屾帹杩熸斁鐤楃殑鏃堕棿銆傞珮椋庨櫓浣庣骇鍒剳鑳惰川鐦ょ殑鎺ㄨ崘鍖栫枟鏂规鍖呮嫭锛歅CV鏂规锛?绾ц瘉鎹級锛汿MZ鍗曡嵂鍖栫枟锛?绾ц瘉鎹級锛汿MZ鍚屾鏀惧寲鐤楋紙2绾ц瘉鎹級銆?/p>

4.澶嶅彂鑴戣兌璐ㄧ槫

鐩墠灏氭棤閽堝鏍囧噯娌荤枟鍚庡鍙戣剳鑳惰川鐦ょ殑鏍囧噯鍖栫枟鏂规銆傚涓洪珮绾у埆澶嶅彂鑴戣兌璐ㄧ槫锛屽己鐑堝缓璁帴鍙楅€傚綋鍙鐨勪复搴婅瘯楠岋紝濡傛灉鏃犲悎閫傜殑涓村簥璇曢獙锛屽彲閲囩敤浠ヤ笅鏂规锛?绾ц瘉鎹級锛?/p>

锛?锛変綆绾у埆鑴戣兌璐ㄧ槫澶嶅彂鍚庡彲閫夋柟妗?/strong>锛氣憼鏀剧枟鍔犺緟鍔㏄CV娌荤枟锛涒憽鏀剧枟鍔燭MZ杈呭姪娌荤枟锛涒憿鍚屾鏀惧寲鐤楀姞TMZ杈呭姪娌荤枟锛涒懀瀵逛簬浠ュ線娌℃湁浣跨敤杩嘥MZ鐨勬偅鑰呰繕鍙互浣跨敤TMZ锛涒懁娲涜帿鍙告眬鎴栧崱鑾徃姹€鍗曡嵂娌荤枟锛涒懃PCV鑱斿悎鏂规娌荤枟锛涒懄浠ュ崱閾傛垨鑰呴『閾備负鍩虹鐨勫寲鐤楁柟妗堛€?/p>

锛?锛夐棿鍙樻€ц剳鑳惰川鐦ゅ鍙戝悗鍙€夋柟妗?/strong>锛氣憼TMZ锛涒憽娲涜帿鍙告眬鎴栧崱鑾徃姹€鍗曡嵂娌荤枟锛涒憿PCV鑱斿悎鏂规娌荤枟锛涒懀璐濅紣鍗曟姉锛涒懁璐濅紣鍗曟姉鍔犲寲鐤楋紙浼婂埄鏇垮悍锛屽崱鑾徃姹€/娲涜帿鍙告眬锛孴MZ锛屽崱閾傦級锛涒懃浼婂埄鏇垮悍锛涒懄鐜7閰拌兒锛涒懅浠ュ崱閾傛垨椤洪搨涓哄熀纭€鐨勫寲鐤楁柟妗堬紱鈶ㄤ緷鎵樻硦鑻枫€?/p>

锛?锛塆BM澶嶅彂鍚庡彲閫夋柟妗?/strong>锛氣憼璐濅紣鍗曟姉锛涒憽璐濅紣鍗曟姉鍔犲寲鐤楋紙浼婂埄鏇垮悍锛屽崱鑾徃姹€/娲涜帿鍙告眬锛孴MZ锛屽崱閾傦級锛涒憿TMZ锛涒懀娲涜帿鍙告眬鎴栧崱鑾徃姹€鍗曡嵂娌荤枟锛涒懁PCV鑱斿悎鏂规娌荤枟锛涒懃鐜7閰拌兒锛涒懄浠ュ崱閾傛垨椤洪搨涓哄熀纭€鐨勫寲鐤楁柟妗堛€?/p>

锛堝洓锛夌數鍦烘不鐤?/strong>

鑲跨槫娌荤枟鐢靛満锛圱TF锛夋槸涓€绉嶉€氳繃鎶戝埗鑲跨槫缁嗚優鏈変笣鍒嗚鍙戞尌鎶楄偪鐦や綔鐢ㄧ殑娌荤枟鏂规硶锛岀敤浜庤剳鑳惰川鐦ょ殑鐢靛満娌荤枟绯荤粺鏄竴绉嶄究鎼哄紡璁惧锛岄€氳繃璐存暦浜庡ご鐨殑杞崲鐗囦骇鐢熶腑棰戜綆鍦哄己鑲跨槫娌荤枟纾佸満銆傜洰鍓嶇爺绌舵樉绀虹數鍦烘不鐤楀畨鍏ㄤ笖鏈夋晥锛屾帹鑽愮敤浜庢柊鍙慓BM锛?绾ц瘉鎹級鍜屽鍙戦珮绾у埆鑴戣兌璐ㄧ槫鐨勬不鐤楋紙2绾ц瘉鎹級銆?/p>

锛堜簲锛夎€佸勾鑴戣兌璐ㄧ槫娌荤枟鍘熷垯

鐩墠瀵硅€佸勾鐨勫畾涔夊皻娌℃湁缁熶竴鐨勬爣鍑嗭紝鏈鑼冩墍鎸囪€佸勾鑴戣兌璐ㄧ槫鎮h€呮槸鎸囧勾榫?gt;70鍛ㄥ瞾鑰呫€侴BM鏄€佸勾鑴戣兌璐ㄧ槫鏈€甯歌鐨勭梾鐞嗙被鍨嬶紝鑰佸勾GBM鍏锋湁鐙壒鐨勫垎瀛愰仐浼犲鐗瑰緛锛屼富瑕佸寘鎷珹TRX銆丅RAF銆両DH鍜孴P53绐佸彉鐜囨槑鏄句笅闄嶏紝PTEN鍩哄洜绐佸彉鐜囨槑鏄惧鍔狅紝TP53绐佸彉鍜孍GFR鐨勬墿澧炲彲鑳戒笌鎮h€呯殑棰勫悗鐩稿叧銆傝€佸勾GBM鎮h€呯殑娌荤枟鏂规涓昏鍖呮嫭鎵嬫湳鍒囬櫎銆佹斁鐤椾互鍙奣MZ鍖栫枟銆傚浜嶬PS鈮?0鐨勮€佸勾GBM鎮h€咃紝缇庡浗2018骞碞CCN鎸囧崡杩樻帹鑽愪娇鐢ㄧ數鍦烘不鐤楋紙1绾ц瘉鎹級銆?/p>

1. 鎵嬫湳娌荤枟

鎵嬫湳鍒囬櫎鑲跨槫鍙互浣胯€佸勾GBM鎮h€呭緱鍒拌偗瀹氱殑鐢熷瓨鑾风泭锛?绾ц瘉鎹級锛屽叏鍒囪偪鐦ゆ洿鏈夊埄浜庢湳鍚庡姛鑳界殑鎭㈠锛?绾ц瘉鎹級銆傜患鍚堣€佸勾鐘舵€佽瘎浼帮紙CGA锛夎瘎浠疯緝濂借€咃紝鎵嬫湳鍒囬櫎鍏锋湁鑹ソ鐨勫畨鍏ㄦ€у拰涓村簥鑾风泭銆傚洜姝わ紝鑰佸勾鑴戣兌璐ㄧ槫鎮h€呭悓鏍锋帹鑽愭墜鏈不鐤楋紝鑰?0宀佷互涓婅€佸勾鎮h€呴渶瑕佹厧閲嶈€冭檻鎵嬫湳锛屾湳鍓嶅姛鑳借緝宸殑鑰佸勾鎮h€呬笉鎺ㄨ崘鎵嬫湳娌荤枟銆?/p>

2. 鏀剧枟鍜屽寲鐤?/strong>

鏀剧枟鍜屽寲鐤楃瓑杈呭姪娌荤枟鍙互鏄庣‘鎻愰珮鎮h€呯殑OS銆傝€佸勾GBM鎮h€呮帹鑽愬簲鐢ㄧ煭绋嬫斁鐤楋紙40Gy/15 f/3 w锛夎仈鍚圱MZ鍖栫枟锛?绾ц瘉鎹級锛涘浜嶬PS<60鍒嗙殑鑰佸勾GBM鎮h€咃紝寤鸿閲囩敤鐭▼鏀剧枟锛孧GMT鍚姩瀛愬尯鐢插熀鍖栬€呭缓璁噰鐢═MZ鍗曡嵂鍖栫枟锛屾垨濮戞伅娌荤枟銆?/p>

锛堝叚锛夊讥婕€т腑绾胯兌璐ㄧ槫娌荤枟鍘熷垯

寮ユ极鎬т腑绾胯兌璐ㄧ槫鏄寚鍙戠敓浜庝笁鑴戝銆佷笜鑴戙€佽剳骞茬瓑涓嚎缁撴瀯鐨勯珮绾у埆鑴戣兌璐ㄧ槫銆傚浗鍐呯洰鍓嶅皻鏃犵‘鍒囩殑娴佽鐥呭鏁版嵁锛屽浗澶栨姤閬撳効绔ョ殑鍙戠梾楂樺嘲鍦?-7宀侊紝鎴愪汉鍦?0-50宀侊紝娌℃湁鏄庢樉鎬у埆宸紓銆傚洜鍙戠梾閮ㄤ綅鍙婃蹈娑︽€х敓闀跨殑鐗圭偣锛屾不鐤楀洶闅撅紝棰勫悗鏋佸樊銆?016骞碬HO涓灑绁炵粡绯荤粺鑲跨槫鍒嗙被鏍囧噯灏嗗讥婕€т腑绾胯兌璐ㄧ槫褰掍负IV绾с€傝绫昏偪鐦ゅ寘鍚绉嶇梾鐞嗙被鍨嬶紝鍙叿鏈変换浣曚竴绉嶅凡鐭ョ殑娴告鼎鎬ц剳鑳惰川鐦ょ殑缁勭粐鐥呯悊瀛︾壒鐐癸紝鍦ㄧ粏鑳炲舰鎬佸鍜屽熀鍥犻仐浼犲涓婂叿鏈夊鎬佹€у拰寮傝川鎬э紝鍏朵腑H3K27M鍩哄洜绐佸彉鏄皬鍎垮讥婕唴鐢熸€фˉ鑴戣兌璐ㄧ槫鏈€甯歌鐨勫熀鍥犳敼鍙橈紝棰勭ず鎮h€呴鍚庢洿宸€?/p>

1.鎵嬫湳娌荤枟

灏界鐜板湪瀵硅剳涓嚎缁撴瀯鐨勮В鍓栬璇嗕笉鏂姞娣憋紝浠ュ強绁炵粡瀵艰埅鍜屾湳涓洃娴嬫妧鏈殑涓嶆柇杩涙锛屼絾鎵嬫湳鍒囬櫎璇ョ被鑲跨槫浠嶅瓨鍦ㄩ珮椋庨櫓锛屼笖鐢变簬鑲跨槫鐨勬蹈娑︽€х敓闀垮鑷村仛涓嶅埌瀹屾暣鍒囬櫎锛屽洜姝ゆ墜鏈垏闄よ偪鐦や笉鍋氬父瑙勬帹鑽愩€傛帹鑽愯偪鐦ょ粍缁囨椿妫€鎵嬫湳锛屾椿妫€鐨勭洰鐨勬槸鏄庣‘鐥呯悊璇婃柇锛屼緷鎹垎瀛愮梾鐞嗘寚瀵肩患鍚堟不鐤椼€?/p>

2.鏀剧枟鍜屽寲鐤?/strong>

鐩墠灏氭棤鎴愮啛鐨勬斁鐤楀拰鍖栫枟鏂规銆傝仈鍚堟斁鐤楄兘澶熶娇閮ㄥ垎鑲跨槫鐨勫瑙傚弽搴旂巼鎻愰珮锛?绾ц瘉鎹級锛屽彲浠ュ弬鑰僄BM鏀剧枟鏂规锛屽彲鏍规嵁鎮h€呭叿浣撴儏鍐甸€傚綋璋冩暣鏀剧枟鍓傞噺銆傚寲鐤楀彲浠ラ€夋嫨浣跨敤TMZ锛?绾ц瘉鎹級锛屾垨鎺ㄨ崘鍚堥€傜殑鎮h€呭弬鍔犱复搴婅瘯楠屻€?/p>

锛堜竷锛夊悍澶嶆不鐤?/strong>

鑴戣兌璐ㄧ槫鎮h€呮湳鍚庡ぇ澶氬瓨鍦ㄤ笉鍚岀▼搴︾殑鍔熻兘鍜岀ぞ浼氬績鐞嗘柟闈㈢殑闅滅锛屾棩甯告椿鍔ㄥ拰绀句細鍙備笌搴﹀彈鍒伴檺鍒讹紝鐢熸椿璐ㄩ噺闄嶄綆銆傞€傚綋鐨勫悍澶嶆不鐤楄兘浣垮ぇ澶氭暟鎮h€呰幏寰楁槑鏄剧殑鍔熻兘杩涙銆?/p>

1.甯歌搴峰闂鍙婅瘎浼?/strong>

鑴戣兌璐ㄧ槫鎵€瀵艰嚧鐨勫悍澶嶉棶棰樺彲鍒嗕负娈嬫崯銆佹椿鍔ㄩ檺鍒跺拰鍙備笌鍙楅檺锛撲釜灞傛銆傗憼娈嬫崯锛氫富瑕佸寘鎷偄浣撹倢鑲夋棤鍔涖€佹劅瑙夌己澶便€佸钩琛¢殰纰嶃€佸悶鍜介殰纰嶃€佹瀯闊抽殰纰嶃€佸け璇棁銆佽鐭ラ殰纰嶅拰蹇冪悊闅滅绛夈€傝倢鍔涘彲鐢ㄥ緬鎵嬭倢鍔涙祴璇曡瘎瀹氾紝鎰熻缂哄け鍙敤Fuglmeyer鍥涜偄鎰熻鍔熻兘璇勬祴娉曡瘎瀹氾紝骞宠 闅滅鍒欏彲鐢˙erg骞宠 閲忚〃璇勫畾锛屽悶鍜介殰纰嶅彲鐢ㄦ醇鐢伴ギ姘磋瘯楠屻€佽棰戝悶鍜介€犲奖妫€鏌ヨ瘎瀹氾紝鏋勯煶闅滅鍙敤鏀硅壇Frenchay娉曡瘎瀹氾紝澶辫鐥囧彲鐢ㄦ尝澹】璇婃柇鎬уけ璇鏌ユ硶锛圔DAE锛夛紝璁ょ煡闅滅璇勫畾鍙敤绠€鏄撴櫤鍔涚姸鎬佹鏌ユ硶锛圡MSE锛夈€佽鐭ヤ笌绮剧娴嬪畾閲忚〃璇勫畾锛岀劍铏戝拰鎶戦儊鍙敤姹夊瘑椤跨劍铏戝拰鎶戦儊閲忚〃璇勫畾銆傗憽娲诲姩闄愬埗锛氭寚涓婅堪绁炵粡娈嬫崯瀵艰嚧鎮h€呭湪绉诲姩鍜岃嚜鎴戠収鏂欐柟闈㈢殑鍥伴毦銆傚彲閲囩敤Barthel閲忚〃銆佸姛鑳界嫭绔嬫€ч噺琛紙FIM锛夋潵璇勫畾銆傗憿鍙備笌鍙楅檺锛氭寚涓婅堪绁炵粡娈嬫崯瀵艰嚧鎮h€呭湪灏变笟銆佸搴敓娲诲強绀句細铻嶅悎绛夋柟闈㈢殑鍥伴毦銆傚彲閲囩敤SF-36鐢熷瓨璐ㄩ噺閲忚〃璇勫畾銆?/p>

2.搴峰娌荤枟

閽堝涓婅堪鑴戣兌璐ㄧ槫鎵€瀵艰嚧鐨勫悍澶嶉棶棰橈紝鎺ㄨ崘閲囩敤涓綋鍖栫殑缁煎悎娌荤枟鏂规锛屽寘鎷墿鐞嗘不鐤楋紙PT锛夈€佷綔涓氭不鐤楋紙ST锛夈€佽█璇拰鍚炲捊娌荤枟锛圫T锛夈€佽鐭ュ拰琛屼负娌荤枟銆佸績鐞嗘不鐤楀拰搴峰宸ョ▼锛?绾ц瘉鎹級銆傛澶栵紝杩樺寘鎷悍澶嶆姢鐞嗐€佽惀鍏绘敮鎸佸拰绁栧浗浼犵粺鍖诲绛夋不鐤楁柟娉曘€傚彲閲囩敤鑽墿娌荤枟鏉ョ鐞嗙柤鐥涘拰鐥夋寷浠ュ強淇冭繘璁ょ煡鍔熻兘鎭㈠绛夈€傛帹鑽愭棭鏈熷悍澶嶃€備腑鏋㈢缁忕郴缁熻兌璐ㄧ槫鏈悗鎴栧叾浠栨不鐤楀悗锛屾偅鑰呯敓鍛戒綋寰佺ǔ瀹氬悗鍗冲彲寮€濮嬨€傗憼鐗╃悊娌荤枟锛氫互杩愬姩鐤楁硶涓轰富锛屽寘鎷纭綋浣嶇殑鎽嗘斁銆佸叧鑺傛椿鍔ㄥ害缁冧範銆佽倢鍔涜缁冦€佽€愬姏璁粌銆佺缁忚倢鑲変績杩涙妧鏈缁冦€佸钩琛″強鍗忚皟鎬ц缁冦€佹鎬佽缁冨拰鍛煎惛璁粌绛夛紙3绾ц瘉鎹級銆備笉鎺ㄨ崘纾併€佺數绛夌墿鐞嗗洜瀛愬父瑙勫墏閲忔不鐤楋紙2绾ц瘉鎹級銆傗憽浣滀笟娌荤枟锛氬簲鐢ㄤ笌鏃ュ父鐢熸椿銆佸伐浣滄湁鍏崇殑鍚勭浣滀笟娲诲姩鎴栧伐鑹鸿繃绋嬩腑鐨勬煇涓繍鍔ㄧ幆鑺備綔涓鸿缁冩柟寮忥紝鏈€缁堜互鎻愰珮鎮h€呭湪鐢熸椿鑷悊銆佸伐浣滃強浼戦棽娲诲姩涓婄殑鐙珛鑳藉姏涓虹洰鐨勭殑娌荤枟鏂规硶銆備富瑕佸寘鎷細缁存寔鏃ュ父鐢熸椿鎵€蹇呴渶鐨勫熀鏈綔涓氭不鐤椼€佸垱閫犱环鍊肩殑浣滀笟娌荤枟銆佹秷閬f€ф垨鏂囧ū鎬т綔涓氭不鐤椼€佹暀鑲叉€т綔涓氭不鐤楀強杈呭姪鏀叿浣跨敤璁粌绛夛紙3绾ц瘉鎹級銆傗憿瑷€璇強鍚炲捊娌荤枟锛氳█璇殰纰嶅寘鎷け璇棁鍙婃瀯闊抽殰纰嶏紝闇€瑕佹牴鎹偅鑰呰█璇悍澶嶈瘎瀹氱殑缁撴灉鍒嗗埆閲囩敤淇冭繘瑷€璇姛鑳芥仮澶嶇殑璁粌鍜岄潪瑷€璇氦娴佹柟寮忕殑浣跨敤璁粌锛屽墠鑰呭寘鎷闊宠缁冦€佸惉鐞嗚В璁粌銆佸彛璇〃杈捐缁冪瓑锛屽悗鑰呭寘鎷墜鍔胯銆佺敾鍥俱€佷氦娴佹澘銆佷氦娴佹墜鍐屽強鐢佃剳浜ゆ祦瑁呯疆浣跨敤璁粌锛?绾ц瘉鎹級銆傚悶鍜介殰纰嶆不鐤椾富瑕佸寘鎷惀鍏绘憚鍏ラ€斿緞鐨勬敼鍙樸€佷績杩涘悶鍜藉姛鑳芥仮澶嶇殑搴峰璁粌銆侀鐗╂€х姸鍜岃繘椋熶綋浣嶇殑璋冩暣銆佸悶鍜藉悍澶嶇浉鍏崇殑搴峰鎶ょ悊鍜屾暀鑲插洓涓柟闈€傗懀璁ょ煡鍜岃涓烘不鐤楋細璁ょ煡闅滅涓昏琛ㄧ幇涓烘敞鎰忓姏銆佽蹇嗗姏銆佹墽琛屽姛鑳姐€佸畾鍚戝姏銆佺粨鏋勫拰瑙嗙┖闂村姛鑳介殰纰嶇瓑銆傝鐭ュ悍澶嶄富瑕佸寘鎷寮哄璁ょ煡缂烘崯璁よ瘑鍜岀悊瑙g殑鏁欒偛銆佸噺灏戣鐭ョ己鎹熸墍閫犳垚褰卞搷鐨勯€傚簲鎬ф不鐤楀強閽堝璁ょ煡缂烘崯鐨勪慨澶嶆€ф不鐤楋紝鍏朵腑閫傚簲鎬у拰淇鎬ф不鐤楁椂搴斾互鎮h€呯壒瀹氱敓娲绘柟寮忓拰宸ヤ綔闇€瑕佷负瀵煎悜銆傝鑼冪殑璁ょ煡搴峰鏈夊姪浜庤鐭ュ姛鑳界殑鏀瑰杽锛?绾ц瘉鎹級銆傗懁蹇冪悊娌荤枟锛氶拡瀵硅剳鑳惰川鐦ゆ偅鑰呭嚭鐜扮殑鐒﹁檻鍜屾姂閮侊紝鍙€氳繃蹇冪悊骞查鐨勬柟娉曟潵缂撹В鍜屾秷闄わ紙3绾ц瘉鎹級锛屽浜庝腑銆侀噸搴︾劍铏戞垨鎶戦儊鎮h€呭彲閰屾儏缁欎簣鎶楃劍铏戝拰鎶戦儊鐨勮嵂鐗┿€傚悓鏃跺簲鍏奸【瀵规偅鑰呯殑瀹跺睘銆佹姢宸ョ殑蹇冪悊鏀寔鍜屾暀鑲层€傗懃搴峰宸ョ▼锛氬浜庤剳鑳惰川鐦ゆ偅鑰呯殑鑲綋鏃犲姏鍜屽钩琛¢殰纰嶏紝鍙互閫氳繃搴峰宸ョ▼鍒朵綔鍚勭杈呭姪鍣ㄥ叿锛岃揪鍒版敼鍠勬偅鑰呯殑鏃ュ父鐢熸椿鑳藉姏锛?绾ц瘉鎹級銆傚锛氱敤浣╂埓韪濊冻鐭舰鍣ㄦ潵鏀瑰杽瓒充笅鍨傦紝鐢ㄥ鍩哄簳鐨勫洓鑴氭潠銆佹爣鍑嗗姪琛屽櫒鎴栧崐鍔╄鍣ㄦ潵澧炲姞鏀拺闈粠鑰岄檷浣庢琛屾垨绔欑珛鏃剁殑璺屽€掗闄╃瓑銆傗懄鑽墿娌荤枟锛氬浜庢偅鑰呭悍澶嶆不鐤楄繃绋嬩腑鍑虹幇鐨勮偄浣撶棄鎸涙垨鐤肩棝銆佽偤閮ㄥ強娉屽翱绯荤粺鎰熸煋銆佹姂閮佹垨鐒﹁檻绛夌棁鐘舵椂锛岄厡鎯呬娇鐢ㄤ竴浜涘鐥囪嵂鐗╂槸寰堟湁蹇呰鐨勩€傗懅绁栧浗浼犵粺鍜屽叾浠栧悍澶嶆不鐤楋細閽堢伕銆佹帹鎷垮拰鎷虫搷涔熷彲閫夋嫨鐢ㄤ簬鑴戣兌璐ㄧ槫鎮h€呯殑搴峰銆傛偅鑰呭湪鎵嬫湳鍓嶅悗銆佹斁鐤楁垨鍖栫枟鏈熼棿锛屽簲缁欎簣鍏呭垎鐨勮惀鍏绘敮鎸佸拰鎶ょ悊銆?/p>

3.搴峰妯″紡

鐩墠鎺ㄨ崘閲囩敤鍥藉唴宸插箍娉涘簲鐢ㄧ殑鑴戝崚涓笁绾у悍澶嶆不鐤椾綋绯汇€傗€滀竴绾у悍澶嶁€濇寚鎮h€呮棭鏈熷湪鍖婚櫌鎬ヨ瘖瀹ゆ垨绁炵粡澶栫鐨勬棭鏈熷悍澶嶆不鐤楋紱鈥滀簩绾у悍澶嶁€濇寚鎮h€呭湪搴峰鐥呮埧鎴栧悍澶嶄腑蹇冭繘琛岀殑搴峰娌荤枟锛涒€滀笁绾у悍澶嶁€濇寚鍦ㄧぞ鍖烘垨瀹朵腑缁х画杩涜鐨勫悍澶嶆不鐤椼€?/p>

浜斻€佸瀛︾璇婄枟妯″紡锛圡DT锛?/p>

鑴戣兌璐ㄧ槫鏄渶瑕佸瀛︾缁煎悎娌荤枟鐨勭柧鐥咃紝MDT搴旇疮绌胯剳鑳惰川鐦よ鑼冨寲璇婄枟鐨勫叏杩囩▼銆傝剳鑳惰川鐦DT鐨勭洰鏍囨槸鏁村悎绁炵粡鑲跨槫鐩稿叧澶氬绉戜紭鍔匡紝浠ユ偅鑰呬负涓績锛屾彁渚涗竴绔欏紡鍖荤枟鏈嶅姟锛屽疄鐜版渶浣冲簭璐不鐤椼€?/p>

MDT缁勭粐褰㈠紡鍖呮嫭MDT鐥呬緥璁ㄨ浼氬拰MDT鑱斿悎闂ㄨ瘖绛夊舰寮忋€侻DT鍙负鑴戣兌璐ㄧ槫鎮h€呭甫鏉ヨ澶氳幏鐩婏細鈶犳柟渚挎偅鑰呭氨鍖荤殑鍚屾椂鎻愰珮浜嗘偅鑰呭鏃㈠畾璇婃不鏂规鐨勪緷浠庢€э紱鈶DT鐨勫疄鏂藉彲鎻愰珮鎮h€呰繘鍏ヤ复搴婅瘯楠岀殑鍙兘鎬э紱鈶㈠疄鏂組DT鍙敼鍠勬偅鑰呴鍚庯紱鈶f澶栵紝MDT鏈夊姪浜庝复搴婅瘯楠屽拰绉戠爺鐨勫紑灞曘€侻DT鍚屾椂涔熶负鍖荤枟鍥㈤槦甯︽潵璇稿鐩婂锛氣憼鎻愰珮浜嗗尰鐤楀洟闃熸垚鍛樹箣闂寸殑娌熼€氾紝澧炲姞浜嗗洟闃熸垚鍛樼殑瀛︿範鍜屽彈鏁欒偛鏈轰細锛涒憽瀹炴柦MDT鏃跺洟闃熸垚鍛樺叡浜喅绛栵紝鏇存槗鑾峰緱鏈€浣冲疄璺靛拰寰瘉鍖诲鐨勫缓璁紱鈶DT涓村簥鍐崇瓥鍒跺畾鍜屾不鐤楀疄鏂借矗浠荤敱鎴愬憳浠叡鍚屾壙鎷咃紝鍙檷浣庡洟闃熸垚鍛樺伐浣滃帇鍔涳紝鍑忓皯鍖荤枟绾犵悍锛涒懀MDT杩樻湁鍒╀簬绉戠爺宸ヤ綔鐨勫紑灞曪紝鎻愰珮鍖荤枟鍗曚綅鐨勫鏈按骞炽€?/p>

MDT鐢辩浉鍏充笓绉戝尰甯堝拰涓撲笟浜哄憳缁勬垚銆傛帹鑽愭牴鎹柧鐥呰瘖娌荤殑涓嶅悓闃舵锛屼互鍏抽敭涓村簥闂涓哄鍚戯紝缁勭粐鑴戣兌璐ㄧ槫MDT鎴愬憳瀹炴柦銆傛牳蹇冧复搴婁笓涓氬寘鎷缁忓绉戙€佸尰瀛﹀奖鍍忋€佺缁忕梾鐞嗗拰鍒嗗瓙鐥呯悊銆佹斁灏勮偪鐦ゅ銆佺缁忚偪鐦ゃ€佺缁忓唴绉戙€傚叾浠栧彲閫変笓涓氬寘鎷劅鏌撶銆佽娑茬銆佸唴鍒嗘硨绉戙€佺缁忓績鐞嗐€佺缁忓悍澶嶃€佷复搴婃姢鐞嗐€佺敓鐗╂牱鏈簱銆佸鎭不鐤楃瓑銆侻DT鐨勭粍缁囨満鏋勫寘鎷細鈶犲彫闆嗕汉锛堥甯笓瀹讹級锛氱敱鏉冨▉涓撳鎷呬换锛屽MDT椤圭洰鍏ㄦ潈璐熻矗锛涒憽鍚勭涓撳锛氫笓瀹朵竴鑸簲鍏锋湁鍓珮鑱岀О鎴栭珮骞磋祫涓绘不鍖诲笀浠ヤ笂璧勬牸锛屾湁鑹ソ鐨勭缁忚偪鐦よ瘖娌诲熀纭€骞剁儹蹇冧粠浜嬭浜嬩笟銆備笓瀹跺畾鏈熷弬涓嶮DT璁ㄨ锛屽苟璐熻矗鎻愪緵鐥呬緥锛屽噯澶囪祫鏂欑瓑锛涒憿璁板綍鍛橈細鍏ㄧ▼璁板綍MDT锛岀粺璁DT鐥呬緥鐨勪复搴婅祫鏂欙紱鈶g涔︼紙鍗忚皟鍛橈級锛氬崗鍔╁彫闆嗕汉杩涜MDT鐨勫叏绋嬬粍缁囷紱鈶DT濮斿憳浼氾細鍙€冭檻鎴愮珛MDT濮斿憳浼氾紝鍒跺畾MDT鍒跺害骞剁洃鐫DT鎵ц銆侻DT搴旀牴鎹簾寰呰В鍐冲叧閿复搴婇棶棰橈紝璁惧畾姣忎竴鏈熺梾渚嬭璁轰細鐨勫彫闆嗕汉锛堥甯笓瀹讹級銆傚彫闆嗕汉涓€鑸敱鎮h€呯殑涓村簥涓昏瘖绉戝鐨勬潈濞佷笓瀹舵媴浠伙紝涓绘寔骞跺叏绋嬪弬涓庤璁恒€?/p>

瀵瑰垵娆¤瘖娌绘偅鑰咃紝MDT瀹炴柦璺緞鍖呮嫭璁ㄨ璇婃柇鍙婇壌鍒瘖鏂紝鎷熻瘖鑴戣兌璐ㄧ槫鍚庡喅绛栨槸鍚︽墜鏈強鎵嬫湳鏂瑰紡銆傚鏈悗鎮h€咃紝鑾峰彇缁勭粐鏍囨湰锛岀粡杩囩粍缁囩梾鐞嗚瘖鏂拰鍒嗗瓙妫€娴嬫渶缁堣幏寰楀噯纭殑鏁村悎鐥呯悊鎶ュ憡锛屾槑纭瘖鏂剳鑳惰川鐦わ紝鍒欒璁轰笅涓€姝ユ不鐤楁柟妗堛€傚鐥呯悊瀛樼枒锛屽垯璁ㄨ涓嬩竴姝ユ帾鏂斤紙濡傝浆鍏ュ叾浠栫浉鍏崇瀹ゆ不鐤楁垨瑙傚療锛夈€傚湪娌荤枟鍙婇殢璁胯繃绋嬩腑锛屽鏈夐渶瑕佸彲鍐嶆鎻愯MDT璁ㄨ锛岃皟鏁存不鐤楁柟妗堬紝瀵瑰彲鐤戝鍙戞偅鑰咃紝闇€瑕佽璁虹梾鍙樻€ц川锛堝娌荤枟鍙嶅簲銆佽偪鐦よ繘灞曪級鍙婁笅涓€姝ュ尰鐤楁帾鏂姐€傚鍙戣剳鑳惰川鐦ゅ父瑙勬不鐤楁棤鏁堜笖闇€瑕佺撼鍏ユ柊鍨嬭嵂鐗╀复搴婅瘯楠岀殑鐥呬緥锛屽缓璁繘琛孧DT璁ㄨ銆侻DT搴斿緱鍒版墍灞炲尰闄㈢鐞嗛儴闂ㄦ敮鎸侊紝骞跺缓绔嬩复搴婃暟鎹鐞嗗拰鐤楁晥鍙嶉鍒跺害銆?/p>

鍏€侀檮褰?/strong>

闄勫綍涓€锛氳瘉鎹瓑绾э紙鐗涙触寰瘉鍖诲涓績2011鐗堬級

鍥藉鍗仴濮斿叏鏂囧彂甯冿細鑴戣兌璐ㄧ槫璇婄枟瑙勮寖(2018骞寸増锛? onerror=

闄勫綍浜岋細鑴戣兌璐ㄧ槫鍒嗗瓙璇婃柇娴佺▼

鍥藉鍗仴濮斿叏鏂囧彂甯冿細鑴戣兌璐ㄧ槫璇婄枟瑙勮寖(2018骞寸増锛? onerror=

闄勫綍涓夛細鑴戣兌璐ㄧ槫娌荤枟娴佺▼

鍥藉鍗仴濮斿叏鏂囧彂甯冿細鑴戣兌璐ㄧ槫璇婄枟瑙勮寖(2018骞寸増锛? onerror=

闄勫綍鍥涳細澶氬绉戣瘖鐤楁ā寮忥紙MDT锛夋爣鍑嗗寲娴佺▼

鍥藉鍗仴濮斿叏鏂囧彂甯冿細鑴戣兌璐ㄧ槫璇婄枟瑙勮寖(2018骞寸増锛? onerror=

*瀹炵嚎绠ご琛ㄧず蹇呴』杩涜鐨勮繃绋嬶紱铏氱嚎绠ご琛ㄧず瑙嗘儏鍐佃€屽畾锛屾牴鎹笉鍚岀梾渚嬬殑鐗圭偣鍐冲畾鏄惁杩涜銆?/p>

鍥藉鍗仴濮斿叏鏂囧彂甯冿細鑴戣兌璐ㄧ槫璇婄枟瑙勮寖(2018骞寸増锛?鑴戣兌璐ㄧ槫nccn鎸囧崡2018

蜀ICP备15013208号-3