我公司出售高质量的氨基酸液、氨基酸原粉、氨基酸微量元素、eddha铁、螯合铁等并支持肥料产品的定制,欢迎来电,免费索取样品!

  • 公司地址
    中国,四川,成都
  • 联系电话
    18681783931

混合氨基酸铜中毒(农药铜制剂的种类、使用方法和注意事项)

混合氨基酸铜中毒

农药铜制剂可以配哪些杀菌剂

铜制剂是一类历史悠久的农药,使用一百多年来仍能发挥良好的杀菌效果,使其仍保持了很大市场份额。铜制剂既能够防治真菌性病害,又能够防治细菌性病害,少数品种还可除草、杀灭害虫的幼虫或软体动物。此外,铜制剂还可以用于某些果品贮藏期间的保鲜防腐,故在全球得到广泛的应用。由于铜制剂具有毒性低、无公害、不易产生抗性、多位点作用和利于环保的特点,也成为生产绿色食品的首选优良杀菌剂。

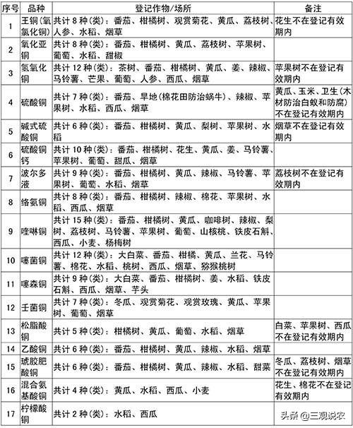
一、铜制剂目前登记情况

我国《农药管理条例》第三十四条规定:“农药使用者应当严格按照农药的标签标注的使用范围、使用方法和剂量、使用技术要求和注意事项使用农药,不得扩大使用范围、加大用药剂量或者改变使用方法”。截至2019年10月底,我国批准登记使用的铜制剂包括无机铜和有机铜两大类,主要有17种。具体登记作物/场所范围如下:

农药铜制剂的种类、使用方法和注意事项

二、常用铜制剂品种及应用

铜制剂农药对常见的真菌性和细菌性病害具有良好的防治作用,设施生产中应用较广,但如果使用不当,可能造成药害,或使螨害加重。下面就几种常用铜制剂的使用范围和注意事项作以说明。
 1.氢氧化铜:商品名有可杀得101、冠菌铜、冠菌清、猛杀得、杀菌得、瑞扑、真细菌克等,原药为蓝色粉末,为保护性广谱性杀菌剂,剂型为77%可湿性粉剂。适用于瓜、果、菜等作物的主要真菌和细菌性病害。配制后药液稳定,扩散性能好。喷施后粘附性强,耐雨水冲刷,能稳定缓慢释放出铜离子,一般对作物不易产生药害,病菌也不易产生抗药性,同时可兼治真菌、细菌病害,对人畜较安全。
  使用方法:可防治黄瓜、番茄、辣椒、豇豆、甜瓜、西瓜等多种作物的真、细菌性病害。如番茄早疫病在发病前或发病初期用药,喷施浓度为500~700倍液,每隔7天喷1次,连续2~3次。可以兼治晚疫病、疮痂病、灰霉病等。防治黄瓜疫病、炭疽病、细菌性角斑病,辣椒炭疽病、疮痂病等,可用500~700倍液喷雾,每隔6~7天喷1次,连续进行3~4次。作为保护性杀菌剂,要求在病害发生前或发病初期用药,每隔7~10天喷1次,连续用2~3次对危害重的病害和发病高峰期应5~7天喷药1次。注意不可与强酸、强碱性农药及肥料混用,如混用其他农药时,应用二次稀释液为宜。对苹果、梨树等敏感作物,在花期及幼果期禁用。
  2.氧化亚铜:商品名为铜大师、神铜。是以保护作用为主的广谱无机铜杀菌剂,具有很好的粘附性,形成保护膜后耐雨水冲刷。花期或幼果期禁用。

农药铜制剂的种类、使用方法和注意事项

  3.绿乳铜:即12%松脂酸铜乳油。具有优良的展着性、黏着性,喷药后遇阴雨也能保持较好的防治效果。药液在植株表面形成杀菌保护性药膜,能有效地杀灭真菌和细菌性病原物,对溃疡病、炭疽病等具有较好的防治效果。
  4.DT杀菌剂:也称琥胶肥酸铜、二元酸铜,是丁二酸铜、戊二酸铜和己二酸铜的混合物,属于有机铜杀菌剂。
  5.瑞毒铜:又名甲霜铜,是10%甲霜灵和40%二羟酸铜(DT)的复配剂,具有内吸杀菌和外部保护两种作用。防治炭疽病在发病初期用50%瑞毒铜500~600倍液喷雾,每隔10天1次,连喷2~3次。
  6.双效灵:为混合氨基酸铜络合物杀菌剂,约含17种氨基酸铜,有一定肥效和营养作用,常用于防治炭疽病等病害。

农药铜制剂的种类、使用方法和注意事项

  7.碱式硫酸铜悬浮剂:又名绿得宝、胶悬铜,是由碱式硫酸铜加入缓释剂、黏着剂和分散剂制成的。与一般碱式硫酸铜相比,不易产生药害。一般用35%悬浮剂400~500倍液于发病初期喷施。可与内吸治疗性杀菌剂交替使用。
  8.春雷氧氯铜:又名加瑞农,对多种作物的叶斑病、炭疽病、白粉病、早疫病和霜霉病等真菌性病害以及由细菌引起的角斑病、软腐病和溃疡病等有较好的防治效果。

农药铜制剂的种类、使用方法和注意事项

 三、使用铜制剂农药注意事项

铜制剂农药杀菌效果好、杀菌谱广、防治成本低,但在使用过程中应注意以下几方面:
  1.对铜敏感果树如桃、李、柿等应慎用。防治桃、李流胶病选用12%松脂酸铜800倍液。
  2.花期禁用铜制剂,幼果期不能喷施氧化亚铜。
  3.高温期慎用。夏季高温期选择进口冠菌清、松脂酸铜等比较安全。同时高温季节应加大稀释倍数,以1200~1500倍为宜。
  4.最好单独使用。一般铜制剂不能乱混配其他农药、微肥,最好单独使用。特别要强调的是铜制剂不能与含有金属离子的叶面肥(如磷酸二氢钾、复合氨基酸等)混用,否则产生络合物造成嫩梢、果皮药害。但是有机态的铜可以混用,但需现配现用。
  5.在实际运用过程中还应注意:(1)应在细菌或真菌病症出现前使用。(2)使用时要将农药的pH值调在6以上。(3)对植株的叶片和果实均匀喷布。(4)药效会随植株的生长而降低,在潮湿季节亦会有减效情况出现,所以适当时要重复使用。

农药铜制剂的种类、使用方法和注意事项,农药铜制剂可以配哪些杀菌剂

蜀ICP备15013208号-3