我公司出售高质量的氨基酸液、氨基酸原粉、氨基酸微量元素、eddha铁、螯合铁等并支持肥料产品的定制,欢迎来电,免费索取样品!

  • 公司地址
    中国,四川,成都
  • 联系电话
    18681783931

多肽氨基酸的价格表(降温不要怕,不同产品抗冻原理及功效了解一下)

多肽氨基酸的价格表

防冻液有降温作用吗

降温不要怕,不同产品抗冻原理及功效了解一下

近日多地持续降温,部分地区出现雨雪天气。小编在此要给广大种植户提个醒:全国降温时刻来临,农作物该准备“抗冻”了!防冻的要点:冻害预防的好,损失就会少。如果已经受了冻害,造成了冻伤,损失就难以避免。为了把损失降到最低,大家一定要培养提前预防的习惯。

植物抗冻剂是冬季作物健康生长必不可少的一大类产品,市面上的抗冻产品也是非常多,但是大部分人并不清楚该如何去选择合适的抗冻产品。

抗冻产品虽然主要都是抗冻,但它们的作用和效果也是有很大区别的。

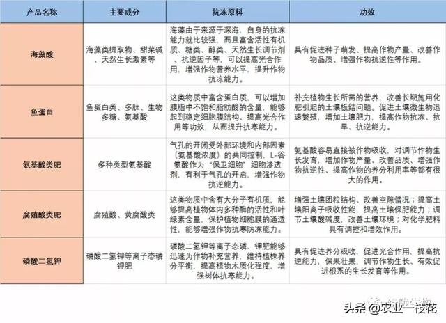
在,市面上大部分的抗冻产品,大多都是氨基酸、海藻酸、鱼蛋白、腐殖酸类、磷酸二氢钾、氨基酸类等,那它们具体是如何提高作物的抗冻性的呢?它们的作用有啥不同呢?

不同产品抗冻原理及功效

降温不要怕,不同产品抗冻原理及功效了解一下

不同抗冻产品对比

1. 鱼蛋白VS海藻酸

(1)从功效和成本上比较

鱼蛋白中富含蛋白质,能起到稳定膜结构、提高光合作用等,从而提升农作物的抗寒能力,而且鱼蛋白能为作物提供养分,增强作物长势,提升抗寒能力。

海藻酸相比于鱼蛋白,成分比较全面,而且含有天然植物激素,在增产促生长的基础上,对作物还起着生理调节、保花保果、提高肥料利用率等作用,见效也比鱼蛋白快。

当然,海藻酸价格较鱼蛋白要高出一个档次,所以价格较贵!

(2)使用上对比

在使用中,如果是想单纯的增产和促生长的话用鱼蛋白就够了,鱼蛋白所提供的营养物质,在作物生长期,果实膨大期(瓜果类作物)效果明显。而且,相对来说成本略低,长期促生长效果比较好。

但如果遇到恶劣天气以及药害、病害等情况下,则建议用海藻酸,可以快速地恢复作物生长,见效快!

比如:

受冻害和冷害,生长受抑制,要恢复作物生长,打破僵苗,适合用海藻肥!

受冻害和冷害,作物叶片发黄,要使黄叶变绿或者对于叶菜类作物,更适合用鱼蛋白!

2.氨基酸类肥VS鱼蛋白

鱼蛋白其实就是一种富含氨基酸的肥料。但是,鱼蛋白和普通的氨基酸肥料有所不同:

(1)从富含物质上比较

氨基酸的分子结构相比于蛋白质要简单的多,所含的物质要比蛋白质少。而鱼蛋白的主要成分有氨基酸、多肽、蛋白质,此外还有一些微量元素和脂类、维生素等,成分比较复杂,功能较氨基酸来说更多元化。

(2)从成本上比较

鱼蛋白的成本价格要比普通氨基酸肥要高一些。

降温不要怕,不同产品抗冻原理及功效了解一下

(3)从效果上比较

一般情况下,鱼蛋白的功能和效果要比氨基酸更加显著。(不过,不同产品的成分、含量、工艺各不相同,具体效果要根据实际情况判断。)

(4)使用上对比

如果为了提高肥料利用率,加速营养元素吸收,补充微量元素,建议氨基酸类的肥料,这类产品成本相对低点,与其他无机肥料混合冲施能有效提高无机肥料的利用率。

如果为了提高作物的抗性,抵御不良环境(低温、干旱、洪涝、药害等)带来的伤害,那鱼蛋白更适合。

3. 腐植酸类肥VS氨基酸类肥

氨基酸和腐植酸虽然都含有有机质,但是在作用上有根本的区别,用途和功能也不一样。

(1)从作用上比较

氨基酸肥料主要是改善作物的营养平衡,使作物按比例吸收所需的各种营养元素,有效提高肥料的利用率,减少由于缺素引起的疾病。

腐植酸作为肥料主要是改良土壤、促进作物对氮、磷、钾肥的吸收,能够提高土壤缓冲性、冬季冲施能有效提升地温,具有增加作物产量、改善农产品品质等作用。

(2)从使用上比较

使用腐植酸肥料之后,根系发达,新陈代谢旺盛,抗病能力增强,抗逆性增强。

建议:

如果作物根系不好、土壤比较板结,可以选腐植酸,腐植酸能很好地改善土壤长期使用化肥造成的板结、酸化、肥力下降等问题。

如果作物缺养分,则可以选择氨基酸,促进养分能被更好更全面的吸收,从而实现增产增收。

(3)从成本上比较

腐植酸类肥料要比氨基酸类肥料成本高些。

4. 磷酸二氢钾

磷酸二氢钾是一种高效磷钾复合肥,广泛适用于各类型经济作物、粮食、瓜果、蔬菜等几乎全部类型的作物。具有显著增产增收、改良作物品质、抗倒伏、抗病虫害、防止早衰等很多优良作用。

磷酸二氢钾含有磷和钾两种营养元素,能迅速为作物补充营养,维持植株养分平衡,提高植物木质化程度,增强树体抗寒能力。

应用:

在实际应用中,磷酸二氢钾经常和芸苔素搭配在一起使用。它们搭配在一起,是一个非常不错的抗冻套餐,被用于多数作物上(包括冬季大棚作物,露地作物,大田作物,果树等。)不仅能提高作物抗寒越冬的能力,而且对冻害后的恢复也具有很好的效果。是性价比最高的一个防冻套餐。

降温不要怕,不同产品抗冻原理及功效了解一下

综合建议:

如果大家对于各类产品还是不太清楚在哪种条件下使用,可以参考:

在低温条件下,如果在大棚里用就选鱼蛋白,露地用就选海藻酸;

土壤酸化严重的就用腐植酸;

植物生长不良的情况下就用氨基酸;

而磷酸二氢钾则适用于很多作物,和芸苔素搭配,既补充元素又调节生长,对很多作物都适用。

降温不要怕,不同产品抗冻原理及功效了解一下,防冻液有降温作用吗

蜀ICP备15013208号-3