我公司出售高质量的氨基酸液、氨基酸原粉、氨基酸微量元素、eddha铁、螯合铁等并支持肥料产品的定制,欢迎来电,免费索取样品!

  • 公司地址
    中国,四川,成都
  • 联系电话
    18681783931

mpr氨基酸(Cell:新型冠状病毒感染可被蛋白酶抑制剂阻断)

一项最新的研究发现,新型冠状病毒(SARS-CoV-2)利用SARS-CoV受体ACE2进入细胞,并利用丝氨酸蛋白酶TMPRSS2激活S蛋白,其感染可被一种已经过临床验证的蛋白酶抑制剂阻断。该研究由德国灵长类动物研究中心、哥廷根大学生物和心理学系以及柏林卫生研究院病毒中心合作开展,于2020年2月27日在线发表在Cell Press细胞出版社旗下期刊Cell《细胞》上,题为“SARS-CoV-2 cell entry depends on ACE2 and TMPRSS2 and is blocked by a clinically-proven protease inhibitor”。该研究对新型冠状病毒(SARS-CoV-2)感染机制提供了更深刻的见解,为正在肆虐的病毒感染提供了一种新的的治疗选择,亦为控制病毒的传播提供了启示。

  Cell Press细胞出版社微信公众号特根据此文章撰写了中文介绍,旨在第一时间与广大科研人员分享最新的新型冠状病毒相关研究成果,点击“阅读原文”或识别下图二维码阅读英文原文。

  新型冠状病毒(SARS-CoV-2)近期的传播构成了全球卫生紧急情况。冠状病毒进入细胞依赖于病毒刺突蛋白(S)与细胞受体的结合,并通过宿主细胞蛋白酶激活S蛋白。阐明SARS-CoV-2利用哪些细胞因子进入细胞,有可能对防止病毒传播提供启示,揭示治疗靶标。

  在此,本研究证明了SARS-CoV-2利用SARS-CoV受体ACE2进入细胞,利用丝氨酸蛋白酶TMPRSS2激活S蛋白。作者发现一种批准用于临床的TMPRSS2抑制剂可阻止病毒进入细胞,为治疗提供了新的选择。最后,研究结果显示了来自恢复期SARS患者的血清可交叉中和SARS-2-S驱动的病毒进入。揭示了SARS-CoV-2和SARS-CoV感染之间的重要共性,并鉴定出一种抗病毒潜在靶标。

Cell:新型冠状病毒感染可被蛋白酶抑制剂阻断

图1

  此前的研究发现,冠状病毒的S蛋白有助于介导病毒进入宿主细胞。位于S蛋白表面的S1亚基与细胞受体的结合,帮助病毒附着至宿主细胞的表面。此外,来自于宿主细胞的蛋白酶在S1/S2和S2‘位点切割并激活S蛋白。在S2亚基驱动下,病毒和宿主细胞发生膜融合(图1A)。SARS-S以血管紧张素转换酶2(ACE2)作为进入受体[1],并利用细胞丝氨酸蛋白酶TMPRSS2激活S蛋白[2][3][4],SARS-S和SARS-2-S具有约76%的氨基酸序列相似性。但目前仍不清楚SARS-2-S是否也像SARS-S一样利用ACE2和TMPRSS2进入宿主细胞。

  研究介绍

  1。 SARS-2-S在人源细胞内被有效水解

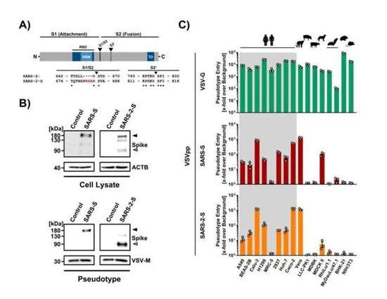
  为了了解SARS-2-S如何进入细胞,并进一步为如何阻止该过程提供理论基础。作者首先检测了SARS-2-S是否可以在人源细胞系293T中稳定表达。由于某些冠状病毒S蛋白在S1/S2位点可以被宿主细胞的蛋白酶切割,继而验证SARS-2是否同样存在细胞内水解过程(图1A)。对表达具有C端抗原标签的SARS-2-S蛋白的293T细胞进行免疫印迹分析,发现一条与完整S蛋白(S0)分子量一致的条带(图1B)。在细胞中还能观察到一条具有S蛋白S2亚基预期分子量的条带(图1B),这种条带在带有SARS-2-S的水疱性口炎病毒(VSV)颗粒中能更显著地观察到。而在表达SARS-S的细胞和颗粒中,基本上不存在S2信号(图1B),这与先前的研究一致[2][5]。这些结果显示人细胞可以高效地水解加工SARS-2-S,这与SARS-2-S S1/S2剪切位点包含并不存在于SARS-S的数个精氨酸残基位点一致(图1A)。与之不同的是,SARS-2-S和SARS-S的S2’剪切位点比较相似。

  2。 SARS-2-S和SARS-S介导病毒进入相似的细胞系

  此前的研究发现,承载冠状病毒S蛋白的复制缺陷型VSV颗粒可以忠实的反应冠状病毒进入宿主细胞的关键方面[6]。作者采用承载SARS-2-S的VSV假型病毒来研究SARS-CoV-2的入胞。SARS-2-S和SARS-S都可以高效的整合进VSV颗粒(图1B),这使得可以对两者一起进行比较,尽管S1亚基的整合还需要进一步证明。作者首先利用一系列已经过透彻鉴定的人源或动物源细胞系来分析SARS-2-S的易侵入细胞系。承载泛嗜性病毒糖蛋白的VSV颗粒符合预期得可以侵入所有细胞系(图1C和图S1)。SARS-S可以介导VSV颗粒侵入大部分人源细胞系和动物源的Vero和MDCKII细胞系(图1C)。此外,与SARS-S相比,SARS-2-S可以介导进入相同的细胞系(图1C),表明两者入胞受体选择上的相似性。

  3。 SARS-CoV-2利用SARS-CoV受体进入宿主细胞

  为了阐明为什么SARS-S和SARS-2-S介导病毒进入相同的细胞系,作者接下来研究了SARS-2-S是否包含与ACE2(SARS-S进入受体)相互作用所需的氨基酸残基。

  序列分析显示,SARS-CoV-2与蝙蝠的SARS-CoV相关病毒(SARSr-CoV)聚簇,其中一些(但非全部)可以利用ACE2进入宿主细胞。分析受体结合基序(RBM),即与ACE2接触的受体结合域(RBD)的一部分[7],作者发现大多数SARS-S结合ACE2所必需的氨基酸残基在SARS-2-S中均保守。相比之下,以前发现的不使用ACE2进入的SARSr-CoV的S蛋白则几乎没有这些残基[8][9][10]。

Cell:新型冠状病毒感染可被蛋白酶抑制剂阻断

图2

  与这些发现相符的是,在原本不易感的BHK-21细胞中表达人源或蝙蝠来源的ACE2可以使SARS-2-S以及SARS-S病毒进入该细胞系(图2A),而表达人源DPP4(MERS-CoV使用的细胞进入受体)[11]或人源APN(HCoV- 229E使用的细胞进入受体)[12]却不能介导SARS-2-S或SARS的进入。并且,针对人ACE2的抗血清能够阻断SARS-S和SARS-2-S,而非VSV-G-或MERS-S驱动的细胞进入(图2B)。最后,被转染ACE2质粒的BHK-21细胞可高效感染SARS-CoV-2病毒(图2C),这表明SARS-2-S与SARS-S一样,利用ACE2作为进入细胞的受体。

  4。 细胞丝氨酸蛋白酶TMPRSS2通过激活SARS-2-S介导SARS-CoV-2病毒进入细胞,丝氨酸蛋白酶抑制剂可阻断病毒感染肺细胞

  接下来,作者检测了SARS-CoV-2进入细胞的蛋白酶依赖性。此前的研究发现,SARS-CoV可以利用宿主细胞核内的半胱氨酸蛋白酶——组织蛋白酶B和L(CatB / L)[13]和丝氨酸蛋白酶TMPRSS2[2][3][4]在细胞系中激活S蛋白。若要强烈阻断病毒进入宿主,必须同时抑制两种蛋白酶[14]。但只有TMPRSS2的活性对于病毒在感染宿主中的传播和发病必不可少,而CatB / L的活性则可有可无[15-18]。

  为了确定SARS-CoV-2是否可以使用CatB / L进入细胞,作者先使用氯化铵作为阻断剂进行了研究。氯化铵能提高内体pH值,从而阻断CatB / L的活性。作者对293T细胞(TMPRSS2-,转染ACE2)和Caco-2细胞(TMPRSS2+)进行进一步研究。

  结果显示,氯化铵阻断了VSV-G介导进入两种细胞系,而由Nipah病毒F和G蛋白介导入胞过程则不受影响,这与Nipah病毒能与宿主细胞膜融合质膜而VSV不能的研究结果保持一致[19]。氯化铵处理强烈抑制了SARS-2-S和SARS-S介导进入TMPRSS2- 293T细胞的过程,表明二者都具有CatB / L依赖性。与293T细胞相比,抑制进入TMPRSS2 + Caco-2细胞的效率则较低,这符合SARS-CoV-2在Caco-2细胞中通过TMPRSS2激活SARS-2-S的推断。

Cell:新型冠状病毒感染可被蛋白酶抑制剂阻断

Cell:新型冠状病毒感染可被蛋白酶抑制剂阻断

图3

  另一种经过临床验证的阻断剂——丝氨酸蛋白酶抑制剂卡莫司他具有抗TMPRSS2的活性[14]。在实验中,它可部分阻断SARS-2-S介导进入Caco-2和Vero-TMPRSS2细胞的过程。当同时施加卡莫司他和Cat-B / L抑制剂E-64d时,可达到完全阻断的效果(图3A),表明SARS-2-S可以同时使用CatB / L和TMPRSS2在这些细胞系中激活。相比之下,卡莫司他不会干扰SARS-2-S介导进入TMPRSS2- 293T和Vero细胞系的过程(图3A),后者可被E-64d有效地阻断因此是CatB / L依赖的。更进一步地,在细胞中表达TMPRSS2可以抵消E-64d对于SARS-2-S介导入胞过程的抑制作用(图3B),这证实了SARS-2-S可利用TMPRSS2激活S蛋白。

  接下来,作者们分析了SARS-CoV-2肺细胞感染是否需要TMPRSS2。卡莫司他显著降低了MERS-S、SARS-S和SARS-2-S介导进入肺细胞系Calu-3的过程,但没有影响VSV-G介导入胞(图3C),且未产生细胞毒性。类似地,卡莫司他处理则能够显著降低SARS-CoV-2对Calu-3的感染(图3D)。最后,卡莫司他处理抑制了SARS-S和SARS-2-S介导进入人原代肺细胞的过程,而不抑制VSV-G介导入胞(图3E)。

  综上,SARS-CoV-2可利用MPRSS2激活S蛋白,而TMPRSS2的抑制剂卡莫司他则可阻止SARS-CoV-2感染肺细胞。

  6。 SARS-CoV抗体可交叉中和SARS-CoV-2

Cell:新型冠状病毒感染可被蛋白酶抑制剂阻断

图4

  恢复期的SARS患者表现出针对病毒S蛋白的中和抗体应答[20]。作者调查了此类抗体是否能够阻断SARS-2-S驱动的细胞进入。结果显示,从三名康复期SARS患者中获得的四份血清以浓度依赖性方式抑制SARS-S而非VSV-G驱动的进入(图4)。此外,这些血清还减少了SARS-2-S介导入胞的过程,尽管与SARS-S相比效率较低(图4)。类似地,针对SARS-S的S1亚基产生的兔血清高效地降低了SARS-S和SARS-2-S介导入胞的过程,并且对抑制SARS-S更有效。因此,在感染或疫苗接种期间针对SARS-S产生的抗体反应可能会在一定程度上提供针对SARS-CoV-2感染的保护。

来自:新浪科技综合

蜀ICP备15013208号-3