我公司出售高质量的氨基酸液、氨基酸原粉、氨基酸微量元素、eddha铁、螯合铁等并支持肥料产品的定制,欢迎来电,免费索取样品!

  • 公司地址
    中国,四川,成都
  • 联系电话
    18681783931

梭氨基酸(你吃的膳食纤维对你有帮助吗)

作者:谷禾健康

提到健康饮食,很多人第一反应是“多吃点粗粮,蔬菜,水果”,原因不外乎“补充膳食纤维”,“助消化”等等。

那么,“膳食纤维”是什么?

关于膳食纤维的定义,在前面的“饮食、肠道菌群与健康”一文中有详细阐述过。

简单来说,膳食纤维是一种可以归类为长链的多糖,由于人体胃肠道无法直接消化吸收,但是可以被部分肠道菌群进行代谢利用。

为什么都觉得要补充膳食纤维?

我们都知道膳食纤维对健康起到很多重要作用:比如说增加饱腹感,促进排便,控制血糖,降血脂,维护肠道健康等。

近日,来自意大利巴勒莫大学的研究人员发表在《European Journal of Nutrition》期刊上的一项研究显示,在地中海人群中,摄入较高的膳食纤维总量与全因死亡率降低有关,尤其是可溶性膳食纤维与全因死亡率显著负相关(p=0.007)。每1000kcal能量增加3g蔬菜来源的膳食纤维摄入,全因死亡率降低16%。(研究人员是利用纳瓦拉大学项目(SUN)数据进行研究,数据从1999年开始记录,每2年对参与者的饮食、生活方式、风险因素、医疗条件等进行一次随访。)

作者在文末提倡增加摄入富含膳食纤维食物如蔬菜、水果、全谷物等的食用量,来降低慢性病的发生和死亡风险。

以上可见膳食纤维的重要性。

膳食纤维除纤维素等非常复杂的多糖外,其主要作用可以促进有益菌的生长,并代谢产生短链脂肪酸。

肠道菌群与宿主长期以来通过进化,共生菌适应了宿主的饮食特点,进而具备代谢利用宿主饮食中的碳源的能力,其代谢产生的短链脂肪酸又可以帮助宿主。

短链脂肪酸作为能量底物影响各种生理过程,对身体健康或疾病带来影响。

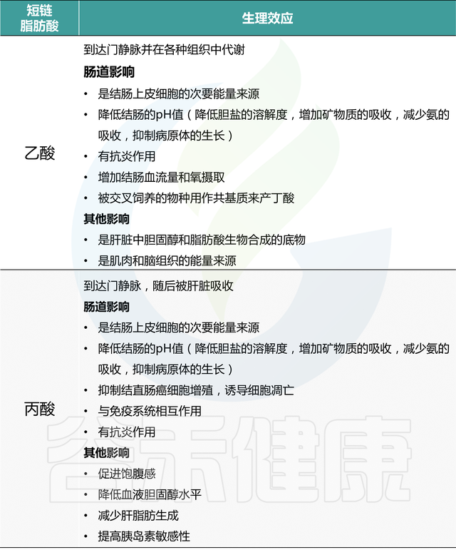
短链脂肪酸(short chain fatty acid,SCFA)

短链脂肪酸主要包括 乙酸,丙酸,丁酸(比例超过90%)。

短链脂肪酸占人类总能量消耗的2-10%,是大肠上皮细胞的主要能量来源,影响粘液的产生。

短链脂肪酸在生理上影响结肠粘膜的血流、液体和电解质的吸收、自主神经系统和肠道激素的分泌等。

你吃的膳食纤维对你有帮助吗你吃的膳食纤维对你有帮助吗

Rivière A, et al. Frontiers in microbiology, 2016

既然膳食纤维能通过肠道菌群的代谢产生短链脂肪酸,而短链脂肪酸对人体健康又有如此重要的作用。看到这里,你是不是想立刻补充一点膳食纤维?先别急,我们再来看一组数据。

你吃的膳食纤维对你有帮助吗

以上是一名检测者,Lily(化名)的菌群检测报告的部分内容。

我们可以看到在她的菌属构成中占比最高的是克雷伯氏菌属,其次是大肠杆菌所在的埃希氏菌属,而正常人体共生菌中最主要的粪杆菌属 Faecalibacterium 仅占比1.066%。

Lily在没有做过检测的时候认为,自己平常有留意到人体需要补充膳食纤维,所以应该尽可能多吃。但是我们的报告却告诉她,这样做并不一定可以带来最有效的干预。为什么呢?

因为肠道菌群在同时有多种碳源可利用的情况下,会优先利用单糖等较易代谢的营养,饮食中摄入游离糖或蔗糖一类简单糖较多不利于益生菌,反而很多病原菌和机会致病菌代谢繁殖优势更大。

在考虑膳食纤维改善肠道菌群时需要考虑现有肠道菌群的构成以及问题菌具体是什么。比如低聚果糖是一类主要的膳食纤维,可以有效的促进双歧杆菌等益生菌的生长,但是肺炎克雷伯氏菌作为另一类常见的肠道机会致病菌也能代谢利用低聚果糖作为碳源,因此在肺炎克雷伯氏菌超标过量的情况下建议食用菊粉作为主要的膳食纤维,因为菊粉无法被克雷伯氏菌利用。

以上,我们不难发现,在了解需要补充膳食纤维的基础上,如果你能更深入了解一些关于膳食纤维如何通过菌群产生短链脂肪酸,这些短链脂肪酸到底是如何产生作用等等知识,你就会更加科学合理地补充你需要的营养。

我们每天所需的热量中10%来自短链脂肪酸,这不仅和我们摄入的膳食纤维的量有关,还与种类有关。

不同来源的膳食纤维产SCFA的比例

不同的膳食纤维经人体肠道菌群代谢后会产生不同量的短链脂肪酸,其中乙酸:丙酸:丁酸的比例和所需时间也有所不同。详见下表:

你吃的膳食纤维对你有帮助吗

注:上表数据均来自 Alexander C,et al., Advances in Nutrition, 2019,所有品牌不代表谷禾推荐。

在了解了膳食纤维经代谢产短链脂肪酸的量之后,你是不是也想知道一般人体内短链脂肪酸的浓度及比例如何?

我们找了相关数据,下表是已报道过的成人粪便中单个SCFAs(乙酸、丙酸、丁酸)的浓度。

你吃的膳食纤维对你有帮助吗

Ohira H,et al., Journal of atherosclerosis and thrombosis, 2017

下表是一些病人的SCFA浓度及比例的相关数据。

你吃的膳食纤维对你有帮助吗

Ohira H,et al., Journal of atherosclerosis and thrombosis, 2017

以上我们对短链脂肪酸的量及乙酸、丙酸、丁酸的比例有了大致的了解。我们的检测报告也有评估短链脂肪酸水平(下面的数字是经过大数据计算之后得出的分数)。

短链脂肪酸评估表

可以看到这位检测者(还是Lily的检测报告)的丙酸是缺乏的,那么就需要相应的选择促进丙酸代谢的菌。如:芒果、高粱、小米、黑麦、荞麦、姜黄等食物就可以促进丙酸代谢菌的生长。

如果我们自己想知道哪些菌与产生短链脂肪酸(乙酸、丙酸、丁酸)有关,那就需要再来深入了解一下产生短链脂肪酸的途径。

短链脂肪酸如何产生?

短链脂肪酸的产生离不开肠道菌群,而肠道菌群的主要能量代谢来源是碳源。

碳水化合物发酵和细菌交叉喂养合成SCFA途径

你吃的膳食纤维对你有帮助吗

Rowland I et al. European journal of nutrition, 2018

一般而言,碳源中的单糖最易利用,能代谢的菌也最多。而膳食纤维通常是多个单糖构成的,只有特定细菌能代谢,并通过糖解作用进入丙酮酸途径。

接下来,我们通过下表来看看哪些菌群通过什么途径会产生短链脂肪酸(乙酸、丙酸)。

你吃的膳食纤维对你有帮助吗

Ohira H, et al, Journal of atherosclerosis and thrombosis, 2017

研究表明,健康个体的粪便样本中丁酸的含量高于患肠病的个体(Basson等,2000)。同样,尽管丙酸水平没有显着差异,但疾病队列的肠道中乙酸水平升高(Weir等人,2013)。

这些结果表明,在三种细菌来源的SCFA中,丁酸盐可能在确定个体的肠道健康状况中起比较重要作用。下面仔细了解一下丁酸是什么,为何如此重要。

丁 酸

肠道中丁酸对肠道健康具有积极影响

丁酸是结肠上皮细胞的首选能源,在其中它有助于维持肠道屏障,发挥免疫调节和抗炎作用。

研究指出,丁酸的使用可以影响细胞周期蛋白D3的产生,这可能导致细胞在细胞周期的G1期停止生长,并向终末分化转变。实验证明丁酸是组蛋白脱乙酰基酶抑制剂,进一步强调了其通过表观遗传调控在减少细胞增殖中的作用。

丁酸的产生会降低pH值,可防止肠道中诸如肠球菌和大肠杆菌等病原性微生物的生长。

你吃的膳食纤维对你有帮助吗

接着再来看,丁酸是怎么来的?

丁酸的产生途径

四种丁酸产生途径的示意图

你吃的膳食纤维对你有帮助吗

Anand S, et al. Frontiers in microbiology, 2016

上图显示细菌利用四种底物,即丙酮酸、戊二酸、4-氨基丁酸和赖氨酸,通过4种不同途径产生丁酸。

简单来说,这四条途径中的每一条都使用丁酰辅酶A脱氢酶电转铁蛋白黄素复合物(Bcd Etfαβ)催化巴豆酰辅酶A转化为丁酰辅酶A。最终,丁酸的生产由丁酰辅酶A:乙酸辅酶A转移酶(But)或丁酸激酶(Buk)催化。

至此,我们了解了丁酸的产生途径是菌群利用底物通过不同途径产生的,那么菌群又是如何发挥作用的呢?

肠道菌群和丁酸产生途径

研究数据显示,健康人的肠道中,丁酸产生菌如粪杆菌属Faecalibacterium、粪球菌属Coprococcus 和罗氏菌属Roseburia 的出现率较高;而在患有大肠癌、IBD、溃疡性结肠炎、糖尿病等的个体的肠道中,这些属的丰度较低。

为了评价产丁酸菌在人体肠道中的作用,研究人员分析了443名健康人和567名患病者的16srRNA扩增子的公开数据集。

多元分析结果如下:

你吃的膳食纤维对你有帮助吗

我们可以看到健康个体和患病个体内会有不同的菌占优势。

一个有趣的现象:所有患有CRC(95个样本)和IBD(101个样本)的患者中,Fusobacterium 菌属(唯一的一个产丁酸的菌)出现率高2倍。这是为什么呢?

研究人员对所有已测序的细菌基因组(如前所述)进行了四种不同丁酸生产途径的基因组挖掘。在将健康和患病数据集中显示不同丰度的属映射到每个基因组中丁酸产生途径时,观察到不同的分布。

你吃的膳食纤维对你有帮助吗

Anand S, et al. Frontiers in microbiology, 2016

在对可能的致病菌和共生体中各种丁酸生产途径进行深入的比较之后的结果表明,在许多栖息于肠道的Lachnospiracea 菌株缺乏丁酸途径,只有产丁酸的共生体才会释放一部分丙酮酸来产生丁酸。

而与共生细菌相反,在大多数致病菌属中,丁酸生物合成途径未被鉴定。这些肠道相关的梭杆菌菌株(上图A)都缺乏丙酮酸途径来产生丁酸。在疾病条件下,高丰度的产丁酸菌可能与丙酮酸缺乏有关。

而另一类利用氨基酸作为初始底物(谷氨酸,4Ab,赖氨酸,天冬氨酸甲酯)在肠道病原体(如:Fusobacteria 和 Megasphaera)中普遍存在,并导致产生氨气,对肠道健康有害。

丁酸的免疫调节作用

研究丁酸对抗炎反应的免疫调节作用。它刺激调节性T细胞(Treg)增加IL-10的产生,IL-10是一种抗炎细胞因子(下图A)。

丁酸还刺激血浆细胞分泌血清IgA,从而限制肠道内病原菌的增殖。具有产丁酸途径的病原菌导致伴随氨的产生,从而增加肠道炎症(下图B)。

因此,本研究表明,病原体保留了导致有害氨释放的丁酸途径,这可能会对肠道完整性造成损害,从而导致病原体入侵的可能性更高。

你吃的膳食纤维对你有帮助吗

Anand S, et al. Frontiers in microbiology, 2016

以上,我们知道了丁酸对肠道健康很重要,但并不是所有产丁酸菌都是有益菌。因为在细菌中存在多种代谢产生丁酸的途径,其底物和代谢产物有所不同,对应的菌也有差异。

主要的有益健康的产丁酸菌主要通过代谢碳水化合物并通过丙酮酸途径产生丁酸。已知丙酮酸是通过所有细菌中的葡萄糖代谢糖酵解途径生物合成的。

(产丁酸的有益菌,例如:Faecalibacterium,Roseburia 和 lachnospiracea incertae sedis)

如何提高丁酸水平?

丁酸对人体这么重要,你可能会想知道怎样获取。目前的策略通常是补充益生菌和益生元。

那么益生菌、益生元和丁酸之间有什么关系,又是如何对人体健康带来积极影响的呢?

在解决这个问题之前,我们先来了解下概念。

很多人往往会把益生菌和益生元搞混淆,或者认为它们就是同一种东西,其实是不一样的:益生菌是活菌,通常在乳制品如酸奶等食物中会添加,而益生元可以理解为是给益生菌吃的食物。

益生菌

根据国际益生菌和益生元科学协会(ISAPP)的定义,益生菌被定义为“活微生物,如果给予足够的量,可以给宿主带来健康益处”。

目前使用的益生菌有20余种,主要有3类:双歧杆菌属、耐氧的乳杆菌属和兼性厌氧球菌。

乳杆菌和双歧杆菌不产生丁酸,但通过交叉喂养摄入其他共生微生物(如粪杆菌属),可增加肠道中的丁酸水平。

双歧杆菌精选菌株也是常用的益生菌,可以添加到食品补充剂和食品(尤其是乳制品)中。口服双歧杆菌对不同消化问题和疾病有益,包括加快肠道运输时间;改善乳糖不耐症;预防与抗生素有关的腹泻和坏死性小肠结肠炎(对于通常携带双歧杆菌数量减少的早产儿);减轻IBS和IBD症状。

不同的菌对膳食纤维的利用不同,所能转化的短链脂肪酸也不同。双歧杆菌能代谢产生乙酸,而其产生的乙酸在存在产丁酸菌的时候可以被利用生成丁酸。

另一种益生菌——鼠李糖杆菌被发现可以有效改善儿童食物过敏。

来自澳大利亚的一项实验,30名过敏儿童每天服用小剂量的花生蛋白以及剂量逐日增加的益生菌(鼠李糖乳杆菌,Lactobacillus rhamnosus GG),最终益生菌的量相当于每天摄入44磅酸奶的益生菌摄入量。在经过18个月之后,这其中有大约4/5的孩子吃花生之后没有出现过敏反应。

益生菌还能改善肠道屏障作用(刺激粘蛋白产生),产生神经化学物质(如5-羟色胺,催产素等),产生酶类(如胆盐水解酶、乳糖酶等),产生饱腹感的激素等,对健康的影响力不容小觑。

除了直接补充益生菌的方式之外,另外一种方式可以为益生菌提供更好的生存环境,那就是补充益生元。

益生元

益生元是一些不被宿主消化吸收的有机物质,却能够选择性地促进体内有益菌的代谢和增殖,调节肠道菌群组成和活性,从而对宿主健康产生有益影响。常见的益生元包括菊粉、低聚果糖(FOS)、低聚半乳糖(GOS)、乳果糖、低聚木糖、低聚异麦芽糖、大豆低聚糖等。

通常市面上的婴儿奶粉都会添加益生元,那么益生元是如何对宝宝健康起作用的呢?

这要从宝宝的出生说起。刚出生时肠道会被不同菌群迅速定殖,其中最丰富的要数双歧杆菌。

在生命早期,婴儿的微生物组通常是在人乳中的分子指导下产生的。这主要是通过母乳低聚糖(简称HMO)来实现的,HMO可以为婴儿体内生长中的微生物群提供养分。只有双歧杆菌和拟杆菌显示出代谢的HMO。特别是两歧双歧杆菌和婴儿双歧杆菌是HMO的有效利用者,而它们被短双歧杆菌和长双歧杆菌适度消化。动物双歧杆菌和青春双歧杆菌不能降解HMO。

低聚半乳糖刺激双歧杆菌的生长,尤其是青春双歧杆菌的数量受到影响,并且当低聚果糖作为唯一碳源时,双歧杆菌容易生长。

与母乳喂养相似的比例:

当使用比例为 9 : 1 的 低聚半乳糖 : 低聚果糖 混合物时,不同双歧杆菌物种的比例与母乳喂养婴儿的比例相似。这种 低聚半乳糖:低聚果糖 混合物也被证明是双歧杆菌和乳酸杆菌的最佳生长底物。

当 聚葡萄糖:低聚半乳糖 以 1 : 1 的比例结合使用时,双歧杆菌种类的增加,特别是婴儿双歧杆菌、长双歧杆菌和链球菌双歧杆菌,与母乳喂养的微生物群相似,其中婴儿双歧杆菌、长双歧杆菌和短双歧杆菌占优势。

以上讲到关于益生元促进宝宝菌群中有益菌增殖,从而给宝宝的健康带来的积极影响,那么只有婴儿需要益生元吗?

当然不是,成年人同样需要益生元的补充。成年人的有益菌的数量会逐渐减少,尤其中老年。补充益生元可以帮助有益菌的增殖,充足的益生菌可以竞争性抑制有害菌的生长,从而使菌群结构维持在相对健康的状态,改善肠道环境,改善健康。

然而,不同的益生元具有不同的物质结构,对有益菌的促进作用存在一定的差异。

过去,益生元刺激的目标属是双歧杆菌,如今,人们正在寻找新的益生元来刺激人结肠中其他有益细菌物种,例如丁酸生产者。引起双歧化作用和产丁酸作用的益生元特别令人关注。

菊糖型果聚糖,阿拉伯木聚糖和阿拉伯木聚糖低聚糖是这样的益生元,既刺激双歧杆菌又生产丁酸。

食用菊糖型果聚糖的有益作用包括增加排便频率,增加结肠中膳食矿物质(钙和镁)的吸收,降低蛋白水解活性以及增加饱腹感激素的分泌。

通过饮食补充

有人说,虽然知道需要补充益生元,但是一定要服用益生元制剂吗?可以通过饮食来改善吗?

当然也是可以的。

我们的检测报告中也有相应的食物和益生元的推荐。

你吃的膳食纤维对你有帮助吗

推荐食物的分值说明:

分数的总数是20

每一种食物推荐范围是:-20~20

在前面的文章 饮食、肠道菌群与健康 中也讲到过食物中的膳食纤维(包括菊粉、抗性淀粉、低聚果糖、低聚半乳糖、聚葡萄糖等)对菌群的影响。

一些益生元比如说:菊粉,在许多蔬果中(洋葱、天冬、菊芋、大蒜、小麦、香蕉等)都有不同含量的存在。如果需要补充,可以选择所需膳食成分相应含量高的食物。

你吃的膳食纤维对你有帮助吗

抗性淀粉

除了前面提到的乳杆菌和双歧杆菌通过交叉喂养摄入其他共生微生物,可增加丁酸水平之外,另外膳食纤维成分比如抗性淀粉也有助于丁酸增加。

抗性淀粉又称抗酶解淀粉,难消化淀粉,在小肠中不能被酶解,但在人的肠胃道结肠中可以与挥发性脂肪酸起发酵反应。抗性淀粉存在于某些天然食品中,如马铃薯、香蕉、大米等都含有抗性淀粉,特别是高直链淀粉的玉米淀粉含抗性淀粉高达60%。

抗性淀粉含量高的饮食可将主要短链脂肪酸的比例转移至丁酸生产的增加。相比之下,减少饮食中碳水化合物(特别是淀粉)的含量会显着减少产生丁酸的Roseburia 种类的数量,同时减少丁酸的形成。

结 语

每个人的菌群结构,营养状况等各方面都不尽相同,只有在选择对自己真正有益的食物或者益生菌补充剂的基础上,精准干预,才能更有针对性,有效地改善健康状况。

本文转载自其他网站,不代表健康界观点和立场。如有内容和图片的著作权异议,请及时联系我们(邮箱:guikequan@hmkx.cn)

蜀ICP备15013208号-3