我公司出售高质量的氨基酸液、氨基酸原粉、氨基酸微量元素、eddha铁、螯合铁等并支持肥料产品的定制,欢迎来电,免费索取样品!

  • 公司地址
    中国,四川,成都
  • 联系电话
    18681783931

长链氨基酸和中链氨基酸区别(过敏宝宝如何选奶粉?水解奶粉与普通奶粉差异竟然这么大)

长链氨基酸和中链氨基酸区别

奶粉过敏喝适度奶粉还是深度水解

在奶粉智库小红书上平均每天有2~3个宝妈咨询宝宝喝普通奶粉不耐受的信息,这样的宝宝只有喝特殊医学用途配方的奶粉才能适应,恰好最近奶粉智库的宝妈群里面也有会员在询问关于水解奶粉的问题,今天我们就来关注一下不同程度的过敏宝宝应该怎么选水解奶粉?下面我们一起来看看吧~

过敏宝宝如何选奶粉?水解奶粉与普通奶粉差异竟然这么大!

牛奶蛋白有过敏有什么症状?

一般情况下,过敏反应的临床症状主要表现在皮肤(70—75%)、肠道(13—34%)、呼吸道(1.8%),过敏严重甚至会引起多个器官发生变化(26%)以及严重的全身性过敏反应(1-4%)。皮肤症状主要表现为红疹,此外还会伴随着湿疹、血管性水肿等,甚至眼皮、嘴唇以及手足的肿胀也经常发生[1]。当然不同的牛奶蛋白过敏的类型不同,引起的过敏症状也会有所差异,所以我们先来看看牛奶蛋白过敏究竟是如何发生的,它具有什么症状?

第一种:以IgE介导的形式[1],以急性发作为特征,一般过敏原和病人接触几分钟甚至几秒钟即可发生反应,首先是进入机体内的乳蛋白可以诱导B细胞,从而促进IgE抗体的产生,随后产生的IgE抗体会和靶细胞的表层进行结合,使机体处于致敏状态。

致敏症状:这种过敏通常涉及1种或多种靶器官,例如皮肤,主要表现为荨麻疹和血管性水肿;呼吸系统,主要表现为哮喘和过敏性鼻炎;胃肠道,主要表现为腹泻、恶心或者呕吐。

第二种:以细胞介导的非IgE形式,其具有迟发性或慢性发作性,通常发生在摄入牛乳蛋白后的几个小时甚至几天后。

致敏症状:这种过敏临床常见的表现是结肠炎以及直肠炎。

第三种是IgE和非IgE结合的混合型。

致敏症状:可能具有迟发性或慢性发作。也可能表现为特应性皮炎或嗜酸性胃肠病。

如果宝宝喝普通奶粉发生了以上症状之后,一般情况我们会建议妈妈给宝宝选择水解奶粉,你知道为什么吗?普通奶粉与水解奶粉的差异是非常大的,下面我们就来看看吧~

蛋白质——生命物质的基础

蛋白质是机体细胞、组织和器官的重要组成成分,也是一切生命的表现形式。对于婴幼儿而言,蛋白质是新生代谢和机体各器官、组织和细胞合成的原材料,所以蛋白质的质和量都非常重要,其中的量大家都知道就是奶粉中蛋白质的含量,但是其中的“质”在普通奶粉与水解奶粉之间存在的差异较大。蛋白质的“质”体现在蛋白质的种类与大小,其中“大小”也就是分子量区别非常大。

普通婴幼儿配方奶粉

一般情况下,蛋白质的大小(分子量)从5000道尔顿~100万道尔顿不等[2],在普通奶粉中,都是正常的大分子蛋白质。

过敏宝宝如何选奶粉?水解奶粉与普通奶粉差异竟然这么大!

适用人群:普通婴幼儿配方奶粉适合正常体质的宝宝,如出生体质一切正常,父母无过敏史的宝宝。

部分水解奶粉

部分水解即不完全水解,得到的产物是相对分子质量较小的肽段/肽碎片和氨基酸[3],意味着部分水解奶粉的蛋白质组成应该是这样的:多肽、氨基酸,但是我们可以发现,蛋白质与多肽之间并无严格的界限,只是分子量上的差距,一般情况下部分水解中的多肽的分子量会普遍低于普通奶粉中的分子量,这样才能降低大分子蛋白的致敏性。

过敏宝宝如何选奶粉?水解奶粉与普通奶粉差异竟然这么大!

(不代表蛋白质组成比例,品牌不同,占比也有差异)

适用人群:部分水解适用于乳蛋白过敏高风险婴幼儿,如父母有过敏史的宝宝,此外,也适用于一些胃肠道功能有缺陷的宝宝,比如容易消化不良,容大便容易干结,容易吐奶,喝完奶之后嘴巴周围出现红疹,持续时间较短,且并未检测出牛奶蛋白过敏的宝宝。此外,早产儿在追上体重之后也可以尝试食用乳蛋白部分水解的奶粉[4]。

据资料显示,相对分子质量小的多肽对于肠胃发育不全的宝宝的主要机制为[5]:

1:促进胃排空;

2:促进胃肠蠕动;

3:抑制牛奶蛋白源性阿片受体激动剂的活性;

4:诱导胃动素和胃泌素的分泌,从而减少胃食管反流、喂养不耐受的发生率,缩短全肠道喂养时间。

深度水解奶粉

深度水解也是不完全水解,但是得到的产物是相对分子质量更小的肽段/肽碎片和氨基酸,意味着深度水解奶粉的蛋白质组成应该是这样的:多肽、氨基酸,其中多肽的分子量相比部分水解的应该会更小,致敏性才会降低。

过敏宝宝如何选奶粉?水解奶粉与普通奶粉差异竟然这么大!

(不代表蛋白质组成比例,品牌不同,占比也有差异)

适用人群:乳蛋白深度水解配方的奶粉适用于诊断出对乳蛋白过敏的宝宝,如牛奶蛋白过敏1+、2+,或是牛奶蛋白呈阳性并且IgE大于3KU/L[6],这些宝宝往往会表现出反复的便秘、局部湿疹,需要涂药膏才会消除、严重吐奶等症状。

氨基酸奶粉

氨基酸奶粉是安全水解的奶粉,完全水解之后得到的产物是各种氨基酸的混合物,氨基酸的相对分子质量在70~300之间[7],属于无敏产物,氨基酸奶粉的蛋白质组成应该是这样的:氨基酸。

过敏宝宝如何选奶粉?水解奶粉与普通奶粉差异竟然这么大!

适用人群:氨基酸奶粉是将蛋白质完全水解为游离的氨基酸,不含任何引起过敏反应的抗原结构,完全失去了蛋白质的致敏性,适用于中度或重度牛奶过敏的宝宝,比如多种食物蛋白过敏,比如宝宝出现大面积的湿疹、便血、并且反复、出现了咳嗽,甚至哮喘、大便脱肛、胃肠道严重疾病等症状。

脂肪——体内重要的储能和供能物质

脂肪又被称为甘油三酯,是体内重要的储能和供能物质,奶粉中的脂肪一般分为植物脂肪+动物脂肪,动物脂肪能够提供大量的饱和脂肪酸,植物脂肪主要可以提供不饱和脂肪酸,但是普通婴幼儿配方奶粉与水解奶粉之间,在脂肪的碳链长度上也会有所差异,下面我们一起来看看吧。

过敏宝宝如何选奶粉?水解奶粉与普通奶粉差异竟然这么大!

一般情况下,普通婴幼儿奶粉中的脂肪酸为长链脂肪,但在一些深度水解和氨基酸奶粉中会加入“中链甘油三酯”,就是典型的中链脂肪酸。因为乳蛋白过敏的宝宝一般情况下在胃肠道功能方面会发育不全,如慢性腹泻,甚至是早产儿,而中、短链的脂肪酸更容易被消化与吸收[8]。

过敏宝宝如何选奶粉?水解奶粉与普通奶粉差异竟然这么大!

碳水化合物——膳食能量的主要来源

碳水化合物是奶粉中占比最多的营养物质,但是在普通婴幼儿奶粉中就有不同的碳水化合物,如乳糖、玉米糖浆固体、麦芽糊精、葡萄糖浆固体等多种物质。你知道它们的区别吗?为什么很多水解奶粉里面含有的这些碳水化合物吗?

一般情况下,普通婴幼儿配方奶粉建议的碳水化合物为乳糖,尤其是1段普通婴幼儿配方奶粉,要求的乳糖含量应该占碳水化合物的90%以上,乳糖也是正常宝宝最佳碳水化合物来源。

过敏宝宝如何选奶粉?水解奶粉与普通奶粉差异竟然这么大!

但是关注配方的妈妈也会发现,在一些深度水解和氨基酸奶粉中乳糖的占比并不高,而是选择一些麦芽糊精、葡萄糖浆固体来代替。因为在乳蛋白过敏群体中,有20%左右的宝宝同时伴有乳糖不耐受的情况,过敏度越高,伴有乳糖不耐受的几率越高,而且麦芽糊精相对于乳糖的渗透压更低,宝宝更容易消化吸收,也避免引发乳糖不耐受。

过敏宝宝如何选奶粉?水解奶粉与普通奶粉差异竟然这么大!

总结

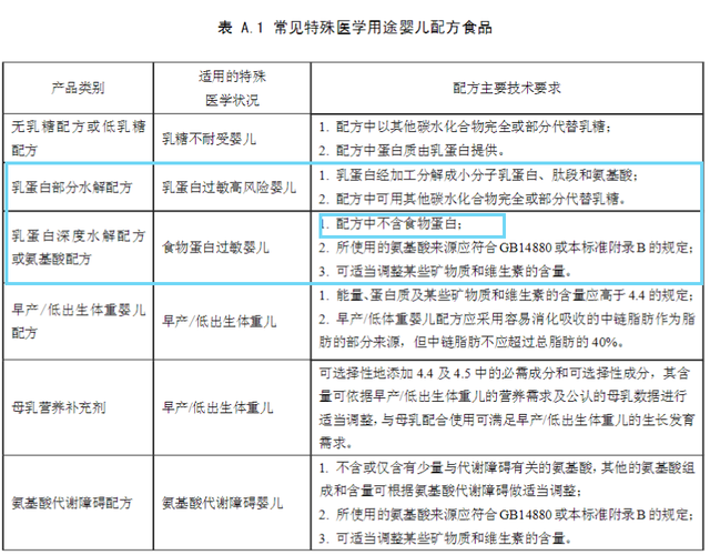
通过上述的对比,你知道为什么水解奶粉对于过敏宝宝有帮助了吗?但是关注配方的妈妈也会发现,一般情况下普通奶粉的配方会优于特殊医学用途配方的奶粉,你知道为什么吗?我们可以看到《食品安全国家标准—特殊医学用途婴儿配方食品通则》对于水解奶粉的要求:

过敏宝宝如何选奶粉?水解奶粉与普通奶粉差异竟然这么大!

如果宝宝出现了过敏症状,尽量去查过敏源,一旦确诊,应根据医生的建议来选择食用深度水解或氨基酸奶粉,毕竟相比食用乳蛋白水解的特配粉可能会造成宝宝摄入的可选择成分不如普通奶粉,宝宝长期食用导致过敏的食物造成的肠胃伤害更大,如长期腹泻造成的生长发育不良、胃肠道出血等。

过敏宝宝如何选奶粉?水解奶粉与普通奶粉差异竟然这么大!

目前市面上有哪些水解奶粉?

我们讲完了水解奶粉与普通奶粉的区别,我们再来说说市面上有哪些水解奶粉。由于生产特配粉需要大量的学术论证、而且对企业的综合能力要求很高,所以很多企业都未涉及特配粉,目前通过婴幼儿配方奶粉注册的水解奶粉品牌并不多,包括:雀巢、圣元优博、雅培、美赞臣,此外,还有一些没有通过配方注册的品牌,如纽迪希亚、每日等。

过敏宝宝如何选奶粉?水解奶粉与普通奶粉差异竟然这么大!

如果你不知道如何选择,你可以点击8款水解奶粉深度评测过敏宝宝该选哪款?进行查看,这里要注意:对已经检测出乳蛋白过敏或多种食物蛋白过敏的宝宝一定要遵医嘱,而且为避免重复过敏,对消化吸收系统带来二次损伤,深度水解和氨基酸的食用复检周期为6个月,之后才考虑转奶,而转奶顺序为氨基酸奶粉到乳蛋白深度水解奶粉再到乳蛋白部分水解奶粉最后才为普通奶粉,如果中间宝宝仍然出现过敏的不适现象,一定要停止转奶,继续食用之前的特殊医学用途配方食品。

好啦,今天的文章到这里就结束啦,随着特殊医学用途配方食品注册管理办法的推进,水解奶粉的品牌数量也会增加,希望能给过敏宝宝带来更多高品质的选择。平时在生活中,爸爸妈妈也千万不要忽视了宝宝过敏哦,如果您对这篇文章有疑惑欢迎在文章末尾留言,我们将尽力解决~比奶粉、查品牌、看评测就上奶粉智库~

参考文献:

[1] 牛乳蛋白过敏儿童肠道菌群结构及短链脂肪酸分析 [学位论文] 董艳如, 2018 – 东北农业大学:食品工程

[2]营养与食品卫生学第8版.

[3]生物化学第4版.

[4]乳蛋白深度水解配方粉对早产儿早期生长发育的影响 [学位论文] 郭晓丽, 2015 – 中国医科大学:临床医学;儿科学.

[5] 水解蛋白配方奶粉与婴儿过敏及肠道健康 [期刊论文] 韩雪兰, 于景华, 姜中航, 骆志刚, HAN Xuelan, YU Jinghua, JIANG Zhonghang, LUO Zhigang – 《中国乳品工业》2017年1期.

[6] Thompsonchagoyan O C,Fallani M,Maldonado J,et a1.Faecal Microbiota and Short-Chain Fatty Acid Levels in Faeces from Infants with Cow’S Milk Protein Allergy[J].Int Arch Allergy Immunol,201 1,156(3):325—332.

[7]GB25596-2010-食品安全国家标准-特殊医学用途婴儿配方食品通则.

[8]《崔玉涛图解家庭育儿2》.

过敏宝宝如何选奶粉?水解奶粉与普通奶粉差异竟然这么大!,奶粉过敏喝适度奶粉还是深度水解

蜀ICP备15013208号-3