我公司出售高质量的氨基酸液、氨基酸原粉、氨基酸微量元素、eddha铁、螯合铁等并支持肥料产品的定制,欢迎来电,免费索取样品!

  • 公司地址
    中国,四川,成都
  • 联系电话
    18681783931

18种氨基酸图表(价格下跌但这种猪肉劝你别吃,这些冷知识,很多人还不知道)

春节将至,又到了家家户户囤年货的时候,这个时候猪肉成了每一家必不可少的东西。对于很多人来说,最近生猪价格持续下跌应该算是一个好消息。

价格下跌!但这种猪肉劝你别吃,这些冷知识,很多人还不知道

根据央视财经的报道,元旦以后多地的生猪价格持续下跌,甚至有些地方已经跌破了每斤8元

最近一年,生猪价格持续波动。今年9月时,生猪价格为每公斤11元左右;等到10月时,价格又开始反弹,至11月,生猪价格达到了18元每公斤。这一次生猪价格的下跌,应该是年前最后一次下跌,这对于无数准备年货的家庭来说无疑是一个很好的契机。

价格下跌!但这种猪肉劝你别吃,这些冷知识,很多人还不知道

猪肉虽然好,但有些猪肉我劝你最好别吃,细菌超多还致病!

猪肉上为什么要盖章?蓝章和红章有什么区别?

根据相关规定,生猪在屠宰时必须经过检疫合格,随后猪肉需要经过品质检验。而那些经过检验合格的猪肉,需要加盖“肉品品质检验合格验讫章或者附具肉品品质检验合格标志”。

换言之,身上有盖章的猪肉,都是经过正规检疫检验的猪肉。

从原理看,经过正规检疫的猪肉,会加盖蓝绿色的印章。但有些地方因为有习惯和习俗等差别,所以印章的颜色也会有所差别。总而言之,不管蓝色、绿色还是红色、紫色,都是合格的猪肉。

价格下跌!但这种猪肉劝你别吃,这些冷知识,很多人还不知道

可能有人好奇,为什么有些印章是圆形的,而有些却是方形的?

其实,经过专业部门检疫检验的猪肉在出厂后,都会加盖印章,最典型的就是圆形的,里面涵盖了屠宰时间和屠宰厂的名称等信息。

但这种印章形状并没有统一规范,但因为滚筒式和针刺式印章更方便实用,所以每个地方的印章形状上也会存在差异。

为什么现在的猪肉没有小时候的香了?

可能很多人也发现了,现在的猪肉不管怎么烧都没有小时候的猪肉香了,这是为什么呢?

原因很简单,就是我们现在吃的大部分猪肉都是“洋猪”,而小时候吃的是“土猪”。

价格下跌!但这种猪肉劝你别吃,这些冷知识,很多人还不知道

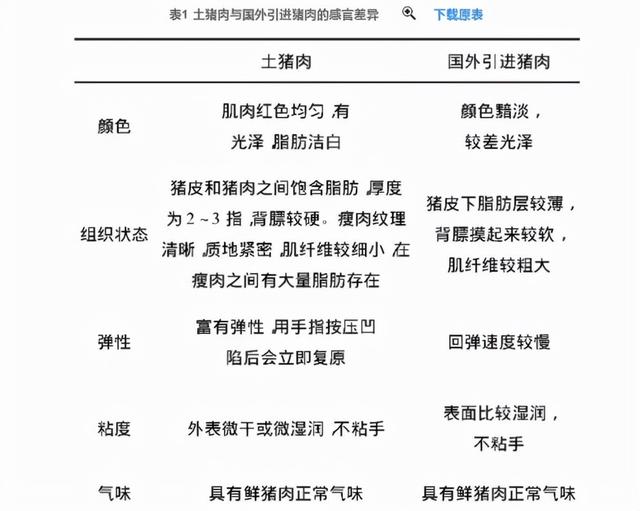
土猪和洋猪最直观的区别就是外观,土猪的毛普遍是黑色的,因此又被称为黑毛猪。洋猪就不一样了,基本上都是白色的毛。

价格下跌!但这种猪肉劝你别吃,这些冷知识,很多人还不知道

90年代,市场上约有90%的猪肉是土猪肉。等到2007年时,这个比例已经下降到了2%。为什么会这样呢?

第一,中国人太喜欢吃猪肉了,通过下面的图表我们也能看出来,中国的猪肉消费量在逐年递增。

价格下跌!但这种猪肉劝你别吃,这些冷知识,很多人还不知道

和持续增长的猪肉消费量形成对比的,是土猪的生长速度。土猪生长速度很慢,跟不上这种消费量,土猪的占有量自然就下降了。更重要的是,土猪生长速度很慢,一方面对于养猪户来说这成本比较高,不划算。

另一方面,如果每个养猪户都养土猪,那猪肉肯定就不够吃了!

第二,土猪肉太肥了。以前经济条件有限,肥一点的猪肉大家反而觉得好吃。但现在不一样了,大部分人不喜欢吃肥肉,土猪自然就没那么受欢迎了,反而是那些瘦肉更多的洋猪肉更受欢迎!

这样洗猪肉只会越洗越脏!

很多人在清洗猪肉时,都喜欢把猪肉放在水龙头下清洗,殊不知这样会导致水花四溅,从而将寄生在猪肉表面的细菌和病毒溅射到四周,如案板和餐具上。

价格下跌!但这种猪肉劝你别吃,这些冷知识,很多人还不知道

最正确的方法,是将猪肉放在专门用来清洗肉类的盆子里,然后加入适量清水轻轻搓洗。

这样解冻猪肉很危险!

不少人都有一次性买好几斤猪肉的习惯,吃不掉的放进冰箱冷藏起来,下次吃的时候再拿出来解冻。

如果我没猜错的话,很多人解冻猪肉都是直接把猪肉拿出来放在室温下解冻,甚至加入热水解冻。如果你也这样做,那我劝你下次千万不要这样解冻猪肉了!

如果是放在冷水里解冻,一般最少需要一个小时,而这期间也很容易导致微生物大量繁殖。放在室温下解冻,也是同样的道理。与此同时,还会导致可溶性蛋白质和氨基酸等加速流失。

价格下跌!但这种猪肉劝你别吃,这些冷知识,很多人还不知道

那泡在热水里解冻呢?会不会好一点?

确实能够抑制微生物的生长,但这并不是百分百安全的。更重要的是,热水浸泡过后的猪肉蛋白质流失会更快,营养物质也会更加快速流失,口感也会更差。

所以,解冻猪肉最好还是将猪肉放入冷藏室内解冻。因为冷藏室和冷冻室不一样,冷藏室的温度相对高一点,能够让猪肉解冻的同时还不会加速微生物的繁殖。冷藏室的温度一般在3-5℃间,温度不是很高,所以要解冻猪肉的话,最好提前12个小时将猪肉放进冷藏室。

这种猪肉千万不要吃!

①表面没有光泽

我们往往会通过猪肉表面的光泽度来判断猪肉的新鲜程度,因此表面如果没有光泽,甚至出现了暗红色,那说明这种猪肉不是很新鲜。新鲜的猪肉表面一般会呈现出淡红色,且有一定的光泽。

②闻起来有异味

购买猪肉时最好闻一下,新鲜的猪肉是没有异味的,更没有臭味,而是一种淡淡的油脂味。

③手感黏糊糊的

新鲜猪肉虽然摸起来油腻湿润,但摸起来绝对不会黏糊糊的。而变质的猪肉往往会滋生很多微生物,微生物在繁殖后猪肉表面也会出现发黏的情况。

价格下跌!但这种猪肉劝你别吃,这些冷知识,很多人还不知道

猪的这些部位要谨慎吃!

①猪脖子

有人说猪脖子上有淋巴,不能吃,这是真的吗?

这个担心确实有一定道理,因为一旦猪脖子上万一有病变淋巴结,人一旦吃下去确实对健康有一定影响

但只要是经过检验检疫合格的猪肉,病变淋巴结和甲状腺都会被割掉的,完全不会有影响。真正应该担心的,是那些来路不明的或者在小作坊屠宰的猪肉。

②猪肝

作为动物主要的解毒器官,动物的肝脏确实有一定的重金属或有害物质。不过需要注意的是,这类物质基本上很少,少量吃没有什么风险。切勿长期大量吃猪肝,在烹饪前一定要将猪肝洗干净,更要彻底煮熟了才行。

③猪大肠

大肠作为存储粪便的地方,确实含有一定量的细菌和寄生虫等。但大肠在彻底洗干净和彻底煮熟后,病菌等基本上都不会影响到健康的。

价格下跌!但这种猪肉劝你别吃,这些冷知识,很多人还不知道

蜀ICP备15013208号-3