姘ㄥ熀閰?琛ㄦ椿
銆屾垚鍒嗐€?br/>鐨傚熀娲楅潰濂朵竴鑸厤鏂瑰惈鏈夎剛鑲吀+纰?br/>鑴傝偑閰?甯歌鐨勬湁鏈堟閰搞€佽倝璞嗚敾閰搞€佹姒堥吀鍜岀‖鑴傞吀銆佺⒈鍓傜被:姘㈡哀鍖栭挔銆佹阿姘у寲閽俱€佷笁涔欓唶鑳哄拰 AMP銆?br/>聽
姘ㄥ熀閰告礂闈㈠ザ鏄互姘ㄥ熀閰歌〃闈㈡椿鎬у墏涓轰富瑕佹垚鍒嗗競闈笂涓昏鐨勬皑鍩洪吀琛ㄩ潰娲绘€у墏鏈夋ぐ娌归叞鑳烘皑閰搁挔銆佹湀妗傞叞璋锋皑閰搁挔銆佹湀妗傞叞鑲屾皑閰搁挔绛夈€?br/>聽
銆屼紭鐐广€?br/>?鐨傚熀娲楅潰濂?br/>姣旀皑鍩洪吀娲侀潰渚垮疁锛屽畠鐨勬竻娲佸姏搴﹀己銆備絾鏄殏鍩烘磥闈竴鑸憟纰辨€э紝纰辨€у鐨偆鍒烘縺姣旇緝澶с€備笉鍚堥€傚共鏁忚倢浣跨敤銆?br/>聽
?姘ㄥ熀閰告礂闈㈠ザ
鍚湁姘ㄥ熀閰歌〃娲荤殑鎴愬垎锛岄厤鏂瑰伐鑹洪毦锛屾礂鑴告俯鍜屼笉鍒烘縺锛屼繚婀垮害濂芥竻娲佸姏搴︿笉浼氬お寮猴紝閫傚悎鏁忔劅鑲屻€?br/>聽
浣跨敤姘ㄥ熀閰告礂闈㈠ザ璁╀汉鎰熷埌鑲岃偆绋冲畾鑰屽畠涔熸湁鏁堟竻娲佺殑浜у搧銆?/div>
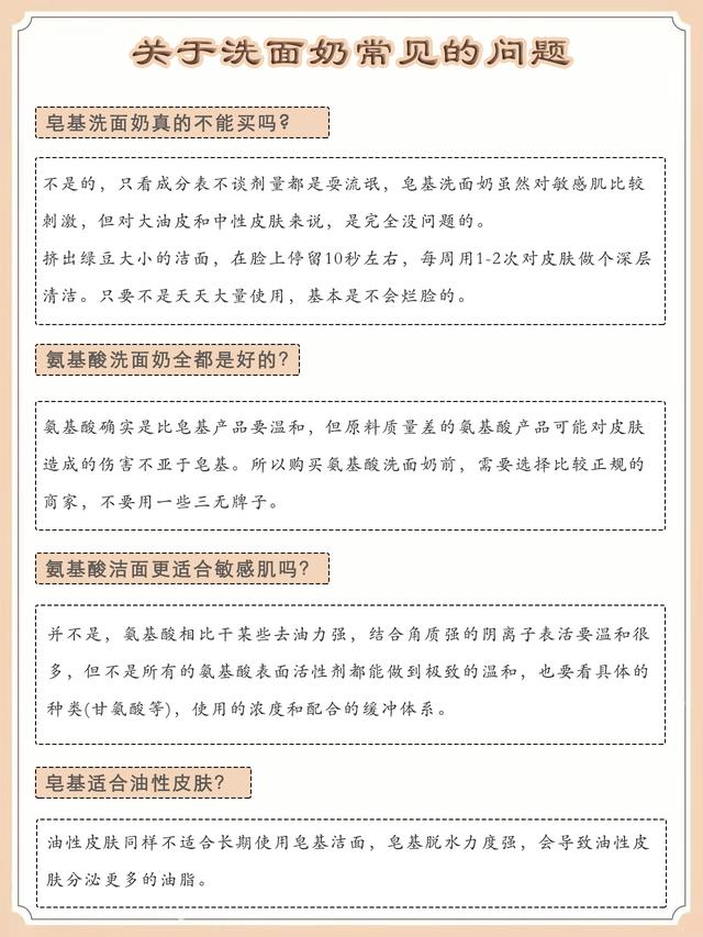
娲楅潰濂舵槸姘ㄥ熀閰歌繕鏄殏鍩?/strong>
娲楅潰濂舵槸鍜变滑姣忓ぉ閮戒細鐢ㄧ殑娓呮磥浜у搧锛屼絾鏈€杩戠殏鍩虹被鍜屾皑鍩洪吀绫绘€昏鎷挎潵姣旇緝锛岄偅鎴戜滑濡備綍鏉ラ€夋嫨鍛紵涓€璧锋潵鏉ュ悍搴凤綖
鍏充簬娲楅潰濂剁殑浣跨敤璇尯锛?/strong>
璇尯涓€锛氭场娌瀷娲楅潰濂舵礂瀹屽悗鐨偆绱х环锛屼細瀵艰嚧钀ュ吇娴佸け锛?/strong>
寰堝浜轰細璇互涓烘礂瀹岃劯涔嬪悗鐨勭揣缁锋劅锛屾槸鐢变簬娲楅潰濂舵礂鍘讳簡鐨剛鍜屽惈鍦ㄨ璐ㄤ腑淇濇寔姘村垎鐨勫ぉ鐒朵繚婀垮墏鑰岄€犳垚鐨勩€傚叾瀹炪€傛瘡涓€娆℃礂鑴搁兘鏄噸瑕佺殑淇濇箍鐜妭锛岀粏鑵荤殑娉℃搏鑳芥繁鍏ユ瘺瀛斿苟娲楀噣鐨偆鐨勬薄娓嶃€?/p>
濡傛灉鏄惈鏈変赴瀵屾粙鍏绘垚浠界殑娉℃硶鍨嬫礂闈㈠ザ锛屼篃鑳戒娇婊嬪吇鎴愬垎椤哄埄杩涘叆姣涘瓟銆傚畬鍏ㄦ棤娉℃搏鐨勬礂闈㈠ザ搴旇鍜屾场娌瀷娲楅潰濂剁粨鍚堜娇鐢紝鍚﹀垯鏃犳硶褰诲簳娓呮磥锛岄€犳垚娌硅剛鍫嗙Н锛屽紩鍙戠毊鑲ら棶棰樸€?/p>
璇尯浜岋細娲楅潰濂跺姛鑳借秺澶氳秺璐碉紝缇庡鏁堟灉瓒婂ソ锛?/strong>
娲楅潰鏄负浜嗘竻娲佺毊鑲わ紝濡傛灉杩囧鐨勫姛鑳芥€ф垚鍒嗕細閫犳垚鐨偆娓呮磥鐨勪笉褰诲簳锛屽悓鏃惰繃澶氱殑鍔熻兘鎬ф垚鍒嗗湪鐨偆娌℃湁浠讳綍淇濇姢鐨勬儏鍐典笅杩涘叆姣涘瓟锛屼細缁欑毊鑲ら€犳垚璐熸媴銆傛墍浠ユ礂闈㈠ザ闇€瑕佹弧瓒充袱涓熀鏈潯浠跺嵆鍙?娓呮磥褰诲簳鍜屾粙娑︾毊鑲ゃ€?/p>
璇尯涓夛細鐢ㄦ瘺宸炬礂鑴镐細鏇村共鍑€锛?/strong>
姣涘肪鍦堢粧姣旀瘺瀛斿ぇ鏁板崄鍊嶏紝寰堥毦娣卞叆娓呴櫎娣卞姹″灑娌硅剛锛屼箙婀夸笉骞茬殑姣涘肪杩樹細婊嬬敓鍚勭缁嗚弻锛屼笌鐨偆鎽╂摝浠ょ毊鑲よ繃鏁忋€傛墍浠ユ礂鑴告渶濂戒娇鐢ㄦ煍鍜岀殑娲侀潰娴风坏锛屽苟缁忓父鏅炬檼娑堟瘨銆?/p>
姝g‘鐨勬礂鑴告柟娉曪細
锛?锛夈€佹补鎬х毊鑲わ紝2-3 娆?/ 澶╋紱鍏朵粬鑲岃偆锛? 娆?/ 澶┿€?/p>
锛?锛夈€佹按娓╂帶鍒跺湪32-38搴︿箣闂淬€?/p>
锛?锛夈€?-2鍛ㄧ敤涓€娆″幓瑙掕川浜у搧锛屼笉瑕佽繃搴︽懇鎿﹁倢鑲ゃ€?/p>
锛?锛夈€侀€夋嫨鎴愬垎鏄皑鍩洪吀琛ㄦ椿 + 绯栬嫹鐨勬磥闈骇鍝侊紝鎴愬垎鍙互绠€鍗曪紝浣嗚娓╁拰銆?/p>
姘ㄥ熀閰告礂闈㈠ザ鎺ㄨ崘锛?/strong>
鑺欎附鑺充笣娲楅潰濂?/p>
鍏拌敾鏋佸厜娲楅潰濂?/p>
SK2娲楅潰濂?/p>
Fresh澶ц眴娲侀潰鍟柋
鐨傚熀娲楅潰濂舵帹鑽愶細
棣欏鍎垮北鑼惰姳娲楅潰濂?/p>
LAMER鐠€鐠ㄥ噣閫忔磥闈钩
姘ㄥ熀閰稿拰鐨傚熀娲楅潰濂剁殑鍖哄埆锛佹垚鍒嗗ぇ绉戞櫘,娲楅潰濂舵槸姘ㄥ熀閰歌繕鏄殏鍩?/strong>
绮捐嚧girl蹇呭杞诲皹姘ㄥ熀閰告场娌磥闈钩
杞绘澗鎵噣鑲岃偆姹″灑锛岃浣犳€︾劧蹇冨姩涓€鏁村馃挮
鈥滄皑鈥濆噣涓€涓嬶紝楂樻晥鍑€鑲?br/>馃尲瀵屽惈60%鐨勬皑鍩洪吀澶嶉厤琛ㄦ椿锛屾俯鍜屽噣婢堣倢鑲ゅ僵濡嗘畫鐣欍€傝倢鑲ゅ嵏涓嬭礋鎷咃紝姣涘瓟鐣呭揩鍛煎惛~
缁靛瘑娉℃搏锛屾礂灏芥诞灏?br/>馃尲鍘绘补涓嶅幓姘达紝骞插噣涓嶇揣缁凤紝鏁忔劅鑲屾斁蹇僷ick
娣卞交娓呮磥 锛屾í鎵倢鑲ゆ补鍏夛紝鑲岃偆閲嶇幇娲佸噣鏌旀粦~
#缇庡鐢熸椿##鐨偆绠$悊[璇濋]##鑺抽涓栧#
添加微信免费咨询