我公司出售高质量的氨基酸液、氨基酸原粉、氨基酸微量元素、eddha铁、螯合铁等并支持肥料产品的定制,欢迎来电,免费索取样品!

  • 公司地址
    中国,四川,成都
  • 联系电话
    18681783931

氨基酸可以配盐水(狗狗贫血怎么办?宠主切记不能盲目补血,分清病因是关键)

氨基酸可以配盐水

狗狗贫血怎么造成的

你是不是偶尔也有面色苍白、口唇颜色异常、精神不济,嗜睡、免疫力减低、运动过后呼吸非常急促等等现象,这很有可能代表你存在有贫血的症状哦~

对于“贫血”的认识,想必大家也有一定的了解了,贫血这个词眼大家也不陌生了,贫血顾名思义就是血的含量缺少呗。没错,贫血其实是指人体外周血红细胞容量减少,低于正常范围下限的一种常见的临床症状,并不是一个单一疾病,因此,需要先确定背后的病因,才能进行有效治疗。

狗狗贫血怎么办?宠主切记不能盲目补血,分清病因是关键

当然,贫血这一症状或轻或严重,具体情况还需要去医院找医生诊断后分析。尽管贫血似乎听上去并不严重,但有的时候也并不是意味着贫血不会危及生命。如果一个人失血过多,则会死亡,那要是一个人贫血很严重,贫血如果是因为机体不能合成红细胞之类的,而又不加以治疗的话也是会有生命危险的!

今天兽医小明要给大伙说的问题当然不是人的贫血,说的是是:狗狗也是会存在贫血的!你是不是很意外呢,原来我们看似健康的狗狗,也和我们一样,也会有贫血现在的。那今天,咱们就一起聊一聊狗狗贫血的那些事~

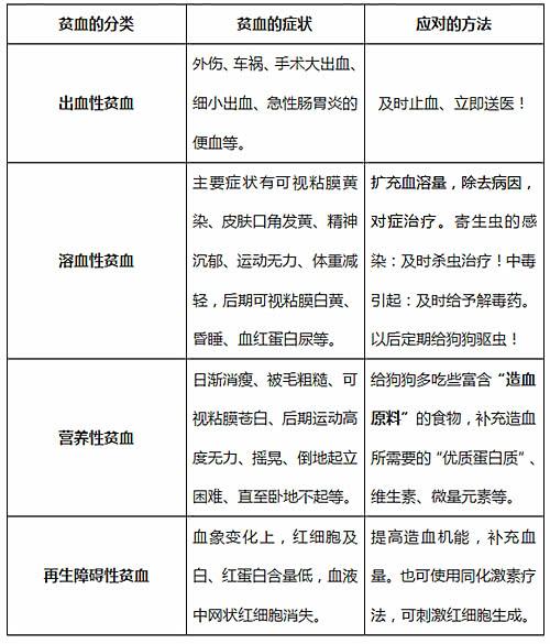
那狗狗贫血怎么办呢?各位宠主切记不能盲目给狗狗补血,分清病因是是首要的关键!和人的贫血分类不同的是,狗狗不会有那么多的情况,不会有我们常听见的什么急/慢性贫血、轻/中/重度和极重度贫血、缺铁性贫血、再生障碍性贫血等等。连光是看到这些字,都会让人眼前一懵的分类,而狗狗的贫血主要可以分为四种原因:出血性贫血、溶血性贫血、营养性贫血和再生障碍性贫血。

一、贫血的主要原因

1. 出血性贫血

出血性贫血顾名思义是由于外伤或手术造成所造成的出血症状,意外的车祸、手术中的大出血、细小病毒、急性胃肠炎引起的便血等都所导致的贫血。

狗狗贫血怎么办?宠主切记不能盲目补血,分清病因是关键

2.溶血性贫血

溶血性贫血是各种原因引起红细胞大量破坏导致的贫血。如被蜱虫叮咬后引起的巴贝虫感染;幼犬和母犬血型不同,吃乳引起的溶血性贫血;传染病引起:如钩端螺旋体病、疱疹病素、锥虫、溶血性链球菌感染等。

主要症状有可视粘膜黄染、皮肤口角发黄、精神沉郁、运动无力、体重减轻,后期可视粘膜白黄、昏睡、血红蛋白尿等。

3.营养性贫血

狗狗的营养性贫血症是指犬缺乏某些造血的元素,如蛋白质、铁、铜、钴、B族维生素等引起的一种慢性疾病。这种症状常常发生在幼犬身上,发病率比较高,且杂种犬发病率明显高于纯种犬。

如果狗狗营养性贫血发展较慢,平时不容易被发现,或是会被当成其他病症。主要表现为日渐消瘦、被毛粗糙、可视粘膜苍白、后期运动高度无力、摇晃、倒地起立困难、直至卧地不起、最终甚至全身衰竭。

狗狗贫血怎么办?宠主切记不能盲目补血,分清病因是关键

4.再生障碍性贫血

再生障碍性贫血是一组由多种病因所致的骨髓造血功能衰竭性综合征,以骨髓造血细胞增生减低和外周血全血细胞减少为特征。再生障碍性贫血临床症状的发展比较缓慢,除有上面提到的三种的贫血症状外,主要表现在狗狗的血象变化上,红细胞及白、红蛋白含量低,血液中网状红细胞消失。病因可能与化学毒物、放射线、病毒感染、免疫等有关。

二、如何改善贫血症状

就如上面所说的,狗狗的贫血分类虽不如人类的那么复杂,但也是存在不同的原因情况的,所以各位宠主还是根据狗狗的不同情况,来做好相应的措施。

但要注意的是,宠主切勿自作主张轻信网络上的一些补血秘方就开始一股脑的用在狗狗的身上哦,这可是万万不可取的!如何合理补血,才能让你的宠物更加健康呢,主要还得分清不同病因来进行针对性的治疗:

狗狗贫血怎么办?宠主切记不能盲目补血,分清病因是关键

1.针对出血性贫血的做法

出血性贫血主要因为外伤等造成的出血,所以首要任务是止血!宠主们可以为狗狗结扎止血、压迫止血、止血带止血,并立即送往兽医院治疗,注射止血药。随后医生会为狗狗补充血容量,也会为其静脉滴注右旋糖酐、葡萄糖、复方盐水、氨基酸制剂。

2.针对溶血性贫血的做法

溶血性贫血需要进行及时的补液、输血,如果是由于寄生虫的感染而引起的,需要及时杀虫治疗!病后治疗当然不如提前做好预防工作:经常外出的狗狗应每个月体外驱虫一次,每3个月体内驱虫一次,不经常外出的狗狗可以每2-3个月驱虫一次;如果是由中毒引起的,则也需要及时给予解毒药。同时结合激素疗法,如可的松、波尼松、地塞米松。

狗狗贫血怎么办?宠主切记不能盲目补血,分清病因是关键

3.针对营养性贫血的做法

营养性贫血主要是狗狗体内缺乏蛋白质、微量元素、缺铁、缺铜,维生素等元素。主要还是因为食物单一、慢性消化道疾病及肠道寄生虫性疾病引起肠道吸收功能紊乱,久而久之才会造成营养性贫血。

都知道人如果出现了营养性贫血,可以通过日常多吃些富含“造血原料”的食物,其实狗狗们贫血了亦是如此。

宠主们需要给狗狗补充造血物质加强营养的补充,蛋白质缺乏的狗狗:宠主应饲喂瘦肉、肝、肾、蛋、奶等含蛋白质丰富的食物;维生素缺乏的狗狗:应补充维生素B1、维生素B12、维生素B6、叶酸、烟酸等;缺乏微量元素的狗狗:可用硫酸亚铁、氯化钴、硫酸铜等混合水后口服。同时,也可给狗狗补充葡萄糖和多种氨基酸制剂,有助于机体功能恢复。

狗狗贫血怎么办?宠主切记不能盲目补血,分清病因是关键

幼犬的营养性贫血的,主要是由于饲粮单纯!在幼犬断奶后一个月也是最难饲养的时期,这一时间短对于它们来说饮食营养均衡十分重要,在这个时期满足犬的营养需要是养好宠物犬的关键所在哦。

4.针对再生障碍性贫血的做法

那对于再生障碍性贫血的治疗,主要做法是提高造血机能,补充血量。需要医生给狗狗经配血试验后进行输血,输血速度要缓慢,可根据患病犬的比容给予输血量。也可以使用同化激素疗法,如:睾丸酮,可刺激红细胞生成。

三、狗狗贫血应对总结

虽说贫血并不是大病和癌症,但如果狗狗没有得到及时的治疗,贫血的后果也是能导致狗狗致命的!所以宠主们切勿不放在心上,一旦狗狗出现以上症状时,请必须将狗狗带到宠物医院治疗!

一定要分清狗狗贫血的具体原因属于哪一种,针对不同的类别再做具体的治疗。做到不病急乱投医,不自己瞎食补,才是最关键的!

狗狗贫血怎么办?宠主切记不能盲目补血,分清病因是关键

营养性贫血可以主要从饮食方面来改善,而其它三种贫血情况,兽医小明还是建议宠主们把狗狗带去看医生吧,需要在医生的帮助下治疗狗狗的贫血,听取医生正确的建议才最重要!

各位宠主切勿盲目给狗狗补血,更不可直接喂食经过精加工后的人吃的补血食材,这些东西对于狗狗都是没有好处的,甚至里面的成分还会威胁到狗狗的健康。

对于老年狗的贫血情况,宠主们应该更要注意,这很有可能是部分恶性肿瘤和肝肾功能病变的信号!如果老年 狗出现了贫血症状,宠主们还是及时将狗狗带去医院做个体检吧~

一只健康的狗狗必不可少的就是适当的运动,但每只狗狗的运动量要根据自己的身体情况来确定。宠主们也得记得狗狗刚吃饱时千万不要运动过量,不爱运动的狗狗也很有可能是不健康的哦~最后,当然希望各位宠主能够照顾好自家的狗狗,幸福健康地一起生活下去!

图片来源于网络,如有雷同纯属巧合,有疑问可以联系兽医小明。

如果有宠物健康和养宠问题,关注兽医小明进行咨询。

狗狗贫血怎么办?宠主切记不能盲目补血,分清病因是关键,狗狗贫血怎么造成的

蜀ICP备15013208号-3