我公司出售高质量的氨基酸液、氨基酸原粉、氨基酸微量元素、eddha铁、螯合铁等并支持肥料产品的定制,欢迎来电,免费索取样品!

  • 公司地址
    中国,四川,成都
  • 联系电话
    18681783931

元氨基酸(固体饮料冒充特医奶粉潜入医院商店,瞄准过敏婴幼儿)

鍏冩皑鍩洪吀

鍥轰綋楗枡鍐掑厖鐗瑰尰濂剁矇娼滃叆鍖婚櫌鍟嗗簵锛岀瀯鍑嗚繃鏁忓┐骞煎効

杩囨晱銆佹棭浜с€侀珮鑳嗙孩绱犺寰佲€︹€﹁繖浜涚柧鐥呮垨鐥囩姸寰€寰€浠や竴浜涘辜鍎挎棤娉曟甯歌繘椋燂紝鐗规畩鍖诲鐢ㄩ€旈厤鏂归鍝佺殑鍑虹幇鍒欐湁鏁堣В鍐充簡杩欑被瀛╁瓙鐨勮惀鍏绘憚鍏ラ棶棰樸€傜劧鑰岃繎鏃ユ湁娑堣垂鑰呭湪鍖婚櫌鍛ㄨ竟鍟嗗簵鍙戠幇锛屼竴绉嶅绉拌兘瑙e喅濠村辜鍎胯繃鏁忕瓑闂鐨勨€滈厤鏂圭矇鈥濆湪浜у搧鍖呰涓婂悓鏃舵爣娉ㄢ€滃浐浣撻ギ鏂欌€濓紝鐤戜技鍐掑厖鐗瑰尰椋熷搧銆?/p>

閽堝杩欎竴鐜拌薄锛岃嚜5鏈?鏃ヨ捣锛屾柊浜姤璁拌€呬互杩囨晱鎮e効瀹堕暱韬唤瀵瑰寳浜儴鍒嗗尰闄㈠強鍛ㄨ竟杩涜瀹炲湴璧拌璋冩煡锛屽彂鐜板湪3瀹跺尰闄㈢殑闄㈠唴鍟嗗簵鍞崠鏍囩О瀹佹尝鐗瑰9椋熷搧鏈夐檺鍏徃銆侀潚宀涢噾澶ф磱涔充笟鏈夐檺鍏徃鐢熶骇鐨勫叿鏈変竴瀹氬姛鑳芥€ц川鐨勨€滈厤鏂圭矇鈥濓紝杩樻湁鍖婚櫌鐨勫尰鐢熷鐩稿叧浜у搧杩涜鎺ㄨ崘銆傜粡鏌ヨ锛岃繖浜涒€滈厤鏂圭矇鈥濆疄涓哄浐浣撻ギ鏂欙紝鍧囨湭鍙栧緱鐗瑰尰椋熷搧鐨勬敞鍐岃祫璐ㄣ€?

鎹畞娉㈢壒澹硅礋璐d汉閫忛湶锛屾绫讳骇鍝佷富瑕佹祦鍚戞瘝濠村拰鍖诲姟娓犻亾锛屽湪缂寸撼涓€瀹氣€滆繘闂ㄨ垂鈥濆悗鍙繘鍏ュ尰闄㈤櫌鍐呭晢搴楅攢鍞€傚彟澶栵紝鍖荤敓姣忔垚鍔熸帹鑽愪竴缃愪骇鍝佸彲鎷垮埌60鍏冨乏鍙崇殑鎻愭垚銆傚尰闄㈡秷鍖栫銆佸効淇濈銆佸効绔CU绛夋湁澶勬柟鏉冪殑澶уか锛岄兘鏄攢鍞汉鍛橀噸鐐光€滃叕鍏斥€濈殑瀵硅薄銆?/p>鍥轰綋楗枡鍐掑厖鐗瑰尰濂剁矇娼滃叆鍖婚櫌鍟嗗簵锛岀瀯鍑嗚繃鏁忓┐骞煎効

銆愯皟鏌ャ€?/strong>

鍥轰綋楗枡鍐掑厖鐗归厤绮?/strong>

鏂颁含鎶ヨ鑰呮敞鎰忓埌锛屽畞娉㈢壒澹归鍝佹湁闄愬叕鍙镐含涓滄棗鑸板簵灞曠ず鐨勨€滆偨鏁忓悍鈥濃€滀匠鐟炲疂鈥濈瓑鈥滈厤鏂圭矇鈥濅骇鍝侊紝鍚屾椂鎵撳嚭浜嗏€滃浐浣撻ギ鏂欌€濆瓧鏍枫€傞噾澶ф磱涔充笟瀹樼綉灞曠ず鐨勨€滆礉鍎垮悍鈥濃€滅壒鑳解€濃€滅埍璐濆効鈥濈瓑7涓郴鍒楃殑浜у搧鍖呰涓婏紝涔熷悓鏃跺嚭鐜颁簡鈥滈厤鏂圭矇鈥濆拰鈥滃浐浣撻ギ鏂欌€濅袱绉嶆爣绉般€?/p>

瀹佹尝鐗瑰9鍜岄噾澶ф磱涔充笟鐨勮繖浜涒€滈厤鏂圭矇鈥濈┒绔熷睘浜庝粈涔堟€ц川鐨勪骇鍝侊紵4鏈?9鏃ワ紝鏂颁含鎶ヨ鑰呬互娑堣垂鑰呰韩浠芥嫧鎵撻噾澶ф磱涔充笟瀹樻柟瀹㈡湇鐢佃瘽锛屽伐浣滀汉鍛樼О锛屽叾浜у搧涓殑铔嬬櫧璐ㄦ槸缁忚繃浜嗘按瑙g殑锛屽洜姝ゅ睘浜庘€滅壒閰嶇矇鈥濓紝鈥滄垜浠篃鍦ㄧ敵鎶ュ浗瀹剁壒娈婂尰瀛﹂厤鏂圭矇锛屼笉杩囧湪涓嬭瘉涔嬪墠灏辨壘涓€涓渶鎺ヨ繎鐨勪钩铔嬬櫧鍥轰綋楗枡鐨勬爣鍑嗐€傗€?/p>

瀹佹尝鐗瑰9椋熷搧宸ヤ綔浜哄憳鍒欒〃绀猴紝鍏徃涓€娆炬繁搴︽按瑙eザ绮夎繖涓や釜鏈堥璁″氨鑳芥嬁鍒扮壒鍖婚鍝佺殑娉ㄥ唽璧勮川锛屸€滃悗鏈熷氨鍙互鎶娾€樺浐浣撻ギ鏂欌€欏幓鎺変簡銆傗€?/p>

鍦ㄥ畼缃戯紝瀹佹尝鐗瑰9椋熷搧瀹gО鍏垛€滀笓娉ㄤ簬鐗规畩鍖诲鐢ㄩ€旈厤鏂归鍝佺殑鐮斿彂鍙婄敓浜э紝涓烘參鐥呬汉缇ゆ彁渚涚瀛︺€佸仴搴枫€佸畨鍏ㄧ殑钀ュ吇琛ョ粰鈥濄€傝€岄噾澶ф磱涔充笟鍦ㄤ笉涔呭墠鐨勭29灞婂寳浜浗闄呭瓡濠寸灞曚笂涔熶互鈥滈潚宀涢噾澶ф磱鐗规畩鍖诲鐢ㄩ€旈鍝佹湁闄愬叕鍙糕€濈殑韬唤浜浉锛屽苟鍦ㄥ畼鏂瑰井淇′笂绉板叾鐗规畩鍖诲鐢ㄩ€旈鍝佲€滄鍦ㄦ敞鍐屽噯澶囦腑鈥濄€?/p>鍥轰綋楗枡鍐掑厖鐗瑰尰濂剁矇娼滃叆鍖婚櫌鍟嗗簵锛岀瀯鍑嗚繃鏁忓┐骞煎効鍥轰綋楗枡鍐掑厖鐗瑰尰濂剁矇娼滃叆鍖婚櫌鍟嗗簵锛岀瀯鍑嗚繃鏁忓┐骞煎効

鐗规畩鍖诲鐢ㄩ€旈厤鏂归鍝佷織绉扳€滅壒鍖婚鍝佲€濄€佲€滅壒閰嶇矇鈥濓紝鍏朵腑鐨勭壒娈婂尰瀛︾敤閫斿┐鍎块厤鏂归鍝佷篃淇楃О鈥滅壒鍖诲ザ绮夆€濓紝鏄寚涓轰簡婊¤冻杩涢鍙楅檺銆佹秷鍖栧惛鏀堕殰纰嶃€佷唬璋㈢磰涔辨垨鐗瑰畾鐤剧梾鐘舵€佷汉缇ゅ钀ュ吇绱犳垨鑶抽鐨勭壒娈婇渶瑕侊紝涓撻棬鍔犲伐閰嶅埗鑰屾垚鐨勯厤鏂归鍝併€備緷鐓ф垜鍥介鍝佸畨鍏ㄦ硶绛夌浉鍏宠瀹氾紝鐗瑰尰椋熷搧搴斿彇寰楅鍝佽嵂鍝佺洃绠¢儴闂ㄧ殑娉ㄥ唽锛岀敓浜т紒涓氬簲褰撳彇寰楃浉搴旂殑鐗瑰尰椋熷搧鐢熶骇璁稿彲锛屼笖鏅€氶鍝佷笉鑳芥湁鐤剧梾闃叉不绛夊姛鑳藉绉般€?/p>

鏍规嵁甯傚満鐩戠鎬诲眬瀹樼綉鍏竷鐨勪俊鎭紝鐩墠鑾峰緱鐗瑰尰椋熷搧娉ㄥ唽璧勮川鐨勪粎鏈夊浗鍐呭8瀹朵紒涓氱殑24娆句骇鍝併€傞櫎闆€宸€侀泤鍩广€佺編璧炶嚕绛夊璧勫法澶村锛岀洰鍓嶅浗鍐呭彇寰楃壒鍖婚鍝佹敞鍐岃祫璐ㄧ殑鍙湁鍦e厓銆佽礉鍥犵編銆佹亽鐟炲仴搴?瀹朵紒涓氱殑5娆句骇鍝侊紝骞舵病鏈夊畞娉㈢壒澹瑰拰閲戝ぇ娲嬭繖涓ゅ銆傝€岃繃娓℃湡鏀跨瓥瑙勫畾锛?019骞?鏈?鏃ヨ捣鐢熶骇鐨勭壒鍖婚鍝佸簲渚濇硶鍙栧緱娉ㄥ唽璇佷功锛屾鍓嶇敓浜х殑浜у搧鍙攢鍞嚦淇濊川鏈熺粨鏉燂紝浣嗚鏀跨瓥骞朵笉鍖呭惈鍥轰綋楗枡銆?

鍥轰綋楗枡鍐掑厖鐗瑰尰濂剁矇娼滃叆鍖婚櫌鍟嗗簵锛岀瀯鍑嗚繃鏁忓┐骞煎効

甯傚満鐩戠鎬诲眬瀹樼綉鐢熶骇璁稿彲璇佸彿鏌ヨ缁撴灉杩樻樉绀猴紝瀹佹尝鐗瑰9鈥滀匠鐟炲疂鈥濆拰閲戝ぇ娲嬧€滄晱搴峰疂鈥濃€滅壒鑳借垝鐤糕€濈殑浜у搧绫诲埆鍧囧睘浜庡浐浣撻ギ鏂欙紝鑰岄潪濠村辜鍎块厤鏂瑰ザ绮夊拰鐗瑰尰椋熷搧銆?/p>

浼佷笟绉版绫诲浐浣撻ギ鏂欏彲瀹屽叏鏇夸唬濂剁矇

鏍囩О鈥滈厤鏂圭矇鈥濆嵈涓嶅睘浜庡┐骞煎効閰嶆柟濂剁矇锛屽绉伴€傜敤浜庣墰濂惰泲鐧借繃鏁忕瓑浜虹兢鍗存湭鍙栧緱鐗瑰尰椋熷搧璧勮川锛岃繖浜涜涔充笟涓撳瀹嬩寒褰㈠涓烘墦鏀跨瓥鎿﹁竟鐞冪殑鈥滀笁鏃犵壒閰嶇矇鈥濓紙鏃犲┐骞煎効閰嶆柟濂剁矇閰嶆柟娉ㄥ唽璧勮川銆佹棤鐗瑰尰椋熷搧娉ㄥ唽璧勮川銆佹棤鐗瑰尰椋熷搧鐢熶骇璁稿彲锛夛紝鍗村皢鐩爣鐬勫噯浜嗘瘝濠寸兢浣撱€?/p>

瀹樻柟寰俊鏄剧ず锛岄噾澶ф磱涔充笟涓嶄粎棰戠箒鍙戝竷銆婂疂瀹濊吂娉婚绻侊紝鏈夊彲鑳芥槸涔崇硸涓嶈€愬彈銆嬬瓑鏂囩珷骞跺湪鏂囦腑闄勬湁閲戝ぇ娲嬧€滈厤鏂圭矇鈥濅骇鍝佷粙缁嶏紝杩樹互鈥滈潚宀涢噾澶ф磱鐗规畩鍖诲鐢ㄩ€旈鍝佹湁闄愬叕鍙糕€濈殑韬唤瀵嗛泦鍙傚姞濠寸灞曘€佸効绉戝鏈細璁瓑銆?/p>

瀹佹尝鐗瑰9涔熷湪鏃椾笅浜у搧瀹樼綉浠嬬粛鈥滀匠鐟炲疂姘ㄥ熀閰搁厤鏂圭矇鈥濇椂锛屾槑纭爣娉ㄢ€滃┐鍎块鐗╄繃鏁忛槻娌烩€濓紝骞剁О璇ヤ骇鍝佷笌鏅€氶厤鏂瑰ザ绮夌殑鍖哄埆鈥滃氨鏄皢鍏朵腑鐨勮泲鐧借川鎴愬垎浠?00%鏈夊姏姘ㄥ熀閰告浛浠o紝鍏朵粬钀ュ吇鎴愬垎涓庢櫘閫氶厤鏂瑰ザ绮変竴鏍凤紝鍙互浣滀负鍗曚竴钀ュ吇鏉ユ簮锛屽畬鍏ㄥ彲浠ユ弧瓒冲疂瀹濈敓闀垮彂鑲茬殑钀ュ吇闇€姹傗€濄€?/p>鍥轰綋楗枡鍐掑厖鐗瑰尰濂剁矇娼滃叆鍖婚櫌鍟嗗簵锛岀瀯鍑嗚繃鏁忓┐骞煎効

鍦ㄥ鍏徃浜у搧杩涜瑙g瓟鏃讹紝閲戝ぇ娲嬩钩涓氬畼鏂瑰鏈嶇О鍏垛€滄晱搴峰疂涔宠泲鐧借繃鏁忔湡灏忚偨閰嶆柟绮夆€濈瓑浜у搧鍙互缁?涓湀澶х殑鐗涗钩杩囨晱瀹濆疂鍚冿紝涓斿彲浠ユ浛浠i厤鏂瑰ザ绮夈€傚畞娉㈢壒澹归鍝佸伐浣滀汉鍛樹篃绉帮紝鍏徃涓昏闈㈠悜鍎跨鍋氣€滅壒鍖婚鍝佲€濓紝鈥?涓湀浠ヤ笅瀹濆疂瀹屽叏鍙互浣滀负鍗曚竴钀ュ吇鏉ユ簮锛屽彲浠ュ畬鍏ㄦ浛浠i厤鏂瑰ザ绮夈€傗€?/p>

缇庡浗椋熷搧鎶€鏈崗浼氶珮绾т細鍛樸€佺瀛︽澗榧犱細鎴愬憳浜戞棤蹇冭涓猴紝姝ょ被鍥轰綋楗枡鑳藉惁缁欏┐鍎垮悆锛屼笉鏄巶瀹惰嚜宸辫浜嗙畻銆傗€滃┐鍎块厤鏂瑰ザ绮変箣鎵€浠ヨ鐗瑰埆绠$悊锛屽氨鏄鎶娾€樿兘鍚︾粰濠村効鍚冣€欑粺涓€鐢辩洃绠℃満鏋勬潵鍒ゅ畾銆傛病鏈夊彇寰楀┐鍎垮ザ绮夐厤鏂规敞鍐岀殑鍥轰綋楗枡锛屼笉绠¢厤鏂瑰浣曪紝閮戒笉鑳芥帹閿€缁欏┐鍎垮悆锛屾綔鍦ㄧ殑椋庨櫓涓嶈寰楄兘浠庝骇鍝佹爣绛句笂鐪嬪嚭鏉ャ€傚鏋滄妸杩欐牱鐨勪骇鍝佹帹鑽愮粰濠村効锛屼笉浠呰繚鍙嶈亴涓氱礌鍏伙紝鍏跺疄涔熸槸鍦ㄧ姱缃€傗€?/p>

瀵逛簬鍥轰綋楗枡鎵撶潃鐗瑰尰濂剁矇鏃楀彿杩涜閿€鍞殑闂锛?鏈?9鏃ワ紝鏂颁含鎶ヨ鑰呮嫧鎵撳寳浜競姘戞湇鍔$儹绾?2345杩涜鍜ㄨ锛屽伐浣滀汉鍛樼О杩欑琛屼负娑夊珜铏氬亣瀹d紶锛屾秷璐硅€呭彲浠ヨ繘琛屼妇鎶ャ€?/p>

閿€鍞礋璐d汉璇村仛鍖诲姟娓犻亾鈥滃ぉ闀垮湴涔呪€?/strong>

鈥滆繖绫讳骇鍝侀€氬父閮芥槸鍋氬尰闄㈢殑锛屾瘡涓湀閿€鍞篃杩樺彲浠ャ€傗€濅负浜嗚В姝ょ被鈥滅壒閰嶇矇鈥濈殑娴侀€氭笭閬擄紝4鏈?0鏃ワ紝鏂颁含鎶ヨ鑰呬互鍟嗗韬唤鐢佃瘽鑱旂郴鍒板畞娉㈢壒澹归鍝佹湁闄愬叕鍙搁攢鍞礋璐d汉瑁寸粡鐞嗐€備粬绉拌嚜宸卞墠鍑犳棩杩樿窡涓氬姟鍛樹竴璧峰幓浜嗗寳浜竴瀹跺尰闄紝鈥滆浜嗕粬浠殑澶т富浠伙紝閮芥槸鍜屾垜浠悎浣滈潪甯稿ソ鐨勩€傗€?/p>

寰俊鏈嬪弸鍦堟樉绀猴紝2018骞翠互鏉ワ紝瑁寸粡鐞嗚緱杞埌杩囨姹夈€佸寳浜€侀暱娌欑瓑鍦扮殑濡囧辜鍖婚櫌锛屽苟鍦ㄦ箹鍗楀湴鍖烘嫑鑱樿繃鎷涘晢缁忕悊銆佷复搴婇攢鍞粡鐞嗐€?/p>

鎹4缁忕悊浠嬬粛锛屽畞娉㈢壒澹规棗涓嬬殑鈥滀匠鐟炲疂姘ㄥ熀閰搁厤鏂圭矇鈥濆強鈥滀匠鍛旇娣卞害姘磋В铔嬬櫧閰嶆柟绮夆€濆湪鍖椾含閿€鍞緝濂斤紝涓旀笭閬撲富瑕佹湁涓や釜锛屼竴鏄瘝濠村簵锛屼簩鏄尰鍔℃笭閬撱€傚墠鑰呰浠栧舰瀹逛负鈥滅湅澶╁悆楗€濓紝鍖诲姟娓犻亾鍒欒鍏跺舰瀹逛负鈥滃ぉ闀垮湴涔呪€濄€?/p>

鈥滆窡浣犵洿鎴簡褰撹锛屽浗浜ф湁鍥戒骇鐨勬搷浣滄ā寮忥紝涓村簥閭e効鍋氫釜鎵撶偣锛岀劧鍚庡氨鏄竴瀵逛竴鍦板線浣狅紙姣嶅┐锛夐棬搴楀幓鎺ㄣ€備竴瀹跺尰闄㈠仛涓崈鍏櫨鍚紝浣犵殑鏀跺叆閮藉緢涓嶄竴鏍枫€傗€濇牴鎹4缁忕悊鐨勪粙缁嶏紝鍖婚櫌娑堝寲绉戙€佸効淇濈銆佸懠鍚哥銆佺毊鑲ょ銆佸効绔CU銆佹€ヨ瘖绉戜腑鏈夊鏂规潈鐨勫ぇ澶紝閮芥槸鍏跺尰鍔℃笭閬撶殑閲嶇偣鈥滃叕鍏斥€濆璞°€傞€氬父鎯呭喌涓嬶紝鍖荤敓姣忓府鍔╁敭鍑轰竴缃愯繖鏍风殑鈥滅壒閰嶇矇鈥濓紝灏辨湁60鍏冨乏鍙崇殑鎻愭垚銆?/p>

瀵逛簬涓婅堪涓ょ娓犻亾锛屾柊浜姤璁拌€呬互鍟嗗韬唤涔熶粠閲戝ぇ娲嬩钩涓氬寳浜尯鍩熼攢鍞礋璐d汉鍛ㄧ粡鐞嗛偅閲屽緱鍒颁簡鍗拌瘉銆備笉鍚岀殑鏄紝鍛ㄧ粡鐞嗙О姝ょ被鈥滅壒閰嶇矇鈥濆湪姣嶅┐搴楅攢鍞€滄洿鏂逛究鈥濓紝姝e紡杩涘叆鍖婚櫌閿€鍞垯棣栧厛闇€瑕佸効绉戜富浠荤偣澶达紝鍐嶇粡杩囪惀鍏荤涓婁細璁ㄨ绛夌▼搴忥紝鈥滈毦搴︾壒鍒ぇ鈥濄€傚洜姝わ紝鍟嗗閫氬父浼氬皢浜у搧鏀惧湪鍖婚櫌闄㈠唴鍟嗗簵鍞崠锛屽啀璁╁尰鐢熸帹鑽愭偅鑰呭埌搴楅噷璐拱銆?/p>

鍛ㄧ粡鐞嗚繕琛ㄧず锛屽仛鍖婚櫌闇€瑕佷竴瀹氱殑鈥滆繘闂ㄨ垂鈥濓紝浣嗕篃涓嶆槸鎵€鏈夊尰闄㈤兘鏀躲€傝€屾瘝濠村簵鐪嬩腑鐨勬槸鍒╃泭锛屽摢涓禋閽卞氨澶氬崠鍝釜锛屸€滆繘鍙g壒閰嶇矇鎷胯揣浠烽珮锛屾€荤粡閿€鎷胯揣浠峰樊涓嶅鏄?鎶樺乏鍙筹紝姣嶅┐搴椾负9鎶樺乏鍙筹紝鑷劧涓嶆効鎰忓崠銆傗€?/p>

鎹4缁忕悊浠嬬粛锛屼竴缃?00鍏嬬殑鈥滀匠鐟炲疂姘ㄥ熀閰搁厤鏂圭矇鈥濆競鍦轰环涓?38鍏冿紝濡傛灉璧板尰鍔℃笭閬擄紝鎷胯揣浠峰彲浣庤嚦5.5鎶橈紱璧版瘝濠存笭閬撳垯鎷胯揣浠蜂负7鎶樺乏鍙炽€傚懆缁忕悊缁欏嚭鐨勬瘝濠存笭閬撴嬁璐т环涓?.5鎶樺乏鍙筹紝鑰屼竴缃?60鍏嬬殑閲戝ぇ娲嬧€滅壒鑳借垝鐤搁粍鐤告湡灏忚偨閰嶆柟绮夆€濋浂鍞环鍙揪568鍏冿紝鍒╂鼎绌洪棿杩滈珮浜庤繘鍙g壒鍖婚鍝併€?/p>

銆愭殫璁裤€?/strong>

鏈夊尰鐢熸帹鑽愭棤璧勮川鐗归厤绮?/strong>

涓洪獙璇佷袱浣嶉攢鍞礋璐d汉鐨勮娉曪紝鑷?鏈?鏃ヨ捣锛屾柊浜姤璁拌€呬互杩囨晱鎮e効瀹堕暱韬唤锛屾牴鎹嚎绱㈠厛鍚庤蛋璁夸簡鍖椾含浜兘鍎跨鍖婚櫌銆侀閮藉効绉戠爺绌舵墍銆佸寳浜浜у尰闄紙涓滈櫌锛夌瓑涓€浜涘尰闄㈠強鍏跺懆杈瑰湴鍖猴紝鍙戠幇杩欑鈥滀笁鏃犵壒閰嶇矇鈥濆凡娓楅€忓埌鍖诲姟娓犻亾銆?/p>鍥轰綋楗枡鍐掑厖鐗瑰尰濂剁矇娼滃叆鍖婚櫌鍟嗗簵锛岀瀯鍑嗚繃鏁忓┐骞煎効

5鏈?鏃ヤ笂鍗堬紝浣嶄簬鍖椾含鍥為緳瑙傚湴鍖虹殑浜兘鍎跨鍖婚櫌鍎跨淇濆仴绉戦棬璇婃偅鑰呭瀵ワ紝鍦ㄥ惉鍙栬繃鏁忕棁鐘舵弿杩板悗锛屽嚭璇婂尰鐢熷缓璁鑰呯粰鑷繁鈥?涓鏈堢殑瀹濆疂鈥濋鐢ㄦ皑鍩洪吀濂剁矇銆傝鑰呬互涓嶄簡瑙e搧鐗屼负鐢卞笇鏈涘尰鐢熸帹鑽愪骇鍝侊紝璇ュ尰鐢熻浜嗕袱涓繘鍙e搧鐗屻€傚綋闂強鏈夋棤鍥戒骇浜у搧鏃讹紝璇ュ尰鐢熺О鈥滃浗浜у€掓槸鏈変竴涓紝鍚嶅瓧瑕佺湅涓€涓嬧€濄€?/p>

闅忓悗锛屽尰鐢熶粠鎶藉眽閲屾嬁鍑轰竴寮犲崱鐗囷紝绉颁骇鍝佸悕鍙€滀匠鐟炲疂锛屼匠绂勬櫘鈥濄€傛柊浜姤璁拌€呮敞鎰忓埌锛屽崱鐗囦笂鍗版湁浣崇憺瀹濇皑鍩洪吀閰嶆柟绮夈€佷匠鍛旇娣卞害姘磋В铔嬬櫧閰嶆柟绮夌瓑5娆句骇鍝佺殑鐗规€у拰閫傚簲鐥囷紝涓嬫柟杩樺嵃鏈夆€滆惀鍏诲笀鈥濈殑鐑嚎鍜ㄨ鐢佃瘽銆傜粡涓庡尰鐢熸牳瀹烇紝鍗$墖涓婄殑鈥滆惀鍏诲笀鈥濆苟闈為櫌鍐呬汉鍛橈紝鑰屾槸鏉ヨ嚜鍝佺墝鏂广€?

鍥轰綋楗枡鍐掑厖鐗瑰尰濂剁矇娼滃叆鍖婚櫌鍟嗗簵锛岀瀯鍑嗚繃鏁忓┐骞煎効鍥轰綋楗枡鍐掑厖鐗瑰尰濂剁矇娼滃叆鍖婚櫌鍟嗗簵锛岀瀯鍑嗚繃鏁忓┐骞煎効

鈥滃尰闄㈢殑灏忓崠閮ㄦ湁锛屾垜瑙夊緱浣犱笉瑕佷拱澶锛屽厛缁欏皬瀛╄瘯涓€涓嬨€傗€濊鍖荤敓寤鸿锛屾瘡涓皬瀛╁彛鍛充笉涓€鏍凤紝杩樿鏍规嵁瀹跺涵鏉′欢閫夋嫨浜у搧銆備簬鏄柊浜姤璁拌€呮潵鍒颁簡浜兘鍎跨鍖婚櫌闄㈠唴鐨勨€滃皬鍗栭儴鈥濄€?/p>

鍦ㄨ繘琛岀畝鍗曡闂悗锛屽簵涓讳护鍏跺浜轰粠闂ㄥ鎷胯繘涓€缃愨€滀匠鐟炲疂鈥濄€傜粡璁拌€呰鲸璁わ紝璇ヤ骇鍝佷笌瀹佹尝鐗瑰9瀹樻柟鏃楄埌搴楀敭鍗栫殑浜у搧鍖呰涓€鑷淬€傚氨璇ラ櫌鍐呭皬鍗栭儴涓庡尰闄㈢殑鍏崇郴锛屼含閮藉効绔ュ尰闄㈠伐浣滀汉鍛樿〃绀洪潪鍖婚櫌寮€璁撅紝鑰屾槸澶栧寘璧勪骇銆?/p>

閽堝浜у搧涓婁负浣曚細鍑虹幇鈥滃浐浣撻ギ鏂欌€濆瓧鏍凤紝搴椾富鏃犳硶鏄庣‘瑙g瓟銆傛柊浜姤璁拌€呴殢鍚庡皢鈥滀匠鐟炲疂鈥濆嚭绀虹粰涓€浣嶆鍦ㄥ簵鍐呰喘鐗╃殑鍎跨鍖荤敓骞惰闂叾寤鸿锛岃鍖荤敓鍦ㄦ煡鐪嬪悗琛ㄧず璇ヤ骇鍝佷腑鈥滀富瑕佸惈鏈夋皑鍩洪吀锛屾槸鍥轰綋楗枡绫伙紝楗枡鑲畾鏄笉琛岀殑锛屼笉鑳藉綋濂剁矇鍠濃€濄€?/p>

浠庨櫌鍐呪€滃皬鍗栭儴鈥濆嚭鏉ュ悗锛屾柊浜姤璁拌€呬互娑堣垂鑰呰韩浠芥寜鐓у崱鐗囦笂鐨勪俊鎭粰浜у搧鈥滆惀鍏诲笀鈥濇墦鐢佃瘽骞跺鈥滃浐浣撻ギ鏂欌€濇爣绉版彁鍑鸿川鐤戙€傝鈥滆惀鍏诲笀鈥濊В閲婄О锛屸€滀匠鐟炲疂鈥濆睘浜庡姛鑳芥€у浐浣撻ギ鏂欙紝鈥滃叾瀹炲氨鏄┐骞煎効閰嶆柟绮夈€傚浗瀹舵妸瀹冨綊涓哄浐浣撻ギ鏂欙紝娌℃湁鍔炴硶銆傗€?/p>

璋堝埌浜у搧鍔熸晥锛岃鈥滆惀鍏诲笀鈥濈О锛屸€滄垜鐪嬪埌杩囧湪鏄屽钩鏈変竴瀛╁瓙鑴戣闀跨柈锛岃剼搴曟祦鑴擄紝娴戣韩婧冪儌锛岀埜鐖稿濡堝摥娉e湴璺熸垜浠锛屼絾宸茬粡鏅氫簡銆傜敤鎴戜滑浜у搧鏃╂湡鍙兘7鑷?5澶╁氨濂戒簡锛岀幇鍦ㄦ病鍑?鍒?涓湀鎵嶅垰鏈夐矞鑲夈€傗€?/p>

鈥滀笁鏃犵壒閰嶇矇鈥濈幇韬儴鍒嗗尰闄㈤櫌鍐呭晢搴?/strong>

闄や含閮藉効绔ュ尰闄㈠锛屾柊浜姤璁拌€呭湪澶氬鍖婚櫌闄㈠唴鍟嗗簵鍙婂懆杈瑰晢搴椾篃鍙戠幇浜嗗畞娉㈢壒澹归鍝佺殑鈥滀匠鐟炲疂鈥濄€侀潚宀涢噾澶ф磱涔充笟鐨勨€滅壒鑳借垝鐤糕€濅骇鍝併€?/p>鍥轰綋楗枡鍐掑厖鐗瑰尰濂剁矇娼滃叆鍖婚櫌鍟嗗簵锛岀瀯鍑嗚繃鏁忓┐骞煎効

5鏈?鏃ワ紝鍦ㄩ閮藉効绉戠爺绌舵墍闄㈠唴鐨勪究姘戞湇鍔¢儴锛岃鑰呭彂鐜颁簡鏍囩О閲戝ぇ娲嬩钩涓氱敓浜х殑鈥滅壒鑳借垝鐤搁粍鐤告湡灏忚偨閰嶆柟绮夆€濓紝缃愪綋涓嬫柟鍚屾椂鍗版湁鈥滈珮鑳嗙孩绱犺寰侀粍鐤告湡钀ュ吇鏀寔鍥轰綋楗枡鈥濓紝鍞环涓?68鍏?缃愩€傚綋闂強閽堝灏忓効榛勭柛鏄惁杩樻湁鍏朵粬浜у搧鏃讹紝閿€鍞汉鍛樼О鈥滄病鏈夆€濄€傚浜庝骇鍝佷笂鐨勨€滃浐浣撻ギ鏂欌€濇爣绉帮紝璇ュ伐浣滀汉鍛樿В閲婁负鈥滈珮鑳嗙孩绱犺寰侀粍鐤告湡钀ュ吇鈥濇敮鎸佲€滃浐浣撻ギ鏂欌€濄€?/p>

灏辫繖瀹堕櫌鍐呬究姘戞湇鍔¢儴涓庡尰闄㈢殑鍏崇郴锛?鏈?0鏃ヨ鑰呮嫧鎵撳効鐮旀墍鐢佃瘽鍜ㄨ銆傚伐浣滀汉鍛樼О锛岃闄㈠唴鍟嗗簵灞炰簬鈥滃尰闄笁浜р€濓紝鍗冲尰闄㈢殑浜т笟銆傞殢鍚庯紝鎸夊叾鎻愪緵鐨勭數璇濊仈绯婚櫌鍐呬究姘戞湇鍔¢儴锛屽鏂圭О濡傛灉鎯宠鍦ㄥ簵鍐呴攢鍞晢鍝侀渶鈥滃厛鍘荤鐮旀ゼ鎵句汉锛屼粬浠悓鎰忎簡浣狅紙浜у搧锛夋墠鑳借繘鏉ャ€傗€?/p>

鑰屽湪鍎跨爺鎵€闄㈠鐨勪竴瀹垛€滃挨鎷変究鍒╁簵鈥濓紝涓€鍚嶇敺搴楀憳鍦ㄥ惉璇村瀛愭湁杩囨晱鑵规郴鐥囩姸鍚庯紝浠庤揣鏋朵笂鍙栧嚭涓€缃愨€滀匠鐟炲疂鈥濓紝绉拌繖鏄潵鑷畞娉㈢殑鈥滃尰鐢ㄧ骇鍒ザ绮夆€濓紝鍚冨悗鈥滅珛椹氨濂解€濄€傞殢鍚庯紝璇ュ簵鍛樺張鐩哥户鎷垮嚭浜嗘爣绉板畞娉㈢壒澹归鍝佹湁闄愬叕鍙哥敓浜х殑鈥滀匠鍛旇鈥濆拰鈥滃槈鐠愯鈥濊繘琛屾帹鑽愩€?/p>

瀵逛骇鍝佷笂鏍囩О鐨勨€滃浐浣撻ギ鏂欌€濓紝搴楀憳瑙i噴绉帮紝鈥滃洜涓烘槸浠庢鐗╅噷鎻愬彇鍑烘潵鐨勶紝鍜变滑鍥藉涓嶅厑璁稿畠鍙ザ绮夛紝浣嗗畠灏辨槸濂剁矇鈥濓紝涓斾笌杩涘彛鐗归厤绮夌浉姣斿彛鎰熸洿濂姐€?/p>

5鏈?鏃ワ紝鏂颁含鎶ヨ鑰呭張鏉ュ埌鍖椾含濡囦骇鍖婚櫌锛堜笢闄級闄㈠唴鍟嗗搧閮ㄣ€傚湪璇㈤棶鏈夋棤杩囨晱濂剁矇鍚庯紝搴楀憳甯﹁鑰呮潵鍒板簵鍐呮渶閲岄潰鐨勪竴涓揣鏌滐紝浠庡簳灞傚厛鍚庢嬁鍑轰竴娆捐繘鍙d骇鍝佸拰鈥滀匠鐟炲疂鈥濓紝骞剁О涓€鐩村枬鍏朵腑涓€绉嶅氨琛屻€?/p>

5鏈?0鏃ワ紝鏂颁含鎶ヨ鑰呭氨璇ラ櫌鍐呭晢鍝侀儴涓庡尰闄㈢殑鍏崇郴鎷ㄦ墦鍖椾含濡囦骇鍖婚櫌鎬绘満鐢佃瘽锛屽伐浣滀汉鍛樿闄㈠唴灏忓崠閮ㄢ€滄槸鍖婚櫌鐨勨€濄€傛寜鐓ф€绘満鎻愪緵鐨勭數璇濓紝璁拌€呴殢鍚庤仈绯诲埌闄㈠唴鍟嗗搧閮紝鍏跺伐浣滀汉鍛樿〃绀猴紝濡傛灉鎯宠鍦ㄥ叾搴楀唴鍞崠鍟嗗搧闇€鍒板姙鍏鑷繁璋堜笟鍔★紝鈥滀綘浜烘潵浜嗘垜缁欎綘鎸囧埌鍝皥銆傗€?/p>

涓€浣嶅尰鐤楃郴缁熶汉澹憡璇夋柊浜姤璁拌€咃紝鐢变簬鎮h€呯浉鍏崇煡璇嗘瑺缂猴紝鍖荤敓鍦ㄦ病鏈変釜浜哄埄鐩婃崋缁戠殑鍓嶆彁涓嬪悜鎮h€呮彁渚涚壒鍖婚鍝佸缓璁苟涓嶈繚瑙勩€備絾濡傛灉鍖荤敓鍚戞偅鑰呮帹鑽愭棤璧勮川浜у搧涓斾粠涓娊鍙栨彁鎴愶紝鈥滄槸涓嶅悎閫傜殑锛屽尰闄篃鏄笉鍏佽鐨勨€濄€傛澶栵紝鍏珛鍖婚櫌闄㈠唴鍟嗗簵涓€鑸睘浜庡尰闄⑩€滀笁浜р€濓紝浜у搧杩涘叆闄㈠唴鍟嗗簵閿€鍞€氬父闇€瑕佸鎵癸紝骞堕潪鎯宠繘灏辫繘銆?/p>

灏变骇鍝佹€ц川鍙婃祦閫氭笭閬撶瓑闂锛?鏈?0鏃ワ紝鏂颁含鎶ヨ鑰呮嫧鎵撳畞娉㈢壒澹归鍝佹湁闄愬叕鍙哥數璇濓紝宸ヤ綔浜哄憳绉板皢鎶婇噰璁胯瘔姹傝浆鍛婄粰鐩稿叧璐熻矗浜猴紝浣嗘埅鑷冲彂绋垮皻鏈洖搴斻€傞潚宀涢噾澶ф磱涔充笟瀹樻柟瀹㈡湇瀵逛簬閲囪闂涓嶄簣鍥炵瓟锛屽苟绉版棤娉曞府鍔╄仈绯荤浉鍏抽儴闂ㄥ鎺ラ噰璁夸簨瀹溿€傛柊浜姤璁拌€呮寜鐓т骇鍝佸寘瑁呮墍绀虹數璇濊繘琛岃仈绯伙紝浣嗘埅鑷冲彂绋垮缁堟棤浜烘帴鍚€?/p>

銆愯涓氥€?/strong>

鍥藉唴鐢熶骇鏀跨瓥鈥滈椄闂ㄢ€濋暱涔呮湭寮€

鍦ㄤ钩涓氫笓瀹跺畫浜湅鏉ワ紝鈥滀笁鏃犫€濈壒鍖婚鍝佺殑鍑虹幇锛屾棦涓庣洃绠℃斂绛栨湁鍏筹紝涔熶笌璇ヨ涓氱殑瓒呴珮姣涘埄鏈夊叧銆?/p>

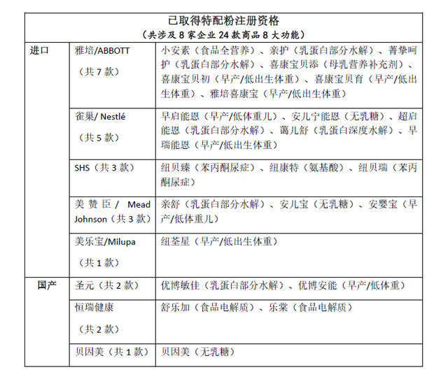
鐩墠锛屽浗鍐呴€氳繃鐗瑰尰椋熷搧娉ㄥ唽璧勮川鐨勪粎鏈夎礉鍥犵編銆佸湥鍏冦€佹亽鐟炲仴搴?瀹朵紒涓氱殑5娆句骇鍝併€傚叾涓礉鍥犵編浜庝粖骞?鏈堝甯冨叾涓€娆炬棤涔崇硸鐗瑰尰濂剁矇鑾峰緱椋熷搧鐢熶骇璁稿彲璇侊紝杩欐剰鍛崇潃鍏剁浉鍏充骇鍝佸彲浠モ€滃悕姝h█椤衡€濆湴杩涘叆鐢熶骇鐜妭銆?/p>

鑰屾棭鍦?018骞?鏈堬紝璐濆洜缇庝笂杩扮壒閰嶇矇灏遍€氳繃浜嗛厤鏂规敞鍐岋紝浣嗙洿鑷?019骞?鏈堬紝鍥藉銆婄壒娈婂尰瀛︾敤閫旈厤鏂归鍝佺敓浜ц鍙鏌ョ粏鍒欍€嬫墠姝e紡鍙戝竷銆傝礉鍥犵編鏂归潰瀵规柊浜姤璁拌€呰〃绀猴紝姝ゆ銆婄粏鍒欍€嬪嚭鍙帮紝瑙e喅浜嗗浗鍐呭伐鍘傜壒鍖婚鍝佽幏寰椾骇鍝佹敞鍐屼絾浠嶆棤娉曠敓浜х殑鍥板眬銆?/p>

鎴戝浗鏇句簬2010骞淬€?013骞村垎鍒嚭鍙般€婄壒娈婂尰瀛︾敤閫旈厤鏂归鍝佽壇濂界敓浜ц鑼冦€嬨€婄壒娈婂尰瀛︾敤閫旈厤鏂归鍝侀€氬垯銆嬪浗瀹舵爣鍑嗭紝浣嗙浉鍏崇敓浜ц鍙鏍哥粏鍒欏強涓村簥璇曢獙瑙勮寖绛夐厤濂楁爣鍑嗕粛鐒剁己澶憋紝閫犳垚鏈湡涔充紒鏃犳硶瀹炵幇鐗瑰尰濂剁矇鐨勭敓浜с€?/p>

鏃╁湪2015骞?鏈堬紝鍔犳瘮鍔涳紙婀栧崡锛夐鍝佹湁闄愬叕鍙稿氨鏇惧洜瓒呯敓浜ц鍙寖鍥寸敓浜?娆剧壒娈婂尰瀛﹂厤鏂瑰ザ绮夛紝鑰岃娑堣垂鑰呬妇鎶ャ€傜敱浜庣浉鍏虫爣鍑嗙殑缂哄け锛屽姞涔嬪師鍥藉椋熻嵂鐩戞€诲眬瀵逛妇鎶ヤ汉鐨勬斂搴滀俊鎭叕寮€鍛婄煡涔︿腑骞舵湭鏄庣‘绛斿姝ょ被浜у搧濡備綍鐩戠锛屽鑷村師婀栧崡鐪侀鑽洃灞€涓€鏃舵棤娉曞璇ユ浠跺畾鎬э紝鐗规淳涓撲汉鍒版€诲眬灏辨妗堟湁鍏充簨椤硅繘琛岃绀恒€傛渶缁堬紝鍔犳瘮鍔涘叕鍙稿洜杩濆弽銆婁腑鍗庝汉姘戝叡鍜屽浗宸ヤ笟浜у搧鐢熶骇璁稿彲璇佺鐞嗘潯渚嬨€嬬浉鍏宠瀹氾紝鍏辫缃氭病杩?09.38涓囧厓銆?/p>

鍙傜収鑽搧绠$悊闅捐幏娉ㄥ唽

灏界鍥藉唴鐗瑰尰椋熷搧鐢熶骇涓庢敞鍐岀殑闂搁棬宸茬粡鎵撳紑锛屼絾涓氬唴璁や负锛岀壒鍖婚鍝佸疄鏂界殑鏄洿鍔犱弗鏍肩殑浜у搧娉ㄥ唽锛屽湪鈥滃彶涓婃渶涓モ€濈洃绠′綋绯讳笅锛屼紒涓氭兂瑕侀€氳繃娉ㄥ唽鏄€滈毦涓婂姞闅锯€濄€?/p>

鑾峰緱娉ㄥ唽璧勮川鐨勫湥鍏冩柟闈㈠憡璇夋柊浜姤璁拌€咃紝鐗瑰尰椋熷搧涓嶆槸鑽搧锛屼絾琛屼笟椋庨櫓鏋侀珮锛岄』鍙傜収鑽搧绠$悊鏂瑰紡涓ユ牸鐩戠銆傝嚜鍥藉2016骞?鏈堥甯冦€婄壒娈婂尰瀛︾敤閫旈厤鏂归鍝佹敞鍐岀鐞嗗姙娉曘€嬭嚦浠婏紝鍏ㄥ浗浠呮湁20澶氫釜浜у搧閫氳繃閰嶆柟娉ㄥ唽銆?/p>

涔充笟涓撳瀹嬩寒璁や负锛岄€氳繃娉ㄥ唽鐨勭壒鍖婚鍝佸搧璐ㄨ兘澶熷緱鍒颁繚闅滐紝浜у搧闇€閫氳繃涓村簥璇曢獙锛屼笖瀹樻柟瀵圭壒鍖婚鍝佺殑娉ㄥ唽瑕佹眰鐩歌緝浜庢櫘閫氬┐骞煎効閰嶆柟濂剁矇鏇翠弗銆傗€滄嵁鎴戞墍鐭ワ紝鏌愬璧勪紒涓氱殑涓€涓郴鍒楃壒閰嶇矇锛屼粠鐮斿彂鍒伴厤鏂圭敵璇蜂笅鏉ュ氨瑕?000涓囧厓鈥濓紝鍥藉唴涓€浜涗紒涓氭牴鏈笉鍏峰杩欐牱鐨勮兘鍔涘拰涓撲笟鑳屾櫙锛屽彧鑳介捇鐩戠绌哄瓙锛屾墦鍥轰綋楗枡鐨勬摝杈圭悆锛屼骇鍝侀厤鏂逛篃澶氭槸妯′豢鍥藉鍝佺墝銆?/p>

2017骞?鏈堝彂琛ㄥ湪鍔ㄨ剦缃戠殑涓€绡囨枃绔犳樉绀猴紝澶х害10骞村墠锛屽畞娉㈢壒澹瑰垱濮嬩汉鏉ㄥ浗姘戝拰濡诲瓙甯﹀瀛愬洓澶勬眰鍖伙紝鏈€缁堥潬涓€娆炬皑鍩洪吀閰嶆柟绮夋不濂戒簡瀛╁瓙鐨勬箍鐤广€傚綋鏃剁壒鍖婚鍝佸璧勫搧鐗屽崰鎹節鎴愬競鍦猴紝鍥藉唴甯傚満鍑犱箮鏄┖鐧姐€傛潹鍥芥皯鍥犳鍡呭埌鍟嗘満锛屽苟浠ヨ嵎鍏扮航杩笇浜氫骇鍝佷负鍙傜収鐗╋紝鈥滃垎鏋愭敼杩涘嚭鏂扮殑閰嶆柟鈥濓紝閫夋嫨涓?閲嶅害鐗涘ザ铔嬬櫧杩囨晱鐨勫┐骞煎効姘ㄥ熀閰搁厤鏂圭矇浣滀负绗竴娆句骇鍝併€備絾鐩村埌2017骞达紝瀹佹尝鐗瑰9鎵嶅缓绔嬩簡鑷繁鐨勫伐鍘傘€?/p>鍥轰綋楗枡鍐掑厖鐗瑰尰濂剁矇娼滃叆鍖婚櫌鍟嗗簵锛岀瀯鍑嗚繃鏁忓┐骞煎効

姝ゅ锛屼互鍔熻兘鎬р€滈厤鏂圭矇鈥濊繖涓€妯$硦韬唤鍑虹幇鐨勫浐浣撻ギ鏂欙紝鍏剁洃绠$▼搴﹁緝濠村辜鍎块厤鏂瑰ザ绮変篃鐩稿樊寰堝銆傛寜鐓с€婂┐骞煎効閰嶆柟涔崇矇浜у搧閰嶆柟娉ㄥ唽绠$悊鍔炴硶銆嬶紝姣忎釜濠撮厤绮夌敓浜т紒涓氭渶澶氬彧鑳芥敞鍐?涓郴鍒?涓厤鏂癸紝涓旈厤鏂归棿瑕佹湁鏄庢樉宸埆銆備絾閲戝ぇ娲嬩钩涓氬畼缃戞樉绀猴紝鍏垛€滈厤鏂圭矇鈥濅骇鍝佸叡鏈?涓郴鍒楋紝涓斿畼鏂瑰鏈嶇О鍏朵笉鍚岀郴鍒楃殑鐩稿叧浜у搧鈥滈兘鏄竴鏍风殑鈥濓紝涔嬫墍浠ュ尯鍒嗚繖浜涗骇鍝佺郴鍒椾粎鏄负浜嗘墿澶у叕鍙稿競鍦轰唤棰濓紝閬垮厤鍚屼竴鍦板尯缁忛攢鍟嗕箣闂寸殑绔炰簤銆?/p>

鈥滅壒閰嶁€濊禌閬撳皢杩庢洿澶氫紒涓?/strong>

涓氬唴璁や负锛屾鍓嶇殑澧冨鍘熻杩涘彛鐗瑰尰浜у搧鏃犻渶鍔炵悊鐢熶骇璁稿彲锛屻€婄粏鍒欍€嬬殑鍑哄彴锛岃鍥藉唴涔充紒鏈夋満浼氫笌澧冨鐗归厤浼佷笟鍚屽彴绔炴妧锛岄璁℃湭鏉ヤ細鏈夋洿澶氫紒涓氬姞鍏ヨ繖涓€璧涢亾锛屽競鍦哄墠鏅箍闃斻€?/p>

鎹腑鍥借惀鍏讳繚鍋ラ鍝佸崗浼氱粺璁★紝鍏ㄧ悆姣忓勾鐗瑰尰椋熷搧鐨勬秷璐规€婚涓?60浜垮厓-640浜垮厓锛屽競鍦鸿妯′互姣忓勾6%鐨勯€熷害閫掑銆傚凹灏旀.鏁版嵁棰勬祴锛屼腑鍥界壒閰嶄骇鍝佸競鍦洪攢鍞皢鎸佺画澧為暱锛屽叾涓墰濂惰泲鐧借繃鏁忓競鍦哄勾澶嶅悎澧為暱鐜囪揪20%锛岀洰鍓嶅競鍦哄閲忕害涓?2浜垮厓锛屽埌2021骞存湁鏈涜揪鍒?2浜垮厓銆?/p>

鎴嚦鐩墠锛屽浗鍐呯壒鍖婚鍝佽涓氬皻澶勪簬钀岃娊闃舵锛屼絾澧冨浼佷笟鏃╁凡鍔ㄤ綔棰戦銆?/p>

2019骞?鏈?鏃ワ紝闆呭煿鎼烘棗涓婬MO閰嶆柟濂剁矇鍜屽娆剧壒鍖诲ザ绮夊弬鍔犱簡绗叚灞婂浗闄呰惀鍏讳笌鐢熼暱鍙戣偛骞翠細銆傞泤鍩瑰叏鐞冪壒娈婇厤鏂圭瀛﹀畼Barbara Marriage琛ㄧず锛岄泤鍩规棗涓?娆剧壒娈婂尰瀛︾敤閫斿┐鍎块厤鏂逛骇鍝佸凡鍏ㄩ儴鍦ㄥ浗鍐呮敞鍐岃幏鎵癸紝鐗规畩閰嶆柟钀ュ吇鍝佷篃灏嗘垚涓洪泤鍩圭4瀹剁嫭绔嬭繍钀ョ殑鐢靛晢闂ㄥ簵銆?/p>

鑰屾棭鍦?018骞?鏈堬紝闆€宸㈠仴搴风瀛﹀叕鍙稿氨涓庝粊鍜岃嵂鎴胯揪鎴愬悎浣滐紝閫氳繃鑽埧鐩存帴灏嗘棗涓嬬壒鍖婚鍝侀潰鍚戣惀鍏荤己涔忎汉缇ゃ€傜洰鍓嶏紝闆€宸㈠仴搴风瀛﹀叕鍙哥殑甯傚満閿€鍞互姣忓勾50%浠ヤ笂鐨勯€熷害澧為暱锛屽叾濠村辜鍎跨壒娈婇厤鏂瑰ザ绮夊凡涓庡叏鍥?000澶氬鍖婚櫌寮€灞曞悎浣溿€?/p>

涔充笟涓撳瀹嬩寒璁や负锛岀壒鍖诲ザ绮夋槸楂樼浜у搧锛屽埄娑︾┖闂磋緝澶э紝涓€浜涙棤娉曡幏寰楁湁鏈哄ザ绮夈€佺緤濂剁矇渚涘簲閾炬潯鐨勪钩浼侊紝寰堟湁鍙兘鐬勫噯杩欎竴棰嗗煙銆傛澶栵紝鐗瑰尰濂剁矇鍙互杩涘叆鍖绘姢娓犻亾锛屽埄浜庝紒涓氬皢鐢ㄦ埛浠庣壒鍖诲ザ绮夊紩鍒版櫘閫氬ザ绮夈€?/p>

鎹柊浜姤璁拌€呬簡瑙o紝鐩墠甯傞潰涓婂湪鍞殑鐗瑰尰椋熷搧闆跺敭浠锋牸鏅亶鍦?00鍏冧互涓婏紝涓旇鏍间粎鏈?00鍏嬪乏鍙筹紝濡傛灉鎶樺悎鎴愬崟浣嶅敭浠凤紝鐩稿綋浜?缃愯秴楂樼濠村辜鍎块厤鏂瑰ザ绮夌殑浠锋牸銆傚畞娉㈢壒澹归鍝佹湁闄愬叕鍙搁攢鍞礋璐d汉瑁寸粡鐞嗚繕閫忛湶锛屼负杩庡悎鍥戒汉蹇冪悊锛屾妸浜у搧鍗栧嚭楂樹环锛屽叕鍙告棗涓嬧€滄晱瀹夌壒鈥濃€滆偨鏁忓悍鈥濅袱娆句骇鍝佷笉涔呭悗灏嗚浆鑷虫柊鍔犲潯鐢熶骇銆?/p>

瀹嬩寒鎸囧嚭锛屾湰鍦熶紒涓氱殑鐗瑰尰濂剁矇鐩墠浠呭浜庝腑绛夋妧鏈按骞筹紝闆€宸€侀泤鍩圭瓑鍏锋湁鍖诲鑳屾櫙鐨勪紒涓氬湪鐮斿彂涓婃洿鍏蜂紭鍔匡紝浜у搧绉嶇被涔熻緝澶氥€傞暱鏈熸潵鐪嬶紝渚濈劧鏄璧勫搧鐗屽崰鎹富瀵煎湴浣嶃€?/p>

鏂颁含鎶ヨ鑰?閮搧 鍐瘏 瀹炰範鐢?鐜嬫€濈個 鍥剧墖鏉ユ簮 瀹樼綉銆佸畼寰埅鍥?缂栬緫 閮搧 鏉庝弗 鏍″ 缈熸案鍐?/p>

鍥轰綋楗枡鍐掑厖鐗瑰尰濂剁矇娼滃叆鍖婚櫌鍟嗗簵锛岀瀯鍑嗚繃鏁忓┐骞煎効

蜀ICP备15013208号-3