酸性氨基酸结构通式
陈果结不结婚和她的婚恋观和许多人有关系
下个月,哲学老师陈果就40岁了,如果她是个身世萧萧一女子,她爱结婚不结婚,那是她个人的事情。
但陈果不是一般的女孩子,她曾经红极一时,转眼却是黄叶舞西风。她的粉丝惋惜之情,在此不表。
青春一下就过去,美人不许见白头。陈老师也难敌岁月,她要是没结婚,她那些课堂上的爱情观婚姻观,有一些说法就不合适。
上一篇我的意思是,陈果当然可以有自己的对爱情婚姻的看法,每个人也可以表达自己的婚恋观。
但是名人说话要分场合,因为名人影响力大。
举例,马伊琍在访谈中说,女性嫁不出去的真正原因是女性太优秀了,很多男的是妈宝男等等。
普通人可以,明星这么说,那些还没有嫁的大龄女孩子,会真的以为是自己太优秀了,很多人相信明星的话。其实明星对着镜头说的话未必是心里话,可能为了节目效果。
大龄女的真的非常优秀吗,优秀男早就和优秀女孩结婚了,难道优秀男分不清哪些女孩子优秀和不优秀吗。
有的女孩子本来年龄不小了,再拖几年不更麻烦吗,难道马伊琍不知道男人喜欢年轻优秀的吗,马伊琍有钱有颜值,非常优秀。那个谁为啥去和姚笛约会。
关于婚姻的观念,说的最好的是史航老师,史航也没有结婚。
他说:婚姻是个幸福的选择,但这个选项不应该是人生的必选项。
这个说的非常赞。没毛病。单论读书的量,能超过史航的寥若晨星,包括大部分博士。
继续陈果的婚恋话题。陈果有不少粉丝,因为名人有影响力。所以对名人说话的要求比普通人高。赚的钱多嘛,责任也大。
看过一些陈果的演讲课,也不能说全部鸡汤,人家怎么说也是个读书人。但大部分是鸡汤,她的婚恋观,可以和亲朋好友讲;不适合课上讲,会影响年轻人的婚恋观念。因为有人觉得她优秀,觉得她说的对。
譬如:她说你会做家务不用做算你有本事,你不会做那只是你的无能。
这句话有啥问题吗,如果是普通家庭妇女说的,没什么。但陈果的课,以前看的人挺多,那么年轻人怎么看待做家务呢?
还有,这个世界上最不缺的就是,随处可见的有钱人,随处可见的漂亮妞等等,这叫什么话,讲真的,我不相信这是陈果说的,宁愿相信网友瞎编的?
随处可见的有钱人,多少人996干活,首付款都没有,说这些干啥,好多女孩子想嫁给有钱人,随处可见却嫁给了普通人,咋回事。
多少人娶不到老婆,说什么随处可见的漂亮妞。这不让人更加焦虑吗。说这些对大家有什么帮助。不管谁说的,都不合适。
陈果说男人要长寿,一定要远离克夫的几种女人,那种说话难听的女人,经常把男人说的一文不值的等等。
自己是研究哲学的,说真的,你了解大部分普通家庭的婚姻吗,现在男人娶个媳妇容易吗,你知道多少女人就是喜欢说那句:当初真是瞎了眼,嫁给了你。就是有女的喜欢骂老公一文不值。她们就克夫了吗,那要多少家庭离婚啊。
陈果不是普通上班族,讲这些不是源于生活(也没有高于生活)的婚恋话题,不合适。
陈果如果结婚生子,她就不会讲这些了。还有不少话,我没有记下来,什么心灵之类的。
她的粉丝说话也是奇怪,张口什么层次、维度、境界、格局,以及那些张口就说,你读几本书,你有什么资格说陈果,你看过哲学书吗,人家讲的通透,不是你这个层次的人听的等等
这种说话的语气充满了情绪化,没有一点点沟通的诚意,这就是她对年轻人的影响吧,咄咄逼人,上课都未必专心听讲,上网聊哲学来了,聊啥,聊一聊叔本华意志与表象世界,还是聊聊康德、尼采?
我模仿一下你们的语气哈,你就知道多搞笑了啊
你有资格说我吗,你们懂历史吗,知道啥是同凤阁鸾台平章事啥意思吗?你懂地理吗,孙权为什么要经常打合肥、黄河泥沙俱下,切割出峡谷,壁立千仞,冲积平原,沃野千里,和长江流域有哪些区别?你上过大学,你高数、线性代数补考没有,你中学上完没有啊,你写一下氨基酸的通式,肽键
这样的语气说话,你觉得好玩吗?
大家都是普通人,谈什么格局、层次啊,境界啊。不过是大学扩招了,生产力提高了,市场经济发展了,你读了个二本或者211,你开上了汽车,在市区买了一套或者两三套房,就觉得自己格局大了,层次高了,白领了,有境界了,与众不同了,众人皆醉你独醒了,还有说一些诘屈聱牙、晦涩难懂的句子,你觉得好玩就继续。
祖祖辈辈的人,勤勤恳恳做事,踏踏实实做人,做一个积极向上、心平气和的人;别读几天书,就飘起来了,本事不大,脾气不小。陈果不是给你讲了如何沟通吗。
那你明白了吗?
苏教版高中生物必修第一册《蛋白质的结构和功能》教案课件视频
蛋白质的结构和功能——教学设计(第一课时)
一、 教材分析https://www.shimengyuan.com/nianji/2119.html
本节是必修1第2章第2节的内容,涉及氨基酸及其种类、蛋白质的结构及其多样性、蛋白质的功能等三部分知识,不仅是第2章的重点内容,也是整本书的重点内容之一。本节内容共三个课时,第一课时介绍蛋白质的基本单位——氨基酸的结构;脱水缩合过程;蛋白质结构多样性的原因。第二课时介绍蛋白质的功能及蛋白质的理化性质;第三课时介绍脱水缩合过程中的相关计算问题。它以本章的第 1 节细胞中的元素和无机化合物、糖类、脂质等知识为基础,通过学习,使学生明确蛋白质的结构多种多样,在生命活动中扮演重要的角色。学好本节可以为后面学习细胞膜的结构、物质的跨膜运输、分泌蛋白的形成过程等知识奠定基础。
二、 学情分析
学生缺乏有关氨基https://www.renjiaoshe.com/jiaocai/1285.html酸和蛋白质的有机化学知识这是本节教学内容的最大瓶颈,而氨基酸的结构和蛋白质的形成又属于微观知识,比较抽象,十分枯燥,所以教学时应注意联系学生的生活经验,结合人体自身进行形象的比喻,并加以小组活动,模拟氨基酸脱水缩合过程。不仅增加学生对微观内容的感性认识,使学生在小组活动的过程中完成重点、难点知识的学习,同时得到比较、分析等专业技能的训练,并且还激发了学生的学习兴趣。
三、 教学目标
1、知识与技能
(1)写出氨基酸的结构通式,说明氨基酸的结构特点;
(2)说明氨基酸形成蛋白质的过程,概述蛋白质结构多样性的原因;
2、过程与方法
(1)在对比的基础上找出不同氨基酸结构的相同点和不同点,并进行交流;
(2)通过“手拉手”活动领悟氨基酸的脱水缩合过程;
(3)通过小组活动,模拟氨基酸的脱水缩合过程,分析蛋白质结构多样性的原因;
(4)应用所学的知识解读日常生活中遇到的相关问题。
3、情感、态度与价值观
(1)通过对氨基酸脱水缩合过程的模拟,亲身体验知识的形成过程。
四、 教学重点、难点
重点:(1)氨基酸的结构通式;
(2) 氨基酸的脱水缩合;
(3) 蛋白质的结构及其多样性;
难点:(1) 氨基酸的脱水缩合;
五、 教学策略
1.教法及媒体选择
根据新课程理念,针对本节内容,我主要采取探究式教学与多媒体辅助教学相结合的方法。在教学过程中,利用视频、图片等创设情境,层层递进,解决教学难点。
2.学法
教学是教师与学生交流的过程,选择良好的学法关键在于找到教法与学法的结合点,实现教与学的统一。与探究式教学法相对应,我通过组织学生观察、讨论,使他们能用观察法、分析法、比较推理法得出结论,进行探究性学习,培养学生的自学能力、观察能力和创造思维能力,让学生能由宏观进入微观再回到宏观,形成由感性认识上升到理性认识的过程。
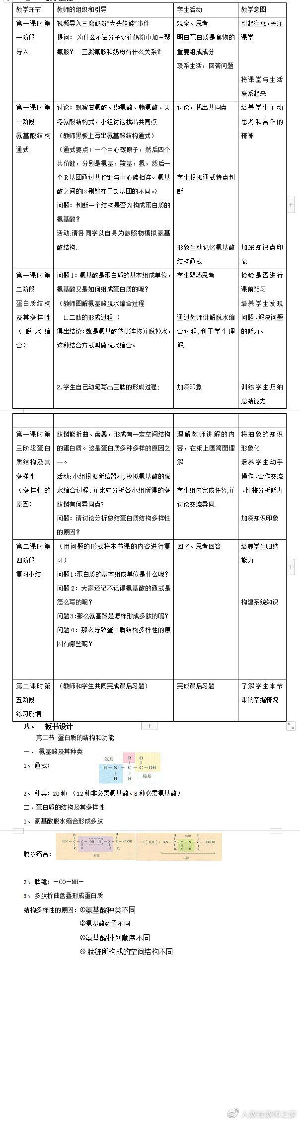
六、 教学流程
苏教版高中生物必修第一册《蛋白质的结构和功能》教案课件视频