氨基酸是氨羧
同学们早上好
萍姐给你讲化学
今天我们学习蛋白质的性质
同学们对蛋白质应该比较熟悉吧,蛋白质是生物体内一类极为重要的功能高分子化合物,是生命活动的主要物质基础
几乎一切的生命活动过程都与蛋白质有关,没有蛋白质就没有生命。氨基酸是组成蛋白质的基本结构单位,我们要认识蛋白质,必须先认识氨基酸
氨基酸
羧基分子烃基上氢原子被氨基取代的化合物称为氨基酸,氨基酸分子中含有氨基和羧基
组成蛋白质的氨基酸几乎都是a氨基酸,就是氨基和羧基连在同一个碳原子上
常见的氨基酸有甘氨酸、谷氨酸、丙氨酸、苯丙氨酸
天然氨基酸均为无色晶体,熔点较高,在200-300°C熔化时分解,它们能溶于强酸和强碱溶液。除少数外一般都溶于水,二难溶于乙醇、乙醚。
氨基的性质
两性
既能与盐酸反应(氨基显碱性)有能与氢氧化钠反应(羧基显酸性)
2、成肽反应
在酸和碱存在的条件下加热,通过一分子的氨基与另一分子的羧基间脱水一份子水,缩合形成肽键(-CO NH -)称为成肽反应
蛋白质的结构与性质
蛋白质是一类非常重要的含氮生成物物高分子化合物,有C、H、O、S等元素组成,有些蛋白质含有P,少量蛋白质含有微量Fe、Cu、Zn、Mn。人体内所具有的蛋白质种类达到10万种以上
蛋白质最显著的特征是独特和稳定的结构
性质
1、两性
2、水解在酸碱或者酶的作用下,水解生成相对分子量较小的肽类化合物,最终水解得到氨基酸氨基酸被肠壁吸收进入血液,再在人体内重新合成人体所需要的蛋白质
3、盐析
少量的盐(如硫酸铵、硫酸钠、氯化钠等轻金属盐)能促进蛋白质的溶解,当蛋白质溶液中加入的盐溶液能达到一定浓度时,反而使蛋白质的溶解度降低而从溶液中析出,这种作用称为盐析。盐析是可逆的,再加入水可以重新使蛋白质溶解,采用多次盐析和溶解可以分离蛋白质
4、变性
在某些物理和化学因素的影响下,蛋白质的理化性质和生理功能发生改变的现象称为蛋白质的变性,物理因素包括:加热、加压、搅拌、振荡、在外线照射,超声波等
化学因素包括:强酸、强碱、重金属、三氯乙酸、丙酮等
同学们医院用酒精消毒,紫外线照射,都是蛋白质的变性,目的是杀死蛋白质
另外如果我们重金属中毒,缓解的话可以喝牛奶和豆浆,再去医院
5、颜色反应
蛋白质溶液中加入浓硝酸会有白色沉淀产生,加热沉淀会变黄色。含有苯环的蛋白质均能发生这个反应
皮肤指甲不慎粘上浓硝酸也会出现黄色就是这个缘故
我在给学生上课做实验总也不慎沾到过浓硝酸,手非常疼,黄色要一段时间才能退去
同学们今天的知识你了解了吗?有任何疑问可以私聊萍姐,萍姐会为你一一解答
同学们明天见
好不好
纺织品中的 氨 基 酸
《蚕丝被》2019版的新标准已于2020年5月1日正式实施。与旧标准比较,一个显著的变化是增加了氨基酸含量分析检测的内容,主要适用于蚕丝棉的增重鉴别。
接下来,我们就简单介绍一下何谓氨基酸,氨基酸的功效有哪些,以及氨基酸的分析检测。
什么是氨基酸?
氨基酸是一类同时含有氨基和羧基的有机化合物的统称。他是组成生物大分子-蛋白质的基本单元,是生物体的一种重要的营养物质。自然界氨基酸主要有两种存在形式,一种是以结合态存在于肽和蛋白质中,另一种是以游离态形式存在于生理体液和食品中。
氨基酸的功效和作用
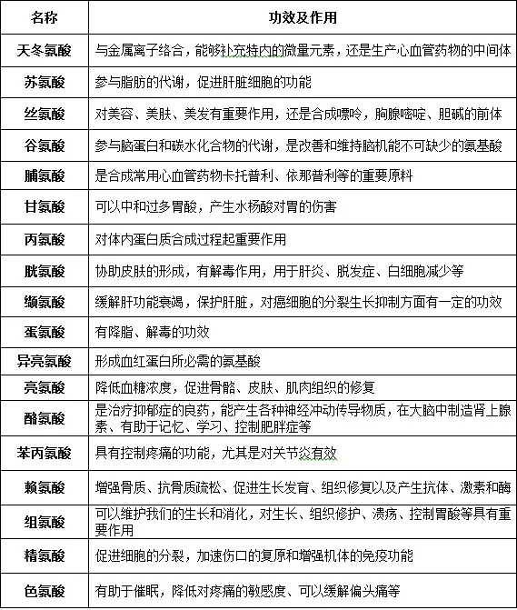
作为组成蛋白质的最基本单元,氨基酸的作用是巨大且重要的。蛋白质作为生物体的最基本的营养物质,由于其分子结构的复杂性不能被有机体直接吸收,只能通过降解成有机小分子才能被机体利用,所以氨基酸在机体的营养平衡保持方面具有十分重要的意义。如下表1所示。
表1 各种氨基酸的功效及作用
氨基酸的分析检测
目前对于氨基酸的相关检测主要集中在食品领域,比如强制标准GB 5009.124-2016,而在纺织品领域,氨基酸检测的标准主要有GB/T 32016-2015,以及GB/T 24252-2019附录E,对这三个标准的比较见下表2。
表2 氨基酸检测标准的比较
供稿:中纺联检(东莞) 宁雨童
纺织品中的氨基酸,氨基酸面料是什么成分,好不好
学习打卡第一天:
医学生集合了[大笑]
生物化学与分子生物学:蛋白质主要由碳、氢、氧、氮、硫组成,有些蛋白质还含有少量磷或金属元素铁、铜、锌、锰、钴、钼,个别还含有碘。各种蛋白质的含氮量很接近,平均为16%。
氨基酸根据其侧链的结构和理化性质可分为五类:非极性脂肪族氨基酸、极性中性氨基酸、芳香族氨基酸、酸性氨基酸、碱性氨基酸。非极性脂肪族氨基酸:甘氨酸、丙氨酸、缬氨酸、亮氨酸、异亮氨酸、脯氨酸、甲硫氨酸;极性中性氨基酸:丝氨酸、半胱氨酸、天冬酰胺、谷氨酰胺、苏氨酸;含芳香环的氨基酸:苯丙氨酸、酪氨酸、色氨酸;酸性氨基酸:天门冬氨酸、谷氨酸、;碱性氨基酸;精氨酸、赖氨酸、组氨酸。
在某一PH的溶液中,氨基酸解离成阳离子和阴离子的趋势及程度相等,成为兼性离子,呈电中性,此时溶液的PH称为该氨基酸的等电点。
含共轭双键的氨基酸具有紫外线吸收性质。
茚三酮反应是指茚三酮水合物在弱酸性溶液中与氨基酸共加热时,氨基酸被氧化脱氨、脱羧,而茚三酮水合物被还原,其还原物可与氨基酸加热分解产生的氨结合,再与另一份子茚三酮缩合成为蓝紫色化合物,此化合物最大吸收峰在570nm波长处。由于此吸收峰值的大小与氨基酸释放出来的氨量成正比,因此可作为氨基酸定量分析方法。
由2-20个氨基酸相连成的肽成为寡肽,而更多的氨基酸相连成的肽称为多肽。多肽链有两端,其游离a-氨基的一端称为氨基末端或N-端,游离a-羧基的一端称为羧基末端或C-端。肽链中的氨基酸分子因脱水缩合而基团不全,成为氨基酸残基。[奋斗][奋斗]