氨基酸调控机制是
#了不起的医生# 瘦素与肺纤维化
瘦素(leptin),又称脂肪抑素,是一种由肥胖基因(OB)编码的脂源性分泌性多肽类激素,最早由Dr.Freidman发现并成功克隆,是由16个氨基酸组成的16kDa的非糖基化蛋白。瘦素主要由白色脂肪组织分泌,因此也被称作脂肪因子,循环中的瘦素水平和体重指数(BMI)及体脂储备呈现明显的相关性,以往简单地认为它的生物学功能是调节食物摄入及参与能量代谢,是维持正常体重的基本激素。
近来发现除脂肪组织外,乳腺上皮细胞、胃黏膜上皮细胞、支气管上皮细胞、肺泡巨噬细胞等均能检测到瘦素的合成和分泌。瘦素主要在循环血中以游离形式存在或与瘦素结合蛋白结合后被运送至中枢及外周组织,与特异性的瘦素受体(Leptin receptor,LpR)相结合,而发挥其生物学效应,同时也可以自分泌或旁分泌的形式在局部发挥作用。LpR与配体结合后磷酸化成为P-LpR,可通过JAK/STAT这一经典通路发挥信号转导的作用,这也是目前发现的主要途径。瘦素作为I类细胞因子超家族的一员,除参与脂类代谢和食物摄取的调控外,还可调节炎症细胞因子、促进血管生成及细胞増殖,进而在炎症反应和创伤修复的过程中起到不可忽视的作用。
近年来研究者们观察到瘦素具有多种致纤维化作用,并进行了相关研究。其中瘦素与肝纤维化关系的研究相对较为深入,肝星状细胞(HSC)是已知细胞外基质的主要来源,研究发现瘦素可通过激活JAK/STAT通路使HSC活化,上调HSC内I型胶原mRNA的表达,加速了胶原蛋白的合成导致细胞外基质的沉积。
瘦素在人体还可通过诱导肾小球内皮细胞的氧化应激使反应性氧化物(ROS)过度堆积,并调节炎症反应,从而介导细胞过度增殖最终引起肾纤维化。Jain等研究发现,在博莱霉素诱导的急性肺损伤后纤维化的小鼠模型中,肺泡灌洗液中的瘦素水平升高,肺组织I型胶原的表达与相同药物处理的LpR基因缺陷小鼠相比明显增加,基因缺陷型小鼠对博来霉素诱导的纤维增殖反应表现出明显的抵抗,肺纤维化程度较低。研宄者后续进行的体外实验发现,人肺成纤维细胞应用瘦素处理之后,TGF-β介导的和细胞外基质沉积相关的I型胶原、Ⅲ型胶原和α-平滑肌肌动蛋白(α-SMA)mRNA的表达明显增强。瘦素的促血管新生作用在近年来的研究中得到证实,研究发现血管内皮细胞上也有LpR的表达,是瘦素的靶标之一。1998年Bouloumie等最早报道瘦素是一种血管生成促进因子,具有促进血管新生的作用,他们的实验发现瘦素可以诱导人脐静脉内皮细胞增殖和迁移,并且这一活性和VEGF相当。李欣展通过对IPF患者的临床研究证实瘦素一方面可能作用于血管内皮细胞上的LpR使其磷酸化进而激活后续的信号传导通路,来直接促进血管生成,另一方面可能通过诱导内源性血管生成刺激因子VEGF表达,并协同发挥作用。
山东省中医院,二级教授,博士生导师;
内科门诊时间:
周一上午东院
周一下午东院(肺结节多学科会诊)
周二上午西院
周四上午东院(特需门诊)
新发现!中科院海洋所揭秘对虾进化中的关键因素
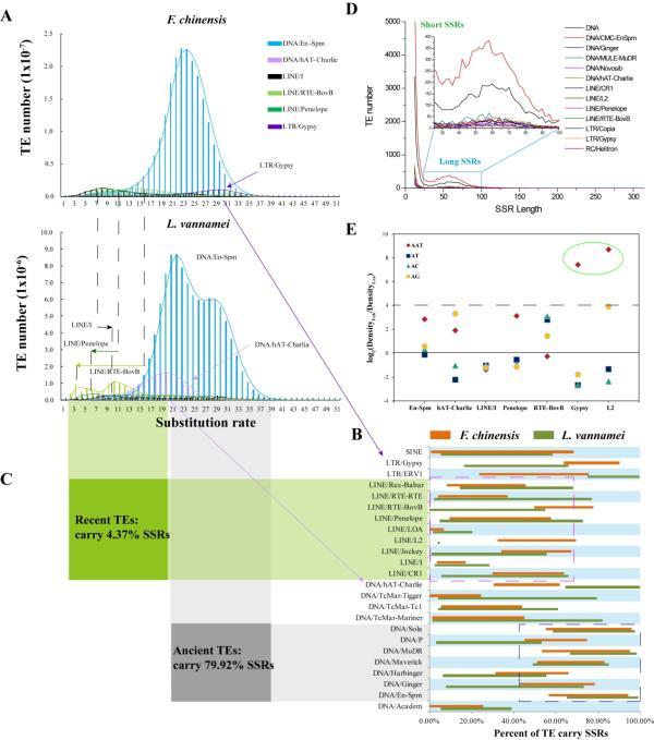
近日,由中科院海洋所李富花课题组主导完成的科研论文“简单重复序列促进对虾基因组可塑性和适应性进化”在Nature子刊《通讯-生物学》在线发表。该研究针对简单重复序列(simple sequence repeat,SSR)在对虾基因组内呈爆发式扩张的现象,首次提出SSR在基因组内急速扩张的新机制,揭示了SSR在对虾基因组的可塑性和适应性进化过程中的关键作用。

△从简单到复杂
SSR是由1~6个碱基串联重复多次形成,在所有已测基因组物种中含量普遍较低(仅约1%左右),而且它们通常被认为是没有功能的,属于基因组上的“垃圾DNA”。然而,该课题组前期研究发现凡纳滨对虾基因组SSR含量竟高达23.93%,引发了研究人员对于SSR在对虾进化中的功能及作用机制的浓厚兴趣。

△对虾基因组SSR扩张与适应性进化
为了探究SSR的分布特征和功能,研究人员完成了另一种对虾——中国明对虾——的全基因组测序和组装,并基于Hi-C测序,构建了凡纳滨对虾和中国明对虾染色体水平的基因组图谱。通过比较基因组学分析,推断SSR的爆发式扩张发生在对虾的祖先基因组上,而SSR的特异性扩张也出现在不同对虾分化之后。SSR的扩张事件也与生物大灭绝事件后对虾的快速进化时间一致,提示了SSR在对虾适应性进化过程中的关键作用。

△对虾SSR扩张新机制
本研究首次发现SSR爆发式扩张的新机制,与传统认为的复制滑动突变模型不同,研究人员发现对虾SSR的爆发式扩张主要与转座元件的携带有关,并进一步鉴定出近期活跃的转座元件,推断其仍具有携带SSR扩张的潜能。此外,本研究发现SSR在对虾基因组可塑性和环境适应中具有重要作用,高密度的SSR分布引起对虾染色体内大规模基因组重排。

△SSR参与对虾盐度适应相关基因的表达调控
尽管中国明对虾和凡纳滨对虾亲缘关系相近,但是它们在盐度适应能力上却存在显著差异。研究人员首次发现对虾主要通过调控体内自由氨基酸的含量来调节体内的渗透压,而SSR能富集于基因调控区,参与渗透压调节关键通路的基因表达调控。这些基因表达模式的差异可能是引起两种对虾渗透压调控能力差异的重要原因。
该成果为阐明生物体内SSR的功能和甲壳动物对环境的适应进化研究提供了新的线索,也为对虾基因组育种和分子改良提供了重要的理论基础和数据支撑。(总台央视记者 王伟)
来源: 央视新闻客户端
新发现!中科院海洋所揭秘对虾进化中的关键因素
肥胖日益成为威胁世界人类健康的重要问题。除了降低碳水化合物食物的摄取可以控制肥胖外,越来越多的研究发现,低蛋白膳食也可以显著抑制肥胖的发生。已有研究发现食物中异亮氨酸(Ile)、亮氨酸(Leu)和缬氨酸(Val)三种支链氨基酸(BCAA)在调控代谢中发挥着重要的作用,但其具体的机制尚不明确。近期一篇发表在Cell Metabolism上的一篇研究工作深入探索了BCAA在调控代谢和肥胖发生的机制。研究者发现低Ile饮食可以通过调节FGF21-UCP1来调节肝脏和脂肪组织的代谢,增加肝脏对胰岛素的敏感性和生酮作用,增加能量消耗,抑制肥胖发生。降低饮食中Val也有一定的效果,但是降低Leu则基本没有效果。这一研究成果为临床饮食干预肥胖和糖尿病提供了重要的理论基础。
#药事健康超能团#