我公司出售高质量的氨基酸液、氨基酸原粉、氨基酸微量元素、eddha铁、螯合铁等并支持肥料产品的定制,欢迎来电,免费索取样品!

  • 公司地址
    中国,四川,成都
  • 联系电话
    18681783931

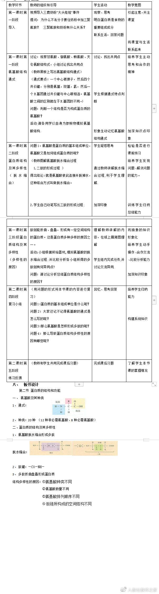
氨基酸各级结构(苏教版高中生物必修第一册《蛋白质的结构和功能》教案课件视频)

氨基酸各级结构

苏教版高中生物必修第一册《蛋白质的结构和功能》教案课件视频


蛋白质的结构和功能——教学设计(第一课时)

一、 教材分析https://www.shimengyuan.com/nianji/2119.html

本节是必修1第2章第2节的内容,涉及氨基酸及其种类、蛋白质的结构及其多样性、蛋白质的功能等三部分知识,不仅是第2章的重点内容,也是整本书的重点内容之一。本节内容共三个课时,第一课时介绍蛋白质的基本单位——氨基酸的结构;脱水缩合过程;蛋白质结构多样性的原因。第二课时介绍蛋白质的功能及蛋白质的理化性质;第三课时介绍脱水缩合过程中的相关计算问题。它以本章的第 1 节细胞中的元素和无机化合物、糖类、脂质等知识为基础,通过学习,使学生明确蛋白质的结构多种多样,在生命活动中扮演重要的角色。学好本节可以为后面学习细胞膜的结构、物质的跨膜运输、分泌蛋白的形成过程等知识奠定基础。

二、 学情分析

学生缺乏有关氨基https://www.renjiaoshe.com/jiaocai/1285.html酸和蛋白质的有机化学知识这是本节教学内容的最大瓶颈,而氨基酸的结构和蛋白质的形成又属于微观知识,比较抽象,十分枯燥,所以教学时应注意联系学生的生活经验,结合人体自身进行形象的比喻,并加以小组活动,模拟氨基酸脱水缩合过程。不仅增加学生对微观内容的感性认识,使学生在小组活动的过程中完成重点、难点知识的学习,同时得到比较、分析等专业技能的训练,并且还激发了学生的学习兴趣。

三、 教学目标

1、知识与技能

(1)写出氨基酸的结构通式,说明氨基酸的结构特点;

(2)说明氨基酸形成蛋白质的过程,概述蛋白质结构多样性的原因;

2、过程与方法

(1)在对比的基础上找出不同氨基酸结构的相同点和不同点,并进行交流;

(2)通过“手拉手”活动领悟氨基酸的脱水缩合过程;

(3)通过小组活动,模拟氨基酸的脱水缩合过程,分析蛋白质结构多样性的原因;

(4)应用所学的知识解读日常生活中遇到的相关问题。

3、情感、态度与价值观

(1)通过对氨基酸脱水缩合过程的模拟,亲身体验知识的形成过程。

四、 教学重点、难点

重点:(1)氨基酸的结构通式;

(2) 氨基酸的脱水缩合;

(3) 蛋白质的结构及其多样性;

难点:(1) 氨基酸的脱水缩合;

五、 教学策略

1.教法及媒体选择

根据新课程理念,针对本节内容,我主要采取探究式教学与多媒体辅助教学相结合的方法。在教学过程中,利用视频、图片等创设情境,层层递进,解决教学难点。

2.学法

教学是教师与学生交流的过程,选择良好的学法关键在于找到教法与学法的结合点,实现教与学的统一。与探究式教学法相对应,我通过组织学生观察、讨论,使他们能用观察法、分析法、比较推理法得出结论,进行探究性学习,培养学生的自学能力、观察能力和创造思维能力,让学生能由宏观进入微观再回到宏观,形成由感性认识上升到理性认识的过程。

六、 教学流程

苏教版高中生物必修第一册《蛋白质的结构和功能》教案课件视频

苏教版高中生物必修第一册《蛋白质的结构和功能》教案课件视频

苏教版高中生物必修第一册《蛋白质的结构和功能》教案课件视频

蜀ICP备15013208号-3