璧栨皑閰镐笌姘ㄥ熀閰哥殑鍖哄埆
浠€涔堝彨澶╃劧姘ㄥ熀閰?/strong>
姘ㄥ熀閰告槸鏈€杩戝嚑骞磋鏅亶鎺ㄥ箍鐢ㄤ簬鍐滀笟鐢熶骇涓殑涓€绫烩€滄柊鍏粹€濅骇鍝侊紝鏈夌殑琚啝浠ユ鐗╂縺娲荤礌涓€绫荤殑绉板彿锛屽湪瀹為檯搴旂敤涓皑鍩洪吀绫荤殑浜у搧纭疄涔熸湁璁稿浼樺紓琛ㄧ幇銆傚畠绌剁珶鏈変綍绁炲锛屾槸鍚︾湡鑳芥縺娲绘鐗╋紝鍙堣濡備綍鍒嗚鲸杩欑被浜у搧鐨勪紭鍔e憿锛?/strong>
銆婁腑鍥借敩鑿溿€嬫暣鐞嗕簡娌冲寳浼樺啘鐢熸€佸啘涓氱鎶€鏈夐檺鍏徃鏉ㄥ厜鍗氬+鍦?strong>娌冲寳鑿滃啘淇变箰閮ㄥ井璇惧爞涓婂叧浜庢皑鍩洪吀鐨勮搴э紝甯屾湜甯姪澶у瀵规皑鍩洪吀鏈変竴涓洿娓呮鐨勪簡瑙c€?/p>
涓€
浠€涔堟槸姘ㄥ熀閰革紵
鍝簺姘ㄥ熀閰歌兘澶熻妞嶇墿鍚告敹鍒╃敤锛?/strong>
姘ㄥ熀閰革紙amino acid锛夛紝鏄惈鏈夋皑鍩哄拰缇у熀鐨勪竴绫绘湁鏈哄寲鍚堢墿鐨勯€氱О銆傚己璋冧竴涓嬶紝瀹冩槸鏈夋満鍖栧悎鐗┿€傚畠鏄粍鎴愯泲鐧借川鐨勫熀鏈崟浣嶏紝鏄竴鍒囩敓鍛界殑鍩虹锛屽浜庡悓鏍锋槸鐢熷懡浣撶殑妞嶇墿鏉ヨ锛屾皑鍩洪吀鏄叾鏋勫缓鐢熷懡澶у帵鐨勭爾鐭炽€?0涓栫邯浠ユ潵锛岀瀛﹀瀵规皑鍩洪吀鐨勫簲鐢ㄧ爺绌堕噸鐐逛竴鐩存斁鍦ㄤ汉绫昏惀鍏诲拰鍔ㄧ墿钀ュ吇涓婏紝蹇借浜嗗叾鍦ㄦ鐗╄惀鍏讳笂鐨勯噸瑕佷綔鐢ㄣ€傛渶杩戝嚑鍗佸勾锛屾鐗╃敓鐞嗗閫愭笎鍙戝睍璧锋潵锛屾皑鍩洪吀鐨勯噸瑕佷綔鐢ㄤ篃琚彂鎺樹簡鍑烘潵銆?/p>
棣栧厛绉戝瀹跺彂鐜版皑鍩洪吀鏈夊乏鏃嬪拰鍙虫棆涔嬪垎锛岃瀹氫箟涓?strong>L锛嶅瀷姘ㄥ熀閰革紙宸︽棆姘ㄥ熀閰革級鍜?strong>D锛嶅瀷姘ㄥ熀閰革紙鍙虫棆姘ㄥ熀閰革級锛孡锛嶅瀷姘ㄥ熀閰告槸D锛嶅瀷姘ㄥ熀閰哥殑闀滃儚锛屽氨鍍忔槸浜虹殑鍙屾墜锛屽乏鎵嬫槸鍙虫墜鐨勯暅鍍忥紝宸︽棆灏卞儚浜虹殑宸︽墜锛屽彸鏃嬪氨鍍忎汉鐨勫彸鎵嬨€?/p>

鍔?/strong>妞嶇墿鍙兘鍒╃敤L锛嶅瀷姘ㄥ熀閰革紙宸︽棆姘ㄥ熀閰革級锛岃€孌锛嶅瀷姘ㄥ熀閰稿彧鑳藉琚煇浜涚粏鑿屽拰鐪熻弻鎵€鍒╃敤锛屼笉鑳界粰鍔ㄦ鐗╀綋鎵€鍒╃敤銆傚彧鏈夊乏鏃嬫皑鍩洪吀鎵嶅叿鏈夌敓鐗╂椿鎬э紝鎵嶈兘琚姩妞嶇墿鎵€鍚告敹鍒╃敤銆?/p>
浜?/p>
妞嶇墿蹇呴渶鐨?8绉嶆皑鍩洪吀鐨?/strong>
鍚嶇О鍜屼綔鐢?/strong>
绉戝瀹剁爺绌跺彂鐜拌嚜鐒剁晫涓皑閰哥绫绘湁300澶氱锛?strong>妞嶇墿鐢熼暱鎵€蹇呴渶鐨勬皑鍩洪吀鍙湁18绉嶃€?/strong>

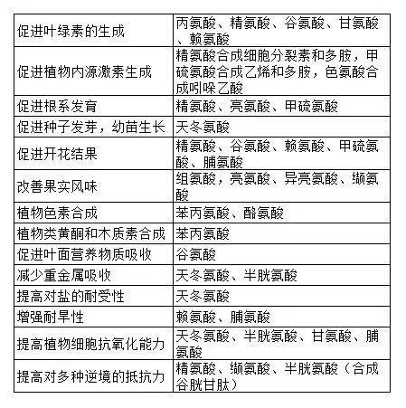
鈻?strong>18绉嶆皑鍩洪吀鐨勫悕绉板拰浣滅敤
鐗瑰埆闇€瑕佹寚鍑虹殑鏄紝涓嶅悓鐨勬皑鍩洪吀瀵逛綔鐗╃殑鐢熺悊鍔熻兘涓嶅悓锛屼絾鏄皑鍩洪吀涔嬮棿鍙堟湁鍗忓悓鎬э紝鐩镐簰渚濆瓨锛岀己涔忓叾涓竴绉嶄細瀵艰嚧鍏朵粬姘ㄥ熀閰哥殑浠h阿杩囩▼鍙楅樆锛屽ぇ瀹跺湪鎸戦€夋皑鍩洪吀鑲ユ枡鐨勬椂鍊欎竴瀹氳娉ㄦ剰锛?strong>灏介噺鎸戦€夌粍鍒嗗畬鍏ㄧ殑浜у搧锛屼篃灏辨槸璇磋繖涓偉鏂欐渶濂芥槸鍚湁18绉嶆皑鍩洪吀銆?/strong>

鈻茬妞嶄腑鏍规嵁鎯宠杈惧埌鍝簺鏁堟灉浣跨敤浠€涔堟牱鐨勬皑鍩洪吀
涓?/p>
鍚勭姘ㄥ熀閰哥殑鏉ユ簮鍜屽畠鐨勫埗鍙栨柟娉?/strong>
甯歌鐨勬皑鍩洪吀鎸夌収鏉ユ簮鍒嗕负妞嶇墿婧愭皑鍩洪吀鍜?strong>鍔ㄧ墿婧愭皑鍩烘皑閰?/strong>锛屾寜鐓ф彁鍙栨柟娉曪紝鍙互鍒嗕负鐢熺墿閰惰В姘ㄥ熀閰?/strong>鍜?strong>閰哥⒈姘磋В姘ㄥ熀閰?/strong>銆?strong>鍖栧鍚堟垚姘ㄥ熀閰哥瓑銆?/p>
閰哥⒈姘磋В鏄浗瀹跺湪鎻愬彇鍐滅敤姘ㄥ熀閰镐腑鏈€甯哥敤鐨勬柟娉曘€備竴鑸潵璁诧紝鍔ㄧ墿婧愮殑姘ㄥ熀閰革紝鏄€氳繃楂樻俯鍖栧姘磋В娉曞埗鎴愮殑锛岄珮娓╁ぇ姒傚湪100锝?10鈩冦€?/p>
閲囩敤閰哥⒈姘磋В鐨勬柟娉曟椂锛屽鍘熸枡鏃犻渶杩涜鍑€鍖栧鐞嗭紝鐢?strong>鐩愰吀銆佺~閰告垨鑰呯儳纰辫繘琛屾按瑙o紝鎵€浠ュ崐鑳辨皑閰搞€佽壊姘ㄩ吀銆佺粍姘ㄩ吀灏辫鐮村潖浜嗭紝浠庤€岄€犳垚姘ㄥ熀閰哥殑缁勫垎涓嶅叏銆?/strong>
鍔ㄧ墿婧愭€у寲瀛︽按瑙g墿鐢变簬姘寲閽犵殑瀛樺湪鑰岀洂搴﹁緝楂橈紝鐢氳嚦鑳借揪鍒?0锛呫€備竴浜涘搧璐ㄦ伓鍔c€佷环鏍间綆寤夌殑浜у搧锛岄€氳繃鍔ㄧ墿姣涚毊鍜屽案浣撹嚜瑙c€佽嚜鐒跺彂閰电殑浣滅敤鑰屽埗澶囩殑銆傝繖绉嶆柟娉曞埗澶囩殑姘ㄥ熀閰革紝鐢变簬澶栨秷鏃嬬殑浣滅敤锛孡锛嶅瀷姘ㄥ熀閰革紙宸︽棆姘ㄥ熀閰革級鍜孌锛嶅瀷姘ㄥ熀閰革紙鍙虫棆姘ㄥ熀閰革級鐨勫惈閲忎細鍙戠敓鍙樺寲锛?strong>L锛嶅瀷姘ㄥ熀閰稿惈閲忓緢灏戯紝浠庤€屽鑷寸敓鐗╂椿鎬ч檷浣庛€?/strong>鍚屾椂锛岃繖鏍风殑浜у搧杩樺惈鏈夊ぇ閲忕殑鏃犳満鐗┿€侀噸閲戝睘娈嬬暀鍜岀梾鍘熻弻銆?/p>

鍥剧ず涓鸿繖绫讳骇鍝佺殑澶栬锛屼竴鑸负娣辫鑹叉垨鑰呮槸榛戣壊鐨勭矘绋犳恫浣?/strong>銆傛妸杩欎簺姘ㄥ熀閰哥敤鍒版鐗╁拰鍦熷¥涓婏紝涓嶄粎涓嶈兘琚惛鏀讹紝鍙嶈€屽浣滅墿褰㈡垚姣掑锛岄€犳垚鍦熷¥鐩愮⒈鍖栧拰閲嶉噾灞炶秴鏍囥€?/strong>
鍥?/p>
涓轰綍璇寸敓鐗╅叾瑙f硶鍒跺彇鐨勬皑鍩洪吀
鎵嶆槸鏈€濂界殑姘ㄥ熀閰?/strong>
涓€鑸涓鸿泲鐧借川鏄敱51涓互涓婄殑姘ㄥ熀閰告瀯鎴愶紝閫氬父灏嗙敱11锝?0涓皑鍩洪吀缁勬垚鐨勭О涓哄鑲斤紝灏嗙敱2锝?0涓皑鍩洪吀鏋勬垚鐨勭О涓哄鑲斤紙涔熺О浣庤仛鑲姐€佸皬鑲斤級锛屽崟涓殑姘ㄥ熀閰镐篃鍙?strong>娓哥姘ㄥ熀閰?/strong>锛屾父绂绘皑鍩洪吀鐨勭浉瀵瑰垎瀛愰噺鏈€灏忥紝涔熷氨鏄垜浠啘涓氶儴鐧昏姘ㄥ熀閰告按婧惰偉鏂欒姹傜殑閭g銆?/p>
鐢熺墿閰惰В鏄按瑙h泲鐧借川鏈€娓╁拰鐨勬柟娉曪紝鏄彇寰楅珮娲绘€у乏鏃嬫父绂绘皑鍩洪吀鐨勬渶浣虫柟娉曪紝鐢熺墿閰舵墦鏂偨閾撅紝閲婃斁鍑哄緢澶ф暟閲忕殑宸︽棆姘ㄥ熀閰?/strong>銆備负浜嗙‘淇濋叾鐨勬纭椿鎬э紝闇€瑕佷弗鏍兼帶鍒舵椂闂淬€乸H鍊笺€佹俯搴︺€備綔涓哄伐涓氬寲鐨勭敓浜э紝杩欎釜鐢熶骇杩囩▼蹇呴』鍦ㄥ埗鑽澶囦腑鎵嶈兘澶熷畬鎴愶紝瑕佽瘑鍒繛鎺ユ皑鍩洪吀鐨勫悇绉嶉叾銆?/p>
鍦ㄥ弽搴斾腑锛屾皑鍩洪吀涓嶇粡杩囦换浣曟敼鍙樺氨琚噴鏀惧嚭鏉ワ紝姘ㄥ熀閰哥淮鎸佸叾鍘熸潵鐨勮灪鏃嬬姸鎬侊紝鍙互琚鐗╃洿鎺ュ惛鏀跺苟鍙備笌鍒颁唬璋㈣繃绋嬩腑锛岃繖绉嶆柟娉曠殑璇濅笉浠呬繚鎸佷簡18绉嶅乏鏃嬫皑鍩洪吀鐨?strong>瀹屾暣鎬у強鐢熺墿娲绘€?/strong>锛岃€屼笖杩樿兘澶熶骇鐢?strong>灏忚偨銆佸绉嶆湁鏈洪吀浠ュ強鍏朵粬鍏锋湁鐢熺墿鍒烘縺浣滅敤鐨勬鐗╃敓闀垮洜瀛愩€傚悓鏃讹紝灏忚偨鍜屾父绂绘皑鍩洪吀鐨勫惈閲忚緝楂樸€?/strong>
涓€浜涘厛杩涚殑鎶€鏈紝鍖呮嫭鑶滄妧鏈€佽泲鐧藉垏鍓叉妧鏈瓑锛屽彲浠ユ牴鎹垎瀛愰噺鐨勯渶姹傝繘琛屽畾鍚戝壀鍒囷紝寰楀埌闇€瑕佺殑鍒嗗瓙閲忓尯闂淬€傞噰鐢ㄨ繖绉嶆柟娉曠殑璇濓紝灏忚偨鍒嗗瓙閲忓彲浠ュ仛鍒?000閬撳皵椤夸互涓嬶紝鏇村埄浜庝綔鐗╁惛鏀跺埄鐢ㄣ€?/strong>

杩欑被浜у搧鐨勫瑙?strong>閫忔槑搴﹂潪甯搁珮锛岃€屼笖娌℃湁鏉傝川銆?/strong>
閰惰В姘ㄥ熀閰稿彲浠ユ湁鍔ㄧ墿婧愮殑锛屼篃鍙互鏈夋鐗╂簮鐨勩€傜粡甯告湁浜轰細闂紝妞嶇墿婧愬拰鍔ㄧ墿婧愮殑姘ㄥ熀閰稿摢绉嶆洿濂戒竴浜涘憿锛熼拡瀵硅繖涓棶棰樻湁寰堝浜夎銆傚悇鏈夊悇鐨勯亾鐞嗐€傜浉瀵规潵璇存垜浠涓猴紝鍔ㄧ墿婧愮殑姘ㄥ熀閰稿叾姘ㄥ熀閰哥绫绘洿涓哄叏闈竴浜涖€?/p>
缁间笂锛?strong>鍙湁缁忚繃鐢熺墿閰惰В鐢熶骇鍑烘潵鐨勫乏鏃嬫父绂绘皑鍩洪吀鎵嶅叿鏈夐珮鐢熺墿娲绘€э紝鎵嶅彲浠ヨ妞嶇墿瀹屽叏鐨勫惛鏀讹紝鍚屾椂娌℃湁閲嶉噾灞炪€侀珮姘€侀珮閽犵殑娈嬬暀椋庨櫓銆?/strong>
鐢变簬鐢熶骇杩欑被姘ㄥ熀閰搁渶瑕佺殑鎶€鏈按骞宠緝楂樸€佽澶囨姇鍏ュぇ銆備互寰€锛岀敓鐗╅叾瑙f皑鍩洪吀澶氬簲鐢ㄥ湪浜虹被鐨勪繚鍋ュ搧鍜屽姩鐗╅ゲ鏂欐柟闈€傚湪娆ф床锛屽彧鏈変负鏁颁笉澶氱殑鍑犲鍒惰嵂鍏徃锛屾妸鍖昏嵂绾у埆鐨勫姩鐗╂簮閰惰В姘ㄥ熀閰稿簲鐢ㄥ埌浜嗗啘涓氶鍩熴€?/p>
浜?/p>
楂樻椿鎬х殑閰惰В宸︽棆娓哥姘ㄥ熀閰?/strong>
瀵规鐗╃殑浣滅敤
1銆佹彁楂樻鐗╃殑鎶楅€嗘€ц兘
妞嶇墿鍦ㄩ亣鍒伴珮娓┿€佷綆娓┿€侀湝鍐汇€佽櫕瀹炽€佸啺闆圭瓑瀵规鐗╂柊闄堜唬璋㈡湁璐熼潰褰卞搷鐨勫帇鍔涘洜绱犳椂锛屾鐗╃敓闀夸細鍙楀埌褰卞搷銆傚湪杩欎簺鑳佽揩鏉′欢鍙戠敓鍓嶅悗锛屼负妞嶇墿鎻愪緵鐩存帴鍜岃儊杩敓鐞嗙浉鍏崇殑姘ㄥ熀閰?/strong>锛屽鍏舵湁棰勯槻鍜屾仮澶嶄綔鐢ㄣ€?/p>
2銆佸妞嶇墿鍏夊悎浣滅敤鐨勬敼鍠?/strong>
宸︽棆鐨勭敇姘ㄩ吀鍜岃胺姘ㄩ吀鏄鐗╃粍缁囧舰鎴愬拰鍙剁豢鑹插悎鎴愯繃绋嬩腑鐨勫熀纭€浠h阿鐗╋紝鍙剁豢绱犳槸鍏夊悎浣滅敤鐨勯┍鍔ㄥ姏銆傝繖浜涙皑鍩洪吀鏈夊姪浜庡鍔犳鐗╁彾缁跨礌娴撳害锛屼繚璇佹洿楂樼▼搴︾殑鍏夊悎浣滅敤锛屼娇妞嶇墿閮侀儊钁辫懕銆佺敓鏈哄媰鍕冦€?/p>
3銆佸妞嶇墿姘斿瓟鐨勪綔鐢?/strong>
闄や簡鍏夌収銆佹箍搴﹀拰娓╁害绛夊閮ㄥ洜绱狅紝妞嶇墿鐨勬皵瀛斿湪姘ㄥ熀閰哥殑甯姪涓嬪彲浠ユ墦寮€鎴栧叧闂紝杩欑寮€闂繃绋嬫湁鍔╀簬鎺у埗妞嶇墿鍐呴儴姘村垎骞宠 銆傛洿閲嶈鐨勬槸鑳藉鏈?strong>淇冭繘浜屾哀鍖栫⒊鍚告敹锛岃繖鏄鐗╂寔缁敓闀垮繀闇€鐨勬潯浠躲€傚乏鏃嬬殑璋锋皑閰告湁鍒╀簬姘斿瓟鐨勫紑鏀俱€?/p>
4銆佸鍦熷¥妞嶇墿缇よ惤鐨勫钩琛°€?/strong>
鍐滀笟鍦熷¥寰敓鐗╁尯绯荤殑骞宠 锛屾槸鏈夋満璐ㄨ壇濂界熆鍖栫殑鏍规湰闂锛屼篃鏄牴绯诲懆鍥磋壇濂藉湡澹ょ粨鏋勫拰鑲ュ姏鐨勫熀鏈棶棰樸€傚乏鏃嬬殑铔嬫皑閰告槸绋冲畾寰敓鐗╄弻缇ょ粏鑳炲鐢熼暱鐨勫洜瀛愩€?/p>
5銆佸涓井閲忓厓绱犳湁铻悎浣滅敤
姘ㄥ熀閰稿拰涓井閲忓厓绱犱竴璧锋柦鐢ㄧ殑璇濓紝妞嶇墿瀵逛腑寰噺鍏冪礌鐨勫惛鏀跺拰杩愯緭鍙樺緱鏇村姞瀹规槗锛屽乏鏃嬬殑鐢樻皑閰稿拰璋锋皑閰告槸闈炲父鏈夋晥鐨勮灟鍚堝墏銆?/strong>
6銆佹皑鍩洪吀鍜屾鐗╁唴婧愭縺绱犵殑鍏崇郴
姘ㄥ熀閰告槸妞嶇墿鍐呮簮婵€绱犵殑浠h阿鍓嶄綋锛屼緥濡傝壊姘ㄩ吀鏄惒鍝氫箼閰稿悎鎴愮殑鍓嶄綋锛岀簿姘ㄩ吀鏄宸磋兒鐨勫墠浣擄紝妞嶇墿澶栭儴鍠锋磼姘ㄥ熀閰革紝鑳藉淇冭繘妞嶇墿鑷韩鐢熼暱婵€绱犵殑褰㈡垚锛屼績杩涜娊鍜屾牴鐨勫閲嶃€?/p>
7銆佸鎺堢矇鍜屾灉瀹炲舰鎴愮殑褰卞搷
宸︽棆鑴皑閰告湁鍒╀簬鑺辩矇绻佹畺锛屽鎺堢矇鑷冲叧閲嶈锛屽乏鏃嬭禆姘ㄩ吀銆佽泲姘ㄩ吀銆佽胺姘ㄩ吀鏄紶绮夌殑蹇呴』姘ㄥ熀閰革紝鑳藉淇冭繘鑺辩矇鐨勮悓鍙戝拰鑺辩矇绠$殑闀垮害锛屾彁楂樺骇鏋滅巼锛屽寮虹粏鑳炲锛屽欢闀夸繚璐ㄦ湡锛屾湁鍒╀簬鎻愰珮鏋滃疄鐨勬垚鐔熸湡锛屾湁鍒╀簬鎻愬崌鏋滃疄鐨勯鍛冲効銆?/p>
鍚屾槸姘ㄥ熀閰革紝鏁堟灉鍗村ぉ涓婂湴涓嬶紝鍒板簳涓哄暐锛?浠€涔堝彨澶╃劧姘ㄥ熀閰?/strong>
添加微信免费咨询