我公司出售高质量的氨基酸液、氨基酸原粉、氨基酸微量元素、eddha铁、螯合铁等并支持肥料产品的定制,欢迎来电,免费索取样品!

  • 公司地址
    中国,四川,成都
  • 联系电话
    18681783931

氨基酸 热稳定性(转基因动物及其产品的主要管理制度)

氨基酸 热稳定性

转基因动物及其产品的主要管理制度包括

转基因动物及其产品的主要管理制度

基因农业网

传播科学,终结谣言

关注

摘要: 转基因三文鱼被美国 FDA 批准上市,成为世界上首个获批可直接食用的转基因动物食品,开启了转基因动物商品化的大门。为对转基因动物及其产品进行有效的监管,世界各国均在不同程度上制订了管理制度,其中主要包括安全性评价制度和转基因成分标识管理制度。文中对猪、牛、羊等转基因动物的研发现状和转基因动物的检测技术进行了阐述,对世界主要国家/地区的转基因动物及其食品安全性评价制度和转基因成分标识制度的发展现状进行了综述,最后对转基因动物及其产品的发展做出了展望。

转基因动物是指通过基因工程等技术对基因组进行修饰,使其出现与原品种不同的性状或产物。自1982 年美国科学家将生长激素基因导入小鼠受精卵中获得转基因 “超级鼠”,开启转基因动物研发的大门后,转基因鱼、兔子、猪、牛、羊等 20 多种转基因动物相继被培育出来。转基因动物在提高生产性能、增强抗病能力、培育新品种、建立疾病模型、器官移植等方面有着广泛的应用。以转基因动物为原料加工生产的产品称为转基因动物产品。目前,世界上针对转基因动物及其产品的主要管理制度为安全性评价和标识管理制度。转基因动物及其产品的生物安全性受到了各国研究机构和组织的关注,在其进入人们生活之前,均经过严格的安全性评价。同时,针对批准上市的转基因产品,为了保障消费者的知情权和选择权,各国根据自己的国情制定了转基因生物的标识管理制度。同时转基因动物及其产品的检测技术是保障安全性评价和标识管理制度顺利实施的重要手段。

一、转基因动物及其产品概述

1、转基因动物及其产品的研究概况

转基因动物的研究主要集中在提高生长速率、疾病模拟的建立、增强抗性和表型改变等方面。近年来,学者通过研发显性致癌基因的转基因小鼠,酪氨酸酶基因双等位猪和 PARK2、PINK1 双基因敲除猪等,为肿瘤、动脉粥样硬化、白化病、帕金森综合征和乙型肝炎等疾病建立了模型,同时也为一氧化氮合酶及 eGFP 相关染色质的功能研究提供新思路。肌肉生成抑制素基因 (MSTN) 敲除的猪和表达外源纤维素酶和木质素酶的转基因小鼠的成功研制,为提高动物的瘦肉率和饲料转化率打下了基础。通过构建双重 shRNA 表达系统的转基因牛和短发卡 RNA 结构转基因鸡等转基因动物,有效防范了疾病的传播。为了增加动物的观赏性,相继出现了转绿色荧光蛋白基因猪,转黄色荧光蛋白斑马和转红色荧光蛋白基因唐鱼等。转基因牛的研制主要集中在乳腺生物反应器,如转人乳铁蛋白基因牛,转人血清白蛋白基因牛等。中国农业大学的学者相继研发出转人乳铁蛋白、人溶菌酶、人 α - 乳清白蛋白基因奶牛。最近,华南农业大学的学者报道了用转基因小鼠中的唾液腺作为生物反应器,成功生产出人神经生长因子蛋白,标志着基于转基因动物唾液腺生物反应器制备人类蛋白药物技术的首次成功。

在转基因动物产品产业化方面,2015 年,通过转入太平洋奇努克鲑鱼的生长激素基因及大洋鳕鱼的三型抗冻蛋白基因的启动子获得的转基因三文鱼分别获得美国和加拿大的批准,成为首个被批准上市的转基因动物产品,将为转基因动物的商业化起到示范作用。同时 3 种由转基因动物生产的新药已获得 FDA的批准上市,包括转基因鸡生产的 ATryn,转基因兔生产的 Ruconest,转基因鸡生产的 Kanuma。在转基因三文鱼申请商业化的几十年同时,同样也有几种转基因动物提交申请,等待商业化。为防止转基因动物及其产品在研究、试验、生产、加工和经营时发生扩散、污染事件,对转基因动物及其产品制定安全性评价和标识管理制度,出台相应的细则已成为一种趋势。

2、转基因动物及其产品检测技术的研究概况

近年来转基因动物及其产品获得了飞速发展,但因不同国家和地区在转基因产品的阈值范围、标识方式等方面存在差异,快速准确的转基因检测技术成为各国研究的重点,在进出口检疫结果互认、消除贸易壁垒等方面发挥着重要的作用。目前对转基因动物及其产品的检测主要从核酸和蛋白 2 个层面进行开展。

基于核酸层面的检测技术主要包括定性 PCR 方法、定量 PCR 方法、多重 PCR 方法、环介导等温扩增技术 (LAMP) 和基因芯片等技术。Sekhavat 等评估了运用 phiC31 整合酶系统对体细胞核转移 (SC-NT) 和精子介导的基因转移 (SMGT) 方法生产转基因牛胚胎时的效率,用 PCR 和测序的方法验证了靶向位点的准确性。Zhang 等对阿尔茨海默氏病的三重转基因小鼠 (3xTg-AD mice) 的行为能力进行了研究,利用定量 PCR 方法发现转基因小鼠的 MiR-34a 基因的表达量明显低于非转基因小鼠。马馨等设计了赖氨酸基因、新霉素抗性基因、转基因启动子及小鼠基因组内参基因特异性引物,建立了转基因小鼠多重 PCR 方法。Tao 等建立了转 sFAT-1基因猪的 LAMP 方法,检测限达 1. 26 ng/μL。Zhai等建立了可特异性检测 hLTF/hLALBA 转基因牛的LAMP 方法,最低可检测 10 个拷贝的目标分子。李全芬开发了针对 8 种筛选基因的基因芯片方法,检测限达 1 pg(皮克)。

基于蛋白层面的检测技术主要包括酶联免疫吸附(ELISA)、Western blot 检测、免疫层析试纸条和免疫组化等。Donyavi 等成功获得了转人白细胞介素12 (hIL-12) 的利什曼原虫,应用 ELISA 方法成功检测到重组的 hIL-12,其浓度可达 (246. 53±15. 92)pg·mL-1。党惠子等采用免疫组化和 Western blot方法检测到 APP/PS1 双转基因小鼠在姜黄素给药后海马 CA1 区 AKT 及 p-AKT 表达的变化。本单位研发了检测转基因牛奶中人乳铁蛋白夹心 ELISA 和双抗夹心胶体金试纸条方法,以及检测转基因牛奶中人乳清白蛋白夹心 ELISA 方法。目前转基因动物及其产品的检测技术的发展落后于转基因植物的发展速率,应借鉴转基因植物的检测技术,开发数字 PCR 技术、毛细管电泳技术和生物传感器技术等,为转基因安全管理和标识管理的顺利实施提供有力的技术保障。

二、转基因动物及其产品的安全性评价制度

各国政府通过转基因产品的安全性评价制度来对转基因产品进行管理,决定转基因产品能否进入市场,乃至商业化生产。转基因动物安全性评价以实质等同性为主要原则,同时包括个案分析原则、预防原则、逐步深入原则、科学基础原则以及公开透明原则,其中实质等同性的意思是指转基因动物或其食物与传统物种或食物在安全性上没有差异。目前国际上的安全性评价以国际食品法典委员会 (CAC) 标准为基础,以 《转基因动物的 食 用 安 全 评 价 指 南(CAC/GL68-2008) 》 (CAC/GL68-2008 Guideline for the Conduct of Food Safety Assessment of Foods Produced Using Recombinant-DNA Animals) 为指南。我国主要依据 《农业转基因生物安全管理条例》对转基因动物进行安全评价,政府专门成立了国家转基因动物评价安全委员会,负责对申报的转基因动物及其产品进行审查。

1、转基因动物的健康状态评估

一般情况下,应使用非转基因动物的健康指标作为参照,主要评估: 1) 一般的健康特性指示,包括行为、生长、发育、解剖、生殖功能等; 2) 生理生化指标,包括临床和分析参数; 3) 其他转基因动物的特异性指标。

2、致敏性评价

在转基因动物的最终食物中,应评估新表达的蛋白质是否引起过敏反应,或者会对某些人群引发过敏反应。主要评估: 1) 蛋白来源; 2) 氨基酸序列同源性; 3) 血清筛选试验; 4) 模拟胃肠液消化; 5)实验动物模型试验。

值得注意的是,存在致敏性的食物在生活中是比较常见的,如牛奶、鸡蛋、豆制品、坚果等,这些食物对一部分人会引起过敏反应,但是对于绝大部分人来说是安全。

3、毒理学评价

毒理学评价包括表达产物和全食品。1) 表达产物的毒理学评价,通常对新表达的蛋白进行核酸和氨基酸序列的比对,并进行热稳定性试验和模拟胃肠液消化试验探究其耐热性和抗消化能力。2) 最常用的全食品毒理学评价方法是动物试验,也是应用于人类食品之前的必要手段,常常采用 90 d 亚慢性毒性试验。如果亚慢性毒性试验显示可能对健康产生不良影响,则需进行长期慢性试验,包括急性毒性试验、遗传毒性试验 (污染物致突变性检测 (Ames 试验)、精子畸形、骨髓微核、致畸试验等)、亚慢性毒性试验和慢性毒性试验 4 个毒理学评价试验阶段,在有些转基因食品中慢性毒性试验可以省去。

4、关键组分的成分分析

在同等条件下饲养非转基因动物,转基因动物食品中典型组分的含量与传统食物的等效组分的变化参数应在自然变异范围内。

5、营养学评价

当转基因动物转入外源基因后,其食品的营养价值可能会发生一定的变化,因此要对转基因食品进行营养学评价。转基因食品的营养学评价主要是对食品的蛋白质、淀粉、氨基酸等。

6、储藏和加工测定

重点考虑食品加工 (包括在家庭制备食品) 对转基因动物产品的潜在影响,若遗传修饰的目的是为了改变储藏性状,应评估该修饰对食物安全和营养品质的影响。

7、非预期效应评估

因基因的插入、敲除或重组等产生的动物通过传统育种后而引起的非预期效应,这种效应可能是好的、坏的或者是中性的。某些转基因动物表现的一些特征可能导致兽药残留、重金属积累、改变肠道菌群、基因转移等。在评价中,这方面的变化也应引起注意。

目前,已有研究者对转基因动物进行了安全性评价。鲍弯弯等采用传统方法和实时荧光定量 PCR方法对转 tlr4 基因羊和非转基因羊肠道中大肠杆菌、沙门菌、双歧杆菌、粪肠球菌和金黄色葡萄球菌的数量进行了检测,2种方法均显示 tlr4 基因的表达并未影响羊肠道微生物的数量。Bao 等对山羊生长激素是否仅在转基因山羊乳腺中表达进行了研究,用PCR方法对肠道、粪便和周围土壤进行 GH 和标记基因 neoR 的检测,未发现基因水平转移。同时采用PCR 变性梯度凝胶电泳和 16S rDNA 测序对肠道、粪便和周围土壤中的微生物群落进行了检测,发现其与非转基因山羊的差异不明显。Zhou 等对通过 BN大鼠对转人乳铁蛋白奶粉中的 rHLF 蛋白进行了过敏性分析,未发现该蛋白对 BN 大鼠的 IgE、IgG、IgG2a 和嗜酸性粒细胞 (eosinophil) 有显著性影响,证明该蛋白对动物的致敏性较弱。徐盼等对转促卵泡素 (FSHa/b) 基因公猪的 F1 代公猪进行生长曲线、血液生理参数、血清生化参数、脏器重量和病理组织学分析,结果显示其与半同胞非转基因公猪除精囊腺重量外其他指标无显著差异。用 16S rRNA 基因测序发现,F1 代的肠道微生物菌群结构未发生明显改变,外源基因未在与其交配的母猪、转基因猪肠道微生物、转基因猪场土壤微生物和蚯蚓中发生基因水平转移。

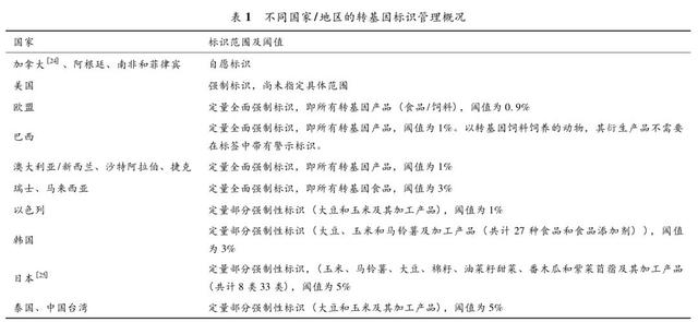
三、标识管理制度

对于转基因标识与否,不同的国家表现出不同的态度,同时根据国情制定了相应的标识管理制度(见表 1)。总体来说,国际上的标识管理制度主要分为两大类,即自愿标识和强制标识。按照标识范围的不同,强制标识又可以分为全面强制标识和部分强制标识即目录标识,全面强制标识是指,只要转基因成分含量超过阈值的食品就必须标识。

转基因动物及其产品的主要管理制度

1、自愿标识

在加拿大、阿根廷、中国香港、南非和菲律宾,对转基因食品的管理采取 “实质等同性”的原则,即通过认定的转基因食品与传统的食品没有区别,一般不强制要求添加特殊的标识。只有当与食品安全性有关的如过敏性、组成成分和营养成分发生了变化才需进行特殊的标识。

2、强制标识

1)美国

美国是全球转基因技术发展最快的国家,对于转基因标识管理分为两个阶段。第一阶段为 2016 年之前,实行的是自愿标识政策,美国政府认为只要通过审核认定的转基因食品,便与传统食品的安全性是实质等同的,不需要进行强制性标识。第二阶段始于 2016 年 7 月 29 日,美国公布 《国家生物工程食品批露标准》,重新确立了对含有转基因成分的食品进行标识的基调。2011 年 9 月开始,食品安全中心(Center for Food Safety) 向 FDA 递交了关于 “对转基因食品强制性标识”的请愿书。之后各个州相继提出各自的法案,佛蒙特州于 2014 年 5 月通过了“对转基因食品强制性标识”法案,成为第一个制定转基因强制标识法律的州。2016 年 7 月 29 日,美国公布 《国家生物工程食品批露标准》,结束了持续五年的标识战。新法规定,对含有转基因成分的食品进行强制标识,标识的方式为可以选择以下任何一种方式: 文字、转基因成分图示或是链接到产品成分的二维码,同时明确规定转基因饲料喂养的动物无需进行标识。但对于需进行标识的转基因成分阈值尚未作出具体的规定。美国作为世界上转基因作物最大的种植国和消费国,其对转基因食品标识的态度转变将对世界的转基因食品标识格局产生巨大影响。

2)欧盟

欧洲对转基因产品实行以过程为基础的全面强制标识制度,即只要生产原料中含有转基因成分,无论最终产品中能否检测出来均要进行标识。根据“消费者知情权原则”和 “风险预防原则”,欧盟对转基因食品标识进行管理。1990 年 4 月,欧盟议会出台了 《关于向环境中释放转基因生物指令》(指令90/220/EEC),首次提出对转基因生物进行标识的要求,奠定了欧盟对于转基因食品管理的基调。1990年之后,欧盟不断废止和修订法规,不断扩宽转基因标识的范围,并将转基因的标识阈值制定为 1%,且最终产品中转基因物质含量低于 1%,才能豁免标识,同时增加了可追踪性要求。因欧盟对于转基因食品的严格要求,加之与美国等转基因生产大国之间的贸易争端不断升级,迫于压力,2003 年,欧盟制定新条例,建立全新的转基因产品追踪制度,确保对获得批准的转基因生物及由其生产的食品和动物饲料,从生产到流通的所有环节都能被追踪到,加大企业在其中的作用; 同时将标识阀值由原来的 1%提高到0. 9%。如果转基因成分来源于尚未被欧盟批准上市销售的转基因品种,在其被欧洲食品安全局认为不具有风险后,其转基因物质含量只有低于 0. 5%时才能免除标识。

3、中国

我国是世界上唯一一个实行定性标识的强制标识国家,目前我国主要依据 《农业转基因生物安全管理条例》、《农业转基因生物标识管理办法》、 《农业转基因生物进口安全管理办法》、 《转基因食品卫生管理办法》和 《中华人民共和国食品安全法》(简称食品法) 对转基因生物进行标识管理,主要包括5大类 17 种转基因产品,不得销售或进口未标注和不按规定标注的转基因生物,对于未按规定进行标注的不予入境。2015 年新修订的 《食品安全法》,首次将转基因食品的标识提升到法律层面,明确指出生产和销售转基因食品应当按照规定 “显著标示”。

四、展望

转基因动物及其产品作为一种新发生物,可能具有潜在的风险问题,但风险和机遇是并存的。我们在认识到风险的同时,也应清楚的认识到其带来的机遇,不能因为风险的存在停滞不前,这样会与其他国家的差距越来越大。转基因动物及其产品在进入食物链之前均经过了严格的生物安全性评价,并且在真正商品化之后,均按照相应的标识管理制度进行标识。消费者可以根据标识选择是否对转基因产品进行消费。我国政府要充分发挥自己的公信力,尽快制定实施细则和条例,同时联合各大媒体和高校,对转基因的知识进行科普和宣传,避免对转基因 “妖魔化”。各研究学者要在转基因动物的研究和产业化的道路继续走下去,促进转基因动物及其产品的开发和推广。

作者:李晓琳 吴绍强 刘晓飞 王勤 景宏丽 仇松寅 林祥梅

作者单位:中国检验检疫科学研究院动物检疫研究所

转载来源:《Animal Husbandry & Veterinary Medicine》2019 Vol. 51 No. 2

微信号:agrogene

基因农业,让生活更美好

长按二维码关注我们

转基因动物及其产品的主要管理制度

觉得不错,请点赞分享!

转基因动物及其产品的主要管理制度,转基因动物及其产品的主要管理制度包括

蜀ICP备15013208号-3