我公司出售高质量的氨基酸液、氨基酸原粉、氨基酸微量元素、eddha铁、螯合铁等并支持肥料产品的定制,欢迎来电,免费索取样品!

  • 公司地址
    中国,四川,成都
  • 联系电话
    18681783931

游离氨基酸和左旋氨基酸(国产全营养配方食品配方组成与国外标准肠内营养制剂基本一致)

游离氨基酸和左旋氨基酸

肠内营养配方的选择


国产全营养配方食品配方组成与国外标准肠内营养制剂基本一致

国产全营养配方食品配方组成与国外标准肠内营养制剂基本一致

国产全营养配方食品配方组成与国外标准肠内营养制剂基本一致

网络首发时间:2021-12-07

网络首发地址:

https://kns.cnki.net/kcms/detail/11.3716.TS.20211206.1610.006.html

中国食物与营养2021

国产全营养配方食品配方组成与国外标准肠内营养制剂基本一致

摘要:

收集国家市场监督管理总局官网公布的已经通过注册的 10 岁以上全营养配方食品标签说明书, 对其配方组成中蛋白质、 脂肪、 碳水化合物、 维生素和矿物质以及可选择性营养成分进行统计分析, 为特医全营养配方食品研制和临床应用提供建议和参考。研究表明, 已注册13 款产品, 蛋白质供能比在14% ~ 20% 之间;脂肪供能比在25% ~ 34% 之间;碳水化合物供能比多在 50% ~ 60% 之间;大多数产品维生素的强化量为中国居民膳食营养素推荐量的 1 ~ 3 倍;矿物质的的强化量为中国居民膳食营养素推荐量的 1 ~2 倍;可选性营养成分膳食纤维、 胆碱、 牛磺酸被添加频率较高, 氟、 肌醇、 核苷酸未被添加。我国已注册全营养配方食品配方组成与国外标准肠内营养制剂基本一致。

关键词:特殊医学用途配方食品;全营养配方食品;配方组成分析

特殊医学用途配方食品 (简称特医食品), 属于肠内营养制剂, 在中国已有40 多年的使用历史, 并在临床上取得较好的效果[1]。 但是受限于国内的政策法规,此类产品在中国一直定位模糊, 各生产厂家鱼龙混杂,产品批准文号五花八门, 产品质量层次不齐[2]。2016年, 《特殊医学用途配方食品注册管理办法》 及其配套文件实施, 标志着我国的特医食品终于进入有法可依的规范管理时代, 特医食品必须经过市场监督管理总局注册批准才能在中国上市。 根据注册管理办法及其配套文件的要求, 其配方组成要科学合理, 需要提供各组分含量确定依据和产品配方的筛选过程等材料[3]。 全营养配方食品配方组成复杂, 涉及营养素种类较多, 其中一个营养素设计不合理, 有可能导致整个产品注册失败。 已注册产品经市场监督管理总局审评中心严格审查, 产品营养充足性和安全性都能得到保障, 且符合我国注册管理要求, 其配方组成非常具有借鉴和参考价值。 本文对已注册 10 岁以上全营养配方食品配方组成中蛋白质、脂肪、 碳水化合物、 维生素和矿物质以及可选择性营养成分进行统计分析。 一方面为特医食品行业从业者产品研发提供借鉴, 另一方面为临床医务工作者选择产品、使用产品提供参考, 希望我国的特医食品发展逐渐能够赶上发达国家的脚步。

结果与分析:

截止2020 年12月, 共有56 款特殊医学用途配方食品通过注册, 并在国家市场监督管理总局官网公布。其中特殊医学用途婴儿配方食品 31 款, 非全营养配方食品 8 款, 1 ~10岁全营养配方食品4 款, 10 岁以上全营养配方食品 13 款, 无特定全营养配方食品。与同为特殊食品的婴幼儿配方食品和保健食品相比, 特医食品已注册产品数量还是较少, 尤其是全营养配方产品。按照GB 29922—2013 《食品安全国家标准 特殊医学用途配方食品通则》 中适用于10 岁以上人群全营养配方食品的营养成分要求, 全营养配方食品必须添加的营养素包括蛋白质、 脂肪、 碳水化合物、 亚油酸、 α?亚麻酸、 13 种维生素和 12 种矿物质, 可选择性营养素包括铬、 钼、氟、 胆碱、 肌醇、 牛磺酸、 左旋肉碱、 核苷酸、 膳食纤维, 共计 9 种[4]。分别统计分析已注册全营养配方食品各营养素情况 (表 1)。

国产全营养配方食品配方组成与国外标准肠内营养制剂基本一致

蛋白质:

对于临床营养不良患者, 蛋白质缺乏可能与免疫抑制、 伤口不良愈合, 肌肉无力, 降低存活率有关, 并增加许多患者的住院时间[5]。我国 《中国居民膳食营养素参考摄入量 (DRIs)》 (2013) 中蛋白质宏量营养素可接受范围为 10% ~ 15%[6]。患者的蛋白质储备和代谢状态 (分解代谢) 将在不同程度上决定他们对蛋白质的需求。因此, 蛋白质分解代谢高的高代谢个体需要较高的蛋白质摄入量, 需要蛋白质提供能量占总能量 16% ~20% 的高蛋白肠内营养配方[7]。由表 1可得, 13款已注册全营养配方产品蛋白质供能比在 14% ~20% 之间, 既有标准蛋白质含量配方又有高蛋白配方, 且高蛋白配方多于标准配方。

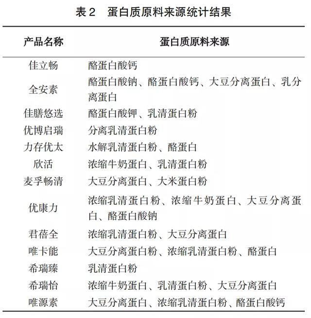
根据蛋白质原料来源聚合度不同, 全营养配方食品分为整蛋白配方、 蛋白质水解配方和氨基酸配方。整蛋白配方适用于有足够胃肠功能、 消化系统结构完整并能分泌所需消化液的患者。蛋白质水解配方更易被吸收故对患者的胃肠道消化能力要求低一些, 适用于胃肠道部分受损或受限患者, 如可用于吸收障碍或短肠综合症患者。越来越多的研究发现, 小肠吸收游离氨基酸的能力较吸收二肽和三肽的能力较差, 且氨基酸配方耐受性较差, 导致在过去几年其使用量大大减少[8]。由表 2可见, 已注册产品除力存犹太为蛋白质水解配方外, 其余产品均为整蛋白配方, 无氨基酸配方。蛋白质原料来源主要为乳清蛋白、 大豆蛋白和酪蛋白酸盐。乳清蛋白提供了相当量的支链氨基酸 (特别是亮氨酸) 和较低含量的芳香族氨基酸, 此外, 还具有良好的适口性和消化性, 在当前国内外肠内营养制剂中使用频率最高[9]。豆蛋白具有良好的氨基酸分布, 类似于动物来源的蛋白质, 它具有较高精氨酸和赖氨酸含量及相对低的甲硫氨酸含量, 也是很好的蛋白质来源[10]。酪蛋白很容易产生消化和过敏问题[11-12], 但是由于酪蛋白酸盐是很好的乳化剂和稳定剂, 所以也被较高频率的使用, 尤其在液体产品和湿法工艺产品。

国产全营养配方食品配方组成与国外标准肠内营养制剂基本一致

脂肪:

脂肪可作为细胞和全身的炎性介质[13]。我国 《中国居民膳食营养素参考摄入量 DRIs)》 (2013) 中总脂肪宏量营养素可接受范围为 20% ~ 30%[6]。国外肠内营养配方产品中, 脂肪供能占比通常为 30% ~ 50% , 而适用于一般人群的标准肠内营养制剂脂肪推荐供能比为20% ~ 35%[14]。由表1 可得, 13 款产品脂肪供能比除力存优 太 为 14% , 为 低 脂 肪 型 产 品 外[15], 其 余 均 在25% ~ 34% 之间, 与国外标准肠内营养制剂一致。

特医食品脂肪的原料来源常见的有低芥酸菜籽油、玉米油、 大豆油、 葵花籽油、 亚麻籽油、 椰子油和红花油等, 也可能含有橄榄油和鱼油[16?17]。另外, 中链甘油三酯容易被肠粘膜细胞吸收, 且其吸收过程不依赖胰酶或胆汁盐, 也不需要乳糜微粒通过淋巴系统运输, 能够起到快速供能的作用, 在肠内营养制剂中被广泛额外添加[18]。GB29922?2013 中明确规定, 适用于10 岁以上人群的全营养配方食品中亚油酸的供能比应不低于 2.0% ,α?亚麻酸的供能比应不低于 0.5%[4]。所以脂肪来源油脂的选取除了需要满足脂肪的含量要求外, 还需满足亚油酸和 α?亚麻酸的供能比要求。一种油脂的脂肪酸含量很难达到国标要求的配比, 往往需要几种油脂复配。低芥酸菜籽油中油酸、 亚油酸、 α?亚麻酸含量相对均衡,在特医食品中应用最广泛[19]。玉米油、 大豆油、 葵花籽油中亚油酸含量较高, 亚麻籽油中亚麻酸含量较高[20?22]。实际使用中, 往往玉米油、 大豆油、 葵花籽油与低芥酸菜籽油或者亚麻籽油复配以满足 GB29922?2013 的要求以及合适的亚油酸、 α?亚麻酸比。椰子油中油酸、 亚油酸、 α?亚麻酸含量相对较低, 中链甘油三酯含量相对较高, 在特医中也被广泛使用, 用于提供中链脂肪酸[23]。表 3 可见, 13 款产品中佳立畅、 优博启瑞、力存优太、 麦孚畅清、 优康力、 君蓓全和唯源素特别添加了中链甘油三酯。亚油酸供能比在 2.8% ~ 7.2% 之间, α?亚麻酸供能比在 0.6% ~ 1.3% 之间 (表 1), 与《中国居民膳食营养素参考摄入量 (DRIs)》 (2013) 中 n-6 多不饱和脂肪酸参考摄入范围 2.5% ~ 9.0% , n?3 多不饱和脂肪酸参考摄入范围0.5% ~ 2.0% 一致[6]。

国产全营养配方食品配方组成与国外标准肠内营养制剂基本一致

碳水化合物:

碳水化合物是人体的主要能量来源, 同时也提供一定的甜度, 以提高产品的适口性, 一般应占肠内营养配方食品提供每日能量摄入的 30% ~ 85%[24], 其中标准肠内营养配方食品中应提供每日能量摄入的 40% ~ 60%[25]。我国 《中国居民膳食营养素参考摄入量 (DRIs)》(2013) 中总碳水化合物宏量营养素可接受范围为50% ~ 65%[6]。由表 1 可得,13 款产品碳水化合物供能比佳立畅为 61% , 力存优太为71% , 其余均在 50% ~60% 之间, 与国外标准肠内营养制剂一致。力存优太由于属于低脂肪型产品, 所以碳水化合物占比相对较高。麦芽糊精因其具有良好的流动性和溶解性, 且与游离葡萄糖相比, 具有更低的渗透压可以减少胃肠道不适而被广泛应用于肠内营养制剂中[26]。特殊医学用途全营养配方食品碳水化合物的原料来源主要是麦芽糊精, 并搭配具有一定甜度的其他淀粉糖或者结晶果糖和白砂糖[27]。膳食纤维由食品营养医学研究所 (IOM) 定义为“不可消化的碳水化合物和木质素, 在植物中是固有的和完整的"[28?29]。有观点认为, 膳食纤维添加到肠内营养制剂中有助于改善肠道功能, 长期使用可以预防便秘, 短期使用可以减少腹泻[30?32]。近年来, 在肠内营养配方产品中添加膳食纤维已成为一个基本要素, 不同品牌产品方的区别在于可溶性纤维和不可溶性纤维的比例。因为可溶性膳食纤维可以被结肠细菌发酵产生短链脂肪酸 (尤其是丁酸), 短链脂肪酸是肠上皮细胞的关键营养素, 显然含有可溶性膳食纤维的配方是有益的[33]。由表 4 可见, 已注册 13款产品, 7 款产品添加了膳食纤维, 且均为可溶性膳食纤维。

国产全营养配方食品配方组成与国外标准肠内营养制剂基本一致

维生素和矿物质:

由表 5 可见, 除烟酸、 锰和氯外, GB 29922 中规定的其他维生素和矿物质的下限值均大于 《中国居民膳食营养素参考摄入量 (DRIs)》 (2013 版) 中10 岁以上人群推荐摄入量 RNI 的最低值。由于机体可以利用色氨酸自身合成烟酸, 考虑全营养配方产品中蛋白质带入的色氨酸, 确定的烟酸的低限值低于 (DRIs) (2013 版) 中烟酸的 RNI[34]。迄今为止, 未发现人类中有明确的锰缺乏;天然水中也含有少量氯, 在正常情况下, 不会由膳食引起氯缺乏[6]。所以 GB 29922 中锰的下限值远低于(DRIs) (2013 版) 中锰的 RNI, 氯不设置下限值。综上, 特殊医学用途全营养配方食品维生素和矿物质的含量只需符合 GB 29922?2013 中规定的下限值即可满足一般人群的营养需求。

由表 5 可得, 除维生素 E、 烟酸、 锰和氯外, 维生素的标签值大都在 GB 29922下限值的 100% ~ 300% , 即强化量为中国居民膳食营养素推荐量的1 ~ 3倍, 矿物质的标签值大都在 GB 29922下限值的 100% ~ 200% , 即强化量为中国居民膳食营养素推荐量的 1 ~ 2 倍, 与 Ia?cone 等[35]人对国外标准肠内营养制剂的统计结果基本一致。维生素 E 的强化倍数略高于其他维生素, 推测源于维生素 E 的抗氧化功能, 一方面稍高含量的维生素 E对营养不良免疫力低下人群具有重要意义[6], 另一方面稍高含量的维生素 E 可以防止脂肪氧化酸败延长产品保质期[36], 所以对于特殊医学用途全营养配方食品, 适当的提高维生素 E 的含量是有意义的。烟酸的强化高于 GB 29922下限值, 大部分产品强化量约为中国居民膳食营养素推荐量的 1 ~ 3 倍, 说明已经注册的所有产品烟酸理论值设计并未考虑蛋白质中色氨酸的转化, 实际理论值设计还是以中国膳食营养素推荐量作为参考。锰的强化量也远高于 GB 29922下限值, 接近中国居民膳食营养素推荐量, 说明一般产品锰理论值设计也是以我国居民膳食营养素推荐量作为参考。大部分产品氯的强化量小于推荐量, 说明一般产品氯理论值设计并未达到推荐量, 主要可能是因为氯元素来源的原料如氯化钠、氯化钾、 氯化镁等都是呈味物质, 对产品口感影响较大, 所以产品研发降低其投料量。

国产全营养配方食品配方组成与国外标准肠内营养制剂基本一致

维生素和矿物质:

GB 29922 规定全营养配方食品可以选择添加可选择性营养成分中的一种或多种[4]。由附图可见, 9 种可选择性营养成分, 铬、 钼、 胆碱、 牛磺酸、 左旋肉碱、 膳食纤维 6种被已注册产品添加, 氟、 肌醇、 核苷酸未被添加。其中膳食纤维、 胆碱、 牛磺酸被添加频率较高。已被添加的, 尤其是国产产品已经添加的, 说明国内目前已经有成熟合规的原料来源和检测方法, 后续研发工作者也可以选择。未被添加的可能存在原料来源不合规、 国内检测方法不成熟或者工艺难度大等问题, 应谨慎选择。

国产全营养配方食品配方组成与国外标准肠内营养制剂基本一致

结论:

特医全营养配方食品应用范围较广, 广泛意义上的进食受限、 消化吸收障碍、 代谢紊乱人群都可以使用全营养配方食品[37]。目前已注册的全营养配方食品, 除力存优太为低脂肪蛋白质水解配方外, 其他产品均为整蛋白配方, 部分含膳食纤维。在肠道耐受的情况下, 鉴于整蛋白产品的低成本和低风险, 应优先选择整蛋白配方。蛋白质水解配方适用于消化吸收障碍或难以消化和吸收整蛋白配方的人群, 含膳食纤维配方适用于需要改善肠道功能的患者, 如腹泻或便秘人群[16,27]。我国特医食品起步较晚, 缺乏特医产品研发以及临床应用经验,国外特医食品已基本趋于成熟和规范, 我国生产企业应多借鉴国外先进技术和经验, 并结合我国国情和政策要求, 尽快研发适合我国不同临床需求的多种类型特医产品。

国产全营养配方食品配方组成与国外标准肠内营养制剂基本一致

国产全营养配方食品配方组成与国外标准肠内营养制剂基本一致,肠内营养配方的选择

蜀ICP备15013208号-3