我公司出售高质量的氨基酸液、氨基酸原粉、氨基酸微量元素、eddha铁、螯合铁等并支持肥料产品的定制,欢迎来电,免费索取样品!

  • 公司地址
    中国,四川,成都
  • 联系电话
    18681783931

支链氨基酸肌肉训练(弱鸡变猛男,这是健身圈最实用的增肌秘笈)

鏀摼姘ㄥ熀閰歌倢鑲夎缁?/strong>

鐢风敓鍋ヨ韩澧炶倢

閫傚悎浜虹兢锛氭墍鏈夊仴韬汉缇?/strong>

浣滆€咃細绱㈢储闃熼暱

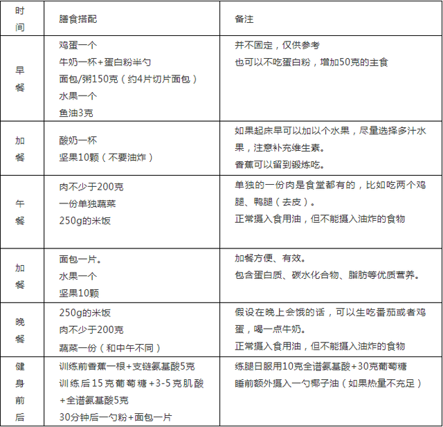
涓昏鍐呭锛氬仴韬鑲岀殑楗銆佽惀鍏汇€侀璋便€佽缁冭鍒掋€佽嵂鐗╃瓑銆?/p>

鍓嶆柟楂樿兘棰勮锛氭兜鐩栧仴韬捣姝ャ€佽缁冭鍒掋€佸鑲岃ˉ鍓傘€佸鑲岄璋辩瓑銆?/p>

鐐僵鐖嗙偢鎬у共璐ф枃锛?/strong>

寮遍浮鍙樼寷鐢凤紝杩欐槸鍋ヨ韩鍦堟渶瀹炵敤鐨勫鑲岀绗堬紒

澶ф鍦ㄤ簲鍏勾鍓嶏紝绱㈤槦鍐欒繃涓€绡囨枃绔狅紙浣犱緷鐒跺彲浠ョ偣鍑婚槄璇伙級 锛?a class=”pgc-link” data-content=”mp” href=”http://mp.toutiao.com/preview_article/?pgc_id=6195821058437071361″ target=”_blank”>鍋ヨ韩澧炶倢鍑忚剛…浣犱竴瀹氳鐭ラ亾鐨勭煡璇?/a>

鍏充簬鍋ヨ韩蹇呴』瑕佺煡閬撻噸鐐瑰唴瀹癸紝娑电洊鍋ヨ韩鐭ヨ瘑銆佽鍒掋€佸鑲屽噺鑴傘€佽ˉ鍓傜瓑锛屽湪褰撴椂杩欑澶х櫧璇濆唴瀹瑰緢灏戯紝璁╁緢澶氫汉鍙楃泭鍖祬銆?/p>

鎭板阀鎴戞渶杩戦槄璇讳簡Mike Wines鐨勪竴绡囥€婂鑲屾墜鍐屻€嬪悗锛岄鎰熷叏闈紝浜庢槸鎴戝弬鑰冧簡浠栫殑鏂囩珷锛?骞剁粨鍚堜腑鍥戒汉鐨勬儏鍐碉紝鏇存柊鍑鸿繖绡囥€婁粠闈掗摐鍒扮帇鑰咃細鍋ヨ韩澧炶倢鏈€鍏ㄦ墜鍐屻€?/p>

杩欑瘒濡傛灉鍙嶅搷濂斤紝鎴戣繕浼氭帹鍑恒€婂仴韬噺鑴傛渶鍏ㄦ墜鍐屻€嬨€併€婂仴韬姏閲忎妇鏈€鍏ㄦ墜鍐屻€嬨€併€婂仴韬悎鎴愪唬璋㈡墜鍐屻€嬬瓑锛屾棬绯荤粺鍛婅瘔浣犲鑲屻€佸噺鑴傘€佸姏閲忎妇绛夌煡璇嗭紝浣犲彲浠ュ姞鎴?strong>W. x. fitsuosuo鎴栬€厇hi hu锛?/strong>绱㈢储闃熼暱锛屾垜浼氭寔缁洿鏂般€?/p>

寮遍浮鍙樼寷鐢凤紝杩欐槸鍋ヨ韩鍦堟渶瀹炵敤鐨勫鑲岀绗堬紒

涓€銆佸鑲岀殑鍘熺悊

鎴戜滑鐭ラ亾锛岃倢鑲夊闀垮叾瀹炴槸姣旇緝绠€鍗曠殑锛氳倢鑲夋挄瑁傦紝鐒跺悗閫氳繃钀ュ吇+浼戞伅锛岄兘鏉ヨ倢灏忚妭澧炲姞锛岃倢鑲夌殑妯垏闈㈤潰绉篃灏卞彉澶э紝涔熷氨鏄墍璋撶殑鑲岃偉澶э紙澧炶倢锛夈€?/p>

鍥犳锛?strong>澧炶倢涓昏灏辨槸涓変欢浜?/strong>锛氬悆锛堟兜鐩栧熀纭€楗銆佽ˉ鍓傘€佺敋鑷宠嵂鐗╋級銆佺粌锛堟兜鐩栧悇绉嶈缁冩硶锛屽5*5璁粌娉曪級銆佺潯锛堝氨鏄紤鎭級銆?/p>

浜屻€佽绠椾綘鐨勭儹閲忛渶姹傦紙TDEE锛?/strong>

杩樻槸璇村湪鍓嶉潰锛?strong>鍩虹浠h阿/闈欐伅浠h阿鐜?/strong>鏄寚涓€涓汉涓嶅仛浠讳綍娲诲姩銆佺淮鎸佺敓鍛芥渶浣庨渶瑕佺殑鐑噺闇€姹傦紝娉ㄦ剰锛氫笉鑳芥嬁鍩虹浠h阿琛¢噺姣忓ぉ鐨勭儹閲忛渶姹?/strong>銆?/p>

姣忔棩娑堣€楁€婚噺锛圱DEE锛?鍩虹浠h阿锛堥潤鎭唬璋㈢巼锛?椋熺墿鐑晥搴?娲诲姩娑堣€?鐢熼暱鍙戣偛锛堝彂鑲叉湡闂达級

寮遍浮鍙樼寷鐢凤紝杩欐槸鍋ヨ韩鍦堟渶瀹炵敤鐨勫鑲岀绗堬紒

1銆佷竴鑸涓篗ifflin-St Jeor Equations(MSJE)鍏紡娴嬬畻鍩虹浠h阿鍑嗙‘锛堝亸宸笉澶氾級

鐢锋€э細BMR(kcal)=9.99W+6.25H-4.92A+5濂虫€э細BMR(kcal)=9.99W+6.25H-4.92A-161娉細W-浣撻噸锛坘g锛夛紝H-韬珮锛坈m锛夛紝A-骞撮緞锛堝懆宀侊級

2銆?strong>椋熺墿鐑晥搴?/strong>锛堜篃鍗冲悆浜嗛鐗╀互鍚庢秷鍖栧畠浠渶瑕佺殑鑳介噺锛変竴鑸槸姣忓ぉ鎽勫叆鐨?0%锛堟敞鎰忥紝涓嶅瓨鍦ㄨ礋鑳介噺椋熺墿锛夛紝澧炲姞铔嬬櫧璐ㄧ殑鎽勫叆閲忥紝浼氫骇鐢熸洿澶氱殑椋熺墿鐑晥搴斻€?/p>

3銆佽€?strong>娲诲姩娑堣€?/strong>鍛紝杩欎釜鍥犵礌鐨勫奖鍝嶆潯浠跺氨姣旇緝澶氾紝鎵€浠ユ垜浠細鑰冭檻鍒颁笉鍚岀殑浜虹兢鐨勮繍鍔ㄦ儏鍐碉紝鏉ヨ幏寰楄绠楃粨鏋溿€?/p>

涓€鑸涓烘瘡鏃ユ秷鑰楁€婚噺锛圱DEE锛?鍩虹浠h阿x 娲诲姩绋嬪害 锛屾暟鍊煎涓嬶細

涔呭潗鏃?鏃犺繍鍔ㄤ範鎯€咃細1.2杞诲害杩愬姩鑰?涓€鍛ㄤ竴鑷充笁澶╄繍鍔細1.375涓害杩愬姩鑰?涓€鍛ㄤ笁鑷充簲澶╄繍鍔細1.55婵€鐑堣繍鍔ㄨ€?涓€鍛ㄥ叚鑷充竷澶╄繍鍔細1.725瓒呮縺鐑堣繍鍔ㄨ€?浣撳姏娲荤殑宸ヤ綔/涓€澶╄缁冧袱娆★細1.9

Ojbk浜嗭紝閭d箞鎴戜滑灏辨潵璁$畻涓€涓惂锛?/p>

灏忔槑浠婂勾20宀侊紝韬珮170锛屼綋閲?0kg锛屼竴鍛ㄨ繘琛?-5娆¤繍鍔ㄣ€傞偅涔堝熀纭€浠h阿灏辨槸锛?.99W+6.25H-4.92A+5=9.99*60+6.25*170-4.92*20+5=1568.5鎺ョ潃鐢?568.5*1.55鈮?431锛岃繖灏辨槸TDEE锛屼篃灏辨槸姣忔棩娑堣€楁€婚噺銆?/p>

閭d箞濡傛灉灏忔槑濡傛灉瑕佸紑濮嬪鑲屾湡锛?/p>

涓€鑸粬鐨勬憚鍏ラ渶瑕佹槸锛氭瘡鏃ユ秷鑰楁€婚噺鐨勫熀纭€涓婂鍔?0%-50%銆傝嚦浜庢槸10%杩樻槸50%锛岃繖涓氨鏄綘闇€瑕佹祴璇曠殑鍦版柟浜嗐€?/p>

涓嶈繃绱㈤槦鍙互缁欎竴浜涘缓璁細

鍏堜粠TDEE+10%浣滀负浣犵殑鏃ュ父鎽勫叆锛岀劧鍚庤瀵熻嚦灏?-2鍛ㄧ湅韬綋鐘舵€佸彉鍖栥€傚鏋滃嚭鐜颁互涓嬩竴涓垨鑰呭嚑涓儏鍐碉細杩囦簬楗ラタ銆佽缁冪姸鎬佷笉濂藉鏄撶柌鍔炽€佸鏄撳彂鎬掋€佸鏄撶姱鍥般€佹彁涓嶄笂绮剧銆佷綋閲嶅揩閫熶笅婊戯紙涓€鍛ㄨ秴杩?鏂わ級銆傝繛缁嚭鐜板嚑澶╋紝灏辫鏄庝綘鐨勬憚鍏ヤ笉瓒充互鏀拺浣犵殑澧炶倢闇€姹傦紝浣犲氨闇€瑕佸鍔犳憚鍏ヤ簡銆?/p>

娉ㄦ剰锛屼互涓婅绠楀潎鏈€冭檻鏇村缁嗚妭銆?/p>

姣斿锛氭縺绱犮€佸鑺傘€佹俯搴︾瓑锛屼妇涓緥瀛愶細韬綋鏍稿績娓╁害澧炲姞涓€搴︼紝RMR涓婂崌10-13锛呫€?/p>

寮遍浮鍙樼寷鐢凤紝杩欐槸鍋ヨ韩鍦堟渶瀹炵敤鐨勫鑲岀绗堬紒

涓夈€佸鑲岄ギ椋熼渶姹?/strong>

锛堜竴锛夈€佸浣曡绠楄惀鍏婚渶姹?/strong>

杩樻槸鎶婂皬鏄庢嬁鍑烘潵锛屼綔涓烘渚嬨€?/p>

灏忔槑浠婂勾20宀侊紝韬珮170锛屼綋閲?0kg锛屼竴鍛ㄨ繘琛?-5娆¤繍鍔ㄣ€?/p>

閭d箞鍩虹浠h阿灏辨槸9.99W+6.25H-4.92A+5=9.99*60+6.25*170-4.92*20+5=1568.5

鎺ョ潃浠栨瘡澶╃殑鎬绘秷鑰楀氨鏄?568.5*1.55鈮?431銆?/p>

鏂规硶涓€锛?/p>

鍋囪灏忔槑鏄鍔?0%鐨勬憚鍏ワ紝閭d箞鍥涜垗浜斿叆鎴戜滑灏辩畻灏忔槑姣忓ぉ闇€瑕?000鐨勬€绘憚鍏ラ噺銆?/p>

濂戒簡锛屾垜浠潵鐪嬬湅瀵逛簬灏忔槑鏉ヨ锛屼粬鐨勪笁澶ц惀鍏荤礌闇€姹傦細

寮遍浮鍙樼寷鐢凤紝杩欐槸鍋ヨ韩鍦堟渶瀹炵敤鐨勫鑲岀绗堬紒

锛堟敞鎰忥細浣犱篃鍙互鍏堣绠楄惀鍏荤礌锛屽啀绠楁€荤儹閲忥紝涓嶅鐨勫彟澶栬ˉ鍏咃級

閭d箞锛岀矖绯欒绠楋紝杩欎釜60kg鐨勫皬鏄庤鎽勫叆120鍏嬭泲鐧借川銆?4鍏嬭剛鑲€?78鍏嬬⒊姘村寲鍚堢墿銆?/p>

浣嗭紝杩欎笉鏄ā鏉匡紒锛侊紒

鍦ㄥ疄闄呮儏鍐典笅锛?78鍏嬬⒊姘寸害绛変簬1365鍏嬬殑鐔熺背楗紙娉ㄦ剰锛岀啛绫抽キ鐨勭⒊姘存寜鐓?5%锛屼笉鏄敓澶х背锛夛紝涔熷氨鏄瑕佸悆鎺ヨ繎3鏂ょ背楗€?/p>

閭d箞鏈変汉鍙兘浼氳锛氬悆涓嶄笅杩欎箞澶氱⒊姘村晩锛?/p>

瀵圭殑锛岃繖灏遍渶瑕佸洜浜鸿€屽紓浜嗭紒鎴戜滑寮曞叆浜嗘柟娉曚簩銆?/p>

閭d箞鏂规硶浜岋細

鍙互閫傚綋鍑忓皯纰虫按鎽勫叆閲忥紝澧炲姞涓€浜涗紭璐ㄨ剛鑲紙姣斿楸兼补銆佹ぐ瀛愭补绛夛級锛岃繖鏍蜂綘鍙互鍦ㄨ揪鍒板悓绛夌儹閲忕殑鍓嶆彁涓嬶紝鎽勫叆鏇村皯鐨勪富椋熴€?/p>

锛堜簩锛夈€佽绠楀ソ闇€姹備互鍚庯紝鏉ュ仛涓璋?/strong>

鍒朵綔椋熻氨鐨勫洓涓鐐癸細

1銆佽繖涓璋辨槸2019骞寸殑绱㈤槦鎶勮浜?014骞寸殑绱㈤槦锛屽彲鑳藉瓨鍦ㄧ畻閿欍€佸啓閿欑殑鎯呭喌锛屼絾閭f槸2014骞寸殑浜嬶紝鍜?019骞寸殑绱㈤槦鏃犲叧

2銆佷竴鏃ヤ笁椁愭渶閲嶈锛屼富瑕佺殑鎽勫叆閮介泦涓湪涓€鏃ヤ笁椁愶紝琛ュ墏鎽勫叆闇€浣庝簬鏁翠綋鎽勫叆鐨?0%

3銆佹瘡椤块ギ椋熼鍏堣€冭檻姣忕瀹忛噺钀ュ吇绱狅紝鐒跺悗鍐嶅幓鎯崇淮鐢熺礌鐭跨墿璐ㄨ繖浜?/p>

4銆佹妸钀ュ吇绱犵畻娓呮浠ュ悗锛屽啀鍘荤畻鎬荤儹閲忥紝澶氶€€灏戣ˉ

寮遍浮鍙樼寷鐢凤紝杩欐槸鍋ヨ韩鍦堟渶瀹炵敤鐨勫鑲岀绗堬紒

130g宸﹀彸鐨勮泲鐧借川銆?20g宸﹀彸鐨勭⒊姘村寲鍚堢墿銆佽剛鑲?0鍏嬨€?/p>

锛堟敞鎰忥紝绱㈤槦鎳掑涓€鍙矙闆曪紝娌℃湁璁ょ湡璁$畻鏁板瓧鏄惁灞炲疄锛屽彲鑳藉瓨鍦ㄥ亸宸級

锛堜笁锛夈€佸父瑙佺殑鍋ヨ韩椋熺墿

钀ュ吇瀛︿腑锛屾垜浠渶瑕佷竷澶ц惀鍏荤礌锛?/p>

纰虫按鍖栧悎鐗╋細绫抽キ銆佹潅绮€佽眴鍒跺搧銆佽敩鑿滅瓑

铔嬬櫧璐細楦¤倝銆佺墰鑲夈€侀奔鑲夛紙绾ょ淮鐭紝鏄撴秷鍖栵級銆佽泲銆佷钩鍒跺搧绛?/p>

鑴傝偑锛氶奔娌广€佹﹦姒勬补銆佸悇绫诲潥鏋溿€佹ぐ瀛愭补绛?/p>

缁寸敓绱狅細钄彍姘存灉銆佸姩鐗┿€佸唴鑴忥紙鑴傛憾鎬х淮鐢熺礌锛夌瓑

鐭跨墿璐細鍧氭灉銆佸姩妞嶇墿绛?/p>

绾ょ淮绱狅細钄彍姘存灉

姘达細姘?/p>

娉ㄦ剰锛屽熀纭€楗闇€瑕佸崰鎹暣浣撹惀鍏绘憚鍏ョ殑70%宸﹀彸锛屽墿涓?0%鍙互浣跨敤琛ュ墏銆?/p>

琛ュ墏锛熺户缁湅涓嬪幓銆?/p>

锛堝洓锛夈€佸熀纭€琛ュ墏

浣犺璁颁綇锛氳ˉ鍓傚彧鑳藉崰鎹棩甯搁ギ椋熺殑30%锛屾垨鑰呮洿灏戙€?/p>

鎶婃椂闂磋姳鍦ㄢ€滄垜绌剁珶搴旇鍚僡鍝佺墝铔嬬櫧绮夎繕鏄痓鍝佺墝铔嬬櫧绮夆€濈殑鏃跺€欙紝浣犲凡缁忔拨涓轰竴涓矙闆曚簡锛岃櫧鐒剁储闃熶篃鏇剧粡鏄繖鏍风殑娌欓洉銆?/p>

*浠ヤ笅鏄父鐢ㄨˉ鍓?

1銆佷钩娓呰泲鐧界矇锛氭鏃犵枒闂泲鐧界矇鏄渶绠€鍗曠殑铔嬬櫧璐ㄦ潵婧愩€?/p>

浣嗘槸璇磋泲鐧界矇姣旇倝绫绘洿濂芥槸寰堟矙闆曠殑鎯虫硶锛?/p>

鍥犱负锛氳泲鐧界矇涓昏鍚湁铔嬬櫧璐紝鑰岃倝绫婚櫎浜嗚泲鐧借川锛岃繕鍚湁鍏朵粬鏈夌泭澧炶倢鐨勮惀鍏汇€?/p>

铔嬬櫧绮変粎浠呮槸鏂逛究锛屼粎浠呫€?/p>

2銆佽倢閰革細鏈€瀹夊叏銆佹渶杩戠畝鍗曘€佺爺绌堕€忎簡鐨勮ˉ鍓傦紝瀵逛簬鍔涢噺/鐖嗗彂鍔涚瓑鍧囨湁甯姪銆?/p>

3銆侀奔娌癸細鏈夊姪浜庡績琛€绠″仴搴风殑浼樿川鑴傝偑锛屾棩甯搁奔绫绘憚鍏ヤ笉澶熺殑浜虹兢鍙互棰濆鎽勫叆銆?/p>

4銆佹鐗╄泲鐧界矇锛氬綋浣犳憚鍏ヤ钩娓?鍔ㄧ墿铔嬬櫧瀹规槗甯︽潵闀跨棙銆佽偁鑳冧笉閫傛椂锛堝拰涓婄伀鏃犲叧锛夛紝浣犲氨闇€瑕佹敼鎴愭鐗╄泲鐧界矇浜嗐€?/p>

鐜板湪鐨勬鐗╄泲鐧界矇宸茬粡鑰冭檻鍒颁簡姘ㄥ熀閰歌ˉ鍏紝鍥犳鍒╃敤鐜囧苟涓嶄綆锛屽喌涓旀鐗╄泲鐧戒篃瓒冲寤変环锛屽鍚冧袱鍕轰篃涓嶄細鏈夎礋鎷呫€?/p>

5銆佸叏璋辨皑鍩洪吀锛氱瓑鍚屼簬宸茬粡鍒嗚В瀹屾垚鐨勮泲鐧界矇锛屽惛鏀剁巼鏇撮珮锛岃缁冨悗绗竴鏃堕棿琛ュ厖锛屼細姣旇泲鐧界矇鏇村揩鐨勮鍒╃敤銆?/p>

*浠ヤ笅鏄潪蹇呴』琛ュ墏*

1銆佹敮閾炬皑鍩洪吀锛氱礌椋熶富涔夎€呮垨鑰呴ギ椋熶笉瑙勮寖鐨勪汉缇ゆ墠浼氭瘮杈冩湁鐢紝浣嗘槸瀵瑰鑲屼汉缇ゆ潵璇达紝璁粌涓娇鐢ㄦ湁鍔╀簬淇濇寔鏇村ソ鐨勮缁冪姸鎬侊紝楗枡绫荤殑鏀摼姘ㄥ熀閰镐篃鍙互鏈夋洿濂界殑鍙f劅銆?/p>

锛堟湰鏉¢€傜敤浜庤€呰缁冮噺澶ф垨鑰呮兂鍠濈偣鏈夊懗閬撶殑杩愬姩楗枡锛?/p>

2銆佹爱娉垫垨鑰呯浉绫讳技鐨勪竴姘у寲姘骇鍝侊紙涓嶄竴瀹氶渶瑕佸挅鍟″洜锛夛細闈炲繀椤昏ˉ鍓傦紝绫讳技浜庣摐姘ㄩ吀銆佸姬鍩轰竵鑳恒€佺敇娌圭被浜у搧锛屾湁鍔╀簬璁粌涓繚鎸佹洿濂界殑鐘舵€侊紝骞朵笖鑳藉淇冭繘涓€姘у寲姘敓浜т粠鑰屽甫鏉ュ澧炶倢鏈夐棿鎺ヤ綔鐢ㄣ€?/p>

锛堟湰鏉¢€傜敤浜庤缁冮噺澶э級

3銆佷績鐫?鍓嶄綋锛氶潪蹇呴』琛ュ墏锛屼績鐫句骇鍝佺殑鐩殑鏄湪鍚堢悊鑼冨洿鍐呮彁楂樼澗閰紝浠庤€屾彁楂樿繍鍔ㄨ〃鐜般€佸姞蹇仮澶嶏紝淇冭繘澧炶倢鏁堟灉锛岃€屽墠浣撶被浜у搧鏄负浜嗚浆鍖栦负鏈夌泭浜庡鑲岀殑鎴愬垎銆?/p>

浣嗚娉ㄦ剰鐨勬槸锛屽ぇ閮ㄥ垎淇冪澗骞舵病鏈夊绉扮殑浣滅敤锛屼富瑕佷互鎻愰珮鎬ф銆佹瘺鍙戜负涓荤舰浜嗐€?/p>

灏ゅ叾鏄娇鐢ㄧ帥鍗°€佽捄钘滅瓑鐑傚ぇ琛楁垚鍒嗙殑淇冪澗銆?/p>

鑰屽墠浣撶被浜у搧涓嶉€傜敤浜庢柊鎵嬨€佽缁冮噺澶皬銆侀ギ椋熶笉瑙勮寖鐨勪汉缇ゃ€?/p>

锛堟湰鏉¢€傜敤浜?0宀佷互涓婄殑鐢锋€ф垨鑰呰缁冮噺澶х殑鎴栬€呯摱棰堟湡锛?/p>

4銆侀攲銆佺淮鐢熺礌D锛氬仴搴蜂汉缇や竴鑸笉浼氱己閿屻€佺淮鐢熺礌D锛屼絾30宀佷互涓婄殑鐢锋€ф垨鑰呰缁冮噺澶х殑鍋ヨ韩鐖卞ソ鑰咃紝閮戒細瀹规槗娴佸け鎴栬€呰ˉ鍏呬笉澶燂紝浠庤€屽鑷寸澗閰按骞充笅闄嶃€?/p>

閫傚綋琛ュ厖閿屽厓绱犮€佺淮鐢熺礌D锛堣寰楀鏅掑お闃筹級锛屾湁鍔╀簬淇濇寔鍋ュ悍鐨勭澗閰按骞筹紝浣嗗仴搴蜂汉缇ゅ鍚冨苟娌℃湁浣滅敤銆?/p>

锛堟湰鏉¢€傜敤浜?0宀佷互涓婄殑鐢锋€ф垨鑰呰缁冮噺澶х殑锛?/p>

5銆佽胺姘ㄩ叞鑳猴細浜轰綋鍙互鍚堟垚鐨勬皑鍩洪吀锛屼竴鑸笉闇€瑕佽ˉ鍏咃紝浣嗘槸璁粌閲忓ぇ浜嗕互鍚庡鏄撶己涔忚繖绉嶆皑鍩洪吀锛屽鑷磋缁冨悗鏄撶敓鐥呮垨鑰呰偁鑳冩満鑳戒笅闄嶃€?/p>

濡傛灉浣犲湪璁粌鍚庢湁杩欎袱绉嶇棁鐘讹紝閭d箞浣犲彲浠ュ湪璁粌涓?鍚庤ˉ鍏?-10鍏嬭胺姘ㄩ叞鑳恒€?/p>

锛堟湰鏉¢€傜敤浜庤缁冨悗鏄撶敓鐥呮垨鑰呰偁鑳冩満鑳戒笅闄嶇殑浜虹兢锛?/p>

6銆佸叧鑺傚疂锛氫笉鑳芥不鐥呯殑琛ュ墏锛屽叧鑺傚凡缁忕梾鍙樿鍘诲尰闄㈡不鐤椼€?/p>

瀵硅繍鍔ㄩ噺澶с€佸叧鑺傚帇鍔涘ぇ鍋ュ弸锛屽彲浠ユ棩甯歌繘琛岃ˉ鍏呭甫鏉ユ洿濂界殑鍏宠妭鍋ュ悍銆?/p>

锛堟湰鏉¢€傜敤浜庤缁冮噺澶х殑銆佸苟涓斿叧鑺傜◢鏈変笉閫傜殑浜虹兢锛?/p>

鍥涖€佸鑲岀殑钀ュ吇璐村+

铔嬬櫧璐細

  • 姣忛鎴栬€呭姞椁愪腑閮藉簲璇ユ憚鍏ヨ泲鐧借川
  • 姣忛殧3-4灏忔椂杩涢鏉ョ淮鎸佷綘鐨勬父绂绘皑鍩洪吀
  • 鏀摼姘ㄥ熀閰稿彲浠ュ湪璁粌鍓嶃€佷腑鎽勫叆
  • 鍏ㄨ氨姘ㄥ熀閰搁€傚悎鍦ㄨ缁冨悗鏈嶇敤锛屼紭鍏堜簬铔嬬櫧璐?/li>

纰虫按锛?/p>

  • 璁粌鍓嶅悗搴旇娉ㄦ剰绯栧垎鐨勮ˉ鍏?/li>
  • 鏍规嵁涓汉鐨勫枩濂藉拰鑷韩鍙嶅簲鏉ュ畨鎺掓憚鍏ユ椂闂达紙姣斿鍒嗛厤鍒版瘡椁愶級
  • 浼樺厛閫夋嫨姘存灉钄彍绛夊ぉ鐒堕鐗╁绫抽キ銆佸湡璞嗗拰鐕曢害绛?/li>
  • 涓嶈鎯ф€曠⒊姘寸殑鎽勫叆锛屽畠瀵逛簬澧炶倢鑷冲叧閲嶈
  • 濡傛灉鎽勫叆纰虫按浣夸綘鐘洶锛屽彲浠ラ€夋嫨浣庡崌绯栨寚鏁扮殑纰虫按鎴栬€呭噺灏戠⒊姘存憚鍏ャ€?/li>

鑴傝偑锛?/p>

  • 閬垮厤鍦ㄨ缁冪殑鍓嶄腑鍚庢憚鍏ヨ剛鑲紝杩欎細褰卞搷浣犵殑娑堝寲
  • 鍦ㄥ叏澶╃殑鍏朵粬椁愪腑閮藉簲璇ユ憚鍏ラ€傚綋鑴傝偑锛堟嫆缁?娌归锛夛紝鑴傝偑鑳藉闄嶄綆琛€绯栨寚鏁帮紝鎻愰珮鑴傛憾鎬х淮鐢熺礌鐨勫惛鏀?/li>
  • 鍧囪 澶氱涓嶉ケ鍜岋紝鍗曚笉楗卞拰浠ュ強楗卞拰鑴傝偑
  • 閬垮厤浜洪€犺剛鑲紙鐜夌背娌广€佽彍娌广€佺孩鑺辩苯娌圭瓑锛?/li>
  • 淇濊瘉浠庡悇绉嶉鐗╀腑鎽勫叆瓒冲鐨凮mega 3

鑺遍噷鑳″摠鐨勯ギ椋熻鍒掞細

  • 鎴戜釜浜哄緢鍙嶆劅鑺遍噷鑳″摠鐨勯ギ椋熻鍒掞細姣斿绫抽キ寰幆绛夛紝杩欎簺楗娉曚笉鏄畬鍏ㄦ病鐢紝鑰屾槸涓汉鍖栧お寮猴紝涓嶉€傜敤澶ч儴鍒嗕汉
  • 鎴戣涓鸿惀鍏诲宸茬粡鎶婇ギ椋熻鐨勫緢閫忥紝澶ч儴鍒嗕汉鏍规湰涓嶄細瀹屾垚鑷繁鐨勯ギ椋熻绠楋紝鍙嶈€屽彧鎯虫壘涓€浜涙嵎寰勮€屽凡
  • 鍋ョ編澶х鈮犺惀鍏诲瀹讹紝浠栦滑涓嶆搮闀胯惀鍏诲锛屼粬浠殑鎴愬姛鏄熀鍥?鍔姏+鑽墿锛岀己涓€涓嶅彲
  • 浣犳案杩滄棤娉曞彨閱掍竴涓伔鎳掔殑娌欓洉锛屽氨濂藉儚澶ч儴鍒嗕汉骞朵笉浼氳鐪熼槄璇诲埌杩欎竴鏉?/li>

鍙傝€冩枃鐚細

銆奌ow to Build Muscle: 5 Step Guide to Lean Gains銆?/p>

銆婂仴韬鑲屽噺鑴?..浣犱竴瀹氳鐭ラ亾鐨勭煡璇嗭紙涓婏級銆?/p>

銆婅繍鍔ㄨ惀鍏诲銆嬬瓑

鎺ㄨ崘闃呰锛?/strong>

1.涓婅兏涓嶉ケ婊★紝鑳歌倢鍏ㄥ畬铔嬶紒杩欎釜璁粌璁╀綘鎷ユ湁鍌蹭汉鐨勮兏鑲?/a>

2.21澶╄兏鑲岃桨鐐歌鍒掞紝铏愬埌鍝垚鏁堟墠蹇紒

3.椴ㄩ奔鑵硅埇鐨勮偙涓夊ご鑲岋紒鐪熷疄缁冩硶鍘熸潵鏈夎繖涔堝缁嗚妭锛?/a>

寮遍浮鍙樼寷鐢凤紝杩欐槸鍋ヨ韩鍦堟渶瀹炵敤鐨勫鑲岀绗堬紒,鐢风敓鍋ヨ韩澧炶倢

蜀ICP备15013208号-3