我公司出售高质量的氨基酸液、氨基酸原粉、氨基酸微量元素、eddha铁、螯合铁等并支持肥料产品的定制,欢迎来电,免费索取样品!

  • 公司地址
    中国,四川,成都
  • 联系电话
    18681783931

氨基酸的荧光探针(新型光学技术助力单个活细胞的超多组分分析)

本文来自微信公众号:X-MOLNews

细胞作为生命结构和功能的基本单位,对于理解复杂的生物系统以及阐释疾病机理具有重要意义。相比于细胞的群体研究,单细胞水平上的多元检测平台可以更细致准确地描述细胞之间的异质性,从而揭示更多细胞类型和亚群的多样性。但由于细胞组分含量极低且缺少活细胞兼容的多元标记探针,在细胞水平实现多种组分无损、快速高灵敏度检测分析仍然面临很多挑战。

近日,美国哥伦比亚大学闵玮教授课题组开发了一套基于拉曼光谱的活细胞多元分析平台,可以在单细胞水平上同时实现表面蛋白丰度、内吞活性以及细胞代谢等14种组分的定量分析(采集通量为3600细胞/小时)。该技术在实现细胞分选以及药物开发方面具有巨大潜力。相比于传统的荧光光谱,拉曼散射具有显著更窄的发射光谱(约为荧光的1/50),所以具备分析单细胞超多组分的内在优势。但基于拉曼技术的活细胞分析技术在国际上仍处于起步阶段。这项新成果通过开发新的探针和仪器填补了这项技术空白。

新型光学技术助力单个活细胞的超多组分分析

图1. 单细胞水平的多组分拉曼分析平台实现流程。14种拉曼探针同时标记细胞表面蛋白,内吞活性以及细胞代谢后,采用自制的单细胞拉曼显微镜自动采集视野内细胞的拉曼光谱。

2021年初,闵玮教授团队开发了一系列超亮拉曼纳米颗粒Rdots(Nat. Commun., 2021, 12, 1305, 点击阅读详细),并实现了细胞和组织切片中蛋白靶标的拉曼散射成像。为了进一步开发Rdots在多靶标标记中的巨大潜质,本研究设计了10种尺寸在40-120 nm且光谱可区分的Rdots组合。通过表面抗体/适配体修饰,实现了在活细胞表面7种蛋白的同时标记。同时,研究者借助不同尺寸的Rdots在细胞内吞机制上的差异,对3种内吞活性定量并作为细胞表型分析的另一个维度。此外,在基于荧光的活细胞分析中,探针因尺寸过大往往会破坏代谢小分子的正常功能。而基于化学键的拉曼振动探针因高特异性及高生物兼容性等特点适用于研究代谢产物在细胞中的定量分析。因此,本研究中引入了4种化学键标记的代谢物分别表达细胞中蛋白、脂肪酸、DNA的合成以及线粒体呼吸链中的电子运输,实现了单细胞水平的代谢异质性分析。值得一提的是,除了13C标记的氨基酸,其余13种探针都在细胞无干扰的2000-2300 cm-1区间有单一的特征频率,从而能够以无背景的方式同时进行超多组分检测。相比之下,这样高的光谱分辨性对于具有宽发射峰的荧光来说是及其困难的。

新型光学技术助力单个活细胞的超多组分分析

图2. (a) 14种拉曼探针实现细胞多组分标记;(b) 14种拉曼探针的归一化拉曼峰,每种探针具有单一的特征频率。

结合该团队开发的单细胞拉曼信号采集显微镜,研究者成功获得了包含14种组分信息的单细胞拉曼光谱。相比以往的生物拉曼技术,该新方法具有目前已知的最多检测通道数,同时具备采集通量高、仪器成本低、用户用好等优点。借助于在单细胞光谱下的聚类、相关系数以及网络分析,该分析平台可用于揭示不同药物作用下乳腺癌细胞的表型差异,为高通量细胞分选和药物开发提供了有力的分析平台,具有重要的生物学意义。

新型光学技术助力单个活细胞的超多组分分析

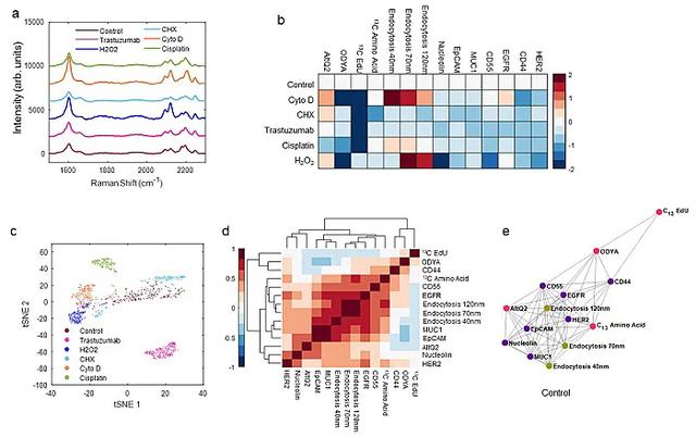
图3. (a) 药物作用下,包含14种组分信息的单细胞拉曼光谱; (b) 每种组分强度分析热图;(c)t-SNE聚类分析;(d)相关系数分析;(e)相关网络分析。

这一研究成果近期发表在Nature Communications 上,本文第一作者是陈晨博士和赵之仑博士,闵玮教授为论文的通讯作者。

Multiplexed live-cell profiling with Raman probes

Chen Chen, Zhilun Zhao, Naixin Qian, Shixuan Wei, Fanghao Hu & Wei Min

Nat. Commun., 2021, 12, 3405, DOI: 10.1038/s41467-021-23700-0

导师介绍

闵玮

https://www.x-mol.com/university/faculty/1407

蜀ICP备15013208号-3