我公司出售高质量的氨基酸液、氨基酸原粉、氨基酸微量元素、eddha铁、螯合铁等并支持肥料产品的定制,欢迎来电,免费索取样品!

  • 公司地址
    中国,四川,成都
  • 联系电话
    18681783931

广东特种氨基酸(孩子尿中枫糖味,小心枫糖尿症,严重可致死虽罕见但真实存在)

广东特种氨基酸

孩子尿中枫糖味,小心枫糖尿症,严重可致死!虽罕见但真实存在

亲几天有朋友跟我说,她有个顾客急需枫糖尿症的奶粉,问我哪里可以买到呢?朋友还好奇的问道,这个是控制糖的奶粉吗?怎么这么难买呢,国内好像是没有的!

听到这个消息,我的内心是十分震惊的,枫糖尿症作为罕见病,总觉得离的很遥远,但是却在身边真实存在。

孩子尿中枫糖味,小心枫糖尿症,严重可致死!虽罕见但真实存在

今天小编就要跟大家聊聊“枫糖尿症”,光听名称,你是否以为需要控制血糖呢?小儿糖尿病与枫糖尿症听着有点类似,都是“糖尿”在作祟,但是却大不同!

儿童(小儿)型糖尿病有什么特点?

糖尿病是一组以高血糖为特征的代谢性疾病糖尿病。糖尿病主可分为1型糖尿病和2型糖尿病(常见于中老年人,肥胖者发病率高)。儿童糖尿病是由多因素引起的全身慢性代谢性疾病主要为1型(也存在2型,较少)

孩子尿中枫糖味,小心枫糖尿症,严重可致死!虽罕见但真实存在

儿童1型糖尿病是一种典型的慢性终身疾病

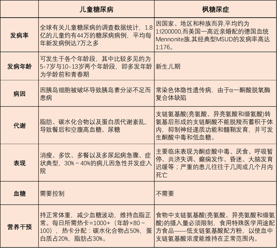
因胰岛细胞被破坏导致胰岛素分泌不足而患病,以脂肪、碳水化合物以及蛋白质代谢紊乱为主,导致餐后和空腹高血糖、尿糖,在临床中主要表为消瘦、多饮、多餐以及多尿起病急骤、症状典型,30%~40%的病儿因急性并发症入院。

孩子尿中枫糖味,小心枫糖尿症,严重可致死!虽罕见但真实存在

儿童1型糖尿病是一种典型的慢性终身疾病,危害很大,严重影响患儿生长发育,同时会产生较严重的并发症。全球有关儿童糖尿病的调查数据统计,1.8亿的儿童约有44万的糖尿病病例,平均每年新发病例达7万之多。

孩子尿中枫糖味,小心枫糖尿症,严重可致死!虽罕见但真实存在

儿童1型糖尿病有什么临床表现?

小儿糖尿病可发生于各个年龄段,其中比较多见的为5-7岁与10-13岁两个年龄段,即多发年龄为学龄前和青春期,在患病率上男女没有性别差异。

小儿糖尿病起病急骤,症状表现以三多一少为主,即多尿、多餐、多饮以及体重降低。

孩子尿中枫糖味,小心枫糖尿症,严重可致死!虽罕见但真实存在

有调查资料显示,大约有半数的小儿糖尿病患儿首发表现为酮症酸中毒,且年龄越小则酮症酸中毒症状也就越严重,可出现食欲不振、恶心呕吐、神志模糊、腹痛、嗜睡等症状,甚者还会陷入完全昏迷。若不及时诊断与正确治疗,很容易使患儿生命安全受到威胁。

孩子尿中枫糖味,小心枫糖尿症,严重可致死!虽罕见但真实存在

儿童糖尿病干预

儿童糖尿病的主要治疗方式为皮下多次注射胰岛素。近年来研究证实,营养以及运动治疗可能增加药物效果,二者在糖尿病的预防与治疗中扮演重要角色。

儿童糖尿病起病急骤,患儿会出现明显的营养不良现象,胃纳增加,体重下降,营养饮食治疗的实施,能够从很大程度上改善糖尿病患儿这种营养不良症状,均衡的饮食以及良好的饮食习惯也更利于日常血糖水平的控制,减少外源性胰岛素的使用剂量,提高患儿的免疫力。

孩子尿中枫糖味,小心枫糖尿症,严重可致死!虽罕见但真实存在

饮食护理的基本原则

饮食控制以能保持正常体重,减少血糖波动,维持血脂正常为原则。控制饮食遵医嘱给低糖饮食或按营养师要求提供饮食。

每日所需热卡=1000+(年龄×80~100)。

热卡分配:碳水化合物占50%,蛋白质占20%,脂肪占30%。 全日热量分3餐,分别为1/5、2/5、2/5,每餐留少量食物作为餐间点心。详细记录患儿的进食情况

孩子尿中枫糖味,小心枫糖尿症,严重可致死!虽罕见但真实存在

小儿出现糖尿病相关病症的情况越来越多,给整个家庭和社会造成了严重的负担,在对小儿糖尿病患者进行饮食护理时需要避免摄入以下食物,进而达到减少疾病对小儿的伤害,提高护理有效率的目的。

1、甜食

人类长期食用甜食容易造成肾脏在排除葡萄糖的同时减少对钙离子的过滤,长期以往会导致小儿出现大量的钙从尿液中流失的现象发生,但是,糖分的积累却在不断地上升,因此,在高糖和缺钙的双重作用下小儿的眼球也会发生一系列的改变,作用功能减退,进而造成近视的现象发生,因此,甜食是造成血糖升高、患有糖尿病、晶状体硬化的主要杀手,严重提高了白内障的发生几率,影响了小儿今后的发展。

孩子尿中枫糖味,小心枫糖尿症,严重可致死!虽罕见但真实存在

2、单糖类食物也是饮食中的禁忌

所谓的单糖类食物就是指葡萄糖、果糖、核糖及细胞内存在的脱氧核糖,这种糖类的存在方式主要以加工为主,并且极易被人体所吸收,造成血糖升高的现象发生。其实简单来说,就是食物加工越精细,血糖越容易升高。不仅如此,单糖类食物还能够转化成脂肪,造成血脂升高的现象发生。

3、高脂饮食

随着社会经济的发展,物质的极大丰富,高脂食物的种类也越来越多,在给小儿味蕾带来享受的同时也会影响胰岛素的正常功能,极易造成血糖不稳定的情况发生。相关研究证明,糖尿病患者在食用高脂肪的食物后,血液中脂肪的含量会急剧增加,产生脂毒性,这种现象出现的时间长达10h,甚至,在很长的一段时间内,胰岛素的敏感性会下降,进而导致餐后很长一段时间内血糖难以恢复。

4、辛辣的食物

辛辣的食物极容易对患者的眼睛造成刺激,再加上患者年纪尚小,视力发育并不够完善,因此,视力模糊不清、眼睛红肿、胀痛的现象屡见不鲜。基于这一情况,在饮食护理中需要禁食辛辣食物,葱、蒜等也需要适量服用。

孩子尿中枫糖味,小心枫糖尿症,严重可致死!虽罕见但真实存在

枫糖尿症是什么?

枫糖尿症是常染色体隐性遗传病

由于α一酮酸脱氧酶复合体缺陷,使支链氨基酸(亮氨酸、异亮氨酸和缬氨酸)转氨基后形成的支链酮酸不能脱羧而蓄积于体内,抑制神经递质功能和髓鞘发育,并可发生酮酸中毒和低血糖。

由此来看啊,虽然说枫糖尿症也带着“糖尿”这两个字眼,但是与高血糖却没有半毛钱关系,枫糖尿症属于特种氨基酸代谢障碍。

该病发病率因国家、地区和种族而异

1954年Menkes等首次报道.因患者的尿中有特殊的枫糖味,因此命名为枫糖尿症.

新生儿筛查资料显示,MSUD患病率美国为1/180000(而美国一高近亲婚配的德国血统Mennonite族,其经典型MSUD的发病率高达1:176。),澳大利亚为1/250000,德国为1/177978,日本为1/500000,中国台湾为1/100000,中国大陆为1/139000。2018年5月,国家卫生健康委员会等5部门联合制定了《第一批罕见病目录》,枫糖尿症被收录其中。

孩子尿中枫糖味,小心枫糖尿症,严重可致死!虽罕见但真实存在

枫糖浆尿病具有常染色体隐性遗传模式。

虽然国内相关报道较少,该病发生率也较低,全球18.5万人中约有1人患有该病,应该是极其罕见,但是身边确实真实存在这样的孩子。

枫糖尿症表现:

根据临床表现可将枫糖尿症分为5型:经典型、间歇型、中间型、硫胺素反应型和E3缺乏型,其主要临床表现为酮症酸中毒、厌食、呼吸暂停、共济失调、癫痫发作、昏迷、大脑发育迟缓等。

经典型是枫糖尿症中最严重也是最常见的一种类型,假如未得到正确诊断和及时医治,患儿往往于几周或几个月内死亡,即使经治疗而存活,也可有智力低下和神经系统受损的后遗症,严重影响患儿未来的生存及生活质量。

孩子尿中枫糖味,小心枫糖尿症,严重可致死!虽罕见但真实存在

枫糖尿症的干预治疗

目前对枫糖尿症患者以“去除诱因,降低血浆亮氨酸毒性作用,纠正急性代谢紊乱”为治疗原则,常见疗法有急性期和慢性期治疗、肝移植治疗以及其他综合治疗。其中急性期治疗的最佳方法为膜透析;慢性期治疗的首要方法是长期饮食控制。

支链酮酸脱羧酶先天缺陷造成的支链氨基酸代谢障碍,患儿神经系统中支链氨基酸水平增高。高亮氨酸血症对神经系统的损伤最大,且食物中的3种支链氨基酸含量以亮氨酸为最高。

若不采取特殊饮食治疗,多数患儿于生后几周内死。因此,食物中支链氨基酸的摄入量必须限制,以使血中支链氨基酸浓度能维持在正常范围内。及时给予符合要求的特殊饮食,在严重神经系统症候群出现前开始治疗,患儿可望达到正常发育。

孩子尿中枫糖味,小心枫糖尿症,严重可致死!虽罕见但真实存在

枫糖尿症患儿饮食治疗因涉及三种氨基酸((亮氨酸、异亮氨酸和缬氨酸)的代谢,因此治疗比苯丙酮尿症(回避苯丙氨酸)更困难。对于以奶制品为主食的婴幼儿,必须放弃普通婴幼儿奶粉喝母乳,换低支链氨基酸配方奶粉。

关于低支链氨基酸配方奶粉

由于枫糖尿症的罕见性,很遗憾的是,国内目前并无低支链氨基酸配方奶粉,小编也亲眼目睹了患儿家长为了买此类奶粉费经周折,而其实此低支链氨基酸配方奶粉也属于我国特殊医学用途配方食品。

孩子尿中枫糖味,小心枫糖尿症,严重可致死!虽罕见但真实存在

遗憾的是目前并没有国内外任何一家通过。在欧美国家,目前临床应用比较多的是低支链氨基酸配方奶(能全特MS配方奶),一般都需要通过代购或者海淘。

孩子尿中枫糖味,小心枫糖尿症,严重可致死!虽罕见但真实存在

儿童1型糖尿病VS枫糖尿症大不同

虽然名称都带着“糖尿”二字,但是差距可不是一点点呢,儿童糖尿病控制的是血糖,枫糖尿症涉及的是氨基酸代谢障碍

孩子尿中枫糖味,小心枫糖尿症,严重可致死!虽罕见但真实存在

如何预防枫糖尿症和儿童糖尿病?

枫糖尿症预防

枫糖尿症在新生儿疾病中较少见,需经特殊检测手段确诊,为此,发达国家已将该病列入新生儿疾病筛查项目。如未能及时诊断并进行有效的处理,患儿预后极差,因此新生儿筛查很重要!

孩子尿中枫糖味,小心枫糖尿症,严重可致死!虽罕见但真实存在

虽然枫糖尿症是一种相当罕见的遗传代谢病,但是如果不能在生命早期进行干预,患儿的生命质量会受到严重威胁。 新生儿期如在正常开奶数日后出现原因不明的反应差、喂养困难、惊厥、意识障碍和呼吸困难等症状。

一定要考虑到代谢性疾病,以尽可能的早诊断、早治疗,以减少神经系统损伤。现在许多国家通过新生儿遗传代谢病筛查早期诊断配以饮食调控,大大减少该病的发病及死亡率。

儿童糖尿病预防

孩子尿中枫糖味,小心枫糖尿症,严重可致死!虽罕见但真实存在

老一辈的人们都喜欢把孩子养得“白胖”,有一种饿真的是奶奶觉得你饿,所以我们很容易看到很多小胖子,但是殊不知在长辈不停喂饭的背后,也给孩子带来了肥胖。儿童发生肥胖的年龄越小,就越容易增加糖尿病发生的危险性,甚至可以发生在几个月的婴儿身上,因此针对于儿童糖尿病的预防,首先要控制孩子体重啊!

孩子尿中枫糖味,小心枫糖尿症,严重可致死!虽罕见但真实存在

参考文献:

[1]洪楠超, 胡承. 青少年与儿童糖尿病 [J]. 中国糖尿病杂志, 2016(5):468-471,共4页.

[2]王国玲. 对小儿糖尿病患者采用营养饮食治疗的效果探讨 [J]. 糖尿病新世界, 2016(5):79-81,共3页.

[3]吕海燕. 儿童糖尿病的临床营养治疗和干预[J]. 肠外与肠内营养, 2015, 22(4):238-239.

[4]黄丽霞 . 儿童糖尿病患者的营养和运动指导治疗的效果评估[J]. 江苏卫生事业管理, 2018.

[5]宋力. 枫糖尿病的研究新进展[J]. 国外医学:儿科学分册(4期):202-205.

[6]宋东坡, 李文杰. 遗传代谢病枫糖尿症研究进展 [J]. 中国儿童保健杂志, 2017(2):143-146,共4页.

[7]陈正, 罗芳, 吴秀静, et al. 新生儿枫糖尿症二例报告并文献复习[J]. 中华儿科杂志, 48(9):680-684.

[8]惠秦, 谷为岳, 侯新琳, et al. 新生儿枫糖尿症1例[J]. 中国循证儿科杂志, 2014(1).

[9]杨江涛, 赵明, 钱俊, et al. 枫糖尿症综述[C]// 第十四次全国医学遗传学学术会议. 2015.

[10]Feng-Zhi Jiang, Qi-Liang Cui, Jian-Hui Jiang. A case report of maple syrup urine disease[J]. Zhongguo dang dai er ke za zhi = Chinese journal of contemporary pediatrics, 2009, 11(7):599-600.

孩子尿中枫糖味,小心枫糖尿症,严重可致死!虽罕见但真实存在

蜀ICP备15013208号-3