我公司出售高质量的氨基酸液、氨基酸原粉、氨基酸微量元素、eddha铁、螯合铁等并支持肥料产品的定制,欢迎来电,免费索取样品!

  • 公司地址
    中国,四川,成都
  • 联系电话
    18681783931

普洛氨基酸液(新版医保目录搅动医药企业神经:仟源医药13个品种退出影响营收超3成 中恒集团预计2020年血栓通销量降15%-25%)

近日,国家医疗保障局、人力资源社会保障部正式公布了《国家医保目录(2019版)》。总品种数量由原来的2535个增加到2643个,其中西药1297个增加到1322个(增加25个)、中成药1238个增加到1321个(增加83个)。

从常规准入的品种看,调整前后药品数量变化不大,但通过动态调整、有进有出,药品结构发生了较大变化。本次发布的常规准入部分共2643个药品,包括西药1322个、中成药1321个(含民族药93个);中药饮片采用准入法管理,共纳入892个。常规准入的药品,中西药基本平衡,甲类药品数量适当增加,目录中收载甲类药品640个,较2017年增加了46个,其中西药398个,中成药242个。通过常规准入新增重大疾病治疗用药5个,糖尿病等慢性病用药36个,儿童用药38个。

从调出的品种看,共调出150个品种,除了被国家药监部门撤销文号的药品外,总共调出了79个品种。主要是临床价值不高、滥用明显、有更好替代的药品。此外,经过专家评审,确定了128个拟谈判药品,均为临床价值较高但价格相对较贵的独家产品。

而新版医保目录的出台,也牵动着医药企业的神经。

据不完全统计,截至8月23日,超过30家A股医药上市公司披露了公司产品在新医保目录变动情况。

而随着产品纳入或调出医保目录范围,医药公司也是几家欢喜几家愁!

对于那边产品纳入新医保目录的医药企业,特别是有产品新增进入新医保目录的医药企业,无疑将有助于企业扩大市场,对公司经营产生积极作用。

华森制药独家产品六味安神胶囊遴选进入国家医保目录乙类范围。华森制药表示,六味安神胶囊为公司三大优势领域之一–精神神经系统的重要产品,此次六味安神胶囊遴选进入国家医保目录乙类范围,可使更多失眠症患者获益,并有望扩大产品的市场份额,对公司的经营业绩产生积极影响。

佛慈制药(002644)共有215个品规产品进入国家医保目录,甲类范围128个,乙类范围87个。公司独家品种舒肝消积丸两个剂型(大蜜丸、水蜜丸)以及特色产品济生橘核丸(浓缩丸)进入国家医保目录乙类范围。佛慈制药表示,公司独家产品舒肝消积丸、特色产品济生橘核丸本次进入国家医保目录乙类范围,将有利于扩大产品市场份额,对公司未来的经营业绩产生积极影响。

圣济堂全资子公司贵州圣济堂制药有限公司共有22个产品(24个品规)纳入2019版《国家基本医疗保险、工伤保险和生育保险药品目录》(以下简称:”2019年版《国家医保目录》”),其中新进入品种1个(1个品规),退出品种1个(1个品规)。圣济堂表示,公司全国独家苗药重楼解毒酊此前只在北京、浙江等少数地区进入地方医保,且多年来在已进入地方医保的地区一直保持良好的销售态势。此次该品种入围2019年版国家医保目录,这将会在全国范围内拓宽更多的销售渠道。

以岭药业(002603)共有7个药品入选了《国家基本医疗保险、工伤保险和生育保险药品目录(2019版)》(以下简称”国家医保目录”),均为公司独家药品。其中4个药品进入甲类,3个药品进入乙类,调整医保分类药品1个。以岭药业表示,此次公司产品纳入新版国家医保目录将使更多患者受益,有利于这些产品的市场销售。

华东医药(000963)全资子公司中美华东有1个产品新纳入《药品目录》,公司全资子公司西安博华有1个产品新纳入《药品目录》。上述新纳入该目录的两个产品均属于医保乙类品种,正常生产销售。中美华东、西安博华及控股子公司陕西九州制药有限责任公司等公司原纳入2017版《药品目录》的产品本次均继续纳入《药品目录》。此外,公司目前正处于研发阶段的多个品种也纳入《药品目录》。其中,中美华东纳入《药品目录》的主要品种包括阿卡波糖(口服常释剂型)、吡格列酮二甲双胍(口服常释剂型)、吡格列酮(口服常释剂型)、伏格列波糖(口服常释剂型)、百令片(胶囊)、环孢素(口服常释剂型、口服液体剂)、吗替麦考酚酯(口服常释剂型)、他克莫司(口服常释剂型)、吲哚布芬(口服常释剂型)、泮托拉唑(口服常释剂型、注射剂)、克拉霉素(口服常释剂型)、达托霉素(注射剂)、地西他滨(注射剂)等。华东医药表示,公司作为国内研发、生产和销售糖尿病用药的重要厂家,本次糖尿病的重点品种”吡格列酮二甲双胍”新纳入2019版《药品目录》,对该品种今后扩大销售规模和提升市场占有率将产生重要作用,有利于强化公司在糖尿病治疗领域做大做强的既定战略和核心竞争力,形成该领域的优势产品集群,也能在一定程度上缓解糖尿病主打品种阿卡波糖片的市场竞争压力,降低公司整体经营风险。公司另一拳头品种百令胶囊此次继续纳入2019版《药品目录》,也为该品种后续保持稳定增长奠定了良好的基础条件。此外,公司多个在研品种本次也纳入了2019版《药品目录》,对公司创新、转型发展战略的推进和未来研发成功后的上市销售也将产生积极的影响。

方盛制药(603998)主要产品之一血塞通分散片本次新进入《2019版医保目录》,公司及控股子公司其他主要产品本次无退出《2019版医保目录》的情况。方盛制药表示,血塞通分散片为公司主要产品之一,2018年实现销售收入8194.83万元(占公司当期营业收入的7.80%),毛利润为4436.76万元(占公司当期毛利润的5.70%);2019年1-3月实现销售收入1821.11万元(占公司当期营业收入的7.63%),毛利润为1004.86万元(占公司当期毛利润的5.86%)。血塞通分散片进入本次颁布的《2019版医保目录》,将对今后的销售和长远发展产生积极作用。

而对那些品种退出了《国家医保目录(2019版)》的公司来说,调整显然就不是什么好消息了。特别是对于一些重要产品退出目录的公司,那么预估对公司业绩将会有重大冲击。

比如:健康元(600380)、哈药股份(600664)、益盛药业(002566)、金城医药(300233)、亿帆医药、丽珠集团(000513)等,因为公司调出国家医保目录的产品占公司销售收入比值较小,不会对公司生产经营造成重大影响。

健康元及下属子公司共有196个产品纳入《医保目录》,其中甲类97个,乙类99个,纳入《医保目录》的主要产品有:注射用美罗培南、艾普拉唑肠溶片、注射用醋酸亮丙瑞林微球、参芪扶正注射液等。健康元表示,本次新进入《医保目录》的品种为盐酸哌罗匹隆片,该品种非本公司主要产品,营收占比较小,短期内对本公司经营业绩无重大影响。本次退出国家《医保目录》的公司产品共计21个,其中18个产品早已停产停销,退出的在产在销产品2018年度合计销售收入约占本公司当年度营业总收入的3.98%,对本公司经营业绩无重大影响。

哈药股份及控股子公司共有234个品规进入2019年国家医保目录。公司产品前列地尔注射液退出医保目录,双黄连口服液从医保乙类升甲类,重组人促红素注射液(CHO细胞)医保支付范围扩大,注射用盐酸头孢替安医保支付范围受限。哈药股份表示,双黄连口服液从医保目录乙类升为甲类和重组人促红素注射液(CHO细胞)医保支付范围扩大,将有利于产品的市场销售。前列地尔注射液退出医保目录和注射用盐酸头孢替安医保支付范围受限,将对产品销售产生不利影响,但不利影响在公司可控范围内。前列地尔注射液2018年的销售收入为17941万元,销售收入占公司营业收入的1.64%,销售毛利占公司销售毛利的5.51%。

益盛药业共有51个产品纳入《医保目录》,其中甲类22个,乙类29个,纳入《医保目录》的主要产品有:振源胶囊、心悦胶囊、生脉注射液、消痔灵注射液等。本次入选《医保目录》的51个药品中,首次入选药品1个,调整医保分类药品3个,退出医保目录药品4个。益盛药业表示,未来对公司经营业绩的影响尚存在不确定性。

金城医药下属全资及控股子公司本次调入2019版国家医保目录的药品中,新增调入药品1个,调整医保分类药品3个(由”甲类”调整为”乙类”),调出2019版国家医保目录药品1个。金城医药表示,目录的调整总体上有利于公司相关药品进一步扩大市场和销售,但药品未来的具体销售情况可能受到市场环境变化等因素影响,具有不确定性,对公司短期的经营业绩不会产生重大影响。公司本次调出国家医保目录的产品占公司销售收入比值较小,也不会对公司生产经营造成重大影响。

亿帆医药所有下属公司共有125个自产、拥有全部权益或独家进口经销产品入选《国家医保目录(2019版)》,品均为再次入选,其中甲类59个,乙类66个;同时,有9个产品退出2019年版医保目录。亿帆医药表示,公司9个产品退出《2019年版医保目录》均为普药产品,其中7个已停产,退出的产品2019年1-6月合计销售收入约821.10元,对公司的经营状况不构成重大影响。本次公司产品尤其是核心产品再次入选《2019年版医保目录》,长远来看将使更多患者受益,也将有利于提升公司经营业绩。

丽珠集团及下属附属公司共有186个产品纳入《医保目录》,其中甲类95个,乙类91个。纳入《医保目录》的主要重点产品有:艾普拉唑肠溶片、注射用醋酸亮丙瑞林微球、参芪扶正注射液、抗病毒颗粒、雷贝拉唑钠肠溶胶囊、注射用伏立康唑、注射用尿促性素、马来酸氟伏沙明片等。丽珠集团表示,本次退出国家《医保目录》的公司产品共计21个,其中18个产品早已停产停销,退出的在产在销产品2019年1-6月合计销售收入约占公司2019年1-6月营业总收入的4.58%,因此对公司的经营状况不构成重大影响。本次公司多数重点产品,特别是个别独家产品被纳入新版《医保目录》,将会获得医疗机构的积极采购及临床应用,有利于促进该等产品的市场推广,从长期看,将对公司的经营业绩产生积极的影响。

然而,这种调整对于仟源医药(300254)、中恒集团(600252)、普洛药业(000739)、珍宝岛(603567)来说,影响可能就不能轻视了。

新版医保目录搅动医药企业神经:仟源医药13个品种退出影响营收超3成 中恒集团预计2020年血栓通销量降15%-25%

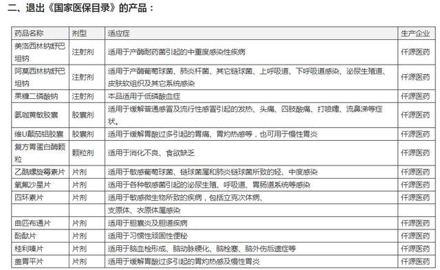
仟源医药及子公司海力生制药(002393)本次纳入《国家医保目录》产品1个,退出产品共13个。本次新纳入《国家医保目录》公司产品维生素AD滴剂2018年度销售收入占公司营业收入5.76%;本次退出《国家医保目录》的公司产品美洛西林钠舒巴坦钠、阿莫西林钠舒巴坦钠、果糖二磷酸钠2018年度销售收入分别占营业收入27.44%、3.47%、0.07%,其他退出的10个品种未生产销售。仟源医药表示,本次新纳入《国家医保目录》公司产品将对扩大销售起到积极作用;但本次退出《国家医保目录》的公司产品销售收入占营业收入比重较大,对公司将产生较大不利影响。

国家新版医保目录中成药部分,中恒集团子公司产品注射用血栓通(冻干)、血栓通注射液均为甲类医保,备注限二级及以上医疗机构的中风偏瘫或视网膜中央静脉阻塞的患者。中恒集团表示,本次医保目录调整内容包含了公司的产品注射用血栓通(冻干)、血栓通注射液,对公司效益将会带来影响。2018年度,公司注射用血栓通(冻干)、血栓通注射液的营业收入分别为29.81亿元、0.16亿元,占中恒集团同期营业收入总额的90.38%、0.47%;毛利分别为28.09亿元、0.11亿元;产品毛利率分别为94.22%、71.40%。2019年度第一季度,公司注射用血栓通(冻干)、血栓通注射液的营业收入分别为7.93亿元、0.03亿元,占同期公司营业收入总额的90.58%、0.38%;毛利分别为7.53亿元、0.02亿元;毛利率分别为94.87%、70.61%。本次医保目录报销范围减去了瘀血阻络、胸痹心痛两个适应症。注射用血栓通(冻干)、血栓通注射液均属国家基本药物,由于本次医保目录将于2020年1月1日正式实行,预计本年度对公司血栓通销售影响较小,对照公司2018年销售数据分析,预计2020年血栓通销量将会下降15%-25%。

普洛药业及下属子公司共有74个产品纳入2019版国家医保目录,其中甲类37个,乙类37个,纳入目录的主要重点产品包括阿莫西林克拉维酸钾胶囊、头孢拉定胶囊、盐酸金刚乙胺口服溶液、注射用阿奇霉素枸橼酸二氢钠、吲达帕胺片等,本次退出2019版国家医保目录的产品共3个,包括乌苯美司胶囊,氧氟沙星片和三七胶囊。普洛药业表示,本次退出2019版国家医保目录的三个品种,未来将由医保支付转为自费支付,可能会对公司的经营业绩产生一定的负面影响。

珍宝岛在2019年新版医保目录共24个品种,其中有9个品种不受医保支付限制。与2017年医保目录相比,有10个品种未发生变化,有17个品种有所调整。珍宝岛表示,调出医保的共三个品种,其中复方氨酚烷胺胶囊2018年至2019年一季度未销售,另外两个品种2018年及2019年一季度毛利额分别为35,831.10万元、11,504.53万元,占比分别为18%、20%。随着2019年《国家医保目录》的发布,公司注射用骨肽由仅限工伤保险报销变更为调出国家医保目录;注射用血塞通、舒血宁注射液等产品医保支付范围做了相应的限制调整。新版目录的执行将对公司现有品种销售业绩产生一定的影响。

另外,以下几家公司虽然有产品调出新医保目录,但因为涉及产品或未生产或未销售,所以对业绩基本无影响。

金陵药业(000919)共有160个品规纳入《医保目录》,其中甲类109个,乙类51个。纳入《医保目录》的主要重点产品有:脉络宁(注射液(甲类525)、口服液(乙类525))、琥珀酸亚铁(普通片(甲类238)、缓释片(乙类238))等。新纳入《医保目录》的品规1个,为肾上腺色腙注射液(2ml:10mg)。本次退出国家《医保目录》的品规共计13个,其中:甲类6个:盐酸普鲁卡因注射液、利巴韦林注射液、氧氟沙星注射液、氧氟沙星胶囊、右旋糖酐40葡萄糖注射液、右旋糖酐70葡萄糖注射液;乙类7个:乙酰螺旋霉素胶囊(0.1g、0.2g)、乙酰螺旋霉素片(0.1g、0.2g)、丙磺舒片、曲匹布通片、复方氨基酸注射液(3AA)。金陵药业表示,在本次《医保目录》中新纳入、退出及调整的16个品规,公司均未进行生产与销售,公司重点产品脉络宁(注射液、口服液)、琥珀酸亚铁片(普通片、缓释片)仍然在本次《医保目录》中,且类别未发生改变。因此,不会对公司当期的经营业绩构成重大影响。

康恩贝(600572)本次调入2019版国家医保目录的药品中,新增调入药品5个(其中独家产品3个),调整医保分类药品7个(其中6个药品由”乙类”调整为”甲类”,1个药品由”乙类”调整为”甲类”),调出2019版国家医保目录药品11个(其中3个药品在产,8个药品不在产)。康恩贝表示,公司部分药品复方甘草浙贝氯化铵片、氨咖黄敏胶囊等共计11个品种16个批文被调整出医保目录名单。银黄注射液等7个品种不在产,调出医保目录对公司经营业绩无影响。

赛升药业(300485)及下属控股子公司赛而生物本次调入2019版国家医保目录的药品中,新增调入药品1个,调整医保分类药品1个(由”乙类”调整为”甲类”);调出2019版国家医保目录药品4个。赛升药业表示,公司产品”注射用前列地尔”本次退出医保目录对公司产品销售产生的影响在公司可控范围内。其余本次调整医保分类药品及退出医保目录的产品,因未涉及销售,对公司经营业绩暂无影响。

上海凯宝(300039)及全资子公司上海凯宝新谊(新乡)药业有限公司共有91个药品入选了《国家医保目录(2019版)》,其中甲类药品50个,乙类药品41个。本次入选国家医保目录的药品中,独家品种2个(公司药品痰热清注射液、子公司药品芪参胶囊),独家剂型1个(公司药品多索茶碱胶囊);首次入选药品2个(其中公司药品1个,子公司药品1个),调整国家医保目录分类药品2个,退出国家医保目录药品5个。上海凯宝表示,公司及子公司5个退出医保目录产品至今未生产销售,退出医保目录对公司经营业绩无影响。

当然,由于新版《医保目录》到2020年1月1日才正式执行,所以多数医药公司表示,公司产品目录调整短期内不会对公司的经营业绩造成重大影响,未来对公司经营业绩的影响存在不确定性。

盘龙药业独家品种盘龙七片纳入国家药品目录甲类范围。盘龙药业表示,将使风湿性关节炎及骨伤等病症患者获益,有利于公司产品市场布局的拓展以及市场份额的进一步扩大,对公司长远发展具有积极作用,对公司未来业绩的影响暂无法准确预估,短期内对公司经营业绩影响有限。

佐力药业(300181)及控股子公司共有12个品种纳入《国家医保目录(2019版)》,1个品种退出《国家医保目录(2019版)》,未有产品新增进入《医保目录》。公司表示,公司及控股子公司核心产品乌灵胶囊、灵泽片、百令片等再次纳入《国家医保目录(2019版)》,长远来看将有利于公司产品的推广使用和使更多患者受益。

广生堂(300436)及控股子公司中兴药业共有29个药品被纳入国家医保目录,其中甲类15个,乙类14个。公司及中兴药业主要生产、销售的8个药品(合计销售收入391,009,038.80元,占公司2018年度营业收入的97.17%)均被纳入。广生堂表示,本次继续被纳入国家医保目录,是对上述药品使用价值和治疗效果的充分肯定。

华邦健康(002004)全资子公司重庆华邦制药有限公司有3个独家产品新入选国家医保目录、7个产品限制取消或限制变化。华邦健康表示,本次国家医保目录调整,有利于公司药品特别是正处于市场导入期独家产品的销售和市场布局,对公司经营业绩的影响暂无法估计。

昆药集团(600422)本次入选《药品目录》的药品中,首次入选药品1个,调整医保分类药品1个,调整医保目录中备注的药品3个。昆药集团表示,公司主要产品均未退出《医保目录》,《医保目录》中个别主要产品备注内容的信息增加了药品使用范围的说明;公司个别产品新进医保;公司个别产品由医保“乙类”调整为“甲类”,有利于促进该等产品的市场推广。

仙琚制药(002332)共有30个品种(51个品规)进入《国家医保目录》(2019年版),其中甲类10个(13个品规),乙类20个(38个品规)。公司的主要产品黄体酮胶囊、米索前列醇片、罗库溴铵注射液、注射用苯磺顺阿曲库铵、糠酸莫米松鼻喷雾剂、噻托溴铵吸入粉雾剂、糠酸莫米松乳膏、曲安奈德益康唑乳膏、醋酸地塞米松片等继续进入《国家医保目录》(2019年版)。糠酸莫米松凝胶、丙酸氟替卡松乳膏两个品种(3个品规)属于本次新进入《国家医保目录》(2019年版)。仙琚制药表示,糠酸莫米松凝胶、丙酸氟替卡松乳膏两个品种本次新进入国家医保目录将使更多患者受益,对公司未来经营业绩的影响暂无法准确预估,短期内不会对公司的业绩产生重大影响。

太龙药业(600222)及全资子公司桐君堂本次新纳入国家医保目录的产品不是公司独家品种,也不是公司目前的主要产品。太龙药业表示,公司主要产品双黄连口服液的医保类别由原先的乙类调整为甲类、桐君堂目前生产经营的大多数中药饮片品种在本次基金予以支付的中药品种之内,这对公司今后的产品销售及长远发展都将产生积极作用,但短期不会对公司的业绩产生重大影响。本次新进入国家医保目录的产品近期未销售,短期内对公司销售收入也不构成重大影响。

江苏吴中(600200)全资子公司江苏吴中医药集团有限公司共有28个在产药品(40个品规)在《国家医保目录》(2019年版)中。其中本次新进入的在产药品1个,退出的在产药品2个。江苏吴中表示,上述进入《国家医保目录》(2019年版)的在产药品将有利于公司相关药品进一步扩大市场和销售,对公司短期的经营业绩不会产生重大影响。上述品种非公司核心品种,本次退出国家医保目录对公司业绩无重大影响。

兴齐眼药产品加替沙星眼用凝胶新纳入国家医保目录。此次公司新纳入的产品属于医保乙类品种,眼用凝胶剂型。此外,公司的小牛血去蛋白提取物眼用凝胶退出国家医保目录。原药品分类及编号为其他眼科用药-1223,属于医保乙类品种。兴齐眼药表示,本次发布的国家医保目录自2020年1月1日起实施,本次公司产品新纳入和退出国家医保目录对公司经营业绩的影响暂时无法估计,短期内不会对公司的业绩产生重大影响,

千金药业(600479)本次入选《药品目录》的药品中,首次入选药品2个,调整医保分类药品5个,退出医保目录药品1个。千金药业表示,入选国家医保目录的药品将有利于公司药品的销售,对公司经营业绩的影响暂无法估计,短期不会对公司的业绩产生重大影响;公司本次退出国家医保目录的产品曲匹布通2018年度公司销售额约150万元,为公司销售收入比值较小的产品,对公司生产经营影响不大。

众生药业(002317)全资子公司广东华南药业集团有限公司、公司全资子公司广东先强药业有限公司及控股子公司逸舒制药共有249个产品品规入选《医保目录2019年版》,其中甲类147个,乙类102个。公司的核心产品复方血栓通胶囊(独家)、脑栓通胶囊(独家)和潜力品种硫糖铝口服混悬液、羧甲司坦口服溶液、盐酸氮斯汀滴眼液、普拉洛芬滴眼液等继续入选本次目录;公司眼科产品明目地黄胶囊(独家)以及复方血栓通滴丸新进《医保目录2019版》;羧甲司坦片、维生素B6片、格列齐特片由医保目录乙类调整为医保目录甲类。众生药业表示,按照国家政府部门的相关配套管理办法,入选目录产品可能面临价格调整的风险。药品未来的具体销售情况可能受到市场环境变化等因素影响,对公司经营业绩的影响暂无法估计。

贝达药业产品埃克替尼新纳入新版《药品目录》)。此次纳入《药品目录》的公司产品埃克替尼属于医保乙类品种,口服常释剂型。贝达药业表示,本次埃克替尼是作为常规纳入品种进入国家医疗保障局成立后第一个全面调整的国家医保《药品目录》,对公司经营业绩的影响暂无法给予估计,对中国肺癌患者治疗人数增加也不好判断。

关于本篇文章的更多报道,我们已在【和讯财经APP】上刊登,应用商店搜索“和讯财经”,下载并参与猜指数活动赢取京东卡和万元现金大奖

蜀ICP备15013208号-3