我公司出售高质量的氨基酸液、氨基酸原粉、氨基酸微量元素、eddha铁、螯合铁等并支持肥料产品的定制,欢迎来电,免费索取样品!

  • 公司地址
    中国,四川,成都
  • 联系电话
    18681783931

根合成氨基酸(南科大郭红卫团队报道22nt siRNA重要生物学功能)

根合成氨基酸

南科大郭红卫团队报道22nt siRNA重要生物学功能

作者丨小柯

RNA是生命遗传信息传递的核心载质,遗传信息从DNA到RNA到蛋白质构成了分子生物学的中心法则。

RNA干扰是生物免疫病毒入侵的重要机制,RNA干扰通过长度为20-24个核苷酸单位(nucleotide, nt)的小RNA来调控靶基因RNA。

小RNA,包括miRNA(microRNA)和siRNA (small interfering RNA),对于动植物的生长发育和抗性至关重要。

植物RNA在Dicer-like(DCL)蛋白的作用下,切割形成21-24nt长度的小RNA,小RNA的长度决定了其发挥生物功能所采用的机制。

模式植物拟南芥基因组一共编码四个DCL蛋白(DCL1-4),其中DCL1切割后产生21-22nt miRNA,介导靶标mRNA切割或翻译抑制;DCL3切割后产生24ntsiRNA,介导异染色质区域DNA甲基化,维持基因组稳定;DCL4切割后产生21ntsiRNA,介导靶标RNA的切割。

然而,关于DCL2切割后产生的22ntsiRNA知之甚少,尤其植物内源产生的22ntsiRNA的种类、功能、及作用机制尚不清楚。

北京时间2020年4月29日晚,南方科技大学郭红卫课题组Nature杂志发表了以“Plant22-nt siRNAs mediate translational repression and stress adaptation”为题的研究论文。

该论文通过在特定突变体中鉴定到大量植物内源22ntsiRNA,揭示了拟南芥22nt小RNA介导翻译抑制与胁迫适应性的重要生物学功能,是植物小RNA领域的一项突破性研究成果。

2015年,郭红卫课题组在Science杂志上发表文章指出,由EIN5和SKI2分别介导的植物细胞质5’-3’和3’-5’RNA降解途径对于防止破坏性的内源基因沉默至关重要。

当缺失EIN5和SKI2基因时,两个细胞质RNA降解途径同时受阻,植物会积累众多非正常的mRNA(aberrantmRNA),然后通过经典的RNAi途径产生大量内源21ntsiRNA。

这类21ntsiRNA (被命名为ct-siRNA or coding transcript-derivedsiRNA) 可识别并切割正常功能的mRNAs,导致破坏性的内源基因沉默,从而引发一系列的生长和发育缺陷。

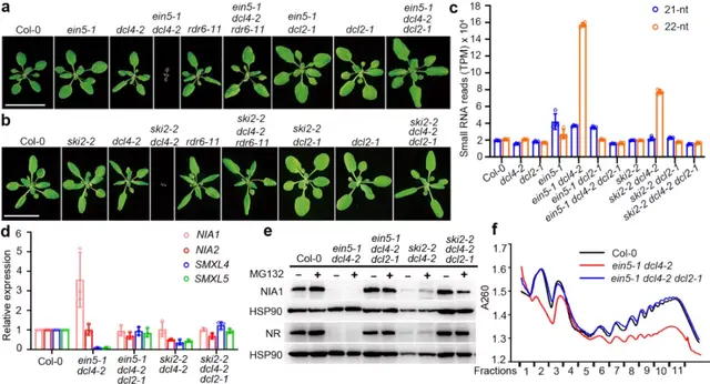
而此次发表在Nature上的研究结果进一步发现,当植物缺失其中一条RNA降解途径,并同时缺失DCL4时(即在ein5dcl4和ski2 dcl4双突变体中,图1a,1b),内源基因产生大量22ntsiRNA (图1c),并导致更为严重的生长发育缺陷。

遗传学和高通量小RNA测序分析发现,这些22ntsiRNA的产生依赖于RNA依赖的RNA聚合酶6(RDR6)和DCL2(图1a,1b)。

南科大郭红卫团队报道22nt siRNA重要生物学功能

图1 ein5 dcl4和ski2dcl4双突变体中产生大量22nt siRNA,并介导翻译抑制。

该研究发现,两个参与氮代谢的硝酸还原酶基因(NIA1和NIA2)产生的22ntsiRNA约占总22ntsiRNA的一半。

然而,研究人员发现大部分产生22ntsiRNA的基因,包括NIA1和NIA2,其表达量在双突变体中与野生型相比并未明显降低(图1d)。

这一发现与21ntct-siRNA 的作用明显不同,因此研究人员猜测22ntsiRNA极可能有不同于21ntsiRNA的作用机理和生物学功能。

通过蛋白检测、核糖体结合、遗传关系分析和体外RNA切割和翻译抑制等一系列实验发现,22ntsiRNA主要通过结合AGO1蛋白,介导靶标mRNA的翻译抑制。

此外,22ntsiRNA结合AGO1后,通过RDR6的作用诱发次级小RNA的产生,导致22ntsiRNA的大量扩增。

该研究首次揭示了植物22ntsiRNA的翻译抑制作用,丰富了对于小RNA长度与其功能关系的理解。

南科大郭红卫团队报道22nt siRNA重要生物学功能

图2 22ntsiRNA参与氮素胁迫响应及其工作模型。

该研究进一步探索了22ntsiRNA在自然条件下的生物学功能。

研究人员发现当植物在缺乏氮素营养时,表现出生长发育抑制表型,并伴随产生大量内源22ntsiRNA,包括来自于NIA1和NIA2基因的22ntsiRNA,且NIA1和NIA2蛋白含量和转录水平也显著降低。

翻译组学研究发现,缺氮条件下植物总体翻译水平亦降低。

基于以上证据,研究人员提出一种植物响应缺氮胁迫的新机制,即在极端缺氮条件下,植物通过降低NIA1/2转录和增加NIA1/222nt siRNA,抑制NIA1/2蛋白合成。

NIA1/2负责将硝酸还原为亚硝酸,进一步被亚硝酸还原酶还原为氨根离子,作为氨基酸合成的重要原料,因此NIA1/2蛋白的缺失会减少氨的供应和氨基酸的积累,降低蛋白质翻译效率。

植物通过这种降低蛋白翻译效率,减少极端营养缺失条件下能量消耗的方式,暂时抑制生长状态,同时激活自身胁迫反应,保证自身生存,也可谓是一种智慧。

研究还发现,NIA1/2的翻译调控机制可能参与植物对其它环境胁迫的响应,例如植物胁迫激素脱落酸(Abscisicacid, ABA)和高浓度盐处理均调控NIA1/2 22nt siRNA的产生及其蛋白水平,暗示NIA1/2可能作为植物体内关键的调控节点,协调和平衡植物正常生长发育和胁迫响应。

因此,该研究不仅揭示了22ntsiRNA介导的翻译抑制,还发现了一种植物响应外界环境胁迫的新机制。

南方科技大学为该论文第一单位,郭红卫教授为论文通讯作者。

访问学生吴辉辉博士(北京大学)和研究助理教授李博生为该论文共同第一作者。

郭红卫教授实验室成员潘亚婕、唐贤礼、令狐黔艳、刘跃林、盛世欣、张新岩以及日本东京大学Iwakawa教授,北京林业大学夏新莉教授、东北林业大学唐中华教授、南方科技大学翟继先副教授及其实验室成员冯丽和张洪为该论文共同作者并为研究做出重要贡献。

该工作得到了国家自然科学基金、科技部国家重点研发计划、广东省创新创业团队基金和深圳市科创委基金的大力支持。

论文信息:

DOI:10.1038/s41586-020-2231-y

南科大郭红卫团队报道22nt siRNA重要生物学功能

蜀ICP备15013208号-3