我公司出售高质量的氨基酸液、氨基酸原粉、氨基酸微量元素、eddha铁、螯合铁等并支持肥料产品的定制,欢迎来电,免费索取样品!

  • 公司地址
    中国,四川,成都
  • 联系电话
    18681783931

3A氨基酸(陈志伟等揭示新冠受关注变异株“全谱”中和单抗的作用机制)

3A氨基酸

可阻断新冠感染的人源单克隆抗体

陈志伟等揭示新冠受关注变异株“全谱”中和单抗的作用机制

由SARS-CoV-2病毒引发的新冠肺炎 (COVID-19) 仍在全球范围大流行。虽然已经有不同类型的疫苗及单克隆抗体 (简称“单抗”) 上市,但是新冠受关注突变体 (Variants of Concern, VOCs) 可通过疫苗突破 (Vaccine breakthrough) 及抗体逃逸等方式感染个体【1】。因此,筛选针对新冠VOCs的广谱(Broadly neutralizing)或全谱 (Pan-neutralizing) 单抗,不仅可以用于VOCs感染的预防及治疗,并对新冠通用疫苗 (Universal vaccine) 的研发具有重要的指导意义。

2022年3月28日,浙江大学朱永群团队,联合陆军军医大学叶丽林团队、中山大学邓凯团队、香港大学陈志伟团队先后在Cell Host & Microbe发表了题为 35B5 antibody potently neutralizes SARS-CoV-2 Omicron by disrupting the N-glycan switch via a conserved Spike epitope 的论文;2022年4月5日,这些研究团队合作又在Signal Transduction and Targeted Therapy发表了题为A potent human monoclonal antibody with pan-neutralizing activities directly dislocates S trimer of SARS-CoV-2 through binding both up and down forms of RBD 的论文。这两篇论文报道了一株可高效中和新冠VOCs的全谱人源单克隆抗体,并解析了其独特的作用机制。

陈志伟等揭示新冠受关注变异株“全谱”中和单抗的作用机制

陈志伟等揭示新冠受关注变异株“全谱”中和单抗的作用机制

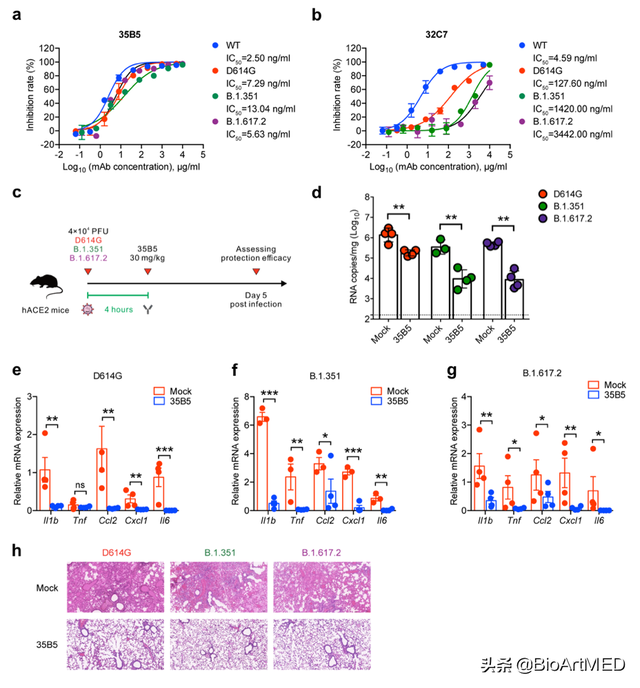
叶丽林团队前期研究表明,新冠康复病人的疾病程度与中和抗体水平呈正相关【2】(参见:叶丽林/邓凯/陈耀凯/张国中等解析新冠无症状感染及重症感染适应性免疫应答特征),因此可以推测,在新冠重症病人里,相对快速恢复者的体内可能具有更强的中和抗体。他们从这一类康复病人里克隆到35B5单抗,并且该抗体可高效地中和一系列VOCs毒株,包括B.1.351(南非株;贝塔株)及B.1.617.2(印度株;德尔塔株)(图1)

陈志伟等揭示新冠受关注变异株“全谱”中和单抗的作用机制

图1. 35B5抗体高效中和新冠VOCs

为了研究35B5抗体的广谱、强效中和作用的结构基础,研究者采用冷冻电镜技术尝试解析了35B5的Fab区与新冠病毒Spike蛋白的复合物结构。研究者发现,35B5 Fab在体外导致Spike蛋白S-2P稳定突变体的快速解聚,即使更加稳定的S-6P突变体也很容易被35B5 Fab解聚通过快速冷冻的方法,研究者成功获得了35B5 Fab与S-6P突变体蛋白的复合物冷冻电镜样品,并解析了该复合物三个状态的结构。状态1复合物中Spike的3个RBD结构域中的2个处于典型up构象,并各结合一个Fab,而另一个RBD处于down构象;状态2复合物中的3个RBD均处于典型up构象,并各结合一个Fab;状态3复合物中的3个RBD也均有Fab结合,但只有1个处于up构象,其他2个处于往外摆出的释放 (releasing) 构象,暗示该Spike分子正在发生解聚(图2a)。进一步的结构分析提示,35B5 Fab可以通过识别down状态下 RBD的少数暴露的抗原表位氨基酸残基,引起RBD由down构象转变为up构象,导致Spike蛋白不稳定,RBD进而外摆进入releasing构象,从而解聚Spike三聚体结构(图2b)

陈志伟等揭示新冠受关注变异株“全谱”中和单抗的作用机制

图2. 35B5 Fab区与新冠病毒Spike蛋白的复合物结构

值得注意的是,35B5 Fab结合的RBD抗原表位面积高达1029平方埃,包含多达30个氨基酸残基(图3a)。这些氨基酸残基与35B5之间形成大量氢键和盐键,使得35B5对RBD的亲和能力可达pmol水平。此外,35B5识别的RBD抗原表位非常独特,与以往报道的四种RBD抗体的抗原表位都不一样,其位于I类抗体抗原表位(ACE2的结合区)的对面,说明35B5不直接阻断Spike对宿主受体的识别,虽与II类和III类抗体的抗原表位有部分重叠,但其大多数参与结合35B5的氨基酸残基均不在2类或3类抗体的抗原表位上(图3b)

陈志伟等揭示新冠受关注变异株“全谱”中和单抗的作用机制

图3. 35B5单抗的结合表位结构解析

目前流行的新冠病毒变异株在RBD上含有不同的突变【3-5】,比如可增强病毒与受体结合能力的N501Y,可稳定Spike蛋白的L452R,导致多个抗体失效并协助免疫逃逸的K417N和E484K等。有趣的是,目前所发现的变异株突变位点均不在35B5与RBD的结合面上(图4a, b),包括B.1.351 (南非株; 贝塔株) 及B.1.617.2 (印度株; 德尔塔株),这也解释了为什么35B5单抗对上述VOCs具有高效中和力。此外,目前主要流行的B.1.1.529株(Omicron变异株)在RBD上有多处位突变,然而这些突变也不在35B5的结合面上图(图4c)提示了35B5抗体极有可能中和Omicron变异株

陈志伟等揭示新冠受关注变异株“全谱”中和单抗的作用机制

图4. 35B5单抗的结合表位与VOCs突变位点的关系

证实上述预测,研究者发现35B5单抗对Omicron仍具有纳摩尔水平的中和作用(图5a, b)。进一步的结构解析发现35B5表位残基不仅对于RBD的结构完整性和ACE2的结合至关重要,还参与控制了RBD构象的动态转变。RBD由down构象转变为up构象以暴露ACE2表位是RBD被ACE2识别所必需的,NTD上的N165-聚糖和N234-聚糖夹住RBD的两边,如同一个开关控制着RBD的从down到up的构象转变。其中,N165-聚糖对于维持RBD的down构象发挥关键作用,该聚糖与35B5 epitope上Y351,T470,F490和L452所形成的结合口袋具有大量相互作用。35B5结合Spike后,N-165聚糖脱离了结合口袋,N234-聚糖也完全释放至溶剂中,从而打开聚糖开关,使得down RBD转变为不稳定的up RBD,并最终导致Spike三聚体的解离,该独特的聚糖移位机制代表了一种新型的新冠病毒中和机制(图5c)

陈志伟等揭示新冠受关注变异株“全谱”中和单抗的作用机制

图5. 35B5单抗高效中和Omicron变异株的机制

该项工作表明35B5抗体具有较大的潜力,可用于新冠VOCs的预防及治疗。在这一系列工作中,叶丽林团队的博士生陈香宇等克隆了35B5抗体,朱永群团队的博士后王小飞等完成了相关结构解析和体外生化实验,邓凯团队的博士后胡奥等及陈志伟团队完成了新冠病毒的体外和体内中和实验。

原文链接:

https://doi.org/10.1016/j.chom.2022.03.035

https://www.nature.com/articles/s41392-022-00954-8

制版人:十一

参考文献

1. Corti, D., et al., Tackling COVID-19 with neutralizing monoclonal antibodies. Cell.

2. Chen, X., et al., Disease severity dictates SARS-CoV-2-specific neutralizing antibody responses in COVID-19. Signal Transduct Target Ther, 2020. 5(1): p. 180.

3. Yuan, M., et al., Structural and functional ramifications of antigenic drift in recent SARS-CoV-2 variants. Science, 2021.

4. Wang, P., et al., Antibody resistance of SARS-CoV-2 variants B.1.351 and B.1.1.7. Nature, 2021. 593(7857): p. 130-135.

5. Chen, R.E., et al., Resistance of SARS-CoV-2 variants to neutralization by monoclonal and serum-derived polyclonal antibodies. Nat Med, 2021.

转载须知

【非原创文章】本文著作权归文章作者所有,欢迎个人转发分享,未经允许禁止转载,作者拥有所有法定权利,违者必究。

陈志伟等揭示新冠受关注变异株“全谱”中和单抗的作用机制,可阻断新冠感染的人源单克隆抗体

蜀ICP备15013208号-3