我公司出售高质量的氨基酸液、氨基酸原粉、氨基酸微量元素、eddha铁、螯合铁等并支持肥料产品的定制,欢迎来电,免费索取样品!

  • 公司地址
    中国,四川,成都
  • 联系电话
    18681783931

氨基酸参考范围(氨基酸在农业上的应用价值)

姘ㄥ熀閰稿弬鑰冭寖鍥?/strong>

姘ㄥ熀閰稿湪鍐滀笟涓殑搴旂敤

浠€涔堟槸姘ㄥ熀閰革紵

鍝簺姘ㄥ熀閰歌兘澶熻妞嶇墿鍚告敹鍒╃敤锛?/strong>

姘ㄥ熀閰革紙amino acid锛夛紝鏄惈鏈夋皑鍩哄拰缇у熀鐨勪竴绫绘湁鏈哄寲鍚堢墿鐨勯€氱О銆傚己璋冧竴涓嬶紝瀹冩槸鏈夋満鍖栧悎鐗┿€傚畠鏄粍鎴愯泲鐧借川鐨勫熀鏈崟浣嶏紝鏄竴鍒囩敓鍛界殑鍩虹锛屽浜庡悓鏍锋槸鐢熷懡浣撶殑妞嶇墿鏉ヨ锛屾皑鍩洪吀鏄叾鏋勫缓鐢熷懡澶у帵鐨勭爾鐭炽€?0涓栫邯浠ユ潵锛岀瀛﹀瀵规皑鍩洪吀鐨勫簲鐢ㄧ爺绌堕噸鐐逛竴鐩存斁鍦ㄤ汉绫昏惀鍏诲拰鍔ㄧ墿钀ュ吇涓婏紝蹇借浜嗗叾鍦ㄦ鐗╄惀鍏讳笂鐨勯噸瑕佷綔鐢ㄣ€傛渶杩戝嚑鍗佸勾锛屾鐗╃敓鐞嗗閫愭笎鍙戝睍璧锋潵锛屾皑鍩洪吀鐨勯噸瑕佷綔鐢ㄤ篃琚彂鎺樹簡鍑烘潵銆?/p>

棣栧厛绉戝瀹跺彂鐜版皑鍩洪吀鏈夊乏鏃嬪拰鍙虫棆涔嬪垎锛岃瀹氫箟涓?strong>L锛嶅瀷姘ㄥ熀閰革紙宸︽棆姘ㄥ熀閰革級鍜?strong>D锛嶅瀷姘ㄥ熀閰革紙鍙虫棆姘ㄥ熀閰革級锛孡锛嶅瀷姘ㄥ熀閰告槸D锛嶅瀷姘ㄥ熀閰哥殑闀滃儚锛屽氨鍍忔槸浜虹殑鍙屾墜锛屽乏鎵嬫槸鍙虫墜鐨勯暅鍍忥紝宸︽棆灏卞儚浜虹殑宸︽墜锛屽彸鏃嬪氨鍍忎汉鐨勫彸鎵嬨€?/p>

姘ㄥ熀閰稿湪鍐滀笟涓婄殑搴旂敤浠峰€? onerror=

鍔ㄦ鐗╁彧鑳藉埄鐢↙锛嶅瀷姘ㄥ熀閰革紙宸︽棆姘ㄥ熀閰革級锛岃€孌锛嶅瀷姘ㄥ熀閰稿彧鑳藉琚煇浜涚粏鑿屽拰鐪熻弻鎵€鍒╃敤锛屼笉鑳界粰鍔ㄦ鐗╀綋鎵€鍒╃敤銆傚彧鏈夊乏鏃嬫皑鍩洪吀鎵嶅叿鏈夌敓鐗╂椿鎬э紝鎵嶈兘琚姩妞嶇墿鎵€鍚告敹鍒╃敤銆?/p>

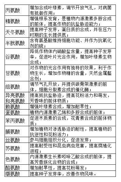
妞嶇墿蹇呴渶鐨?8绉嶆皑鍩洪吀鐨?/strong>

鍚嶇О鍜屼綔鐢?/strong>

绉戝瀹剁爺绌跺彂鐜拌嚜鐒剁晫涓皑閰哥绫绘湁300澶氱锛?strong>妞嶇墿鐢熼暱鎵€蹇呴渶鐨勬皑鍩洪吀鍙湁18绉嶃€?/strong>

姘ㄥ熀閰稿湪鍐滀笟涓婄殑搴旂敤浠峰€? onerror=

鈻?strong>18绉嶆皑鍩洪吀鐨勫悕绉板拰浣滅敤

鐗瑰埆闇€瑕佹寚鍑虹殑鏄紝涓嶅悓鐨勬皑鍩洪吀瀵逛綔鐗╃殑鐢熺悊鍔熻兘涓嶅悓锛屼絾鏄皑鍩洪吀涔嬮棿鍙堟湁鍗忓悓鎬э紝鐩镐簰渚濆瓨锛岀己涔忓叾涓竴绉嶄細瀵艰嚧鍏朵粬姘ㄥ熀閰哥殑浠h阿杩囩▼鍙楅樆锛屽ぇ瀹跺湪鎸戦€夋皑鍩洪吀鑲ユ枡鐨勬椂鍊欎竴瀹氳娉ㄦ剰锛?strong>灏介噺鎸戦€夌粍鍒嗗畬鍏ㄧ殑浜у搧锛屼篃灏辨槸璇磋繖涓偉鏂欐渶濂芥槸鍚湁18绉嶆皑鍩洪吀銆?/strong>

姘ㄥ熀閰稿湪鍐滀笟涓婄殑搴旂敤浠峰€? onerror=

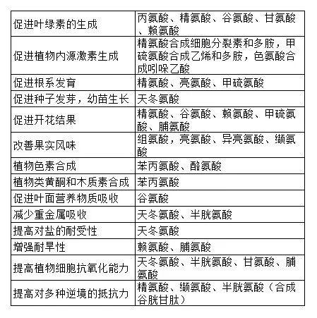
鈻茬妞嶄腑鏍规嵁鎯宠杈惧埌鍝簺鏁堟灉浣跨敤浠€涔堟牱鐨勬皑鍩洪吀

鍚勭姘ㄥ熀閰哥殑鏉ユ簮鍜屽畠鐨勫埗鍙栨柟娉?/strong>

甯歌鐨勬皑鍩洪吀鎸夌収鏉ユ簮鍒嗕负妞嶇墿婧愭皑鍩洪吀鍜?strong>鍔ㄧ墿婧愭皑鍩烘皑閰?/strong>锛屾寜鐓ф彁鍙栨柟娉曪紝鍙互鍒嗕负鐢熺墿閰惰В姘ㄥ熀閰?/strong>鍜?strong>閰哥⒈姘磋В姘ㄥ熀閰?/strong>銆?strong>鍖栧鍚堟垚姘ㄥ熀閰哥瓑銆?/p>

閰哥⒈姘磋В鏄浗瀹跺湪鎻愬彇鍐滅敤姘ㄥ熀閰镐腑鏈€甯哥敤鐨勬柟娉曘€備竴鑸潵璁诧紝鍔ㄧ墿婧愮殑姘ㄥ熀閰革紝鏄€氳繃楂樻俯鍖栧姘磋В娉曞埗鎴愮殑锛岄珮娓╁ぇ姒傚湪100锝?10鈩冦€?/p>

閲囩敤閰哥⒈姘磋В鐨勬柟娉曟椂锛屽鍘熸枡鏃犻渶杩涜鍑€鍖栧鐞嗭紝鐢?strong>鐩愰吀銆佺~閰告垨鑰呯儳纰辫繘琛屾按瑙o紝鎵€浠ュ崐鑳辨皑閰搞€佽壊姘ㄩ吀銆佺粍姘ㄩ吀灏辫鐮村潖浜嗭紝浠庤€岄€犳垚姘ㄥ熀閰哥殑缁勫垎涓嶅叏銆?/strong>

鍔ㄧ墿婧愭€у寲瀛︽按瑙g墿鐢变簬姘寲閽犵殑瀛樺湪鑰岀洂搴﹁緝楂橈紝鐢氳嚦鑳借揪鍒?0锛呫€備竴浜涘搧璐ㄦ伓鍔c€佷环鏍间綆寤夌殑浜у搧锛岄€氳繃鍔ㄧ墿姣涚毊鍜屽案浣撹嚜瑙c€佽嚜鐒跺彂閰电殑浣滅敤鑰屽埗澶囩殑銆傝繖绉嶆柟娉曞埗澶囩殑姘ㄥ熀閰革紝鐢变簬澶栨秷鏃嬬殑浣滅敤锛孡锛嶅瀷姘ㄥ熀閰革紙宸︽棆姘ㄥ熀閰革級鍜孌锛嶅瀷姘ㄥ熀閰革紙鍙虫棆姘ㄥ熀閰革級鐨勫惈閲忎細鍙戠敓鍙樺寲锛?strong>L锛嶅瀷姘ㄥ熀閰稿惈閲忓緢灏戯紝浠庤€屽鑷寸敓鐗╂椿鎬ч檷浣庛€?/strong>鍚屾椂锛岃繖鏍风殑浜у搧杩樺惈鏈夊ぇ閲忕殑鏃犳満鐗┿€侀噸閲戝睘娈嬬暀鍜岀梾鍘熻弻銆?/p>

姘ㄥ熀閰稿湪鍐滀笟涓婄殑搴旂敤浠峰€? onerror=

鍥剧ず涓鸿繖绫讳骇鍝佺殑澶栬锛屼竴鑸负娣辫鑹叉垨鑰呮槸榛戣壊鐨勭矘绋犳恫浣?/strong>銆傛妸杩欎簺姘ㄥ熀閰哥敤鍒版鐗╁拰鍦熷¥涓婏紝涓嶄粎涓嶈兘琚惛鏀讹紝鍙嶈€屽浣滅墿褰㈡垚姣掑锛岄€犳垚鍦熷¥鐩愮⒈鍖栧拰閲嶉噾灞炶秴鏍囥€?/strong>

涓轰綍璇寸敓鐗╅叾瑙f硶鍒跺彇鐨勬皑鍩洪吀

鎵嶆槸鏈€濂界殑姘ㄥ熀閰?/strong>

涓€鑸涓鸿泲鐧借川鏄敱51涓互涓婄殑姘ㄥ熀閰告瀯鎴愶紝閫氬父灏嗙敱11锝?0涓皑鍩洪吀缁勬垚鐨勭О涓哄鑲斤紝灏嗙敱2锝?0涓皑鍩洪吀鏋勬垚鐨勭О涓哄鑲斤紙涔熺О浣庤仛鑲姐€佸皬鑲斤級锛屽崟涓殑姘ㄥ熀閰镐篃鍙?strong>娓哥姘ㄥ熀閰?/strong>锛屾父绂绘皑鍩洪吀鐨勭浉瀵瑰垎瀛愰噺鏈€灏忥紝涔熷氨鏄垜浠啘涓氶儴鐧昏姘ㄥ熀閰告按婧惰偉鏂欒姹傜殑閭g銆?/p>

鐢熺墿閰惰В鏄按瑙h泲鐧借川鏈€娓╁拰鐨勬柟娉曪紝鏄彇寰楅珮娲绘€у乏鏃嬫父绂绘皑鍩洪吀鐨勬渶浣虫柟娉曪紝鐢熺墿閰舵墦鏂偨閾撅紝閲婃斁鍑哄緢澶ф暟閲忕殑宸︽棆姘ㄥ熀閰?/strong>銆備负浜嗙‘淇濋叾鐨勬纭椿鎬э紝闇€瑕佷弗鏍兼帶鍒舵椂闂淬€乸H鍊笺€佹俯搴︺€備綔涓哄伐涓氬寲鐨勭敓浜э紝杩欎釜鐢熶骇杩囩▼蹇呴』鍦ㄦ満姊拌澶囦腑鎵嶈兘澶熷畬鎴愶紝瑕佽瘑鍒繛鎺ユ皑鍩洪吀鐨勫悇绉嶉叾銆?/p>

鍦ㄥ弽搴斾腑锛屾皑鍩洪吀涓嶇粡杩囦换浣曟敼鍙樺氨琚噴鏀惧嚭鏉ワ紝姘ㄥ熀閰哥淮鎸佸叾鍘熸潵鐨勮灪鏃嬬姸鎬侊紝鍙互琚鐗╃洿鎺ュ惛鏀跺苟鍙備笌鍒颁唬璋㈣繃绋嬩腑锛岃繖绉嶆柟娉曠殑璇濅笉浠呬繚鎸佷簡18绉嶅乏鏃嬫皑鍩洪吀鐨?strong>瀹屾暣鎬у強鐢熺墿娲绘€?/strong>锛岃€屼笖杩樿兘澶熶骇鐢?strong>灏忚偨銆佸绉嶆湁鏈洪吀浠ュ強鍏朵粬鍏锋湁鐢熺墿鍒烘縺浣滅敤鐨勬鐗╃敓闀垮洜瀛愩€傚悓鏃讹紝灏忚偨鍜屾父绂绘皑鍩洪吀鐨勫惈閲忚緝楂樸€?/strong>

涓€浜涘厛杩涚殑鎶€鏈紝鍖呮嫭鑶滄妧鏈€佽泲鐧藉垏鍓叉妧鏈瓑锛屽彲浠ユ牴鎹垎瀛愰噺鐨勯渶姹傝繘琛屽畾鍚戝壀鍒囷紝寰楀埌闇€瑕佺殑鍒嗗瓙閲忓尯闂淬€傞噰鐢ㄨ繖绉嶆柟娉曠殑璇濓紝灏忚偨鍒嗗瓙閲忓彲浠ュ仛鍒?000閬撳皵椤夸互涓嬶紝鏇村埄浜庝綔鐗╁惛鏀跺埄鐢ㄣ€?/strong>

姘ㄥ熀閰稿湪鍐滀笟涓婄殑搴旂敤浠峰€? onerror=

杩欑被浜у搧鐨勫瑙?strong>閫忔槑搴﹂潪甯搁珮锛岃€屼笖娌℃湁鏉傝川銆?/strong>

閰惰В姘ㄥ熀閰稿彲浠ユ湁鍔ㄧ墿婧愮殑锛屼篃鍙互鏈夋鐗╂簮鐨勩€傜粡甯告湁浜轰細闂紝妞嶇墿婧愬拰鍔ㄧ墿婧愮殑姘ㄥ熀閰稿摢绉嶆洿濂戒竴浜涘憿锛熼拡瀵硅繖涓棶棰樻湁寰堝浜夎銆傚悇鏈夊悇鐨勯亾鐞嗐€傜浉瀵规潵璇存垜浠涓猴紝鍔ㄧ墿婧愮殑姘ㄥ熀閰稿叾姘ㄥ熀閰哥绫绘洿涓哄叏闈竴浜涖€?/p>

缁间笂锛?strong>鍙湁缁忚繃鐢熺墿閰惰В鐢熶骇鍑烘潵鐨勫乏鏃嬫父绂绘皑鍩洪吀鎵嶅叿鏈夐珮鐢熺墿娲绘€э紝鎵嶅彲浠ヨ妞嶇墿瀹屽叏鐨勫惛鏀讹紝鍚屾椂娌℃湁閲嶉噾灞炪€侀珮姘€侀珮閽犵殑娈嬬暀椋庨櫓銆?/strong>

鐢变簬鐢熶骇杩欑被姘ㄥ熀閰搁渶瑕佺殑鎶€鏈按骞宠緝楂樸€佽澶囨姇鍏ュぇ銆備互寰€锛岀敓鐗╅叾瑙f皑鍩洪吀澶氬簲鐢ㄥ湪浜虹被鐨勪繚鍋ュ搧鍜屽姩鐗╅ゲ鏂欐柟闈€傚湪娆ф床锛屽彧鏈変负鏁颁笉澶氱殑鍑犲鍒惰嵂鍏徃锛屾妸鍖昏嵂绾у埆鐨勫姩鐗╂簮閰惰В姘ㄥ熀閰稿簲鐢ㄥ埌浜嗗啘涓氶鍩熴€?/p>

楂樻椿鎬х殑閰惰В宸︽棆娓哥姘ㄥ熀閰?/strong>

瀵规鐗╃殑浣滅敤

1銆佹彁楂樻鐗╃殑鎶楅€嗘€ц兘

妞嶇墿鍦ㄩ亣鍒伴珮娓┿€佷綆娓┿€侀湝鍐汇€佽櫕瀹炽€佸啺闆圭瓑瀵规鐗╂柊闄堜唬璋㈡湁璐熼潰褰卞搷鐨勫帇鍔涘洜绱犳椂锛屾鐗╃敓闀夸細鍙楀埌褰卞搷銆傚湪杩欎簺鑳佽揩鏉′欢鍙戠敓鍓嶅悗锛屼负妞嶇墿鎻愪緵鐩存帴鍜岃儊杩敓鐞嗙浉鍏崇殑姘ㄥ熀閰?/strong>锛屽鍏舵湁棰勯槻鍜屾仮澶嶄綔鐢ㄣ€?/p>

2銆佸妞嶇墿鍏夊悎浣滅敤鐨勬敼鍠?/strong>

宸︽棆鐨勭敇姘ㄩ吀鍜岃胺姘ㄩ吀鏄鐗╃粍缁囧舰鎴愬拰鍙剁豢鑹插悎鎴愯繃绋嬩腑鐨勫熀纭€浠h阿鐗╋紝鍙剁豢绱犳槸鍏夊悎浣滅敤鐨勯┍鍔ㄥ姏銆傝繖浜涙皑鍩洪吀鏈夊姪浜庡鍔犳鐗╁彾缁跨礌娴撳害锛屼繚璇佹洿楂樼▼搴︾殑鍏夊悎浣滅敤锛屼娇妞嶇墿閮侀儊钁辫懕銆佺敓鏈哄媰鍕冦€?/p>

3銆佸妞嶇墿姘斿瓟鐨勪綔鐢?/strong>

闄や簡鍏夌収銆佹箍搴﹀拰娓╁害绛夊閮ㄥ洜绱狅紝妞嶇墿鐨勬皵瀛斿湪姘ㄥ熀閰哥殑甯姪涓嬪彲浠ユ墦寮€鎴栧叧闂紝杩欑寮€闂繃绋嬫湁鍔╀簬鎺у埗妞嶇墿鍐呴儴姘村垎骞宠 銆傛洿閲嶈鐨勬槸鑳藉鏈?strong>淇冭繘浜屾哀鍖栫⒊鍚告敹锛岃繖鏄鐗╂寔缁敓闀垮繀闇€鐨勬潯浠躲€傚乏鏃嬬殑璋锋皑閰告湁鍒╀簬姘斿瓟鐨勫紑鏀俱€?/p>

4銆佸鍦熷¥妞嶇墿缇よ惤鐨勫钩琛°€?/strong>

鍐滀笟鍦熷¥寰敓鐗╁尯绯荤殑骞宠 锛屾槸鏈夋満璐ㄨ壇濂界熆鍖栫殑鏍规湰闂锛屼篃鏄牴绯诲懆鍥磋壇濂藉湡澹ょ粨鏋勫拰鑲ュ姏鐨勫熀鏈棶棰樸€傚乏鏃嬬殑铔嬫皑閰告槸绋冲畾寰敓鐗╄弻缇ょ粏鑳炲鐢熼暱鐨勫洜瀛愩€?/p>

5銆佸涓井閲忓厓绱犳湁铻悎浣滅敤

姘ㄥ熀閰稿拰涓井閲忓厓绱犱竴璧锋柦鐢ㄧ殑璇濓紝妞嶇墿瀵逛腑寰噺鍏冪礌鐨勫惛鏀跺拰杩愯緭鍙樺緱鏇村姞瀹规槗锛屽乏鏃嬬殑鐢樻皑閰稿拰璋锋皑閰告槸闈炲父鏈夋晥鐨勮灟鍚堝墏銆?/strong>

6銆佹皑鍩洪吀鍜屾鐗╁唴婧愭縺绱犵殑鍏崇郴

姘ㄥ熀閰告槸妞嶇墿鍐呮簮婵€绱犵殑浠h阿鍓嶄綋锛屼緥濡傝壊姘ㄩ吀鏄惒鍝氫箼閰稿悎鎴愮殑鍓嶄綋锛岀簿姘ㄩ吀鏄宸磋兒鐨勫墠浣擄紝妞嶇墿澶栭儴鍠锋磼姘ㄥ熀閰革紝鑳藉淇冭繘妞嶇墿鑷韩鐢熼暱婵€绱犵殑褰㈡垚锛屼績杩涜娊鍜屾牴鐨勫閲嶃€?/p>

7銆佸鎺堢矇鍜屾灉瀹炲舰鎴愮殑褰卞搷

宸︽棆鑴皑閰告湁鍒╀簬鑺辩矇绻佹畺锛屽鎺堢矇鑷冲叧閲嶈锛屽乏鏃嬭禆姘ㄩ吀銆佽泲姘ㄩ吀銆佽胺姘ㄩ吀鏄紶绮夌殑蹇呴』姘ㄥ熀閰革紝鑳藉淇冭繘鑺辩矇鐨勮悓鍙戝拰鑺辩矇绠$殑闀垮害锛屾彁楂樺骇鏋滅巼锛屽寮虹粏鑳炲锛屽欢闀夸繚璐ㄦ湡锛屾湁鍒╀簬鎻愰珮鏋滃疄鐨勬垚鐔熸湡锛屾湁鍒╀簬鎻愬崌鏋滃疄鐨勯鍛冲効銆?/p>

姘ㄥ熀閰稿湪鍐滀笟涓婄殑搴旂敤浠峰€?姘ㄥ熀閰稿湪鍐滀笟涓殑搴旂敤

蜀ICP备15013208号-3