我公司出售高质量的氨基酸液、氨基酸原粉、氨基酸微量元素、eddha铁、螯合铁等并支持肥料产品的定制,欢迎来电,免费索取样品!

  • 公司地址
    中国,四川,成都
  • 联系电话
    18681783931

江苏氨基酸身体乳(35个品种过评8个品种首家过评,辽宁海思科领跑)

姹熻嫃姘ㄥ熀閰歌韩浣撲钩

35涓搧绉嶈繃璇勶紒8涓搧绉嶉瀹惰繃璇勶紝杈藉畞娴锋€濈棰嗚窇

35涓搧绉嶈繃璇勶紒8涓搧绉嶉瀹惰繃璇勶紝杈藉畞娴锋€濈棰嗚窇

鏉ユ簮锛氳嵂鏅虹綉/鑱嗚█

鐪嬬偣锛?/p>

9鏈圕DE鏂板鍙楃悊鍙?8涓紙44涓搧绉嶃€?1瀹朵紒涓氾級銆?/p>

9鏈堟湁74涓壒鏂囷紙鍚鍚岄€氳繃锛夋秹鍙?7涓搧绉嶈繃璇勩€?/p>

鏍规嵁鑽櫤鏁版嵁浼佷笟鐗堜竴鑷存€ц瘎浠峰垎鏋愮郴缁熸樉绀猴紝2021骞?鏈堜唤鏂板涓€鑷存€ц瘎浠峰彈鐞嗗彿58涓紱鏈?4涓壒鏂囷紙鍚鍚岄€氳繃鎵规枃32涓級杩囪瘎銆傦紙鏂囨湯闄?鏈堢敵鎶ヤ笌杩囪瘎涓€鑷存€ц瘎浠疯鎯呰〃锛?/span>

35涓搧绉嶈繃璇勶紒8涓搧绉嶉瀹惰繃璇勶紝杈藉畞娴锋€濈棰嗚窇

鍥? 2021骞?鏈?2021骞?鏈堢敵鎶?閫氳繃瓒嬪娍 鏁版嵁鏉ユ簮锛氳嵂鏅烘暟鎹紝鑽櫤鍜ㄨ鏁寸悊

杩囪瘎璇︽儏

9鏈堢疮璁℃湁74涓彈鐞嗗彿閫氳繃/瑙嗗悓閫氳繃涓€鑷存€ц瘎浠凤紝娑夊強49瀹朵紒涓氱殑47涓搧绉嶏紝鍏朵腑8涓搧绉嶉瀹惰繃璇勩€?/span>

浠庤繃璇勪紒涓氳€岃█锛?/span>9鏈堣窘瀹佹捣鎬濈浣嶅眳绗竴锛屾湁3涓搧绉嶉€氳繃涓€鑷存€ц瘎浠枫€傚叾娆℃槸涓婃捣鏃笢娴锋櫘鑽笟涓庢睙鑻忎竾楂樿嵂涓氾紝鍧囨湁2涓搧绉嶉€氳繃涓€鑷存€ц瘎浠枫€?/span>

35涓搧绉嶈繃璇勶紒8涓搧绉嶉瀹惰繃璇勶紝杈藉畞娴锋€濈棰嗚窇

鍥? 2021骞?鏈堜紒涓氶€氳繃鍝佺鏁癟OP10 鏁版嵁鏉ユ簮锛氳嵂鏅烘暟鎹紝鑽櫤鍜ㄨ鏁寸悊

杈藉畞娴锋€濈鍒惰嵂鏈夐檺鍏徃鏄浗瀹剁骇楂樻柊鎶€鏈紒涓氥€傚叕鍙告嫢鏈夊皬瀹归噺娉ㄥ皠鍓傦紙鍚鐏屽皝娉ㄥ皠鍣ㄣ€侀潪鏈€缁堢伃鑿岋級銆佸喕骞茬矇閽堝墏锛堝惈婵€绱犵被锛夈€佺矇閽堝墏锛堝ご瀛㈣弻绱犵被锛夈€佸ぇ瀹归噺娉ㄥ皠鍓傦紙鍚灞傚叡鎸よ緭娑茶锛夈€佸師鏂欒嵂绛?鏉′笓涓氱敓浜х嚎銆傚叕鍙稿缁堟敞閲嶄簬鏂颁骇鍝佺殑寮€鍙戯紝涓婂競鍙婄爺鍙戜骇鍝佹兜鐩栦簡鎶楁劅鏌撱€佹秷鍖栫郴缁熴€佽娑茬郴缁熴€佺缁忕郴缁熴€佽儍鑲犲钀ュ吇绛夊涓不鐤楅鍩熴€傛埅鑷崇洰鍓嶏紝杈藉畞娴锋€濈鍒惰嵂鏈夐檺鍏徃鍦ㄤ腑鍥戒笂甯備腑鏈?9涓搧绉嶇殑42涓嵂鍝佺敓浜ф壒鍑嗘枃鍙枫€傝鍏徃鐩墠宸茬敵鎶?瑙嗗悓鐢虫姤15涓搧绉嶏紝宸叉湁鐩愰吀甯曟礇璇哄徃鐞兼敞灏勬恫銆佷腑闀块摼鑴傝偑涔?姘ㄥ熀閰?16)/钁¤悇绯?16%)娉ㄥ皠娑层€佹敞灏勭敤鐩愰吀澶村鏇垮畨绛?1涓搧绉嶈繃璇勶紝娉ㄥ皠鐢ㄧ洂閰稿ご瀛㈡浛瀹変负棣栧杩囪瘎銆?/span>

涓婃捣鏃笢娴锋櫘鑽笟鏈夐檺鍏徃鎷ユ湁鐙珛鐨勭爺鍙戜腑蹇冿紝鍏徃鍦ㄦ湭鏉ュ皢鍦ㄥ垱鏂板拰澹佸瀿涓婂ぇ骞呭害澧炲姞鐮斿彂鎶曞叆锛岄€氳繃鑷富鐮斿彂銆佸澶栧悎浣滃拰鏀惰喘鍏锋湁浜у搧鍜岀爺鍙戣兘鍔涚殑浼佷笟锛屾垚涓轰互鐮斿彂涓哄熀纭€銆佷互鐥呬汉涓烘牳蹇冦€佷互甯傚満涓哄鍚戠殑鐗硅壊浼樺娍鏄庢樉銆佺爺鍙戝疄鍔涚獊鍑虹殑鍒涙柊椹卞姩鍨嬪厛杩涗紒涓氥€傝鍏徃鍦ㄤ腑鍥戒笂甯備腑鏈?9涓搧绉嶇殑106涓嵂鍝佺敓浜ф壒鍑嗘枃鍙枫€傝鍏徃鐩墠宸茬敵鎶?瑙嗗悓鐢虫姤15涓搧绉嶏紝宸叉湁鍗℃墭鏅埄鐗囥€佺~閰哥壒甯冧粬鏋楁敞灏勬恫绛?涓搧绉嶈繃璇勩€?/span>

姹熻嫃涓囬珮鑽笟鑲′唤鏈夐檺鍏徃鏄浗瀹剁骇楂樻柊鎶€鏈紒涓氾紝闆嗙爺鍙戙€佺敓浜с€侀攢鍞负涓€浣撱€傛嫢鏈夌墖鍓傘€佽兌鍥婂墏銆侀绮掑墏銆佹暎鍓傘€佽蒋鑳跺泭鍓傘€佹爴鍓傘€佸皬瀹归噺娉ㄥ皠鍓傜殑鑽搧鐢熶骇璁稿彲璇佸拰鑽搧GMP璁よ瘉銆傝鍏徃鍦ㄤ腑鍥戒笂甯傝嵂鍝佹暟鎹簱涓湁40涓壒鏂囷紝娑夊強39涓搧绉嶃€傛睙鑻忎竾楂樼洰鍓嶅凡鐢虫姤/瑙嗗悓鐢虫姤17涓搧绉嶏紝宸叉湁钂欒劚鐭虫暎銆佺緹鑻:閰搁挋鑳跺泭銆佸乏涔欐媺瑗垮潶娉ㄥ皠鐢ㄦ祿婧舵恫绛?0涓搧绉嶈繃璇勩€?/span>

浠庡搧绉嶇湅锛?鏈堟敞灏勭敤澶村缇庡攽閽犮€佹敞灏勭敤娉墭鎷夊攽閽犮€佺洂閰告捍宸辨柊娉ㄥ皠娑茬瓑5涓搧绉嶅潎鏈変袱瀹朵紒涓氳繃璇勶紝璇︽儏瑙佷笅鍥俱€?/span>

35涓搧绉嶈繃璇勶紒8涓搧绉嶉瀹惰繃璇勶紝杈藉畞娴锋€濈棰嗚窇

鍥? 2021骞?鏈堝搧绉嶉€氳繃浼佷笟鏁癟OP10 鏁版嵁鏉ユ簮锛氳嵂鏅烘暟鎹紝鑽櫤鍜ㄨ鏁寸悊

娉ㄥ皠鐢ㄥご瀛㈢編鍞戦挔锛岄€傜敤浜庢不鐤楃敱瀵瑰ご瀛㈢編鍞戦挔鏁忔劅鐨勯噾榛勮壊钁¤悇鐞冭弻銆佸ぇ鑲犳潌鑿屻€佽偤鐐庢潌鑿屻€佸彉褰㈡潌鑿屻€佹懇姘忔懇鏍硅弻銆佹櫘缃楃淮鐧绘柉鑿屽睘銆佹嫙鏉嗚弻灞炪€佹秷鍖栭摼鐞冭弻灞炲強鏅綏娌冭弻灞烇紙鍙岃矾鏅浄娌冭弻闄ゅ锛夋墍寮曡捣鐨勪笅杩版劅鏌擄細璐ヨ鐥囷紱鎬ユ€ф敮姘旂鐐庛€佽偤鐐庛€佽偤鑴撹偪銆佽創鑳搞€佹參鎬у懠鍚搁亾鐤剧梾缁у彂鎰熸煋锛涜唨鑳辩値锛岃偩鐩傝偩鐐庯紱鑵硅啘鐐庯紱鑳嗗泭鐐庛€佽儐绠$値锛涘墠搴ぇ鑵虹値銆佸瓙瀹唴鎰熸煋銆佸瓙瀹檮浠剁値銆佸瓙瀹梺缁勭粐鐐庯紱棰岄鍛ㄥ洿铚傜獫缁囩値銆侀鐐庛€傜幇涓浗鏈夎鍝佺鐨勬壒鏂?0涓紝娑夊強28瀹朵紒涓氥€傜洰鍓嶅凡鏈?瀹朵紒涓氬鍏惰繘琛屼簡涓€鑷存€ц瘎浠风敵鎶ワ紝宸叉湁4瀹朵紒涓氳繃璇勩€?/span>

娉ㄥ皠鐢ㄦ钞鎵樻媺鍞戦挔锛岄€傚簲鐥囦负閫傜敤浜庡崄浜屾寚鑲犳簝鐤°€佽儍婧冪枴銆佹€ユ€ц儍绮樿啘鐥呭彉锛屽鍚堟€ц儍婧冪枴绛夋€ユ€т笂娑堝寲閬撳嚭琛€銆傜幇涓浗鏈夎鍝佺鐨勬壒鏂?14涓紝娑夊強70瀹朵紒涓氾紝宸叉湁32瀹朵紒涓氬鍏惰繘琛屼簡涓€鑷存€ц瘎浠风敵鎶ワ紝宸叉湁14瀹朵紒涓氳繃璇勩€?/span>

鐩愰吀婧村繁鏂版敞灏勬恫锛岄€傚簲鐥囦负鐢ㄤ簬鎱㈡€ф敮姘旂鐐庡強鍏朵粬鍛煎惛閬撶柧鐥呬即鏈夐粡鐥帮紝涓嶆槗鍜冲嚭鑰呫€?/span>

44涓搧绉嶇敵鎶ワ紝娉ㄥ皠鍓傝秴60%

2021骞?鏈堜唤CDE鏂板涓€鑷存€ц瘎浠峰彈鐞嗗彿58涓?娑夊強31瀹朵紒涓氱殑44涓搧绉嶏紝鍏朵腑娉ㄥ皠鍓傚崰姣斿啀娆¤秴杩?0%銆?/span>

35涓搧绉嶈繃璇勶紒8涓搧绉嶉瀹惰繃璇勶紝杈藉畞娴锋€濈棰嗚窇

鍥? 2021骞?鏈堢敵鎶ュ墏鍨嬭鎯?鏁版嵁鏉ユ簮锛氳嵂鏅烘暟鎹紝鑽櫤鍜ㄨ鏁寸悊

鐢虫姤鍝佺鑰岃█锛?021骞?鏈堬紝娉ㄥ皠鐢ㄥ搶鎷夎タ鏋楅挔銆佹敞灏勭敤澶村鍞戞灄閽犮€佹敞灏勭敤澶村缇庡攽閽犲潎鏈?涓彈鐞嗗彿琚壙鍔炪€傝鎯呰涓嬪浘

35涓搧绉嶈繃璇勶紒8涓搧绉嶉瀹惰繃璇勶紝杈藉畞娴锋€濈棰嗚窇

鍥? 2021骞?鏈堝搧绉嶇敵鎶ュ彈鐞嗗彿鏁癟OP10 鏁版嵁鏉ユ簮锛氳嵂鏅烘暟鎹紝鑽櫤鍜ㄨ鏁寸悊

娉ㄥ皠鐢ㄥ搶鎷夎タ鏋楅挔锛岄€傚簲鐥囦负閫傜敤鏁忔劅鑲犳潌鑿岀缁嗚弻銆侀摐缁垮亣鍗曡優鑿屻€佷笉鍔ㄦ潌鑿屽睘鎵€鑷寸殑璐ヨ鐥囥€佷笂灏胯矾鍙婂鏉傛€у翱璺劅鏌撱€佸懠鍚搁亾鎰熸煋銆佽儐閬撴劅鏌撱€佽吂鑵旀劅鏌撱€佺泦鑵旀劅鏌撲互鍙婄毊鑲ゃ€佽蒋缁勭粐鎰熸煋绛夈€傚搶鎷夎タ鏋椾笌姘ㄥ熀绯栬嫹绫昏仈鍚堝簲鐢ㄤ害鍙敤浜庢湁绮掔粏鑳炲噺灏戠棁鍏嶇柅缂洪櫡鐥呬汉鐨勬劅鏌撱€傜幇涓浗鏈夎鍝佺鐨勬壒鏂?6涓紝娑夊強29瀹朵紒涓氥€傜洰鍓嶄粎鐟為槼鍒惰嵂鑲′唤鏈夐檺鍏徃涓庢睙鑻忔捣瀹忓埗鑽湁闄愬叕鍙稿鍏惰繘琛屼簡涓€鑷存€ц瘎浠风敵鎶ャ€?/span>

娉ㄥ皠鐢ㄥご瀛㈠攽鏋楅挔锛岄€傚簲鐥囦负閫傜敤浜庢不鐤楁晱鎰熺粏鑿屾墍鑷寸殑涓€崇値銆佹敮姘旂鐐庛€佽偤鐐庣瓑鍛煎惛閬撴劅鏌撱€佸翱璺劅鏌撱€佺毊鑲よ蒋缁勭粐鎰熸煋銆侀鍜屽叧鑺傛劅鏌撱€佽触琛€鐥囥€佹劅鏌撴€у績鍐呰啘鐐庛€佽倽鑳嗙郴缁熸劅鏌撳強鐪笺€佽€炽€侀蓟銆佸枆绉戠瓑鎰熸煋銆傛湰鍝佷篃鍙綔涓哄绉戞墜鏈墠鐨勯闃茬敤鑽€傛湰鍝佷笉瀹滅敤浜庝腑鏋㈢缁忕郴缁熸劅鏌撱€傚鎱㈡€у翱璺劅鏌擄紝灏ゅ叾浼存湁灏胯矾瑙e墫寮傚父鑰呯殑鐤楁晥杈冨樊銆傛湰鍝佷笉瀹滅敤浜庢不鐤楁穻鐥呭拰姊呮瘨銆傜幇涓浗鏈夎鍝佺鐨勬壒鏂?35涓紝娑夊強68瀹朵紒涓氥€傜洰鍓嶅凡鏈?3瀹朵紒涓氬鍏惰繘琛屼簡涓€鑷存€ц瘎浠风敵鎶ワ紝宸叉湁6瀹朵紒涓氳繃璇勩€?/span>

浠庝紒涓氳搴?/span>锛?鏈堟睙鑻忔捣瀹忓埗鑽湁4涓彈鐞嗗彿鐢虫姤涓€鑷存€ц瘎浠疯幏鍙楃悊锛屼綅灞呮棣栥€傚叾娆℃槸鍗庝腑鑽笟涓庣寤虹渷绂忔姉鑽笟鍧囨湁3涓彈鐞嗗彿鐢虫姤涓€鑷存€ц瘎浠疯幏鍙楃悊锛屽苟鍒楃浜岋紝璇︽儏瑙佷笅鍥俱€?/span>

35涓搧绉嶈繃璇勶紒8涓搧绉嶉瀹惰繃璇勶紝杈藉畞娴锋€濈棰嗚窇

鍥? 2021骞?鏈堜紒涓氱敵鎶ュ彈鐞嗗彿鏁癟OP10 鏁版嵁鏉ユ簮锛氳嵂鏅烘暟鎹紝鑽櫤鍜ㄨ鏁寸悊

姹熻嫃娴峰畯鍒惰嵂鏈夐檺鍏徃鏄竴涓柊鍨嬬殑鐜颁唬鍖栧埗鑽紒涓氥€傜洰鍓嶅叕鍙告嫢鏈夊喕骞茬矇閽堝墏銆佹棤鑿岀矇閽堝墏鐢熶骇娴佹按绾匡紝鐙珛鐨勮川妫€涓績锛屽畬澶囩殑妫€娴嬩华鍣ㄥ強璁炬柦锛涘叕鍙稿熀纭€绠$悊鎵庡疄锛屾妧鏈姏閲忛泟鍘氾紝鍏锋湁瀹屽杽鐨勮川閲忎繚璇佷綋绯伙紝涓ユ牸鎸塆MP缁勭粐鐢熶骇銆備腑鍥戒笂甯傝嵂鍝佹暟鎹簱涓鍏徃鎷ユ湁鎵规枃31涓紝娑夊強8涓搧绉嶃€傛埅鑷崇洰鍓嶏紝璇ュ叕鍙稿娉ㄥ皠鐢ㄥ搶鎷夎タ鏋楅挔銆佹敞灏勭敤鍝屾媺瑗挎灄閽犱粬鍞戝反鍧﹂挔杩涜浜嗕竴鑷存€ц瘎浠风敵鎶ュ苟鑾峰彈鐞嗐€?/span>

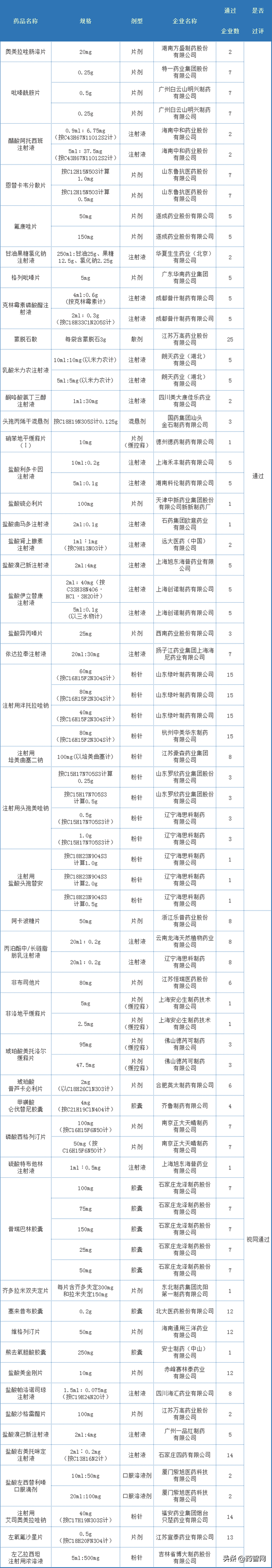
闄勮〃1锛?021骞?鏈堥€氳繃锛堝惈瑙嗗悓閫氳繃锛変竴鑷存€ц瘎浠疯鎯呰〃

35涓搧绉嶈繃璇勶紒8涓搧绉嶉瀹惰繃璇勶紝杈藉畞娴锋€濈棰嗚窇

闄勮〃2锛?021骞?鏈堢敵鎶ヤ竴鑷存€ц瘎浠疯鎯呰〃

35涓搧绉嶈繃璇勶紒8涓搧绉嶉瀹惰繃璇勶紝杈藉畞娴锋€濈棰嗚窇

鏁版嵁鎴鑷?021骞?鏈?9鏃?/p>

鏁版嵁鏉ユ簮锛氳嵂鏅烘暟鎹豢鍒惰嵂涓€鑷存€ц瘎浠峰垎鏋愮郴缁?/span>

35涓搧绉嶈繃璇勶紒8涓搧绉嶉瀹惰繃璇勶紝杈藉畞娴锋€濈棰嗚窇

璐d换缂栬緫锛氱悏鐠?/span>

澹版槑锛氭湰鏂囪鐐逛粎浠h〃浣滆€呮湰浜猴紝涓嶄唬琛ㄨ嵂鏅虹綉绔嬪満锛屾杩庡湪鐣欒█鍖轰氦娴佽ˉ鍏咃紱濡傞渶杞浇锛岃鍔″繀娉ㄦ槑鏂囩珷浣滆€呭拰鏉ユ簮銆?/span>

35涓搧绉嶈繃璇勶紒8涓搧绉嶉瀹惰繃璇勶紝杈藉畞娴锋€濈棰嗚窇

蜀ICP备15013208号-3