我公司出售高质量的氨基酸液、氨基酸原粉、氨基酸微量元素、eddha铁、螯合铁等并支持肥料产品的定制,欢迎来电,免费索取样品!

  • 公司地址
    中国,四川,成都
  • 联系电话
    18681783931

水解氨基酸蛋白粉(氨基酸在农业上的应用价值)

水解氨基酸蛋白粉

农作物氨基酸

一、什么是氨基酸及发展

氨基酸(amino acid),是指一类含有羧基并在与羧基相连的碳原子下连有氨基的有机化合物。氨基酸是构成生物体蛋白质并同生命活动有关的最基本的物质,是在生物体内构成蛋白质分子的基本单位,与生物的生命活动有着密切的关系。它在抗体内具有特殊的生理功能,是生物体内不可缺少的营养成分之一。20世纪以来,科学家对氨基酸的应用研究重点一直放在人类营养和动物营养上,忽视了其在植物营养上的重要作用。最近几十年,植物生理学逐渐发展起来,氨基酸的重要作用也被发掘了出来。

首先科学家发现氨基酸有左旋和右旋之分,被定义为L-型氨基酸(左旋氨基酸)和D-型氨基酸(右旋氨基酸),L-型氨基酸是D-型氨基酸的镜像,就像是人的双手,左手是右手的镜像,左旋就像人的左手,右旋就像人的右手。

氨基酸在农业上的应用价值

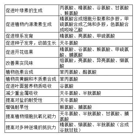
二、植物必需的18种氨基酸的名称和作用

动植物只能利用L-型氨基酸(左旋氨基酸),而D-型氨基酸只能够被某些细菌和真菌所利用,不能给动植物体所利用。只有左旋氨基酸才具有生物活性,才能被动植物所吸收利用。科学家研究发现自然界中氨酸种类有300多种,植物生长所必需的氨基酸只有18种。

氨基酸在农业上的应用价值

不同的氨基酸对作物的生理功能不同,但是氨基酸之间又有协同性,相互依存,缺乏其中一种会导致其他氨基酸的代谢过程受阻,种植农作物时按需求效果选取氨基酸种类,尽量挑选组分完全的产品,也就是说这个肥料最好是含有18种氨基酸。

氨基酸在农业上的应用价值

三、生物酶解法制取氨基酸的优势

常见的氨基酸按照来源分为植物源氨基酸动物源氨基氨酸,按照提取方法,可以分为生物酶解氨基酸酸碱水解氨基酸化学合成氨基酸等

酸碱水解是国家在提取农用氨基酸中最常用的方法。一般来讲,动物源的氨基酸,是通过高温化学水解法制成的,高温大概在100~110℃。

采用酸碱水解的方法时,对原料无需进行净化处理,用盐酸、硫酸或者烧碱进行水解,所以半胱氨酸、色氨酸、组氨酸就被破坏了,从而造成氨基酸的组分不全。

动物源性化学水解物由于氯化钠的存在而盐度较高,甚至能达到10%。利用酸碱水解法可将羽毛、人发、猪血等原料水解成为氨基酸。这种方法制备的氨基酸,由于外消旋的作用,DL混合型氨基酸"其拆分十分困难,L-型氨基酸(左旋氨基酸)和D-型氨基酸(右旋氨基酸)的含量也会发生变化,L-型氨基酸含量很少,从而导致生物活性降低。同时,这样的产品还含有大量的无机物、重金属残留和病原菌。

氨基酸在农业上的应用价值

生物酶解是水解蛋白质最温和的方法,是取得高活性左旋游离氨基酸的最佳方法,生物酶打断肽链,释放出很大数量的左旋氨基酸。为了确保酶的正确活性,需要严格控制时间、pH值、温度。作为工业化的生产,这个生产过程必须在机械设备中才能够完成,要识别连接氨基酸的各种酶。在反应中,氨基酸不经过任何改变就被释放出来,氨基酸维持其原来的螺旋状态,可以被植物直接吸收并参与到代谢过程中,这种方法的话不仅保持了18种左旋氨基酸的完整性及生物活性,而且还能够产生小肽、多种有机酸以及其他具有生物刺激作用的植物生长因子。同时,小肽和游离氨基酸的含量较高。

一些先进的技术,包括膜技术、蛋白切割技术等,可以根据分子量的需求进行定向剪切,得到需要的分子量区间。采用这种方法的话,小肽分子量可以做到1000道尔顿以下,更利于作物吸收利用。

综上:只有经过生物酶解生产出来的左旋游离氨基酸才具有高生物活性,才可以被植物完全的吸收,同时没有重金属、高氯、高钠的残留风险。

四、游离氨基酸对植物的作用

氨基酸含有多种官能团,被活化后的氨基酸成为高效生物活性物质,对作物生长发育及体内生理代谢有刺激作用,活化后的氨基酸高效生物活性物质按一定浓度采用浸种、浸根、蘸根、喷酒、浇灌、做底肥等方式,对各种作物都有明显的刺激效果。

1、提高植物的抗逆性能

植物在遇到高温、低温、霜冻、虫害、冰雹等对植物新陈代谢有负面影响的压力因素时,植物生长会受到影响。在这些胁迫条件发生前后,为植物提供直接和胁迫生理相关的氨基酸,对其有预防和恢复作用。

2、对植物光合作用的改善

左旋的甘氨酸和谷氨酸是植物组织形成和叶绿色合成过程中的基础代谢物,叶绿素是光合作用的驱动力。这些氨基酸有助于增加植物叶绿素浓度,保证更高程度的光合作用,使植物郁郁葱葱、生机勃勃。

3、对植物气孔的作用

除了光照、湿度和温度等外部因素,植物的气孔在氨基酸的帮助下可以打开或关闭,这种开闭过程有助于控制植物内部水分平衡。更重要的是能够有促进二氧化碳吸收,这是植物持续生长必需的条件。左旋的谷氨酸有利于气孔的开放。

4、根系发达,吸收力强

氨基酸对作物的根系发育有特殊的促进作用,许多农科人员称氨基酸为“根系肥料”,对根系的影响主要表现在,刺激根端分生组织细胞的分裂与增长,使幼苗发根快,次生根增多,根量增加,根系伸长,最终导致作物吸收水份和养份的能力大大增强。

5、对土壤植物群落的平衡。

农业土壤微生物区系的平衡,是有机质良好矿化的根本问题,也是根系周围良好土壤结构和肥力的基本问题。左旋的蛋氨酸是稳定微生物菌群细胞壁生长的因子。

6、对中微量元素有螯合作用

氨基酸和中微量元素一起施用的话,植物对中微量元素的吸收和运输变得更加容易,左旋的甘氨酸和谷氨酸是非常有效的螯合剂。

7、氨基酸和植物内源激素的关系

氨基酸是植物内源激素的代谢前体,例如色氨酸是吲哚乙酸合成的前体,精氨酸是多巴胺的前体,植物外部喷洒氨基酸,能够促进植物自身生长激素的形成,促进芽和根的增重。

8、对授粉和果实形成的影响

左旋脯氨酸有利于花粉繁殖,对授粉至关重要,左旋赖氨酸、蛋氨酸、谷氨酸是传粉的必须氨基酸,能够促进花粉的萌发和花粉管的长度,提高座果率,增强细胞壁,延长保质期,有利于提高果实的成熟期,有利于提升果实的风味儿。

、氨基酸复合微生物菌剂在农业上的应用

氨基酸在农业上的应用价值

氨基酸复合微生物菌剂是以植物氨基酸作为基质,利用其巨大的表面活性和吸附保持能力,加人植物生长发育所需要营养物质(氮、磷、钾、铁、铜、锰、锌、铝、硼等)与有益微生物菌种,经过赘合和络合形成的有机复合物。这种肥料既能保持大量元素的缓慢释放和充分利用,也能保证微量元素的稳效和长效。具有增强植物呼吸作用,改善植物氧化还原过程,促进植物的新陈代谢的良好作用。它能促进光合作用和叶绿素的形成,对氧化物活性、酶类活性、种子发芽、营养物质吸收,根系生长发育等生理生化过程均有明显的促进和激活作用。尤其是它与植物的亲合性是其它任何一种物质所无法比的。氨基酸肥料的功效集有机肥的长效、化肥的速效、生物肥的稳效和微肥的增效为一体。

氨基酸可对土壤进行改良促进土壤团聚体的形成

土壤团聚体是土壤结构的基本单位。使用氨基酸,可改变土壤中含盐过高、碱性过强、土粒高度分散、土壤结构性差的理化性状,促进土壤团聚体的形成,施用氨基酸后,土壤容重明显下降,土壤总孔隙度和持水量相应增加,有助于提高土壤保水保肥的能力,从而为植物根系生长发育创造良好的条件。

氨基酸对土壤微生物区系及酶活性的影响

土壤微生物是土壤组成成份中的重要原因之一,对土壤有机无机质的转化,营养元素的循环;以及对植物生命活动过程中不可少的生物活性物质—-酶的形成均有重要影响。氨基酸能促进土壤微生物的活动,增加土壤微生物的数量,增强土壤酶的活性,国内外大量研究资料证实,施用氨基酸可使好气性细菌、放线菌、纤维分解菌的数量增加。对加速有机物的矿化,促进营养元素的释放有利。

氨基酸在农业上的应用价值,农作物氨基酸

蜀ICP备15013208号-3