我公司出售高质量的氨基酸液、氨基酸原粉、氨基酸微量元素、eddha铁、螯合铁等并支持肥料产品的定制,欢迎来电,免费索取样品!

  • 公司地址
    中国,四川,成都
  • 联系电话
    18681783931

半必需氨基酸(人乳中的蛋白质组分及其功能 -三论婴幼儿配方食品配方知多少)

半必需氨基酸

调制乳蛋白质含量标准

中国疾病预防控制中心营养与健康所研究员、中国营养保健食品协会婴幼儿配方食品产业委员会主任委员 荫士安

中国营养保健食品协会婴幼儿配方食品产业委员会秘书长 陈福泉

  过去的30多年,随着人们对人乳成分的了解,婴幼儿配方食品(奶粉)的成分已经发展到接近人乳的成分。尽管通过这些尝试,流行病学调查或常规监测的结果均显示,婴幼儿配方食品喂养的婴儿在生长、神经发育、肠道微生态、免疫功能和传染病发病率方面仍然不如母乳喂养的婴儿,而且发生超重肥胖的风险增高。导致这样喂养结果差异的原因可能与人乳中存在的丰富的生物活性成分有关。例如,母乳蛋白可为喂养儿生长提供必不可少的必需/条件性必需氨基酸,母乳中含有丰富非营养作用的生物活性蛋白组分和肽(以及蛋白质在婴儿体内消化吸收过程中产生的肽)对喂养儿的组织构建和新陈代谢发挥重要作用。

  前文基于人体必需营养成分与可选择成分论述了婴幼儿配方乳粉的配方知多少以及产品品质的提升与发展方向,明确提出了婴幼儿配方食品(奶粉)的配方和品质提升应放在结构与功能改善方面,深入研究母乳中宏量营养素及其组分的组成、配比和相互比例对喂养儿的影响。后续将分别从蛋白质、脂肪和碳水化合的组分及功能论述婴幼儿配方食品的配方研发和品质提升的重点。

  一、人乳中蛋白质的组分特点

  蛋白质是组成人体一切细胞和组织的主要成分,也是母乳中最重要的营养成分之一,其含量与组成是决定母乳质量的重要指标,因此,母乳中蛋白质及其组分也是迄今人们关注和研究最多的母乳成分。

  人乳中不仅蛋白质含量丰富且种类多样,还含有诸多不同的蛋白质组分和许多具有生物活性的蛋白质和多肽。根据蛋白质组学的研究,人乳中含有的2000多种成分中1000多种是蛋白质、肽类和游离氨基酸,其中已知400多种蛋白质在机体的免疫反应、生长发育、细胞代谢、物质转运和蛋白质代谢中发挥重要作用。乳清蛋白和酪蛋白是构成人乳蛋白质的主要成分。

  1、主要蛋白质

  母乳中的蛋白质可分为三类,即乳清蛋白、酪蛋白和乳脂肪球膜蛋白(也被称为黏蛋白),分别占总蛋白的60%-80%、20%-40%和1%-4%。人乳中的乳清蛋白为液态,易于消化;而酪蛋白为胶束,进入喂养儿胃内以乳凝块或凝乳的形式存在,不易溶解。酪蛋白是牛乳的主要蛋白质,而人乳的主要蛋白质是乳清蛋白,乳脂肪球膜蛋白在乳汁中包裹着脂肪球。人乳中还含有多种功能性多肽,如乳铁蛋白降解或衍生的多肽和k-酪蛋白短链多肽等。

  2、乳清蛋白

  人乳中乳清蛋白包括a-乳清蛋白、乳球蛋白、骨桥蛋白、血清白蛋白、乳脂肪球膜蛋白等,含量最多的是α-乳清蛋白、免疫球蛋白(尤其富含分泌型IgA)、乳铁蛋白、溶菌酶、血清白蛋白和骨桥蛋白;而牛乳中主要的乳清蛋白是β-乳球蛋白,人乳中则不含这种乳清蛋白。虽然牛乳来源的a-乳清蛋白与人乳的乳清蛋白具有相似的氨基酸组成,但是色氨酸和半胱氨酸的含量相对较低。

  人乳蛋白组学分析结果显示,已识别乳清中115种独特的蛋白,其中35%与免疫功能有关,其他的功能涉及细胞间通讯(17%)、新陈代谢和能量产生(16%)和一般运输(12%)。

  3、乳酪蛋白

哺乳动物乳汁的酪蛋白可进一步分成αs1-酪蛋白、αs2-酪蛋白、β-酪蛋白和κ-酪蛋白。人乳中不含有αs2-酪蛋白,αs1-酪蛋白的含量很低且通常与k-酪蛋白形成复合物的形式存在,主要是β-酪蛋白、k-酪蛋白。在人乳中仅含有β-酪蛋白和k-酪蛋白,还有少量αs1-酪蛋白与钙离子相互作用,形成一种特殊的动态有序结构,即酪蛋白胶束。牛乳中存在αs1-酪蛋白、αs2-酪蛋白,也是牛奶酪蛋白的主要成分。人乳中总酪蛋白的70%是β-酪蛋白,即一种富含脯氨酸的酪蛋白。

  4、乳脂肪球膜

  人乳脂肪球膜(human milk fat globule membrane,HMFGM)近年来受到广泛关注和进行了较多的研究。HMFGM包含了复杂的蛋白质混合物、酶、中性脂肪和极性脂,人乳脂肪球膜中存在100多种蛋白(许多被认为是生物活性蛋白),包括胆盐刺激脂肪酶、黄嘌呤氧化酶、转铁蛋白和凝集素等。有分析结果显示,HMFGM中乳铁蛋白含量显著高于牛乳和羊乳,具有明显的抑菌抗菌活性。通过人乳蛋白组学分析,乳脂肪球膜中已识别191种蛋白中具有丰富的新陈代谢/能量产生功能的占21%,细胞间通讯19%,一般运输16%,参与免疫反应的20%。我国的一项研究结果显示,人乳脂肪球膜中蛋白种类和特异性蛋白(1545和1230)均多于牛乳(488和173)。

  5、含氮化合物

  母乳中的含氮化合物可分为蛋白质和非蛋白质含氮化合物(non-protein-nitrogen,NPN),人乳中的NPN主要包括游离脂肪酸、肽类、尿素、尿酸、肌酸与肌苷酸、核酸与核苷酸、氨基糖、胆碱、胆胺、氨、聚氨、生物喋呤、四氢生物喋呤、异黄蝶呤、乳清酸和激素等。人乳中NPN的含量也显著高于牛乳。

  人乳中某些NPN对婴儿的生长发育具有重要意义。例如,提供游离脂肪酸(如谷氨酸和谷氨酰胺参与氨基酸代谢)、牛磺酸与胆盐结合参与脂肪吸收;提供肉毒碱,参与脂肪氧化;尿素调节肠道菌群,为婴儿肠道中微生物菌群的增殖提供氮源,用于合成蛋白质和核苷酸,进一步还可转化为体蛋白质补充人乳蛋白质或某些氨基酸;提供核苷酸和核酸,在婴儿肠道和肝脏发挥代谢调节作用,参与蛋白质合成;N-乙酰氨基葡萄糖和N-乙酰神经氨酸促进婴儿肠道中双歧杆菌的生长,对婴儿早期神经系统生长是必需的;有部分肽类则是以激素形式存在,如生长激素、降钙素等。

  6、游离氨基酸

  母乳中必需氨基酸的含量和构成比可满足喂养儿的营养需要,是婴幼儿体内合成组织蛋白质和生物活性成分的重要来源。母乳中还富含多种游离氨基酸,如牛磺酸和谷氨酰胺等条件性必需氨基酸。

  二、人乳蛋白质及其组分含量的动态变化

  (一)粗蛋白含量

  1、哺乳阶段

  来自不同地区的母乳成分分析的结果显示,哺乳期间人乳中粗蛋白含量的整体变化趋势相似,初乳中蛋白质含量较高(因为含有非常高的sIgA和乳铁蛋白),随后逐渐降低,到成熟乳阶段蛋白质含量下降的速度减慢并趋于稳定(表1),但是不同国家间母乳蛋白质含量的差异较大。人初乳中含有较高的蛋白质主要与含有非常高的乳铁蛋白和分泌型免疫球蛋白A(sIgA)有关。

表1 人乳中蛋白质含量及其变化(g/L)

人乳中的蛋白质组分及其功能 -三论婴幼儿配方食品配方知多少


  2、昼夜节律   在24h母乳喂养期间,已有研究观察到成熟的母乳成分存在明显昼夜节律性变化,例如产后2个月内不同哺乳阶段的乳汁中氮和蛋白质含量昼夜节律性变化的分析结果显示,初乳和过渡乳的氮和蛋白质含量昼夜节律变化不明显,而夜间(20:00~8:00)成熟乳中氮和蛋白质含量显著高于白天(8:00~20:00),结果如表2所示。

表2 母乳中氮和蛋白质含量的昼夜节律变化①

人乳中的蛋白质组分及其功能 -三论婴幼儿配方食品配方知多少

  (二)乳清蛋白含量

  哺乳期间α-乳清蛋白、乳铁蛋白、分泌型免疫球蛋白A和骨桥蛋白的浓度变化与总蛋白含量相似,也呈现逐渐下降的趋势,如表3所示。母乳中含氮化合物的总量与哺乳阶段有关,初乳和过渡乳中含量很高,成熟乳中含量最低。与乳清蛋白和酪蛋白水平的这样较大的变化相比,哺乳期间乳脂肪球膜蛋白(分布在乳脂肪球膜上的蛋白质)的含量非常稳定。

表3 哺乳第一年人乳中总蛋白和主要乳清蛋白含量(g/L)①

人乳中的蛋白质组分及其功能 -三论婴幼儿配方食品配方知多少

  (三)乳清蛋白与酪蛋白比值

  我国的食品安全国家标准《婴儿配方食品(GB 10765-2021)》中规定乳基婴儿配方食品中乳清蛋白含量应≥60%,即产品中乳清蛋白与酪蛋白的比例应≥60:40。在泌乳期间,人乳中乳清蛋白含量以及与酪蛋白的比值是逐渐发生变化,哺乳初期人乳(初乳)中几乎检测不出β-酪蛋白,乳清蛋白与酪蛋白比值从泌乳早期的≥90:10到成熟乳的60:40和晚期成熟乳的50:50;而牛常乳中乳清蛋白与酪蛋白的比例为20:80。因此,如果基于母乳中乳清蛋白含量以及与酪蛋白比值的变化趋势,适用于新生儿期及之后的配方食品中乳清蛋白与酪蛋白的比值应分别为出生后10天内为90:10,10~20天为70~80:20~30,20天之后为60:40,适用于较大婴儿的为50:50(6月龄之后)。

  (四)酪蛋白

  人初乳和早产儿的乳母乳汁中酪蛋白含量非常低,然而随哺乳时间的延长,酪蛋白含量逐渐增加,构成较大部分的人乳蛋白。

  (五)过敏原

  人乳中不存在β-乳球蛋白,相反牛乳清蛋白中β-乳球蛋白约占50%,其他为α-乳清蛋白(20%)和乳铁蛋白(4%);因此β-乳球蛋白也被认为是牛乳中存在的潜在过敏原。

  三、人乳蛋白的功能作用

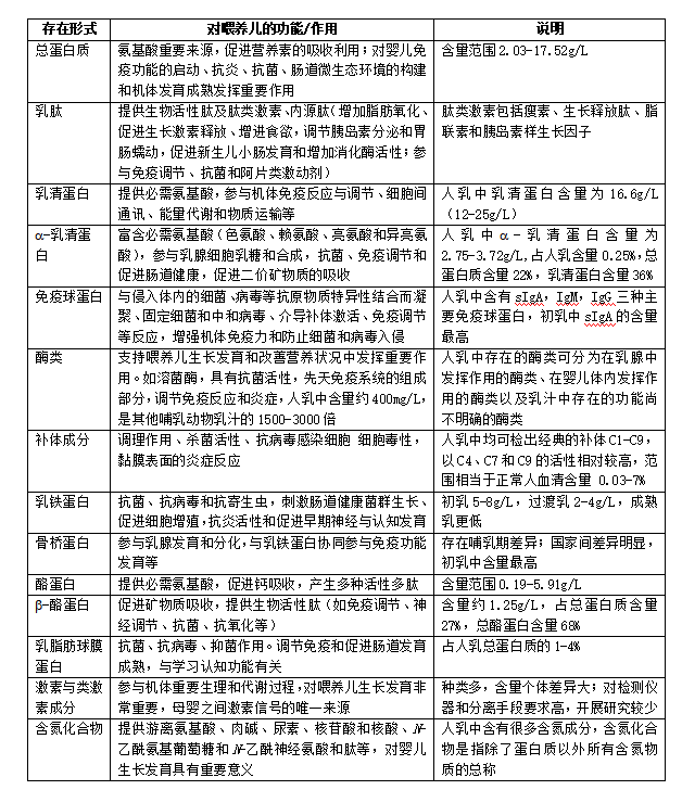
  由于母体本身存在的遗传差异和翻译后修饰影响乳腺乳蛋白的合成,使分泌乳汁中的蛋白质组分呈现非常复杂且多样化。人乳中蛋白质的主要存在形式与功能作用和含量汇总于表4。

  α-乳清蛋白是人乳中的主要蛋白质,约占乳清蛋白的40%,富含必需氨基酸,主要是色氨酸和半胱氨酸,参与乳糖合成,促进矿物质的吸收利用。人乳中乳铁蛋白约占乳清蛋白的25%,对广谱的细菌、病毒、酵母菌、真菌和寄生虫具有很强的抗菌活性。母乳中的酪蛋白是主要的可消化蛋白质,而乳清蛋白(如分泌型免疫球蛋白-sIgA)主要负责喂养儿的免疫力,两者的生物学作用取决于其结构,而乳脂肪球膜蛋白的生物学作用或健康益处还有待挖掘。

  人乳的蛋白质通过与不同的脂类和糖类(低聚糖)成分结合(如脂蛋白和糖蛋白)或相互作用,构成多种多样复杂的空间构型,在人类生命现象的本质规律与维系、机体多种复杂的组织构成和功能完整以及与新生儿和婴儿营养与健康状况中发挥无与伦比的重要作用。因此,研究的重点应放在母乳中蛋白质与蛋白质之间的相互作用、蛋白质的修饰、蛋白质的结构与功能、不同种类的多肽以及蛋白质与糖和脂类形成多种多样不同构型的糖蛋白(尤其是高度糖基化的蛋白质)、脂蛋白对喂养儿生长发育可能具有的近期影响与远期健康效应;而且根据人乳肽组学的研究,人乳中存在400余种不同形式的内源肽,且组分呈现的动态变化与喂养儿健康状况有关;母乳中的内源乳肽可能发挥的多种多样的生物学作用也有待深入研究。

表4 人乳中蛋白质的主要存在形式与功能作用

人乳中的蛋白质组分及其功能 -三论婴幼儿配方食品配方知多少


  综上所述,人乳和牛奶不仅在蛋白质的数量上有所不同,而且在质量上也有所不同,即使是调整了蛋白质组分构成的婴幼儿配方食品也是这样的情况,更明确地的解释是尽管婴幼儿配方食品的生产可模仿母乳的成分或性能,但无法证明婴幼儿配方食品中存在的蛋白质及其组分与人乳中的蛋白质具有相同的生物利用度、发挥相同或相似的生理功能/生物学效应,而且成熟的母乳含有完整(未水解)的优质蛋白质,蛋白质的水解在乳腺中就已开始,并在喂养儿的胃中继续进行。因此适合婴幼儿生长发育特点的配方食品的组方设计及其品质的提升,其基础应全面了解母乳中的蛋白质组分、含量和存在的结构形式(构象)。然而,我们目前关于人乳中这些成分和功能形式的了解仍处于初始阶段;已知人乳中蛋白质的质量和三维构象以及丰富的生物活性蛋白质组分对于维持婴儿的最佳生长发育和抵抗疾病均至关重要,然而至今婴幼儿配方食品的研究还甚少涉及这方面;母乳中的蛋白质含量及组分随哺乳期的进程变化明显,尤其是从初乳(0~7天)到过渡乳(8~14天)以及成熟乳(15天之后)期间,而婴幼儿配方食品中的蛋白质含量是固定的。因此,婴幼儿配方食品的研发工作不仅要关注蛋白质的含量,还要研究其不同的组分、结构形式(三维构象)以及与糖和脂质形成复合物的形式和功能作用等。

  最后,随着代谢组组学和蛋白质组学研究的概念、分析技术与检测方法的进步,为人乳蛋白质及其组分对喂养儿健康状况近期和远期影响等研究指明了方向。例如,母乳中含有的成百上千种不同的蛋白质对喂养儿的组织构建和生长发育轨迹、在喂养儿的营养素吸收、转运、分布和利用以及促进生长、免疫防御、肠道功能成熟和认知发育等方面发挥的重要生物学作用;生物活性多肽、蛋白质与脂质和碳水化合物形成的多种多样的复合物在机体物质代谢、生理功能以及健康和疾病发生轨迹的影响;乳蛋白、生物活性多肽及其形成的复杂化合物与早产儿、低出生体重儿或乳蛋白过敏儿发生的关系以及在喂养中的作用等。这些方面的研究结果将有助于婴幼儿配方食品配方的改进和品质提升。

了解更多资讯可关注中国营养保健食品协会官网、协会微信公众号及协会抖音官方账号。

人乳中的蛋白质组分及其功能 -三论婴幼儿配方食品配方知多少,调制乳蛋白质含量标准

蜀ICP备15013208号-3