我公司出售高质量的氨基酸液、氨基酸原粉、氨基酸微量元素、eddha铁、螯合铁等并支持肥料产品的定制,欢迎来电,免费索取样品!

  • 公司地址
    中国,四川,成都
  • 联系电话
    18681783931

氨基酸己(常用止血药,傻傻分不清?详解图表来了)

氨基酸己

止血药物用法

止血药是临床抢救生命、治疗疾病时极为重要且必不可少的一类药物。合理使用止血药,可以挽救患者生命;使用不当,则可引起致命不良反应。

一、作用于血管的止血药

代表药物:垂体后叶素、生长抑素、奥曲肽和特利加压素。

1.作用机制:

可直接作用于血管平滑肌,收缩动脉、静脉、毛细血管,减少内脏血流量,促进血管破损处的血凝过程,从而起到止血作用。

垂体后叶素:小剂量可增强子宫的节律性收缩,大剂量能引起强直性收缩,使子宫基层血管压迫而起止血作用,不仅用于急性呼吸道咯血,也用于产后出血。

2.临床应用:

常用止血药,傻傻分不清?详解图表来了

温馨提示:

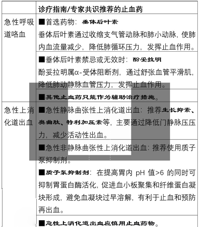
急性呼吸道咯血:多由支气管动脉或肺动脉血管破裂所致,其他止血药只能作为辅助治疗措施。

急性上消化道出血:慎用其他止血药物。氨甲环酸对病死率、再出血率没有改善,血凝酶疗效均不肯定,维生素K尚未相关RCT研究报道。

二、降低毛细血管通透性的药物

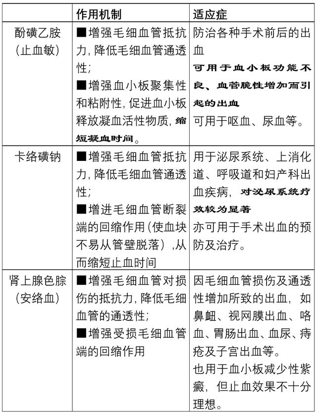
代表药物:酚磺乙胺(止血敏)、卡络磺钠、肾上腺色腙(安络血)。

1.作用机制:

卡络磺钠、肾上腺色腙:可降低毛细血管通透性、增强毛细血管抵抗力,增进毛细血管断裂端的回缩作用(使血块不易从管壁脱落),可缩短止血时间,但不影响凝血过程。

酚磺乙胺:除可降低毛细血管通透性、增强毛细血管抵抗力外,还可增强血小板聚集性和粘附性,促进血小板释放凝血活性物质,缩短凝血时间。

2.临床应用:

常用止血药,傻傻分不清?详解图表来了

三、凝血因子制剂

代表药物:人凝血酶原复合物、人纤维蛋白原。

1.作用机制:

提高血液中凝血因子的浓度。

凝血因子Ⅰ又名纤维蛋白原,凝血因子Ⅱ又名凝血酶原。

2.临床应用:

常用止血药,傻傻分不清?详解图表来了

常用止血药作用机制

常用止血药,傻傻分不清?详解图表来了

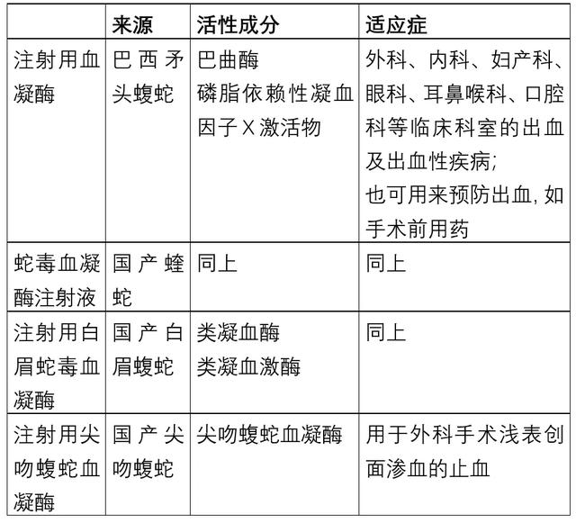
四、具有凝血酶样作用的药物

代表药物:注射用血凝酶、注射用尖吻蝮蛇血凝酶、注射用白眉蛇毒血凝酶、蛇毒血凝酶注射液。

1.作用机制:

血凝酶具有凝血酶样作用,可直接水解纤维蛋白原,使其变为纤维蛋白,发挥止血作用。

血凝酶需要血小板黏附聚集、释放暴露血小板磷脂后,才会激活有效成分,仅在血管破损处加速生理性凝血过程而止血,几乎无血栓风险。

2.临床应用:

常用止血药,傻傻分不清?详解图表来了

五、抗纤维蛋白溶解药

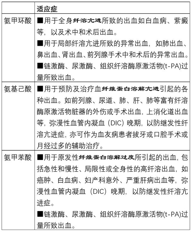
代表药物:氨基己酸、氨甲环酸、氨甲苯酸。

1.作用机制:

纤溶酶原与纤维蛋白结合后,才能转化为具有活性的纤溶酶。

氨基己酸、氨甲环酸、氨甲苯酸,通过竞争性阻断纤溶酶原与纤维蛋白结合,抑制纤溶酶原的激活。

氨甲环酸的抗纤溶活性为氨甲苯酸的6~10倍,临床较为常用。

常用止血药,傻傻分不清?详解图表来了

2.临床应用:

常用止血药,傻傻分不清?详解图表来了

在脑出血、骨科手术中的应用:

常用止血药,傻傻分不清?详解图表来了

六、促凝血因子活化药

代表药物:维生素K。

1.作用机制:

维生素k是凝血因子Ⅶ、Ⅸ、Ⅹ、Ⅱ活化所必须的物质。缺乏维生素K可引起出血。

常用止血药,傻傻分不清?详解图表来了

2.临床应用:

常用止血药,傻傻分不清?详解图表来了

温馨提示:

维生素K不容易穿过胎盘。母体与胎儿的维生素K平均浓度比值在20:1~40:1,刚刚出生的新生儿几乎都有维生素K的相对缺乏。

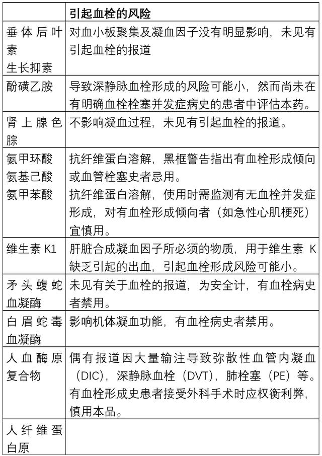
七、不同止血药引起血栓的风险

常用止血药,傻傻分不清?详解图表来了

合理使用止血药,不仅需要了解止血药的作用机理及特点,更需要根据患者的病理生理状态有针对性适量使用,才能做到临床止血安全有效。

常用止血药,傻傻分不清?详解图表来了,止血药物用法

蜀ICP备15013208号-3