我公司出售高质量的氨基酸液、氨基酸原粉、氨基酸微量元素、eddha铁、螯合铁等并支持肥料产品的定制,欢迎来电,免费索取样品!

  • 公司地址
    中国,四川,成都
  • 联系电话
    18681783931

全自动氨基酸分析仪(氨基酸分析仪原理、分类及几种氨基酸分析仪的比较)

全自动氨基酸分析仪

用氨基酸自动分析仪测定几种

概述

氨基酸分析仪是一种分析仪器,采用经典的阳离子交换色谱分离、茚三酮柱后衍生法,对蛋白质水解液及各种游离氨基酸的组分含量进行分析。

氨基酸分析仪原理、分类及几种氨基酸分析仪的比较

工作原理

通常细分为两种系统:蛋白水解分析系统(钠盐系统)和游离氨基酸分析系统(锂盐系统),利用不同浓度和pH值的柠檬酸钠或柠檬酸锂进行梯度洗脱。其中钠盐系统一次最多分析约25种氨基酸,速度较快,基线平直度好;锂盐系统一次最多分析约50种氨基酸,速度较慢,基线一般不如钠盐系统好。

应用

全自动氨基酸分析仪主要应用:各种物质中18种氨基酸的定性定量分析。

1.饲料上的应用:

质量控制:各种饲料必需氨基酸的含量和它们之间的比例必须恰当,测定原料和产品中的氨基酸含量,以达到保证质量的目的。

真伪鉴别:鱼粉氨基酸组成特点是赖氨酸、蛋氨酸含量高,氨基酸分析结果很容易就可以区别它的真伪。

2.农业、食品、饮料及玉米、大豆、小麦等农作物的氨基酸含量进行检测;对果汁、饮料进行真伪的鉴别;检验测定茶氨酸来鉴别真伪茶叶;对酱油级别的认定。。

分类

氨基酸分析仪按其分离和检测方法的不同可分为两大类型。

第一类是基于阳离子交换柱分离、柱后茚三酮衍生光度法测定的经典方法(IEC)。此类方法于1972年获诺贝尔奖,是当今国际标准和国家标准以及仲裁和涉外的方法。

第二类是所有基于反相色谱分离、柱前衍生、荧光或紫外检测的高效液相法(HPLC)以及阴离子交换分离直接安培法检测的离子色谱法(IC)。

选型指南

1、原理。基于阳离子交换柱分离、柱后茚三酮衍生、光度法测定的离子交换色谱法(IEC)。此类方法由Stein和Moore两人1958年发明,并于1972年获诺贝尔奖,是当今国际标准和国家标准以及仲裁和涉外的方法。

2、重要指标。满足分析需要的技术指标如分离度、重复性等要求,而其中的分离度又是更为重要的指标,因为,色谱理论一般以分离度达到1.2作为两峰基本分离的判定前提,只有峰分开了,才有意义去讨论定性和定量的重复性。

3、指标的真实性。有些厂家只标出个别氨基酸的指标如Asp或Arg,或只用平均数据替代全部数据等等,而仪器性能好,经营信誉较高的厂家就会标出全部氨基酸的指标供用户参考。

4、仪器的可靠性。如果仪器今天堵了、明天漏了,用户不仅要付出大量人力财力,分析结果的可信度也将大打折扣。

5、仪器的运行成本。例如是否可以使用国产试剂、柱子寿命(以多少次进样计算、而不以多少年计算)等。

6、仪器设计是否有利于氨基酸分析。例如是否有惰性气体保护(茚三酮极易被氧化)、是否提供在线脱气、是否提供溶液和样品的制冷控制等。

7、售后服务。分析过程中遇到困难是在所难免,厂家必须能够快速响应、尽快解决问题。另外,常用备件的价格也是一个重要因素,因为用户在购买前一般难以注意到售后的问题,而很多厂家也没有公示自己的常用备件价格,这就为将来的使用埋下了隐患,事实上,也的确有很多仪器在出现一些看似微小的故障之后,就因为维修费用太高而被“束之高阁”。

几种氨基酸分析仪比较

常规氨基酸分析是指20种蛋白水解氨基酸和40余种游离氨基酸的分析。氨基酸分析仪自1958年问世以来,不断借助现代化的硬件和软件更新换代,现已发展成为现代食品、饲料、生物技术、医药卫生和生命科学等行业氨基酸分析必不可少的自动化常规检测设备。

氨基酸分析仪按其分离和检测方法的不同可分为两大类型。第一类是基于阳离子交换柱分离、柱后茚三酮衍生光度法测定的经典方法(IEC)。此类方法于1972年获诺贝尔奖,是当今国际标准和国家标准以及仲裁和涉外的方法。第二类是所有基于反相色谱分离、柱前衍生、荧光或紫外检测的高效液相法(HPLC)以及阴离子交换分离直接安培法检测的离子色谱法(IC)。两类方法的特性比较见表1。

氨基酸分析仪原理、分类及几种氨基酸分析仪的比较

说明:IEC离子交换色谱;PITC异硫氰酸苯酯;OPA邻苯二甲醛;FMOC 9-芴基甲氧羰酰氯;AQC 6-氨基-喹啉基-N-羟基琥贝酰亚胺-氨基甲酸酯;DABS-Cl 二甲基氨基偶氮苯磺酰氯

由表1可见,IEC标准方法优于HPLC非标准方法,且此类仪器为专用型自动氨基酸分析仪器。

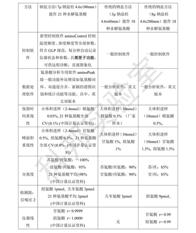
国外氨基酸分析仪器中,基于IEC标准方法原理并按照国家计量法规规定迄今业已正式通过国家技术质量监督总局型式认证的,有日立公司的L-8800,安玛西亚公司的30系列和安米诺西斯公司的A200型三种氨基酸分析仪。尚待通过计量认证的有Sykam和Jeol。而提供HPLC型氨基酸分析仪器的外国厂家有沃特斯、安捷伦、岛津和戴安等。但此类仪器用做氨基酸分析仪器时,还须首先通过氨基酸分析的计量认证。上述三家IEC型仪器的性能和技术参数见表2。

氨基酸分析仪原理、分类及几种氨基酸分析仪的比较

氨基酸分析仪原理、分类及几种氨基酸分析仪的比较

氨基酸分析仪原理、分类及几种氨基酸分析仪的比较

氨基酸分析仪原理、分类及几种氨基酸分析仪的比较,用氨基酸自动分析仪测定几种

蜀ICP备15013208号-3