我公司出售高质量的氨基酸液、氨基酸原粉、氨基酸微量元素、eddha铁、螯合铁等并支持肥料产品的定制,欢迎来电,免费索取样品!

  • 公司地址
    中国,四川,成都
  • 联系电话
    18681783931

氨基酸饮品价格(固体饮料冒充特医奶粉潜入医院商店,瞄准过敏婴幼儿)

氨基酸饮品价格

固体饮料冒充特医奶粉潜入医院商店,瞄准过敏婴幼儿

过敏、早产、高胆红素血征……这些疾病或症状往往令一些幼儿无法正常进食,特殊医学用途配方食品的出现则有效解决了这类孩子的营养摄入问题。然而近日有消费者在医院周边商店发现,一种宣称能解决婴幼儿过敏等问题的“配方粉”在产品包装上同时标注“固体饮料”,疑似冒充特医食品。

针对这一现象,自5月6日起,新京报记者以过敏患儿家长身份对北京部分医院及周边进行实地走访调查,发现在3家医院的院内商店售卖标称宁波特壹食品有限公司、青岛金大洋乳业有限公司生产的具有一定功能性质的“配方粉”,还有医院的医生对相关产品进行推荐。经查询,这些“配方粉”实为固体饮料,均未取得特医食品的注册资质。

据宁波特壹负责人透露,此类产品主要流向母婴和医务渠道,在缴纳一定“进门费”后可进入医院院内商店销售。另外,医生每成功推荐一罐产品可拿到60元左右的提成。医院消化科、儿保科、儿童ICU等有处方权的大夫,都是销售人员重点“公关”的对象。

固体饮料冒充特医奶粉潜入医院商店,瞄准过敏婴幼儿

【调查】

固体饮料冒充特配粉

新京报记者注意到,宁波特壹食品有限公司京东旗舰店展示的“肽敏康”“佳瑞宝”等“配方粉”产品,同时打出了“固体饮料”字样。金大洋乳业官网展示的“贝儿康”“特能”“爱贝儿”等7个系列的产品包装上,也同时出现了“配方粉”和“固体饮料”两种标称。

宁波特壹和金大洋乳业的这些“配方粉”究竟属于什么性质的产品?4月29日,新京报记者以消费者身份拨打金大洋乳业官方客服电话,工作人员称,其产品中的蛋白质是经过了水解的,因此属于“特配粉”,“我们也在申报国家特殊医学配方粉,不过在下证之前就找一个最接近的乳蛋白固体饮料的标准。”

宁波特壹食品工作人员则表示,公司一款深度水解奶粉这两个月预计就能拿到特医食品的注册资质,“后期就可以把‘固体饮料’去掉了。”

在官网,宁波特壹食品宣称其“专注于特殊医学用途配方食品的研发及生产,为慢病人群提供科学、健康、安全的营养补给”。而金大洋乳业在不久前的第29届北京国际孕婴童展上也以“青岛金大洋特殊医学用途食品有限公司”的身份亮相,并在官方微信上称其特殊医学用途食品“正在注册准备中”。

固体饮料冒充特医奶粉潜入医院商店,瞄准过敏婴幼儿固体饮料冒充特医奶粉潜入医院商店,瞄准过敏婴幼儿

特殊医学用途配方食品俗称“特医食品”、“特配粉”,其中的特殊医学用途婴儿配方食品也俗称“特医奶粉”,是指为了满足进食受限、消化吸收障碍、代谢紊乱或特定疾病状态人群对营养素或膳食的特殊需要,专门加工配制而成的配方食品。依照我国食品安全法等相关规定,特医食品应取得食品药品监管部门的注册,生产企业应当取得相应的特医食品生产许可,且普通食品不能有疾病防治等功能宣称。

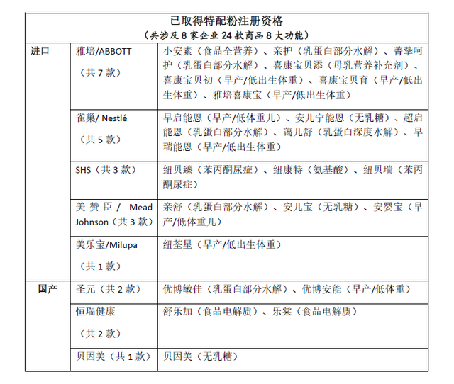
根据市场监管总局官网公布的信息,目前获得特医食品注册资质的仅有国内外8家企业的24款产品。除雀巢、雅培、美赞臣等外资巨头外,目前国内取得特医食品注册资质的只有圣元、贝因美、恒瑞健康3家企业的5款产品,并没有宁波特壹和金大洋这两家。而过渡期政策规定,2019年1月1日起生产的特医食品应依法取得注册证书,此前生产的产品可销售至保质期结束,但该政策并不包含固体饮料。

固体饮料冒充特医奶粉潜入医院商店,瞄准过敏婴幼儿

市场监管总局官网生产许可证号查询结果还显示,宁波特壹“佳瑞宝”和金大洋“敏康宝”“特能舒疸”的产品类别均属于固体饮料,而非婴幼儿配方奶粉和特医食品。

企业称此类固体饮料可完全替代奶粉

标称“配方粉”却不属于婴幼儿配方奶粉,宣称适用于牛奶蛋白过敏等人群却未取得特医食品资质,这些被乳业专家宋亮形容为打政策擦边球的“三无特配粉”(无婴幼儿配方奶粉配方注册资质、无特医食品注册资质、无特医食品生产许可),却将目标瞄准了母婴群体。

官方微信显示,金大洋乳业不仅频繁发布《宝宝腹泻频繁,有可能是乳糖不耐受》等文章并在文中附有金大洋“配方粉”产品介绍,还以“青岛金大洋特殊医学用途食品有限公司”的身份密集参加婴童展、儿科学术会议等。

宁波特壹也在旗下产品官网介绍“佳瑞宝氨基酸配方粉”时,明确标注“婴儿食物过敏防治”,并称该产品与普通配方奶粉的区别“就是将其中的蛋白质成分以100%有力氨基酸替代,其他营养成分与普通配方奶粉一样,可以作为单一营养来源,完全可以满足宝宝生长发育的营养需求”。

固体饮料冒充特医奶粉潜入医院商店,瞄准过敏婴幼儿

在对公司产品进行解答时,金大洋乳业官方客服称其“敏康宝乳蛋白过敏期小肽配方粉”等产品可以给2个月大的牛乳过敏宝宝吃,且可以替代配方奶粉。宁波特壹食品工作人员也称,公司主要面向儿童做“特医食品”,“6个月以下宝宝完全可以作为单一营养来源,可以完全替代配方奶粉。”

美国食品技术协会高级会员、科学松鼠会成员云无心认为,此类固体饮料能否给婴儿吃,不是厂家自己说了算。“婴儿配方奶粉之所以要特别管理,就是要把‘能否给婴儿吃’统一由监管机构来判定。没有取得婴儿奶粉配方注册的固体饮料,不管配方如何,都不能推销给婴儿吃,潜在的风险不见得能从产品标签上看出来。如果把这样的产品推荐给婴儿,不仅违反职业素养,其实也是在犯罪。”

对于固体饮料打着特医奶粉旗号进行销售的问题,4月29日,新京报记者拨打北京市民服务热线12345进行咨询,工作人员称这种行为涉嫌虚假宣传,消费者可以进行举报。

销售负责人说做医务渠道“天长地久”

“这类产品通常都是做医院的,每个月销售也还可以。”为了解此类“特配粉”的流通渠道,4月30日,新京报记者以商家身份电话联系到宁波特壹食品有限公司销售负责人裴经理。他称自己前几日还跟业务员一起去了北京一家医院,“见了他们的大主任,都是和我们合作非常好的。”

微信朋友圈显示,2018年以来,裴经理辗转到过武汉、北京、长沙等地的妇幼医院,并在湖南地区招聘过招商经理、临床销售经理。

据裴经理介绍,宁波特壹旗下的“佳瑞宝氨基酸配方粉”及“佳呔褓深度水解蛋白配方粉”在北京销售较好,且渠道主要有两个,一是母婴店,二是医务渠道。前者被他形容为“看天吃饭”,医务渠道则被其形容为“天长地久”。

“跟你直截了当讲,国产有国产的操作模式,临床那儿做个打点,然后就是一对一地往你(母婴)门店去推。一家医院做个千八百听,你的收入都很不一样。”根据裴经理的介绍,医院消化科、儿保科、呼吸科、皮肤科、儿童ICU、急诊科中有处方权的大夫,都是其医务渠道的重点“公关”对象。通常情况下,医生每帮助售出一罐这样的“特配粉”,就有60元左右的提成。

对于上述两种渠道,新京报记者以商家身份也从金大洋乳业北京区域销售负责人周经理那里得到了印证。不同的是,周经理称此类“特配粉”在母婴店销售“更方便”,正式进入医院销售则首先需要儿科主任点头,再经过营养科上会讨论等程序,“难度特别大”。因此,商家通常会将产品放在医院院内商店售卖,再让医生推荐患者到店里购买。

周经理还表示,做医院需要一定的“进门费”,但也不是所有医院都收。而母婴店看中的是利益,哪个赚钱就多卖哪个,“进口特配粉拿货价高,总经销拿货价差不多是8折左右,母婴店为9折左右,自然不愿意卖。”

据裴经理介绍,一罐400克的“佳瑞宝氨基酸配方粉”市场价为338元,如果走医务渠道,拿货价可低至5.5折;走母婴渠道则拿货价为7折左右。周经理给出的母婴渠道拿货价为6.5折左右,而一罐360克的金大洋“特能舒疸黄疸期小肽配方粉”零售价可达568元,利润空间远高于进口特医食品。

【暗访】

有医生推荐无资质特配粉

为验证两位销售负责人的说法,自5月6日起,新京报记者以过敏患儿家长身份,根据线索先后走访了北京京都儿童医院、首都儿科研究所、北京妇产医院(东院)等一些医院及其周边地区,发现这种“三无特配粉”已渗透到医务渠道。

固体饮料冒充特医奶粉潜入医院商店,瞄准过敏婴幼儿

5月6日上午,位于北京回龙观地区的京都儿童医院儿童保健科门诊患者寥寥,在听取过敏症状描述后,出诊医生建议记者给自己“3个多月的宝宝”食用氨基酸奶粉。记者以不了解品牌为由希望医生推荐产品,该医生说了两个进口品牌。当问及有无国产产品时,该医生称“国产倒是有一个,名字要看一下”。

随后,医生从抽屉里拿出一张卡片,称产品名叫“佳瑞宝,佳禄普”。新京报记者注意到,卡片上印有佳瑞宝氨基酸配方粉、佳呔褓深度水解蛋白配方粉等5款产品的特性和适应症,下方还印有“营养师”的热线咨询电话。经与医生核实,卡片上的“营养师”并非院内人员,而是来自品牌方。

固体饮料冒充特医奶粉潜入医院商店,瞄准过敏婴幼儿固体饮料冒充特医奶粉潜入医院商店,瞄准过敏婴幼儿

“医院的小卖部有,我觉得你不要买太多,先给小孩试一下。”该医生建议,每个小孩口味不一样,还要根据家庭条件选择产品。于是新京报记者来到了京都儿童医院院内的“小卖部”。

在进行简单询问后,店主令其家人从门外拿进一罐“佳瑞宝”。经记者辨认,该产品与宁波特壹官方旗舰店售卖的产品包装一致。就该院内小卖部与医院的关系,京都儿童医院工作人员表示非医院开设,而是外包资产。

针对产品上为何会出现“固体饮料”字样,店主无法明确解答。新京报记者随后将“佳瑞宝”出示给一位正在店内购物的儿科医生并询问其建议,该医生在查看后表示该产品中“主要含有氨基酸,是固体饮料类,饮料肯定是不行的,不能当奶粉喝”。

从院内“小卖部”出来后,新京报记者以消费者身份按照卡片上的信息给产品“营养师”打电话并对“固体饮料”标称提出质疑。该“营养师”解释称,“佳瑞宝”属于功能性固体饮料,“其实就是婴幼儿配方粉。国家把它归为固体饮料,没有办法。”

谈到产品功效,该“营养师”称,“我看到过在昌平有一孩子脑袋长疮,脚底流脓,浑身溃烂,爸爸妈妈哭泣地跟我们说,但已经晚了。用我们产品早期可能7至15天就好了,现在没准3到6个月才刚有鲜肉。”

“三无特配粉”现身部分医院院内商店

除京都儿童医院外,新京报记者在多家医院院内商店及周边商店也发现了宁波特壹食品的“佳瑞宝”、青岛金大洋乳业的“特能舒疸”产品。

固体饮料冒充特医奶粉潜入医院商店,瞄准过敏婴幼儿

5月6日,在首都儿科研究所院内的便民服务部,记者发现了标称金大洋乳业生产的“特能舒疸黄疸期小肽配方粉”,罐体下方同时印有“高胆红素血征黄疸期营养支持固体饮料”,售价为568元/罐。当问及针对小儿黄疸是否还有其他产品时,销售人员称“没有”。对于产品上的“固体饮料”标称,该工作人员解释为“高胆红素血征黄疸期营养”支持“固体饮料”。

就这家院内便民服务部与医院的关系,5月10日记者拨打儿研所电话咨询。工作人员称,该院内商店属于“医院三产”,即医院的产业。随后,按其提供的电话联系院内便民服务部,对方称如果想要在店内销售商品需“先去科研楼找人,他们同意了你(产品)才能进来。”

而在儿研所院外的一家“尤拉便利店”,一名男店员在听说孩子有过敏腹泻症状后,从货架上取出一罐“佳瑞宝”,称这是来自宁波的“医用级别奶粉”,吃后“立马就好”。随后,该店员又相继拿出了标称宁波特壹食品有限公司生产的“佳呔褓”和“嘉璐褓”进行推荐。

对产品上标称的“固体饮料”,店员解释称,“因为是从植物里提取出来的,咱们国家不允许它叫奶粉,但它就是奶粉”,且与进口特配粉相比口感更好。

5月8日,新京报记者又来到北京妇产医院(东院)院内商品部。在询问有无过敏奶粉后,店员带记者来到店内最里面的一个货柜,从底层先后拿出一款进口产品和“佳瑞宝”,并称一直喝其中一种就行。

5月10日,新京报记者就该院内商品部与医院的关系拨打北京妇产医院总机电话,工作人员说院内小卖部“是医院的”。按照总机提供的电话,记者随后联系到院内商品部,其工作人员表示,如果想要在其店内售卖商品需到办公室自己谈业务,“你人来了我给你指到哪谈。”

一位医疗系统人士告诉新京报记者,由于患者相关知识欠缺,医生在没有个人利益捆绑的前提下向患者提供特医食品建议并不违规。但如果医生向患者推荐无资质产品且从中抽取提成,“是不合适的,医院也是不允许的”。此外,公立医院院内商店一般属于医院“三产”,产品进入院内商店销售通常需要审批,并非想进就进。

就产品性质及流通渠道等问题,5月10日,新京报记者拨打宁波特壹食品有限公司电话,工作人员称将把采访诉求转告给相关负责人,但截至发稿尚未回应。青岛金大洋乳业官方客服对于采访问题不予回答,并称无法帮助联系相关部门对接采访事宜。新京报记者按照产品包装所示电话进行联系,但截至发稿始终无人接听。

【行业】

国内生产政策“闸门”长久未开

在乳业专家宋亮看来,“三无”特医食品的出现,既与监管政策有关,也与该行业的超高毛利有关。

目前,国内通过特医食品注册资质的仅有贝因美、圣元、恒瑞健康3家企业的5款产品。其中贝因美于今年3月宣布其一款无乳糖特医奶粉获得食品生产许可证,这意味着其相关产品可以“名正言顺”地进入生产环节。

而早在2018年2月,贝因美上述特配粉就通过了配方注册,但直至2019年2月,国家《特殊医学用途配方食品生产许可审查细则》才正式发布。贝因美方面对新京报记者表示,此次《细则》出台,解决了国内工厂特医食品获得产品注册但仍无法生产的困局。

我国曾于2010年、2013年分别出台《特殊医学用途配方食品良好生产规范》《特殊医学用途配方食品通则》国家标准,但相关生产许可审核细则及临床试验规范等配套标准仍然缺失,造成本土乳企无法实现特医奶粉的生产。

早在2015年6月,加比力(湖南)食品有限公司就曾因超生产许可范围生产3款特殊医学配方奶粉,而被消费者举报。由于相关标准的缺失,加之原国家食药监总局对举报人的政府信息公开告知书中并未明确答复此类产品如何监管,导致原湖南省食药监局一时无法对该案件定性,特派专人到总局就此案有关事项进行请示。最终,加比力公司因违反《中华人民共和国工业产品生产许可证管理条例》相关规定,共被罚没近109.38万元。

参照药品管理难获注册

尽管国内特医食品生产与注册的闸门已经打开,但业内认为,特医食品实施的是更加严格的产品注册,在“史上最严”监管体系下,企业想要通过注册是“难上加难”。

获得注册资质的圣元方面告诉新京报记者,特医食品不是药品,但行业风险极高,须参照药品管理方式严格监管。自国家2016年3月颁布《特殊医学用途配方食品注册管理办法》至今,全国仅有20多个产品通过配方注册。

乳业专家宋亮认为,通过注册的特医食品品质能够得到保障,产品需通过临床试验,且官方对特医食品的注册要求相较于普通婴幼儿配方奶粉更严。“据我所知,某外资企业的一个系列特配粉,从研发到配方申请下来就要5000万元”,国内一些企业根本不具备这样的能力和专业背景,只能钻监管空子,打固体饮料的擦边球,产品配方也多是模仿国外品牌。

2017年7月发表在动脉网的一篇文章显示,大约10年前,宁波特壹创始人杨国民和妻子带孩子四处求医,最终靠一款氨基酸配方粉治好了孩子的湿疹。当时特医食品外资品牌占据九成市场,国内市场几乎是空白。杨国民因此嗅到商机,并以荷兰纽迪希亚产品为参照物,“分析改进出新的配方”,选择中-重度牛奶蛋白过敏的婴幼儿氨基酸配方粉作为第一款产品。但直到2017年,宁波特壹才建立了自己的工厂。

固体饮料冒充特医奶粉潜入医院商店,瞄准过敏婴幼儿

此外,以功能性“配方粉”这一模糊身份出现的固体饮料,其监管程度较婴幼儿配方奶粉也相差很多。按照《婴幼儿配方乳粉产品配方注册管理办法》,每个婴配粉生产企业最多只能注册3个系列9个配方,且配方间要有明显差别。但金大洋乳业官网显示,其“配方粉”产品共有7个系列,且官方客服称其不同系列的相关产品“都是一样的”,之所以区分这些产品系列仅是为了扩大公司市场份额,避免同一地区经销商之间的竞争。

“特配”赛道将迎更多企业

业内认为,此前的境外原装进口特医产品无需办理生产许可,《细则》的出台,让国内乳企有机会与境外特配企业同台竞技,预计未来会有更多企业加入这一赛道,市场前景广阔。

据中国营养保健食品协会统计,全球每年特医食品的消费总额为560亿元-640亿元,市场规模以每年6%的速度递增。尼尔森数据预测,中国特配产品市场销售将持续增长,其中牛奶蛋白过敏市场年复合增长率达20%,目前市场容量约为12亿元,到2021年有望达到22亿元。

截至目前,国内特医食品行业尚处于萌芽阶段,但境外企业早已动作频频。

2019年3月7日,雅培携旗下HMO配方奶粉和多款特医奶粉参加了第六届国际营养与生长发育年会。雅培全球特殊配方科学官Barbara Marriage表示,雅培旗下6款特殊医学用途婴儿配方产品已全部在国内注册获批,特殊配方营养品也将成为雅培第4家独立运营的电商门店。

而早在2018年6月,雀巢健康科学公司就与仁和药房达成合作,通过药房直接将旗下特医食品面向营养缺乏人群。目前,雀巢健康科学公司的市场销售以每年50%以上的速度增长,其婴幼儿特殊配方奶粉已与全国1000多家医院开展合作。

乳业专家宋亮认为,特医奶粉是高端产品,利润空间较大,一些无法获得有机奶粉、羊奶粉供应链条的乳企,很有可能瞄准这一领域。此外,特医奶粉可以进入医护渠道,利于企业将用户从特医奶粉引到普通奶粉。

据新京报记者了解,目前市面上在售的特医食品零售价格普遍在300元以上,且规格仅有400克左右,如果折合成单位售价,相当于2罐超高端婴幼儿配方奶粉的价格。宁波特壹食品有限公司销售负责人裴经理还透露,为迎合国人心理,把产品卖出高价,公司旗下“敏安特”“肽敏康”两款产品不久后将转至新加坡生产。

宋亮指出,本土企业的特医奶粉目前仅处于中等技术水平,雀巢、雅培等具有医学背景的企业在研发上更具优势,产品种类也较多。长期来看,依然是外资品牌占据主导地位。

新京报记者 郭铁 冯毅 实习生 王思炀 图片来源 官网、官微截图 编辑 郭铁 李严 校对 翟永军

固体饮料冒充特医奶粉潜入医院商店,瞄准过敏婴幼儿

蜀ICP备15013208号-3