我公司出售高质量的氨基酸液、氨基酸原粉、氨基酸微量元素、eddha铁、螯合铁等并支持肥料产品的定制,欢迎来电,免费索取样品!

  • 公司地址
    中国,四川,成都
  • 联系电话
    18681783931

瑞年氨基酸片总经理(成长股 消费股投资经验)

选股要选行业龙头,要做到“数一数二,不三不四”,即选择行业排名第一名、第二名的企业,第三名、第四名以后的企业就不必关注了。

在市场经济中,对于消费品和服务行业来说,从完全市场竞争状态逐步过渡到寡头垄断竞争状态是市场格局演化的必然趋势。比如,家电在中国是一个市场化很彻底的行业,根据国家信息中心数据显示,从20世纪90年代中后期起,国内有竞争力的彩电品牌有50多个,但目前只剩下约10个;空调品牌从110个减少到10余个;冰箱品牌从75个减少到10余个;洗衣机品牌从80个减少到约7个。目前中国家电行业已经基本处于寡头垄断竞争状态。

在寡头垄断市场上,个别寡头厂商的市场份额略有差别,却掌控了该行业大部分产品的供给,对产品价格及产量有举足轻重的影响力。比如国内市场上,无论白色家电还是黑色家电,占据大部分市场份额的都是几大主流国产品牌。以空调为例,格力、美的、海尔、TCL、科龙等几大品牌与有限的几个合资品牌占据了国内近90%以上的市场份额。

双寡头垄断属于寡头垄断中比较少见的类型,双寡头垄断仅次于独家垄断。自实行市场经济后,中国部分细分产品市场出现了一些比较典型的双寡头垄断的例子,如:乳业中的伊利与蒙牛,凉茶业中的王老吉与加多宝,肉制品行业中的双汇与雨润,高档酒中的茅台与五粮液,葡萄酒市场中的张裕和长城,阿胶市场中的东阿阿胶和同仁堂阿胶,空调市场中的格力与美的,电子产品卖场中的苏宁与国美,通信业中的华为与中兴通讯,手表销售连锁业中的亨得利和亨吉利《隶属飞亚达》等。

一般来讲,经过充分市场竞争和优胜劣汰后,每个细分产品市场会只剩下2~5家寡头占据绝大多数市场份额,这个阶段会死掉一大批效率低下、没有规模效应的企业,排名第一的龙头公司则会占据整个市场份额的三成到四成。一旦一家企业具备了规模效应,就会像一个骑自行车下坡的人,相对于其他同行会越来越有动力,车速会越来越快。规模效应可以降低原料采购成本,分摊费用支出,使企业有能力雇到更优秀的员工。比如,100多年的宝洁和亨氏食品最先采用大规模生产技术,在规模效应下,很快发展成长为行业内翘楚。行业龙头在成本、品质、品牌、渠道、客户黏度等方面的优势会越来越明显,在赢者通吃的游戏规则和马太效应下,细分行业整体利润逐步向排名靠前的寡头企业汇集,其他企业只能扮演“陪太子读书”的角色,勉强维持或仅赚取微薄保本利润。一旦形成寡头垄断竞争格局后,恶性价格竞争几乎不会再发生,竞争形式会向诸如品牌内涵、产品差异化、公司文化等更高层面转移。

国际市场也有一些寡头垄断的例子,如:飞机制造行业中的波音和空客,快餐业中的麦当劳和肯德基,饮料行业中的可口可乐与百事可乐,日化行业中的宝洁、联合利华和欧莱雅,工程机械行业中的美国卡特彼勒、日本小松和韩国斗山,运动装中的耐克和阿迪达斯,瑞士手表制造业中的斯沃琪(Swatch)集团和历峰集团(Richemont)等。

从中长周期来看,龙头企业的市场表现大大好于其他企业。据统计,如果把各行业龙头公司和排名第二的公司各做成一个投资组合,在几十年的时间里,龙头企业组成的投资组合的涨幅约是大盘的几十倍,而排名第二的企业组成的投资组合涨幅只是大盘的几倍,排名靠后的公司组成的投资组合基本上很难超过大盘表现。

据报道,英国有一个业绩不错的基金经理专门投资龙头企业,其投资组合将英国最好的企业一网打尽,股票组合中包括三五香烟、苏格兰威士忌、联合利华、希思罗机场、宝诚保险等一流公司,这个组合在25年内上涨了约 50多倍。

需要说明的是,垄断企业不一定都可以带来垄断利润,关键要看产品属于什么行业。比如,中集集团集装箱产品早在1996年就已经达到世界市场占有率第一,目前在全球集装箱市场占有率约为55%,产销量居世界第一。但是由于2008年爆发的国际金融危机致使世界贸易受到沉重打击,公司自2008年10月起,干货集装箱生产线停产至少达半年;2009年集装箱业务实现销售收入仅约56亿元,同比大降八成,其中干货集装箱销售收入同比减少高达约94%。截至2013年6月底,股价已经从2007年的最高点跌落了约2/3。再比如,振华重集装箱起重机在国内市场占有率为100%,在国际市场占有率则高达近80%。同样由于经济危机的影响,2012年度亏损高达10亿元以上,股价截至2013年6月底已经从最高点跌落近90%。

对于周期性工业品企业来说,即使是处于垄断地位的龙头企业也不能保证持续的高盈利。在经济发生重大波动时,工业品企业首当其冲,市场需求急剧大幅缩减,企业经营面的方向性逆转往往让人猝不及防。因此,采取龙头企业投资办法不适用于周期性工业品,只适用于消费品,尤其是快消品。

下面将国际和中国范围内不同细分产品市场寡头和主要强势品牌分布做一简单列举,国际范围内:

成长股 消费股投资经验

表3-1 综合食品类

成长股 消费股投资经验

表3-2 日化企业类

成长股 消费股投资经验

表3-3 非处方药医药企业

成长股 消费股投资经验

表3-4 酒类企业

成长股 消费股投资经验

表3-5 奢侈品企业

奶粉:多美滋、美赞臣、雅培、雀巢、惠氏、明治、美素;

啤酒:美国百威、德国贝克、荷兰喜力、丹麦嘉士伯、日本朝日、日本麒麟;

糖果:绿箭、吉百利《怡口莲、荷氏系列、维果C系列》、阿尔卑斯;

快餐连锁:麦当劳、百胜《肯德基、必胜客》、汉堡王、赛百味;饮品:可口可乐、百事可乐、红牛、依云矿泉水、巴黎水;

牙膏牙刷:高露洁、佳洁士、黑人《高露洁旗下》;

手机:苹果、三星、HTC;

笔记本电脑:惠普、联想、戴尔、苹果、宏碁;

信用卡服务:运通、维萨、万事达;

连锁咖啡店:星巴克、COSTA咖啡、真锅;

运动服饰:耐克、阿迪达斯;

大众服饰:西班牙ZARA、瑞典H&M、美国GAP、日本优衣库、美国威富(Lee)。中国消费品行业主要企业及品牌:

表3-6 综合食品企业

成长股 消费股投资经验

成长股 消费股投资经验

续表

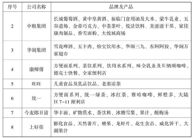
肉制品:双汇、雨润、金锣、春都、得利斯;

乳业:伊利、蒙牛、娃哈哈、光明、三元、皇氏乳业;

奶粉:伊利、贝因美、合生元、雅士利、飞鹤、圣元、完达山;

凉茶:王老吉、加多宝、和其正、老翁《旺旺》;

饮品:娃哈哈、农夫山泉《农夫果园、尖叫、东方树叶》、汇源果汁、上好佳大湖果汁、承德露露《杏仁露、核桃露》、六个核桃、椰岛椰汁、天喔茶庄、三得利、悦活饮料、卡依之、景田百岁山、西藏5100;

休闲食品:洽洽、好想你枣业、达利园《好吃点、可比克、和其正》、徐福记、上好佳、雅克、金丝猴、盼盼、来一份、百味林、阿明、天喔;

食用油:嘉里集团《金龙鱼、胡姬花》、福临门、鲁花、多力、长寿花、海狮、九三《非转基因豆油》;

调味调料:涪陵榨菜、海天酱油、李锦记酱油、加加酱油、淘大酱油、厨邦酱油、味事达酱油、恒顺醋业、莲花味精、梅花味精、菱花味精、佛手味精;

保健品:东阿阿胶、汤臣倍健、哈药集团《三精口服液、盖中钙、葡萄糖酸锌》、脑白金、瑞年国际《口服氨基酸、顺牌凉茶》、养生堂《龟鳖丸、成长快乐、成人维生素》、江中药业《初元、神灵草》、紫光古汉《古汉养生精》、健康元《太太口服液、静心口服液、鹰牌花旗参》、交大昂立、盘龙云海、青春宝、21金维他;

快餐连锁:真功夫、德克士、味千拉面、百胜《小肥羊、东方既白》、永和豆浆;

日化产品:上海家化《佰草集、六神、美加净、高夫、双妹》、片仔癀药妆、相宜本草、青蛙王子、自然堂、丸美(MARUBI)、高姿、丁家宜、大宝、郁美净、隆力奇、百雀羚;

洗化产品:纳爱斯《雕牌、超能、100年润发》、立白《蓝天六必治》、奇强、上海家化《六神》、霸王洗发液、云南白药养元青洗发液、索芙特、广州浪奇、白猫、蓝月亮、正章、威猛先生、开米;

牙膏:中华牙膏、云南白药牙膏、舒适达牙膏产自中新药业合资企业中美史克》、两面针、纳爱斯、田七牙膏、冷酸灵;妇女护理用品:恒安国际、维达国际、广东景兴(ABC个人护理品牌)、中顺洁柔;

时装服饰:美特斯邦威(ME&CITY)、森马(巴拉巴拉)、波司登、海澜之家、雅戈尔、凡客、劲霸、柒牌、七匹狼、利郎、九牧王;

运动服饰品牌:李宁、安踏、匹克、361°、特步、乔丹、双星、回力。

蜀ICP备15013208号-3