我公司出售高质量的氨基酸液、氨基酸原粉、氨基酸微量元素、eddha铁、螯合铁等并支持肥料产品的定制,欢迎来电,免费索取样品!

  • 公司地址
    中国,四川,成都
  • 联系电话
    18681783931

体内碱性氨基酸(作物生长调节剂,氨基酸竟然这么重要(一))

体内碱性氨基酸

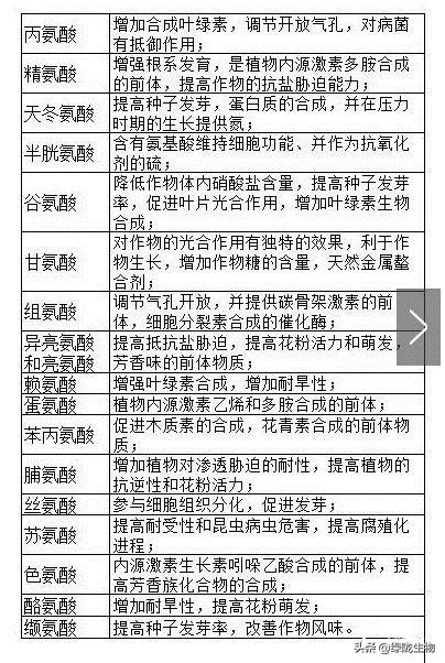
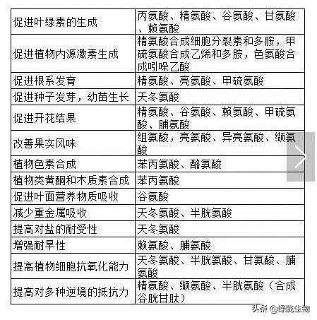
各种氨基酸对农作物的作用

氨基酸是构成蛋白质的基本单位,是生命体所需的一类生物活性大分子,生命活动都与它密切相关。氨基酸是土壤中主要的有机氮化合物,占土壤全氮15%~60%。

土壤中的氨基酸主要来源于微生物、动植物及其代谢产物等。氨基酸是土壤有机氮的重要组成部分,也是土壤微生物的重要营养源,土壤微生物在代谢过程中可以利用氨基酸为前体,通过生物途径合成植物生长调节剂,刺激植物的生长,调节植物的生理过程。

作物生长调节剂,氨基酸竟然这么重要!(一)

氨基酸可分为植物源氨基酸和动物源氨基酸两大类。不同来源的氨基酸因氨基酸的组成比例不同,对作物的效果表现是有差异的。如需要提高作物的抗逆性,含脯氨酸、甘氨酸较高的动物皮骨来源的氨基酸是良好的选择,如要增加植物的木质化、控梢、增加花青素,那含苯丙氨酸较高的动物血液来源的氨基酸是较好的选择,如果是绿叶、促长,那含谷氨酸较高的小麦、玉米等植物性氨基酸原料作用显著。

所以说,植物源氨基酸和动物源氨基酸没有好坏之分,只有针对其特性,才能较好的发挥作用。

氨基酸具体有哪些种?对植物的具体作用是什么?

科学家研究发现自然界中氨酸种类有300多种,植物生长所必须的氨基酸有18种。

作物生长调节剂,氨基酸竟然这么重要!(一)

作物生长调节剂,氨基酸竟然这么重要!(一)

特别需要指出的是,不同氨基酸对作物的生理功能不同,但是氨基酸之间又有协同性,相互依存,缺乏其中一种会导致其他氨基酸的代谢过程受阻,大家在挑选氨基酸肥料的时候一定要注意,尽量挑选组分完全的产品,也就是说这个肥料最好是含有18种氨基酸。

作物生长调节剂,氨基酸竟然这么重要!(一)

氨基酸对土壤的作用

01、氨基酸可对土壤进行改良

促进土壤团聚体的形成:土壤团聚体是土壤结构的基本单位。使用氨基酸,可改变土壤中含盐过高、碱性过强、土粒高度分散、土壤结构性差的理化性状,促进土壤团聚体的形成,施用氨基酸后,土壤容重下降,土壤总孔隙度和持水量相应增加,有助于提高土壤保水保肥的能力,从而为植物根系生长发育创造良好的条件。

作物生长调节剂,氨基酸竟然这么重要!(一)

02、氨基酸对土壤微生物区系及酶活性的影响

土壤微生物是土壤组成成份中的重要部分,对土壤有机无机质的转化,营养元素的循环,以及对植物生命活动过程中不可少的生物活性物质—-酶的形成均有重要影响。

氨基酸能促进土壤微生物的活动,增加土壤微生物的数量,增强土壤酶的活性,大量研究证实,氨基酸是植物体内合成多种酶的促进剂和催化剂,对植物新陈代谢起着重要作用。

施用氨基酸可使好气性细菌、放线菌、纤维分解菌的数量增加,对加速有机物的矿化,促进营养元素的释放有利。

作物生长调节剂,氨基酸竟然这么重要!(一)

什么是氨基酸原粉?

氨基酸原粉是浓缩动物型氨基酸液提取物,以天然角蛋白毛发为原料经水解、脱酸、脱盐及喷雾干燥而成。

为淡黄色粉末状,主要含有18种游离态氨基酸,其中必需氨基酸9种(苏氨酸、缬氨酸、蛋氨酸、异亮氨酸、苯丙氨酸、精氨酸、甘氨酸、赖氨酸、组氨酸),复合氨基酸≥35%,有机质≥40.5%,氮磷钾总养分≥22%,全溶于水,吸湿性强,具有螯合、粘合作用和营养功效。

对作物的生长具有长效和短效补氮、补钾的作用,是做肥料的优质原料。

用于饲料和农业,成本低廉,无毒副作用。

作物生长调节剂,氨基酸竟然这么重要!(一)

微生物菌剂能解决哪些问题?

购买产品请点击下方“了解更多”

作物生长调节剂,氨基酸竟然这么重要!(一),各种氨基酸对农作物的作用

蜀ICP备15013208号-3