我公司出售高质量的氨基酸液、氨基酸原粉、氨基酸微量元素、eddha铁、螯合铁等并支持肥料产品的定制,欢迎来电,免费索取样品!

  • 公司地址
    中国,四川,成都
  • 联系电话
    18681783931

氨基酸的代谢(素食者与肉食者蛋白摄入:总蛋白量而非氨基酸组成决定代谢健康)

氨基酸的代谢

素食者与肉食者蛋白摄入:总蛋白量而非氨基酸组成决定代谢健康

素食者与肉食者蛋白摄入:总蛋白量而非氨基酸组成决定代谢健康

很多研究表明,以植物性食物为主的饮食模式有利于降低体重,降低心血管疾病、糖尿病和全因死亡率,但是植物性饮食中什么成分导致获益尚不明确。近期流行病学和临床研究提示植物蛋白摄入量和全因死亡率、心血管疾病死亡率降低相关,而动物性蛋白摄入量与体重增加和心血管疾病死亡率增加相关;用同等热量的植物性蛋白代替动物性蛋白的饮食方式与心血管疾病死亡率降低有关。实验中也有相似的发现。这提示动物性、植物性食物之间蛋白质的差异是影响健康的重要因素,但是是蛋白质总量还是蛋白质质量(氨基酸组成)影响代谢健康尚需进一步明确。

动物性蛋白和植物性蛋白最大的差异是氨基酸(AA)构成,植物性蛋白中的必需氨基酸/非必需氨基酸的低比值被认为是植物性食物代谢获益的可能原因。基于动物研究的实验表明,不同的氨基酸限制饮食对健康有一定的影响,例如限制支链AAs(BCAAs)与改善葡萄糖稳态和代谢健康相关。然而,严格实验条件下得到的结果是否能反映植物性饮食带来的益处有待探究。此外,植物性饮食带来的总蛋白量的减少也鲜有讨论。

最新研究

2021年7月15日,瑞士联邦理工学院的Michael R. MacArthur团队在Cell Metabolism 上发表了题为《Total protein, not amino acid composition, differs in plant-based versus omnivorous dietary patterns and determines metabolic health effects in mice》的文章。他们分析了美国农业部国家营养数据库和全国健康以及营养调查数据后发现,植物性食物和动物性食物具有不同的氨基酸组成;相比杂食,纯素食饮食方式摄入的氨基酸总量少,但是氨基酸组成差异不大;用不同蛋白含量的植物性、动物性饮食对应的饲料进行小鼠饮食限制实验发现,低总蛋白量摄入有利于改善小鼠代谢、心血管健康和胰岛素敏感性,氨基酸组分对代谢获益影响不大。该研究揭示了不同饮食方式的代谢获益的潜在机制。

素食者与肉食者蛋白摄入:总蛋白量而非氨基酸组成决定代谢健康

植物性和动物性食品蛋白和AA谱特征

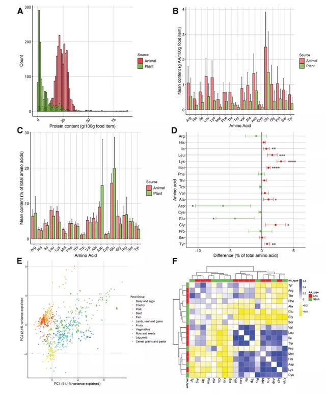
为了在单个食品成分水平上量化植物性食品和动物性食品的AA的差异,作者分析了美国农业部国家营养数据库(NDB)的数据,共获得4676种食品蛋白质和AA含量,其中2328种为动物性食品,1162种为植物性食品。作者对食品子类的AA谱进行了层次聚类,获得了37个动物性和38个植物性食品簇。作者发现,动物性食物往往含有更多的总蛋白质、能量和更高的总AA量。将每种AA标准化到总蛋白质(g AA/g总AA)后,有7种AA(Ile、Leu、Lys、Met、Ala、Gly和Tyr)在动物性食品中比例更高,2种AA(Asp和Glu)在植物性食品中比例更高;与动物性食物组相比,植物性食物组的AA谱具有更高的变异性。这表明动物性食品和植物性食品中的AA谱存在一定的差异

素食者与肉食者蛋白摄入:总蛋白量而非氨基酸组成决定代谢健康

植物性和动物性饮食模式蛋白和AA谱特征

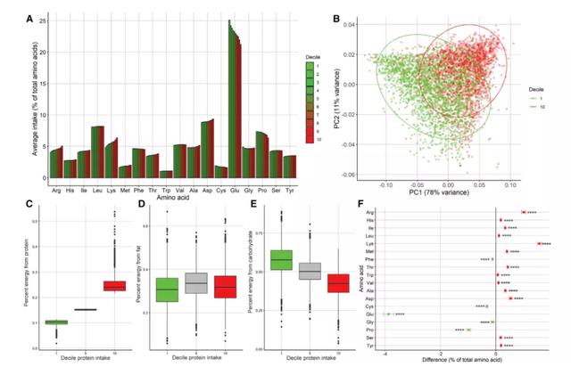
不同的人都有饮食偏好,但上述分析中所有食物组都标准化到了重量。为了消弱偏差,作者用2005年到2012年的全国健康和营养调查的数据(NHANES)分析了典型的饮食模式的总蛋白质和AA含量。作者将参与者分为三组:只食用植物性食物的人(纯素食者),只食用乳制品或蛋类动物性食品的人(素食者),食用肉类等动物性食物的人 (杂食者)。

与素食者或杂食者相比,纯素食者消耗更少的蛋白质,并用碳水化合物代替蛋白质的热量,摄入的AA显著减少。但是当把每种AA标准化到总AA摄入量时,三组饮食方式的AA摄入量的模式相似。杂食者的9种AAs的相对摄入量高于纯素食者。但是,除了两种AAs (Lys和Glu)外,其他所有AAs的相对摄入量虽然有统计学差异但是差异均小于0.5%。PCA分析不能将三组饮食模式的AA相对摄入量分开。这表明饮食方式对AA总摄入量有显著影响,但对AA相对摄入量(氨基酸组成)影响不大

由于三种饮食模式之间AA成分的变化幅度非常小,作者接下来按总蛋白质摄入量把参与者分为高蛋白摄入组和低蛋白摄入组,以观察两组AA谱的差异是否会更大。当参与者按蛋白质能量摄入的10分位数分组时,AA谱出现了不同的趋势,但大体模式不变。PCA显示,前10%和后10%显示沿着PC1有中度分离。有趣的是,低蛋白组倾向于只用碳水化合物来替代蛋白质,这与纯素食者表型相似。AA比例摄入量的差异趋势非常一致。高蛋白组中Arg、His、Ile、Leu、Lys、Met、Thr、Typ、Val、Ala、Asp、Ser和Tyr较高,而低蛋白组中Phe、Cys、Glu、Gly和Pro较高。尽管存在统计学差异,但是量的差异仍然很小,只有三种AAs (Lys、Glu和Pro)有1%的差异。这些结果表明,不同饮食方式的AA成分差别不显著

素食者与肉食者蛋白摄入:总蛋白量而非氨基酸组成决定代谢健康

AA摄入量而非AA组分影响代谢健康

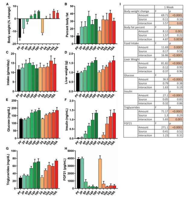
上述分析揭示了植物性、动物性食物以及不同饮食模式中总蛋白量和AA组成的差异。为了探明饮食中总蛋白量和AA组成对代谢健康的影响,作者基于NDB数据设计了模拟动物性和植物性饮食AA组成但是总氨基酸含量不同(0、2%、6%、10%、14%和18%)的饲料,对成年小鼠进行等能量摄入喂养。

作者发现,饲喂1周后,AA摄入量,而非AA成分,会显著影响小鼠体重、体脂率、空腹血糖、胰岛素和甘油三酯。血清FGF-21随AA含量降低而显著升高,但AA成分或相互作用对其无显著影响。

在为期6周的饲喂实验中,随着膳食蛋白质含量的降低,小鼠体重趋于下降,而食物摄入量和体脂率趋于增加,小鼠肝脏重量、空腹血糖、胰岛素和甘油三酯也随着蛋白质的减少而降低。FGF-21随着蛋白减少而增加。而AA成分也不影响上述指标。

上述结果表明降低AA总量摄入有利于代谢获益,AA组分对代谢获益贡献不大。作者进一步用6种总蛋白质含量和来源不同的天然食物对小鼠进行实验验证,也获得了同样的结果。

素食者与肉食者蛋白摄入:总蛋白量而非氨基酸组成决定代谢健康

总 结

多项流行病学和临床研究表明,植物性饮食有利于改善代谢,降低心血管疾病等死亡率和全因死亡率。然而,植物性饮食和动物性饮食的蛋白质含量和氨基酸成分在改善健康中的作用和机制尚不明确。本项研究发现,植物性食物和动物性食物的总蛋白含量和氨基酸组成存在差异;相对于杂食者,纯素食者摄入总蛋白量少,但是摄入氨基酸组成差异不大;小鼠实验表明,在总能量摄入相同的情况下,总蛋白摄入量而非氨基酸组成是代谢、心血管健康的主要影响因素。本研究揭示了植物性饮食的代谢获益的主要因素是总蛋白摄入的减少。

文/阿司匹林 SHPP

责编/Jane

原文链接:https://doi.org/10.1016/j.cmet.2021.06.011

素食者与肉食者蛋白摄入:总蛋白量而非氨基酸组成决定代谢健康

蜀ICP备15013208号-3