我公司出售高质量的氨基酸液、氨基酸原粉、氨基酸微量元素、eddha铁、螯合铁等并支持肥料产品的定制,欢迎来电,免费索取样品!

  • 公司地址
    中国,四川,成都
  • 联系电话
    18681783931

植物氨基酸代谢(小肠蛋白质组学联合血清代谢组学揭示T2DM中华仓鼠氨基酸代谢紊乱)

植物氨基酸代谢

小肠蛋白质组学联合血清代谢组学揭示T2DM中华仓鼠氨基酸代谢紊乱

小肠蛋白质组学联合血清代谢组学揭示T2DM中华仓鼠氨基酸代谢紊乱

● 期刊:Journal of Proteomics

● 发表时间:2020-05

研究背景

2型糖尿病(T2DM)是一种以高血糖症为特征的代谢紊乱,伴有代谢紊乱,胰岛素抵抗(IR),其机理研究通常是基于啮齿动物模型。中国仓鼠有自发性T2DM非肥胖动物模型的特征,用于研究糖尿病发病机理和分子机制的潜在价值。自发的T2DM中华仓鼠模型是独特的,因为它不肥胖,发病晚,并且是先天性的。虽然糖尿病仓鼠中的胰岛β细胞仍在合成并释放胰岛素来应对血糖升高,但是它表现出的葡萄糖耐受不足,胰岛素敏感性降低,高血糖对胰岛细胞的持续刺激发生IR及代谢异常,这些特征与T2DM患者很相似。因此,该模型在非肥胖研究中具有潜在价值。

研究路线

作者基于FBGM(fast blood glucose monitoring) 将入组的T2DM模型中华仓鼠按根据FBG分为control组与diabetes组(control, n=4; diabetes, n=4),及通过OGTT(oral glucose tolerance test)确保选取的中华仓鼠符合后续的检测实验;取入组中华仓鼠的小肠组织及对应的血清样本,分别做基于LC-MS/MS蛋白质组学和GC-MS/MS代谢组学检测,对获取到的差异蛋白质与差异代谢物进行生信学联合分析,并对其中的关键蛋白WB验证,从而得到中华仓鼠T2DM模型代谢紊乱的相关机制。

小肠蛋白质组学联合血清代谢组学揭示T2DM中华仓鼠氨基酸代谢紊乱

研究结果

1.T2DM中华仓鼠的表型特点

小肠蛋白质组学联合血清代谢组学揭示T2DM中华仓鼠氨基酸代谢紊乱

中国仓鼠是T2DM的自发模型,从三个月大的血糖变化开始,在12个月大时开始患上糖尿病 。比较diabetic 仓鼠和non-diabetic 对照组,FBG结果显示,diabetic仓鼠FBG水平高于对照组,OGTT结果显示,在30min时,diabetic仓鼠糖耐量明显受损。

2.Diabetic仓鼠小肠组织样本差异蛋白质鉴定与功能富集分析

小肠蛋白质组学联合血清代谢组学揭示T2DM中华仓鼠氨基酸代谢紊乱

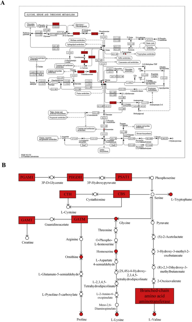
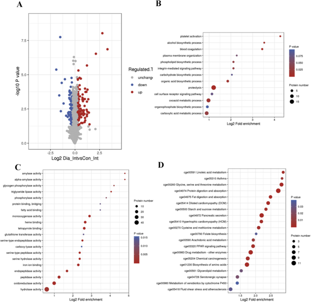
最终检测到231种差异蛋白,其中117种蛋白表达上调,96种蛋白质表达下调;这些差异蛋白质主要与糖脂与氨基酸代谢,胰岛素分泌及胰岛素抵抗有关。Biological Process分类发现,diabetic仓鼠有多种biological processes出现异常,例如血小板活化,乙醇生物合成和凝血;Molecular Function分类发现,大多数差异蛋白与酶活性有关;KEGG信号通路分析发现,大多数显著差异的信号通路与亚麻油酸,甘氨酸,丝氨酸及苏氨酸代谢,糖脂与蛋白质消化吸收有关。从而说明diabetic仓鼠多种代谢通路发生了异常。

3.对两组仓鼠的血清样本进行代谢组学分析

小肠蛋白质组学联合血清代谢组学揭示T2DM中华仓鼠氨基酸代谢紊乱

在总共鉴定到的251种代谢物中,14种有明显差异,包括10种氨基酸,1种脂肪酸和3种有机酸,其中除了4-羟基苯甲酸,其余13种都相较于对照组浓度上升。在diabetic仓鼠中以下代谢途径发生了显着变化:谷胱甘肽代谢,苯丙氨酸,酪氨酸和色氨酸的生物合成,精氨酸和脯氨酸代谢。这些结果说明,diabetic仓鼠主要是氨基酸代谢发生了明显异常。

4.代谢组学与蛋白质组学联合分析

小肠蛋白质组学联合血清代谢组学揭示T2DM中华仓鼠氨基酸代谢紊乱

层次聚类分析结果显示,相比于对战组,diabetic仓鼠在以下代谢途径发生了显着变化:谷胱甘肽代谢,苯丙氨酸,酪氨酸和色氨酸的生物合成,精氨酸和脯氨酸代谢,这些结果表明diabetic中国仓鼠在氨基酸代谢发生了明显异常。

5.对中华仓鼠小肠组织中关键蛋白丰度验证

小肠蛋白质组学联合血清代谢组学揭示T2DM中华仓鼠氨基酸代谢紊乱

WB结果显示,与对照组相比,PGAM1, PHGDH, GATM, CTH与CBS的表达含量明显上调,这与LC-MS/MS的结果一致。

研究结论

作者通过对小肠进行蛋白质组学分析,结合仓鼠血清的代谢组学分析对中华仓鼠作为T2DM模型的可行性进行了验证。作者从分子角度对该模型的特征进行了评价。此外,作者发现在T2DM的发生和发展过程中,该模型的代谢异常现象尤其突出,尤其是氨基酸的代谢。这些发现不仅提供基本数据以支持中华仓鼠T2DM模型的广泛应用,也为探索T2DM相关的机制提供了新的视角。

助力科研
迈维代谢

小肠蛋白质组学联合血清代谢组学揭示T2DM中华仓鼠氨基酸代谢紊乱

迈维代谢

武汉迈特维尔生物科技有限公司(简称“迈维代谢”)位于武汉国家生物产业基地–光谷生物城,专注于提供领先的代谢组学技术开发及服务。迈维代谢创新了“广泛靶向代谢组”技术,基于“代谢组+基因组+转录组”多组学研究方案,近年来以通讯作者身份在Cell、Nature Communications 、Nature Genetics 、PNAS等国际学术期刊发表多篇论文,引领基因组时代的代谢生物学研究新方向。

小肠蛋白质组学联合血清代谢组学揭示T2DM中华仓鼠氨基酸代谢紊乱

蜀ICP备15013208号-3