我公司出售高质量的氨基酸液、氨基酸原粉、氨基酸微量元素、eddha铁、螯合铁等并支持肥料产品的定制,欢迎来电,免费索取样品!

  • 公司地址
    中国,四川,成都
  • 联系电话
    18681783931

菌胞素氨基酸(颠覆传统,合成生物:迎来历史发展机遇,乘势而起,引领未来)

(报告出品方/分析师:中信证券 王喆 李超 盛夏)

建物致用:合成生物学集众多优势于一身

合成生物:建物致知,建物致用

合成生物学广义上是指通过构建生物功能元件、装置和系统,对细胞或生命体进行遗传学设计、改造,使其拥有满足人类需求的生物功能,甚至创造新的生物系统。“建物致知、建物致用”是合成生物学的两大愿景,也就是通过建造生物体系而了解生命、通过创造生物体系来服务人类。

颠覆传统,合成生物:迎来历史发展机遇,乘势而起,引领未来

广义上的合成生物学研究可以划分为三个层面:

一是利用已知功 能的天然生物模块构建新型的代谢调控网络使其拥有特定的新功能;

二是基因组 DNA 的 从头合成以及生命体的重新构建;

三是完整的生物系统以及全新的人造生命体的创建。

颠覆传统,合成生物:迎来历史发展机遇,乘势而起,引领未来

合成生物学系多学科融合,展现出重大颠覆性。

合成生物学是生物学、工程学、物理 学、化学、计算机等学科交叉融合的产物,有望形成颠覆性生物技术创新,为破解人类社 会面临的资源与环境不足的重大挑战提供全新的解决方案。

合成生物学的颠覆性表现在:

一方面打破了非生命化学物质和生命物质之间的界限,“自下而上”地逐级构筑生命活动;

另一方面革新了当前生命科学的研究模式,从读取自然生命信息发展到改写人工生命信息, 重塑碳基物质文明。

颠覆传统,合成生物:迎来历史发展机遇,乘势而起,引领未来

产业应用中的合成生物学多为狭义概念,即利用可再生的生物质资源为原料生产各种产品。

具体而言,合成生物学通过构建高效的细胞工厂,利用淀粉、葡萄糖、纤维素等可再生碳资源甚至 CO2为原料生产氨基酸、有机酸、抗生素、维生素、微生物多糖、可再生化学品、精细与医疗化学品等。

我们所更加关注的合成生物学产业应用以微生物细胞工厂 为核心,建立“原料输入—菌株培育—发酵控制—提取纯化—产品输出”的工艺路线,从 而实现利用生物技术生产化学品的技术变革,并持续推进生物制造技术工艺的升级和迭代。

颠覆传统,合成生物:迎来历史发展机遇,乘势而起,引领未来

微生物细胞工厂是合成生物学产业应用的核心环节,经历了不同的历史阶段。

20 世 纪 90 年代之前,主要通过非理性诱变及筛选技术获得目标产物高产菌株,“以时间(人力) 换水平”。

20 世纪 90 年代以来,代谢工程学科逐步创立,利用重组 DNA 技术对生物体中 已知的代谢途径进行有目的的设计,构建具有特定功能的细胞工厂。

但由于微生物代谢网 络结构及其调控机制的复杂性,仍然需要耗费大量的时间和精力。

当下,全基因组规模定 制工程化细胞工厂实现创造性发展,通过将高通量技术在全基因组范围基因型空间的挖掘 与改造相结合,有望获得生产效率更为高效、生产性能更加优越的下一代微生物细胞工厂。

颠覆传统,合成生物:迎来历史发展机遇,乘势而起,引领未来

基于微生物细胞工厂的高效构建,众多生物基产品已成功实现产业化。

理论上,所有 的有机化学品理论上都可以通过合成生物制造来生产。目前,包括生物基丁二酸、长链二 元酸、乙醇、1,4-丁二醇、异丁醇、1,3-丙二醇、异丁烯、L-丙氨酸、戊二胺、青蒿素等在 内的众多合成生物化学品已经成功实现产业化。

随着合成生物学的进一步发展,以及与人 工智能、大数据等新技术的融合加深,未来更多的生物基产品有望通过合成生物法生产, 从而促进生物经济形成,更好地服务于人类社会的可持续发展。

颠覆传统,合成生物:迎来历史发展机遇,乘势而起,引领未来

颠覆传统,合成生物:迎来历史发展机遇,乘势而起,引领未来

生物合成集低成本、高质量、高收率、环境友好度等优势于一身

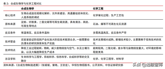
合成生物学相较于化学工程优势显著。

与化学工程相比,合成生物学以可再生生物资 源替代不可再生化石资源,以绿色清洁的生物制造工艺替代高能耗高污染的石化、煤化工 艺,从而可以摆脱对石油、煤等不可再生资源的依赖,解决化学工程过程中的高耗能和高 污染问题,生产过程更为安全、绿色、环保,并大幅度降低生产成本,对于促进国民经济 的可持续发展至关重要。下面以生物法丙氨酸、1,3-丙二醇、长链二元酸、聚乳酸为例做 具体说明。

颠覆传统,合成生物:迎来历史发展机遇,乘势而起,引领未来

示例一:生物法丙氨酸。

丙氨酸是构成蛋白质的基本单位,是组成人体蛋白质的 21 种氨基酸之一,广泛应用在日化、医药及保健品、食品添加剂和饲料等众多领域。国内丙 氨酸生产企业主要包括烟台恒源、丰原生化、华恒生物等,国外丙氨酸生产企业主要为武 藏野。

其中,烟台恒源通过酶法生产 L-丙氨酸,丰原生化采用微生物发酵法生产 L-丙氨酸, 华恒生物拥有发酵法和酶法两种生产路线,而武藏野通过化学合成法生产 DL-丙氨酸。

颠覆传统,合成生物:迎来历史发展机遇,乘势而起,引领未来

酶法和生物发酵法生产丙氨酸发展成为主流工业生产技术。

在丙氨酸生产工艺的技术 演变中,天然提取法和化学合成法存在成本过高、合成路线较长和环保压力大等问题,目 前,工业生产丙氨酸产品的前沿工艺主要为酶法和生物发酵法。

酶法由石油化工产品作起始原料,借助酶的催化作用通过生物转化反应获得所需 L-氨基酸。

生物发酵法生产氨基酸 是利用微生物具有能够合成其自身所需各种氨基酸的能力,通过对菌株的诱变等处理达到 过量合成 L-丙氨酸的目的。

颠覆传统,合成生物:迎来历史发展机遇,乘势而起,引领未来

生物发酵法在产品成本与质量、工艺路线、环境友好度等方面优势显著。

从原料端来 看,生物发酵法制备丙氨酸以可再生葡萄糖等生物质为原料,相较于化学合成法与酶法降 低了对不可再生石化资源的依赖,实现生物质资源对化石资源的替代。

从工艺端来看,生物发酵法避免了化学合成法的高温高压条件,反应条件温和且转化率高,产品质量高,发酵周期短,展现出绿色环保优势。尤其是厌氧发酵法,反应无需通入空气,减少发酵过程的污染风险,且无二氧化碳排放,相较于酶法生产 1 摩尔丙氨酸产品降低 1 摩尔二氧化碳排放量。

颠覆传统,合成生物:迎来历史发展机遇,乘势而起,引领未来

参看华恒生物以酶法和生物发酵法生产 L-丙氨酸的成本,根据其招股书披露,华恒生 物近年生物发酵法生产 L-丙氨酸的平均单位成本约 8635 元/吨,而酶法生产 L-丙氨酸的平 均单位成本为 17,427 元/吨,发酵法生产成本仅为酶法的一半。

华恒生物发酵法 L-丙氨酸 的近年平均毛利率约 46%,也远高于酶法的 25%,展现出极大的成本优势。

另外,华恒 生物发酵法生产 L-丙氨酸的转化率在 95%以上,而酶法通常低于 67%,是合成生物学在 化学品生产领域发挥经济效益的典型实例。

颠覆传统,合成生物:迎来历史发展机遇,乘势而起,引领未来

示例二:生物法 1,3-丙二醇。

1,3-丙二醇是一种重要的化工原料,最主要的用途是作 为聚合物单体合成性能优异的高分子材料 PTT 等,也可作为有机溶剂应用于油墨、印染、 涂料、润滑剂、抗冻剂等行业,还可用作药物合成中间体。

全球 1,3-丙二醇的主要生产企 业包括 Shell、Degussa、DuPont 等,其中 Shell 和 Degussa 分别采用环氧乙烷法和丙烯 醛法的化学合成方法生产 1,3-丙二醇,DuPont 与 Genencor 合作致力于以微生物发酵法生 产 1,3-丙二醇。

颠覆传统,合成生物:迎来历史发展机遇,乘势而起,引领未来

生物发酵法生产 1,3-丙二醇近年兴起。

DuPont 公司采用 Genencor 的 Design-PathTM 技术,成功地将来自三种不同微生物的 DNA 组合到一个菌株上,从而一步将葡萄糖转化 为 1,3-丙二醇。

而丙烯醛法通过丙烯醛水合生成 3-羟基丙醛,然后液相加氢生成目的产物 1,3-丙二醇;环氧乙烷法通过环氧乙烷经氢甲酰化首先生成 3-羟基丙醛,进一步加氢反应 得到 1,3-丙二醇。

颠覆传统,合成生物:迎来历史发展机遇,乘势而起,引领未来

生物法 1,3-丙二醇竞争优势显著。

化学合成法因其投资高、副产物多、选择性差、操 作条件苛刻、化学原料不可再生且为易燃易爆剧毒的危险品等缺点,很难形成持续性的大 规模工业生产。

生物转化法具有工艺选择性高、操作条件温和、原料可再生等优点。

根据 1,3-丙二醇不同工艺生产成本的估算,生物发酵法生产成本约 1222 美元/吨,较丙烯醛法 降低约 38%,相较于环氧乙烷法降低约 30%,优势显著。

总的来看,生物发酵法已渐渐 成为生产 1,3-丙二醇的重要方法,在生产成本、安全性、环境友好度等方面具有竞争优势。

颠覆传统,合成生物:迎来历史发展机遇,乘势而起,引领未来

示例三:生物基长链二元酸。

长链二元酸(DCA)作为一种精细化学品,广泛应用于 高性能长链聚酰胺、高档润滑油、高档热熔胶、粉末涂料、高等香料、耐寒增塑剂、农药 和医药等诸多下游应用市场。

长链二元酸的制备工艺分为植物油裂解法、化学合成法和生 物发酵法三种,目前国内市场上基本采用生物发酵法,在产产能约 9.7 万吨/年;国际市场 上仍存传统化学合成法约 2 万吨/年在产产能;而植物油裂解法受限于产品产量,不适用于 大规模工业化生产。

颠覆传统,合成生物:迎来历史发展机遇,乘势而起,引领未来

生物发酵法生产工艺占据主导。

生物发酵法制备长链二元酸是以长链烷烃、玉米浆、 葡萄糖等原料,通过工程菌胞内酶对长链烷烃氧化的特异性和专一性,将其催化合成为相同链长的长链二元酸;之后对发酵液进行多级过滤、结晶、干燥等操作,进一步提取产品。

而化学合成法从某一种低碳链的二元酸开始,通过脂化、还原、溴化、氰化和腈的水解等 一系列化学反应步骤,最终合成得到多 2 个或 3 个碳原子的二元酸。

颠覆传统,合成生物:迎来历史发展机遇,乘势而起,引领未来

生物基长链二元酸具有产品种类更丰富、成本更低及更环保等优势。

化学合成法生产 长链二元酸合成条件苛刻(>200℃、10MPa),合成步骤复杂,环境污染严重,且产品收 率低、成本高,迄今只有十二碳二元酸(DC12)通过化学合成法工业化生产。而生物发酵法 原料来源广,反应条件温和,没有环境污染,成本低、收率高,可以大规模工业化生产, 展现出无可比拟的优越性。目前,生物法制备长链二元酸在我国已经取代了传统的化学合 成法,逐渐从实验室研究发展到工业化生产。

颠覆传统,合成生物:迎来历史发展机遇,乘势而起,引领未来

示例四:生物基聚乳酸。

生物塑料是新生代塑料,是相对于石油基、不可降解的传统 塑料而言的,指生物基的、生物可降解的以及二者兼具的塑料。

其中,生物基生物可降解 塑料一方面原料来源于可再生生物质资源,另一方面使用后可在自然环境条件下能降解成 对环境无害的物质,在塑料污染治理趋紧的当下受到广泛关注。

聚乳酸(PLA)是目前是 全球范围内产业化最成熟、产量最大、应用最广泛的生物基生物可降解塑料,预计未来产 能将大幅度提升,能缓解目前供不应求的局面。

颠覆传统,合成生物:迎来历史发展机遇,乘势而起,引领未来

生物基聚乳酸由生物法乳酸聚合而成。

聚乳酸的生产工艺分为以乳酸单体直接脱水缩聚的一步法,以及先将乳酸脱水生成丙交酯、再开环聚合制得聚乳酸的两步法,目前世界上生产高品质大分子量聚乳酸均采用两步法。

其中,乳酸多由微生物发酵法生产得到,采用玉米、小麦、甜菜、番薯等淀粉质原料得到葡萄糖,进一步在乳酸菌的作用下发酵生产乳酸。

因其工艺相对简单、原料充足、产品性能良好,生物发酵法成为世界上大部分乳酸制造企业的生产方法。

颠覆传统,合成生物:迎来历史发展机遇,乘势而起,引领未来

生物基聚乳酸塑料相较于石油基传统塑料能耗、水耗、碳排放优势显著。

生物基聚乳 酸塑料凭借原料的可再生性、生产使用过程中的低碳排放,以及废弃后的可生物降解性等 优势,已在许多领域开始替代传统石油基塑料。

根据《中国塑料的环境足迹评估》报告, 以玉米为原料的聚乳酸塑料能耗、水耗及碳排放量都远低于 PE、PP、PVC、PS、ABS 等石油基传统塑料。

随着世界范围内垃圾分类和“限塑令”的强制性逐步升级,生物基聚 乳酸塑料替代传统塑料的进程正在加速,预计在未来具有广阔的发展前景。

颠覆传统,合成生物:迎来历史发展机遇,乘势而起,引领未来

碳中和趋势下合成生物企业成本优势有望进一步放大

温室气体排放总量中占主导地位的是化石能源二氧化碳的排放。

化石能源包括煤、 石油、天然气等天然资源,是目前的主要能源来源之一,2020 年约占全球一次能源需求 的 83%。

然而,全球温室气体排放中有三分之二以上来自化石燃料二氧化碳的排放,因此, 降低化石燃料在能源消费结构中的比例,推动化石能源向新能源加快转型,成为实现碳中 和目标的必要途径之一。

颠覆传统,合成生物:迎来历史发展机遇,乘势而起,引领未来

生物质替代化石资源生产人类必须的燃料和材料,可显著降低二氧化碳排放。

利用淀粉、葡萄糖、纤维素等可再生生物资源生产得到生物基材料,大大降低了工业过程的能耗、物耗,从而减少二氧化碳排放,彰显出优秀的减排能力。

据 Kefeng Huang 等于 2021 年在《Greenhouse Gas Emission Mitigation Potential of Chemicals Produced from Biomass》 论文统计,除低转化率(25%)的生物甲醇外,所有生物基材料的单位温室气体排放量都低于石化材料。

在保守的假设(即 25%的转化率和高分离能耗)下,生物基材料温室气体 减排量最高为 88%;在乐观的假设(即 75%的转换率和低分离能耗)下,减排量最高可达 94%。

当前,美国生物基材料替代石化材料的空间约 0.92 亿吨/年,若实现完全替代则 温室气体总减排量高达 2.9 亿吨/年。

颠覆传统,合成生物:迎来历史发展机遇,乘势而起,引领未来

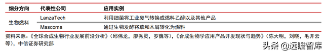
第三代生物合成直接利用 CO2生产燃料与化学品。

合成生物技术历经三代革新,第一代主要以植物油、废弃食用油等为原料来合成生物燃料;第二代原料发展为非粮食类生物质,包括谷物秸秆、甘蔗渣等;第三代以大气中的 CO2为原料进行微生物利用,生产燃料与化学品。

目前,第三代生物合成已经取得了初步进展,已诞生成功应用并在商业化模式 下进行运转的实例,例如 LanzaTech 公司与宝钢集团合作建立的利用钢厂废气 CO、CO2 等气体进行生物乙醇的生产。

未来,随着 CO2 固定以及光能、电能能量捕获技术的发展, 第三代生物合成有望成为二氧化碳减排的主要途径之一。

颠覆传统,合成生物:迎来历史发展机遇,乘势而起,引领未来

随着碳交易体系的推行,合成生物企业有望进一步扩大成本优势。

碳排放权交易(碳 交易)是把碳排放权作为商品在市场上流通,利用市场机制控制温室气体排放。政府根据 企业的减排承诺,向企业分配碳排放配额。

当企业的碳排放量大于其所持有的碳排放权配 额时,需从市场上购买碳配额;反之,如果企业持有的碳排放权配额有所盈余,则可以在 市场上出售以获取经济利益。

未来随着碳交易体系渗透领域的扩张,低排放量的合成生物 企业未超出自身碳配额时,可以通过将售盈余配额出售给高碳排放的化工企业获取一定利益,间接导致生产成本的降低,从而助力合成生物企业在碳中和背景下的快速发展。

颠覆传统,合成生物:迎来历史发展机遇,乘势而起,引领未来

合成生物学蓬勃发展,市场空间广阔

合成生物浪潮已至,迎来历史性发展机遇

2000 年,美国科学家成功构建基因拨动开关,标志着合成生物学领域的兴起。自此, 合成生物学历经数十年快速发展,成为继 DNA 双螺旋结构发现和基因组测序后的“第三 次生物科学革命”。

总的来看,合成生物学的发展大体经历了四个阶段:

第一阶段(2005 年以前)以基因线路在代谢工程领域的应用为代表,这一时期的典型成果是青蒿素前体在 大肠杆菌中的合成;

第二阶段(2005~2011 年)工程化理念日渐深入,赋能技术平台得到 重视,工程方法和工具不断积淀;

第三阶段(2011~2015 年)基因组编辑的效率大幅提升, 合成生物学技术开发和应用领域不断拓展;

第四阶段(2015 年以后)合成生物学的“设 计?构建?测试”循环扩展至“设计?构建?测试?学习”,生物技术与信息技术融合发展的特 点愈加明显。

当下,我们认为合成生物学正面临历史性发展机遇,有望创造出巨大的社会和经济价值。

机遇一:基础科学研究逐步发展成熟,为合成生物的产业应用提供了前提条件。

近年来,合成生物学基础科学研究高速发展,重大突破不断涌现。

例如,2013 年 CRISPR 基因编辑技术、2014 年拓展遗传密码子、2015 年工程酵母菌合成阿片类药物、2016 年新“蛋白设计”、2018 年人工合成酵母基因组、2021 年 CRISPR 首次成功治愈两种遗传性血液病等一系列颠覆性成果纷纷入选 Science 期刊年度十大科学突破。

当前,合成生物学的研究已从单细胞向多细胞复杂生命体系的活动机理,人工基因线路、底盘生物定量、可控设计构建,以及人工细胞设计调控层次化、功能多样化的方向发展。

颠覆传统,合成生物:迎来历史发展机遇,乘势而起,引领未来

从论文发表总量来看,合成生物学在科学界的重视程度达到前所未有的高度,科研成 果持续积累。

根据 WebofScience 检索结果发现,近年来合成生物学的相关文章逐年增加, 2020 年发表量超过 1.1 万篇,表明其自兴起逐渐引起科学界的广泛关注。截至 2020 年年 底),在合成生物学研究领域,美国研究者发表的文章数量占比 34%;中国研究者占比 13%, 位居全球第二,在合成生物学发展中扮演着重要角色。

总的来说,基础科学研究的发展不 仅将人类对生命的认识和改造能力提升到一个全新的层次,还极大地催生了生物合成学的 产业应用。

颠覆传统,合成生物:迎来历史发展机遇,乘势而起,引领未来

机遇二:基因组“读-改-写”技术迭代进步,推动合成生物学快速发展。

基因组的“读-改-写”技术是合成生物学研究的基石,基因组序列的读取是后续修改和再造的基础;基因组序列的编辑是注释序列功能的有效手段,可为基因组的从头设计提供理论支撑;基因组的合成再造可对野生型序列进行全局设计,是对基因组相关功能和调控机制的再验证和再利用。基因组的“读-改-写”技术的进步一直在不断拓展合成生物学应用的深度和广度, 成为推动合成生物学快速发展的重要动力。

颠覆传统,合成生物:迎来历史发展机遇,乘势而起,引领未来

以基因测序为例,从最初的 Sanger 测序发展到二代测序以及三代测序,人类读取基 因组序列的速度得到了飞跃式的提升,同时也极大地降低了测序成本,引领着复杂基因组、 大型基因组从草图走向完成图时代。

2003 年,人类基因组计划以近 30 亿美元的成本完成 了人类全基因组的完整测序,而当前仅需花费不到 1000 美元。未来十年甚至更短时间内, 基因测序成本有望降到 100 美元以下,且速度将进一步加快。

颠覆传统,合成生物:迎来历史发展机遇,乘势而起,引领未来

机遇三:全球各国加快部署战略规划及政策支持,驱使合成生物研究及应用不断深入。

石化材料的生物制造技术是传统化工产业升级变革的主要方向,合成生物学成为世界各国 必争的科技战略高地,被纷纷纳入主要经济体的重点战略发展领域。

例如,美国政府通过 美国国家科学基金会(NSF)、国立卫生研究院(NIH)、农业部(USDA)、国防部(DOD) 等联邦机构积极支持合成生物学的基础研究和技术研发。

中国合成生物学发展举措是全方 位的,包括政府管理机构与科技界的大量互动,持续规划部署相关产业的发展。

颠覆传统,合成生物:迎来历史发展机遇,乘势而起,引领未来

合成生物学蓬勃发展,应用领域迅猛扩展

作为战略性新兴产业技术之一,合成生物学已展现出巨大的应用潜力。

合成生物学不 仅使人类对于生命本质的认知从“格物致知”上升至“建物致知”,同时也为医疗健康、 农业、化工、食品和消费品等领域的重大问题解决提供了新途径,展现出前沿性、颠覆现 有工业生产流程、有应用市场及能创造新的经济增长点等鲜明特征。

例如,将细胞传感器 用于临床医学、环境和食品监测;通过细菌、细胞来治疗疾病和帮助作物增产;利用微生 物细胞工厂生产化学品、材料、燃料、植物天然成分和替代蛋白等。

颠覆传统,合成生物:迎来历史发展机遇,乘势而起,引领未来

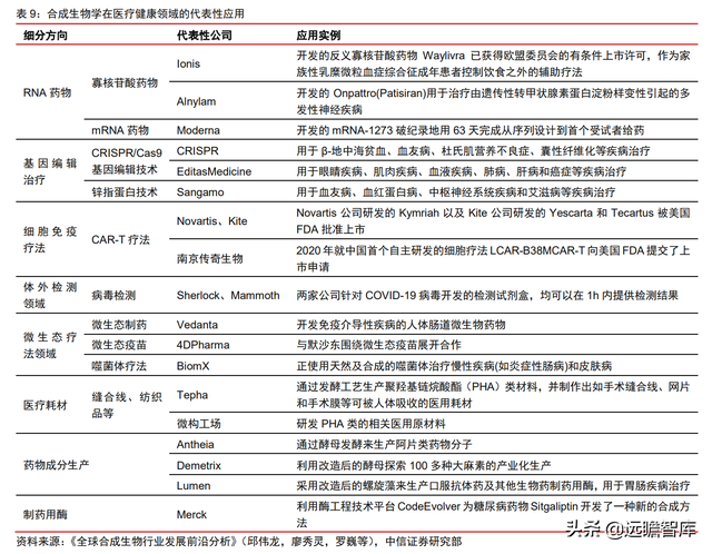
合成生物学为医疗健康领域的发展注入了强大动力。

医药健康是合成生物学影响最大 的下游领域,据麦肯锡预测,未来在全球范围内医药健康领域受到的直接经济影响约占合 成生物学总影响的 35%。

合成生物学在医疗健康领域的应用广泛,包括细胞免疫疗法、 RNA 药物、微生态疗法、基因编辑相关应用、体外检测、医疗耗材、药物成分生产和制药 用酶等诸多方向。

如利用 mRNA 技术快速人工合成疫苗,利用基因编辑技术治疗遗传疾病, 设计细胞行为和表型精确调控的免疫细胞治疗肿瘤,开发快速、灵敏的诊断试剂,改造微 生物和合成人工噬菌体来治疗疾病,改造微生物生产医疗耗材和药物成分等。

随着合成生 物学技术的创新及充分应用,有望进一步助力人们对肿瘤、疟疾、菌株感染等疾病的预防、 诊断以及治疗。

颠覆传统,合成生物:迎来历史发展机遇,乘势而起,引领未来

化工领域中合成生物学发展迅速,生物路线逐步实现对传统化学路线的替代。

合成生物学在化工领域的应用主要包含材料和化学品、化工用酶、生物燃料等方向。例如,利用改造后的酵母或其他微生物生产化学品、材料和油类,通过定向进化结合高通量筛选寻找在高温高酸等特殊场景拥有高活性的酶等。

根据张媛媛、曾艳、王钦宏于 2021 年在《合 成生物制造进展》论文预测,未来十年,预计石油化工、煤化工产品的 35%可被合成生物 产品替代,从而缓解化石能源短缺等问题,对化工、材料、能源等领域产生广泛影响。

颠覆传统,合成生物:迎来历史发展机遇,乘势而起,引领未来

颠覆传统,合成生物:迎来历史发展机遇,乘势而起,引领未来

合成生物学有望推动农业持续增产,可能成为未来农业发展的方向。

合成生物学在农 业领域的应用主要涉及作物增产、虫害防治、动物饲料及作物改良等方向。如利用微生物 固氮来帮助作物增产;利用无细胞系统生产 RNA 药物和天然产物衍生化合物来保护作物; 通过基因改造控制虫害;通过生物发酵生产蛋白质为牲畜提供蛋白饲料;利用基因编辑技 术改良作物等。

我们认为未来农业将因合成生物学的技术发生颠覆性的变化,合成生物学 的发展势必影响未来农业的走向,展现出广阔的发展空间。

颠覆传统,合成生物:迎来历史发展机遇,乘势而起,引领未来

合成生物学推动食品领域的持续创新,为食品行业的发展提供新的思路和活力。

合成 生物学在食品领域的应用包含肉类和乳制品、饮品、食品安全、调味剂和添加剂等多个方 向。如利用微生物生产蛋白来提升人造肉的口感和营养,通过微生物来生产香料、甜味蛋 白和甜味剂,通过设计和改造酶来中和毒素等。随着社会经济的发展和生活水平的提高, 人们对食品安全、营养和风味等愈加重视,合成生物学有望在食品领域发挥更大的作用。

颠覆传统,合成生物:迎来历史发展机遇,乘势而起,引领未来

合成生物学在消费品领域应用广泛,涉及宠物食品、皮革、护肤品等方向。

如利用微生物发酵生产动物蛋白食品来满足宠物营养和健康需求,利用菌丝体或微生物发酵生产皮革,通过改造微生物来生产香料、保湿剂和活性成分等用于护肤品。未来随着消费者对天然和更加安全原料的增长需求,消费品行业正逐渐转向生物成分来源,合成生物学有望引领消费品领域的可持续创新浪潮。

颠覆传统,合成生物:迎来历史发展机遇,乘势而起,引领未来

新兴技术创巨量市场,吸引全球资本涌入

在合成生物学应用逐渐成熟的支撑下,合成生物学市场已具备成熟规模。

根据华经产业研究院数据,2020 年全球合成生物学市场规模达 68 亿美元,同比增长 28.3%。

随着核心技术不断更迭,行业规模有望进一步迅速扩张,CB Insights 预计 2020-2025 年,全球合成生物市场规模将保持 22.5%的高年均复合增速,至 2025 年突破 200 亿美元。

从区域分布来看,全球合成生物学市场由北美洲主导,占 2019 年全球总市场规模的 58.5%;亚太区是全球第三大市场,占 2019 年全球总市场份额的 15.1%,可发展空间广阔。

颠覆传统,合成生物:迎来历史发展机遇,乘势而起,引领未来

从全球生物学行业细分市场来看,医疗健康领域主导了合成生物学的市场应用。

根据 CBInsights 数据,2019 年合成生物学在医疗健康领域的市场规模占据了总市场规模的 39.5%。另外,化工、食品、农业、消费品等领域也是合成生物学的重要下游市场,相关 细分市场空间正保持高速增长。

其中,工业化学品领域是合成生物学的第三大下游市场,2019 年市场规模达到 11 亿美元,占合成生物总市场规模的 20.8%,CBInsights 还预计将 在 2019-2024 年以 27.5%的年复合速率持续增长,孕育着重要的市场机遇。

颠覆传统,合成生物:迎来历史发展机遇,乘势而起,引领未来

随着合成生物学市场规模的不断扩大,资本的目光加速向合成生物学聚集。

根据 SynbioBeta 的数据,近十年合成生物学领域的融资大幅增加,从 2011 年的 4 亿美元增长 至 2020 年的 78 亿美元,年复合增长率达 37%;仅 2021 年上半年,合成生物学领域的融 资就超过 2020 年的总额,达到 89 亿美元。

同时,合成生物领域企业平均融资额呈现逐年 升高的趋势,表明企业的体量不断提升、规模不断扩大。

从资本市场表现来看,随着市场 渗透率的加快,合成生物行业有望迎来爆发期。

颠覆传统,合成生物:迎来历史发展机遇,乘势而起,引领未来

合成生物公司百家争鸣

大批合成生物学相关公司相继成立,商业模式可分为产品型及平台型。

截至目前,国 外从事合成生物学领域的公司已多达 500 家,国内公司也近数十家。

总体来看,合成生物 学领域的公司主要分为两类:

一是产品型商业模式,即借助合成生物学手段生产面向市场 各领域的合成生物产品;

二是平台型商业模式,旨在提供生物体设计与软件开发等平台化 的集成系统。

现阶段,平台型企业由于缺乏应用层面的落地产品,盈利能力受限;相比之下,产品型企业打通了从生物改造、发酵纯化到产品改性的全产业链,近年来得到快速发展,盈利水平不断提升,部分平台型企业也演化出向产品型公司转变的趋势。

因此,我们更看好产品型公司的未来发展,代表性公司包括华恒生物、凯赛生物、新日恒力、圣泉集团、科拓生物、三元生物、金丹科技、利尔化学、金达威等细分领域龙头企业;具备应用场景落地可能性的平台型企业,代表性公司包括 GinkgoBioworks、 Zymergen 等。

颠覆传统,合成生物:迎来历史发展机遇,乘势而起,引领未来

产品型公司:生产面向市场各领域的合成生物产品

国内合成生物学企业以产品型为主,以微生物发酵工艺为基础。

合成生物学已展现出 巨大的应用潜力,催生了大量的产品导向型公司,涉及医疗健康、农业、化工、食品和消 费品等诸多领域。产品型公司以微生物发酵工艺为基础,历经菌株筛选及培育、高效发酵 工艺、纯化工艺调控等环节,定向生产目标产品。

产品的生产从实验室验证阶段到产业化 放大阶段往往需要经历漫长的研究探索和生产实践,才能在工业菌种创制、发酵过程智能 控制、高效后提取等环节形成完备的技术领先优势,核心产品型企业因此受益。

颠覆传统,合成生物:迎来历史发展机遇,乘势而起,引领未来

凯赛生物:生物基材料全球引领者

凯赛生物成立于 2000 年,以合成生物学等学科为基础,聚焦聚酰胺产业链,规模化产品涵盖上游长链二元酸(DC11~DC18)、戊二胺及下游生物基聚酰胺。

公司生产的生物 法长链二元酸系列产品在全球市场处于主导地位,按在产产能计,近年全球市占率超过 50%,并于 2018 年被工信部评为制造业单项冠军。

公司与杜邦、艾曼斯、赢创、诺和诺 德等国际知名企业建立了良好的商务合作关系。目前公司癸二酸、生物基聚酰胺、戊二胺 等产品产能逐步释放,规模化后有望打开公司盈利空间,市场前景广阔。

颠覆传统,合成生物:迎来历史发展机遇,乘势而起,引领未来

公司拥有一系列生物基聚酰胺产品的完整生产平台,产业链优势凸显。

公司产品已覆盖缩聚型聚酰胺生产过程中所需的关键原材料及聚合产品,通过生物法能够生产从碳九到碳十八(目前以 DC12、DC13 为主)的各种链长的二元酸,结合自有的生物基戊二胺产品,具备通过不同单体组合得到更多高性能聚酰胺的完整平台,展现出开拓多个潜在市场的能力。

如聚酰胺 56 产品性能接近通用型聚酰胺 66,戊二胺与长链二元酸(十六碳以上) 聚合得到的长链聚酰胺产品具有接近聚酰胺 11、12 的低温柔韧性能。

颠覆传统,合成生物:迎来历史发展机遇,乘势而起,引领未来

四大核心技术是公司生产各类产品的基石。

公司拥有合成生物学手段开发微生物代谢途径和构建高效工程菌、微生物代谢调控和微生物高效转化技术、生物转化/发酵体系的分离纯化技术、聚合工艺及其下游应用开发技术四大核心技术,均已应用于主营业务,在提升产品竞争力、降低产品成本的同时,产品质量、性能亦不断提升。

随着公司持续地新技术开发和升级,不断优化生产工艺流程并引入数字化、智能化管理方式,成本优势有望进一步加强。

颠覆传统,合成生物:迎来历史发展机遇,乘势而起,引领未来

公司业绩近年来整体上行,有望进一步加速发展。

2016~2019 年,公司营收及盈利持续增长,2020 年受新冠疫情的影响业绩有所下滑。

2021 年以来,公司业绩恢复增长,前三个季度实现营业收入 16.3 亿元,同比增长 42%;实现归母净利润 4.9 亿元,同比增长 53%。

随着癸二酸、生物基戊二胺、生物基聚酰胺新建产能的落地,公司业绩有望进一步 实现大发展。

颠覆传统,合成生物:迎来历史发展机遇,乘势而起,引领未来

公司境内外市场逐渐扩大,主营业务毛利保持较高水平。

随着与客户的业务合作关系日益稳固和合作规模的日益扩大,公司整体销售收入规模逐年扩大。生物法长链二元酸应用领域的拓展使国内市场更加得以开拓,境内收入占比逐年增加。

境内市场的开拓有利于公司更充分地利用国内和国际两个市场,更好地分散单一市场风险,保障业绩平稳增长。

另外,公司生物法长链二元酸技术壁垒高,毛利呈逐年上升趋势,2020 年公司生物法长 链二元酸单体毛利率达到 60.6%、混合酸毛利率达到 49.8%。

未来随着新产品产能扩大, 工艺流程进一步改进,预计毛利率仍有较大提升空间。

颠覆传统,合成生物:迎来历史发展机遇,乘势而起,引领未来

华恒生物:合成生物细分领域的绝对龙头

华恒生物丙氨酸系列产品的生产规模居行业前列,是全球规模最大的丙氨酸系列产品生产企业之一。公司深耕自主研发,突破厌氧发酵技术瓶颈,构建了以可再生葡萄糖为原料厌氧发酵生产 L-丙氨酸的微生物细胞工厂,在国际上首次成功实现了微生物厌氧发酵规模化生产 L-丙氨酸产品,在工艺转化率、环境友好度、生产成本等方面优势显著。基于厌氧发酵法生产丙氨酸的核心技术,公司进一步布局了 L-缬氨酸、L-异亮氨酸、L-亮氨酸等产品的规模化生产,产品矩阵不断完善。

颠覆传统,合成生物:迎来历史发展机遇,乘势而起,引领未来

通过多年的技术研发和实践积累,公司丙氨酸系列产品展现出卓越的技术优势。

对于 L-丙氨酸产品,随着厌氧发酵工艺的不断成熟,公司厌氧发酵法生产 L-丙氨酸的产量占比 较高,经济和环境效益得以显著提升,使 L-丙氨酸产品成本相较于酶法降低约 50%。

对于 DL-丙氨酸和 β-丙氨酸产品,公司采用酶法工艺生产,以常温常压的温和反应条件替代了 传统化学合成法,在能耗节约、成本降低等方面更具优势,为公司在丙氨酸行业中的领先 地位奠定了坚实的基础。

颠覆传统,合成生物:迎来历史发展机遇,乘势而起,引领未来

公司近年业绩总体呈上升趋势。

2012-2019 年,公司营业总收入与净利润持续上升, 2019 年营业总收入达 4.9 亿元,净利润达 1.2 亿元。

2020 年受疫情影响,公司业绩有所 下滑,营业总收入与净利润同比分别下降 0.8%、4.2%。2021 年以来,公司业绩大幅回升, 2021 年前三季度营收同比增长 72%,归母净利润同比增长 20%。

随着公司 L-缬氨酸、L-异亮氨酸、L-亮氨酸等项目,未来盈利有望底部复苏并继续保持增长。

颠覆传统,合成生物:迎来历史发展机遇,乘势而起,引领未来

公司获跨国巨头高度认可,外销占比高。

近年来,公司外销占比保持在一半以上,与 巴斯夫、味之素、德之馨、帝斯曼、伊藤忠等世界化工巨头建立了良好的合作关系。同时, 公司境内市场得到连年开拓,占比不断提升。

根据公司招股说明书,2020 年外销、内销 的收入分别为 2.4、2.3 亿元,分别占总营业收入的比例为 51%、49%。

另外,公司产品 的外销毛利率显著高于内销毛利率,且呈现逐年递增的态势。

颠覆传统,合成生物:迎来历史发展机遇,乘势而起,引领未来

新日恒力:生物基材料顺利转型

新日恒力新建 5 万吨/年月桂二酸项目,跻身产品型合成生物企业。

新日恒力于 2017 年购买中国科学院微生物研究所月桂二酸生产技术,建设 5 万吨/年月桂二酸项目,并设立 子公司恒力新材负责项目的建设和运营。

月桂二酸是碳链上含有 12 个碳原子的脂肪族长链二元酸的一种,主要用于生产长链尼龙的原料。

据公司公告,2021 年 10 月,月桂二酸 项目正式投产,已开启二分之一产能,标志着公司转型圆梦。

颠覆传统,合成生物:迎来历史发展机遇,乘势而起,引领未来

公司生物法制备月桂二酸源于中科院第三代微生物发酵技术,具有转化率和环保优势。

早在 20 世纪 70 年代,以方心芳院士、陈远童研究员为代表的中科院微生物所两代专家就 开始了生物发酵生产长链二元酸的研究。

在此基础上,中科院微生物所利用现代生物技术 开发出月桂二酸生产新菌种和无溶剂提取精制新一代工艺,可再生油脂替代石油烷基为原 料,原料转化效率达 90%以上,高于行业平均水平 5~10%;采用无溶剂提取,减少水排 放 50%,减少二氧化碳排放 30%。

颠覆传统,合成生物:迎来历史发展机遇,乘势而起,引领未来

控股股东中能集团布局生物合成聚酰胺的上下游一体化,助力公司可持续发展。

受产业积极政策的影响,控股股东中能集团近年来将发展生物合成长链/高温聚酰胺专业领域作为公司战略性发展的目标和方向,与大同市政府合作共建生物基新材料生态产业园。

生物 基新材料生态产业园的建设包括长碳链二元酸项目、生物基新材料一体化项目、煤质活性 炭及环保项目三个子项目。

公司产品月桂二酸是制备长链聚酰胺 PA612 和 PA1212 的主要 原料,生物合成聚酰胺上下游一体化一方面利好新日恒力上游月桂二酸原料的合理利用, 视市场情况调整自用与外销的比率,从而获得最大经济效益;另一方面助力下游长链聚酰 胺产品建立起成本优势,实现可持续发展。

颠覆传统,合成生物:迎来历史发展机遇,乘势而起,引领未来

颠覆传统,合成生物:迎来历史发展机遇,乘势而起,引领未来

公司业绩有望底部复苏。受行业趋势、业务变动等因素的影响,公司近年来业绩波动较大。

2020 年,子公司华辉环保收购宁夏天福,进一步扩大产品品种结构和规模,公司成功扭亏为盈,实现盈利 0.21 亿元,同比增长 147%。

据公司公告,5 万吨/年月桂二酸项目投产后,可实现年营业收入 21.45 亿元、净利润 5.45 亿元,有望成为公司业绩的主力增长点,促进公司盈利能力底部复苏。

颠覆传统,合成生物:迎来历史发展机遇,乘势而起,引领未来

圣泉集团:酚醛树脂行业绝对龙头

圣泉集团系国内酚醛树脂、呋喃树脂产销量最大的企业,集合成树脂及复合材料、生物质化工材料及相关产品的研发、生产、销售为一体。

公司将农作物废弃物玉米芯、秸秆中的半纤维素、木质素、纤维素三大成分提纯并高效利用,形成了拥有自主知识产权的生物质精炼技术,不仅生产木糖、L-阿拉伯糖、表面活性剂等生物质化工产品,同时利用木质素、半纤维素制成木质素酚、糠醛等用于生产呋喃和酚醛树脂,形成了生物质化工产业与合成树脂产业一体化产业链条,实现了对植物秸秆的循环利用。

颠覆传统,合成生物:迎来历史发展机遇,乘势而起,引领未来

公司产品沿产业链不断纵深延伸。

截至 2020 年末,公司酚醛树脂、呋喃树脂产能分别达到 36 万吨/年和 10 万吨/年,产销规模均居国内第一、世界前列。

同时,公司通过持续科技创新与应用拓展,产品进一步延伸至陶瓷过滤器、固化剂、涂料、保温冒口、电子级环氧树脂、高强低密度酚醛 SMC、口罩等,产品矩阵不断完善。

公司通过 IPO 募投项目扩大公司酚醛树脂及其高端复合材料、陶瓷过滤器和冒口、高端电子化学品的生产能力,有利于巩固行业领先地位。

颠覆传统,合成生物:迎来历史发展机遇,乘势而起,引领未来

公司营收整体稳健增长,合成树脂及复合材料占比最高。

2020 年,全球新冠疫情爆 发,公司卫生防护用品业务大幅提升,带动业绩迅猛增长。

2020 年公司实现营收 83.2 亿 元,同比增长 41%;实现归母净利润 8.8 亿元,同比增长 86%。

2021 年前三季度公司实 现营收 63.6 亿元,同比增长 1%,扣除卫生防护用品外的业务营收实现 43%的同比增长。

其中,合成树脂及复合材料营收占比最高,除 2020 年以外常年保持在 65%左右,成为公 司业绩的主要增长动力。

颠覆传统,合成生物:迎来历史发展机遇,乘势而起,引领未来

科拓生物:国内益生菌产业第一股

科拓生物是一家主要从事复配食品添加剂、食用益生菌制品以及动植物微生态制剂研发、生产与销售的高新技术企业。公司拥有 1 万余株乳酸菌的菌种资源库,掌握了益生菌分离、筛选、评价、培养、冷冻干燥和保藏的全套技术。

目前,公司形成了“两个基础, 三大系列”的良好业务布局,两个基础是指食品配方、复配食品添加剂配方及相应工艺技 术以及乳酸菌菌种资源库和益生菌菌株筛选、评价及生产、储藏的相关工艺技术;三大系 列是指复配食品添加剂、食用益生菌制品和动植物微生态制剂。

颠覆传统,合成生物:迎来历史发展机遇,乘势而起,引领未来

公司三大系列产品齐头并进,彰显出巨大的发展潜力。

公司的主要产品分为复配食品添加剂、食用益生菌制品以及动植物微生态制剂。复配食品添加剂方面,公司与下游蒙牛 乳业、光明乳业、完达山乳业等知名乳制品企业紧密合作,为其提供或共同开发食品配方 及相应工艺技术。

食用益生菌制品方面,公司具有较强的研发和技术优势,自有的干酪乳 杆菌 Zhang、乳双歧杆菌 V9 和植物乳杆菌 P-8 等优势菌种已向市场成功推出。

动植物微 生态制剂方面,公司产品目前主要应用于反刍动物保健和饲料青贮,未来可进一步拓展至 生猪、禽类、水产等领域,发展前景广阔。

另外,公司新布局食品板块研发生产基地和微 生态制剂生产基地,产品产能大幅提升,有助于开辟新的利润增长点。

颠覆传统,合成生物:迎来历史发展机遇,乘势而起,引领未来

公司业绩近年来整体上行,毛利水平高位运行。

2016~2020 年,公司营业收入及归母 净利润持续增长,年均复合增长速率分别达到 6.8%和 70.1%。

2021 年前三个季度,公司 实现营收 2.7 亿元,同比增长 10.0%;实现归母净利润 0.8 亿元,同比增长 17.0%。

从营 收分业务占比来看,复配食品添加剂业务是公司各项业务的基础和现有业绩的基石,营收 占比常年维持在 80%左右;食用益生菌制品业务在公司经营业绩中的占比不断提高,2020 年达到 23.7%。

另外,公司毛利率保持高位运行,2020 年复配食品添加剂、动植物微生 态制剂、食用益生菌制品毛利率分别达到 46.3%、59.8%、52.4%。

颠覆传统,合成生物:迎来历史发展机遇,乘势而起,引领未来

金丹科技:聚乳酸产业链集大成者

金丹科技系国内乳酸生产规模最大的企业,拥有高效工程菌种的选育、乳酸及衍生产 品的制备、提纯等多项核心技术和关键工艺。

同时,公司积极布局乳酸产业链一体化,在 掌握有机胍催化生产技术的基础上,进军乳酸下游可降解环保新材料丙交酯及聚乳酸领域, 产业链一体化带来的规模优势和成本优势将为公司产品提供有力竞争。

在可降解材料的方 面,公司还进一步开发生物降解聚酯 PBAT,通过与聚乳酸、淀粉等材料共混直接生产生 物降解制品以提升产品附加值。

颠覆传统,合成生物:迎来历史发展机遇,乘势而起,引领未来

公司产能扩张潜力大,生产规模化进一步提升。

公司目前拥有乳酸产能 10.5 万吨/年, 乳酸盐和乳酸酯产能 2.3 万吨/年,淀粉产能 20 万吨/年,石膏制品产能 6.5 万吨/年,各类 乳酸及乳酸盐产品广泛应用于食品、饲料、生物降解材料、工业、医药等领域。

另外,根 据 2021 年中报,公司成功建设 1 万吨/年丙交酯生产线,已经能稳定产出符合设计要求的 丙交酯产品。在建产能方面,公司计划新增乳酸产能 25 万吨/年,淀粉产能 20 万吨/年, 石膏制品 20 万吨/年,PBAT 产能 6 万吨/年,规模优势进一步扩大有利于拓展发展空间。

颠覆传统,合成生物:迎来历史发展机遇,乘势而起,引领未来

公司经营稳健,营收持续加速增长。

2016~2020 年,公司营业收入及归母净利润持续 增长,年均复合增速分别达到 15.1%和 22.2%。2021 年前三个季度,公司实现营收 10.1 亿元,同比增长 40.6%;实现归母净利润 1.1 亿元,同比增长 7.7%。

未来,随着乳酸、 聚乳酸、PBTA 等新建产能的陆续投产,公司业绩有望保持高速增长势头,经济效益大幅 提高。

颠覆传统,合成生物:迎来历史发展机遇,乘势而起,引领未来

三元生物:赤藓糖醇全球霸主

三元生物自 2007 年成立以来专注深耕赤藓糖醇产品十余年,先后攻克菌种选育、配 方优化、发酵控制、结晶提取等多个环节的工艺难题,逐步发展成为全球赤藓糖醇行业内 产能及产量最大、市场占有率最高的企业。

颠覆传统,合成生物:迎来历史发展机遇,乘势而起,引领未来

截至 2021 年 6 月末,公司拥有赤藓糖醇产能 8.5 万吨/年,产能利用率超过 90%。公司 IPO 募资新建 5 万吨/年赤藓糖醇产能,预计将 于 2023 年投产,市场份额有望进一步提升。

公司在巩固赤藓糖醇行业优势地位的基础上, 推出赤藓糖醇与甜菊糖苷、罗汉果甜苷、三氯蔗糖等高倍甜味剂复配的产品,进一步延伸 了赤藓糖醇产业链,提升了公司的市场竞争力和盈利能力。

颠覆传统,合成生物:迎来历史发展机遇,乘势而起,引领未来

赤藓糖醇细分市场量价齐升,助力公司业绩大幅扩张。

2016~2020 年,公司营业收入 及归母净利润持续增长,年均复合增速分别达到 72.6%和 88.4%。2021 年前三个季度, 公司实现营收 13.1 亿元,同比增长 132.3%;实现归母净利润 4.4 亿元,同比增长 155.9%。

从营收分业务占比来看,赤藓糖醇业务是公司现有业绩的基石,2021H1 收入占比约 91.5%。 同时,公司毛利率总体稳中有升,2021H1 达到 44.3%的较高水平。未来,随着 5 万吨/ 年赤藓糖醇项目的投产,公司进一步扩大龙头企业优势,业绩有望持续高速提升。

颠覆传统,合成生物:迎来历史发展机遇,乘势而起,引领未来

利尔化学:草铵膦和氯代吡啶类除草剂双龙头

利尔化学成立于 1993 年,经过近三十年发展开拓了除草剂、杀菌剂、杀虫剂三大系 列共 40 余种原药、100 余种制剂以及 2-甲基吡啶等部分化工中间体。

其中,公司拥有草 铵膦产能 15400 吨/年,系国内最大规模的草铵膦原药生产企业;拥有毕克草产能 2800 吨 /年、毒莠定产能 3000 吨/年、氟草烟 1300 吨/年,氯代吡啶类除草剂产能产量稳居国内前 茅。

颠覆传统,合成生物:迎来历史发展机遇,乘势而起,引领未来

颠覆传统,合成生物:迎来历史发展机遇,乘势而起,引领未来

积极布局 L-草铵膦,依托专利技术助力行业领先。

据我们统计,目前全球草铵膦的产能合计约 5.25 万吨(包含辉丰股份待复产 0.5 万吨),规划产能约 12.25 万吨;而全球草铵膦市场空间在 10 亿美金左右,折合原药用量仅 3.5 万吨/年,行业存在着产能过剩风险。

与消旋的 DL-草铵膦相比,L-型草铵膦的理论效果约为外消旋产品的 1.8-2 倍,而成本上 不超过消旋产品的 1.5 倍,具有较大的调价空间,有望实现对普通草铵膦的快速替代。

公 司在广安及绵阳基地分别规划 3000 吨/年和 30000 吨/年 L-草铵膦在建产能。从合成工艺 上来看,利尔化学采用合成生物学方法,参考公司《一种 L-高丝氨酸生产菌株及其构建方 法和应用》,公司通过 Lambda-Red 重组、FLP-FRT 重组和 CRISPR/Cas9 技术,对野生 大肠杆菌 MG1655 进行基因的敲除和编辑,得到的 L-高丝氨酸生产菌株能够利用葡萄糖 和少量氮源代谢生产 L-高丝氨酸。

公司再利用自有的 MDP 经过 3 步反应即可制备高手性 的 L-草铵膦,避免了丙烯醛及氢氰酸等化合物的使用,有望显著降低生产成本。

颠覆传统,合成生物:迎来历史发展机遇,乘势而起,引领未来

近年来公司业绩保持稳定增长。

2016~2020 年,公司营业收入及归母净利润持续增长, 年复合增速分别达到 25.8%和 30.9%。2021 年前三个季度,得益于主要产品销量及价格 同比增加,公司实现营收 42.8 亿元,同比大幅增长 27.4%;实现归母净利润 6.1 亿元,同 比大幅增长 46.8%。

颠覆传统,合成生物:迎来历史发展机遇,乘势而起,引领未来

金达威:国内营养健康全产业链龙头

金达威成立于 1997 年 11 月,逐步发展成为贯穿上游原材料供应?中游保健品生产加 工?下游终端产品销售的营养健康全产业链龙头企业。

颠覆传统,合成生物:迎来历史发展机遇,乘势而起,引领未来

营养保健食品原料产品涵盖辅酶 Q10 系列、维生素 A 系列、维生素 D3 系列、维生素 K2 系列、NMN 原料等;营养保健食 品终端产品包括膳食补充剂、能量补充剂、运动营养食品、功能性营养食品等。

其中,公 司采用具有自主知识产权的微生物发酵工艺生产辅酶 Q10,目前已成为全球最大辅酶 Q10 生产厂家之一、国内最大的辅酶 Q10 出口企业。

颠覆传统,合成生物:迎来历史发展机遇,乘势而起,引领未来

公司近年营收、利润总体稳中有升。

凭借在营养保健原料端的深度布局,以及终端产 品品类的多样性、成分的科学性,公司近年经营业绩稳步提升。

2016~2020 年,公司营业收入及归母净利润年均复合增速分别达到 20.5%和 33.7%。

2021 年前三个季度,公司实现营收 27.0 亿元,同比增长 5.3%;实现归母净利润 6.7 亿元,同比减少 16.2%。

未来随着维生素 A、维生素 D3、玻尿酸等新建产能的落地,公司业绩有望步入高速发展期。

颠覆传统,合成生物:迎来历史发展机遇,乘势而起,引领未来

保健品终端业务比重上升,维生素 A 与辅酶 Q10 优势竞争地位保持。

自 2015 年公司 步入保健品终端销售业务,保健品逐步发展成为公司主营业务之一,2020 年其营收占比 已达到 52.65%;同时公司保健品盈利水平呈现稳步上升态势,2021年实现毛利率 35.19%。 对于维生素 A 和辅酶 Q10 传统业务,由于公司供应端的龙头竞争力,叠加价格上扬有利 因素,其毛利率维持在 70-80%的高位运行。

颠覆传统,合成生物:迎来历史发展机遇,乘势而起,引领未来

平台型公司:提供集成化的合成生物学平台

典型平台型企业多分布在国外,以微生物开发技术为基础。平台型企业依托涵盖软件工程、生化工具、自动化平台、机器学习与数据科学、代码库等理论与技术在内的集成化平台,实现从产品设计到微生物开发、最终规模化生产的进程。

其中,微生物细胞工厂的开发是平台型企业的基础技术,依赖于“设计-构建-测试-学习”的循环迭代:首先利用系统生物学工具建立微生物的代谢模型,设计微生物细胞工厂改进目标;接着通过基因工程手段进行菌株构建;对菌株进行表征,并结合高通量分析或组学分析等手段对目标参数进行评估;根据分析结果,对模型进行改进;重复迭代,直至获得满足需求性状的目的微生物细胞工厂。

颠覆传统,合成生物:迎来历史发展机遇,乘势而起,引领未来

Zymergen:合成生物学领域平台型巨头

Zymergen 成立于 2013 年,总部位于加州埃默里维尔,是典型的合成生物学领域平 台型公司。

公司利用生化工具、机器学习、自动化等理论与技术研发创新产品与材料,经 “设计-构建-测试-学习”的循环迭代最终完成从产品设计到规模化生产的进程。

2014 年 1 月,公司获得 200 万美元种子轮融资,随后的几年内又分别进行了 A 至 D 轮的融资。

2021 年 4 月 22 日,公司正式在纳斯达克上市,成为合成生物学产业化的一个重要的里程碑。

颠覆传统,合成生物:迎来历史发展机遇,乘势而起,引领未来

公司正孕育处于不同开发阶段的 10 余款产品,涵盖电子、消费护理、农业领域。

目前,公司已成功开发出 Hyaline 高光学质量 PI 薄膜产品,其展现出优良的透明度、柔性等 性能,在可折叠显示器、触摸传感器面板等电子领域展现出广阔的应用前景。

另外,公司 还有 10 种其他产品正在开发种,涵盖电子、消费护理和农业领域。根据公司招股书, ZYM0107 耐高温光学 PI 薄膜产品预计于 2022 年发布,ZYM0101 高模量光学 PI 薄膜与 ZYM0201 天然驱虫剂产品预计于 2023 年发布。基于合成生物平台,Zymergen 预计新产 品推向市场总历时约 5 年,成本约 5000 万美元。

颠覆传统,合成生物:迎来历史发展机遇,乘势而起,引领未来

Zymergen 尚未从产品销售中获得收入,当前收入主要来源于研发服务协议和合作收益。

2021 年前三个季度,公司实现营收 1370 万美元,其中研发服务协议收入占比为 76.2%, 对外合作收入占比为 23.8%。

此外,由于下游市场推广受阻,公司首款产品 Hyaline 的预 期销售延缓,2021 年前三个季度,公司净亏损增加至 2.6 亿美元。

因此,尽管公司已经实 现自动化、机器学习和合成生物学的技术融合,真正到应用层面仍需考虑后续产品落地和 量产的难度。

颠覆传统,合成生物:迎来历史发展机遇,乘势而起,引领未来

GinkgoBioworks:致力于生物铸造平台的独角兽企业

GinkgoBioworks 成立于 2009 年,是一家专注于生物铸造厂、代码库以及由此产生的下游价值的合成生物独角兽企业。GinkgoBioworks 由麻省理工学院合成生物学领域专家 TomKnight 教授及几位研究生于美国波士顿创立,以为客户提供微生物的研发服务为主要业务,致力于对微生物进行基因改造用于生产高端化学材料或优化化工业生产。

在公开 上市之前,GinkgoBioworks 已经在 9 轮融资中筹集了 8 亿美元,其中包括比尔·盖茨资 产管理公司的参投。2021 年 5 月,GinkgoBioworks 通过 SPAC 在纽约交易所上市。

颠覆传统,合成生物:迎来历史发展机遇,乘势而起,引领未来

GinkgoBioworks 核心竞争力为其生物铸造平台,包括生物铸造厂和代码库。

生物铸 造厂(Foundry)形象地来说一个巨大且高效的生物实验室,借助生物铸造平台的软硬件 及自动化技术,实施标准化的细胞改造。

代码库(Codebase)是包含海量基因序列的生 物数据库,为生物铸造厂提供可重复使用的基因元件,公司的代码库目前囊括了开源的 34 亿基因序列以及独有的 4.4 亿基因序列。依靠生物铸造平台,公司能够高通量生产和评估 菌株,根据客户规格执行各种各样的细胞编程。

颠覆传统,合成生物:迎来历史发展机遇,乘势而起,引领未来

GinkgoBioworks 目前仍处于亏损状态,但生物铸造平台的快速发展使得公司营收呈现高速增长趋势。

2020 年,尽管公司经营受到全球新冠疫情的影响,实现 7670 万美元营收,相较于 2019 年的 5420 万美元增长 42%。

2021 年以来,公司营收大幅提升,前三季 度达到 1.65 亿美元,同比增长 271%。

预计未来 GinkgoBioworks 的生物铸造厂的代工收 入和新项目的增长将继续推升公司业绩,实现扭亏为盈。

颠覆传统,合成生物:迎来历史发展机遇,乘势而起,引领未来

风险提示

相关公司在建项目进度低于预期的风险; 玉米等生物质原材料价格波动的风险; 宏观经济及下游行业波动的风险; 进出口政策及国际贸易环境变化的风险; 生物安全与伦理的风险。

——————————————————

请您关注,了解每日最新的行业分析报告!

报告属于原作者,我们不做任何投资建议!

如有侵权,请私信删除,谢谢!

获取更多精选报告请登录【远瞻智库官网】或点击:远瞻智库|文库-为三亿人打造的有用知识平台

蜀ICP备15013208号-3