我公司出售高质量的氨基酸液、氨基酸原粉、氨基酸微量元素、eddha铁、螯合铁等并支持肥料产品的定制,欢迎来电,免费索取样品!

  • 公司地址
    中国,四川,成都
  • 联系电话
    18681783931

新麻氨基酸(深度好文‖防控非瘟恢复生猪生产的九大关键技术,收好不谢)

新麻氨基酸

猪场非瘟生物安全方案

深度好文‖防控非瘟恢复生猪生产的九大关键技术,收好不谢

生猪市场行情持续向好,不少猪场有恢复生猪生产的打算,但如何才能防控好非瘟,恢复生产?近日,农民日报刊登一份由国家生猪产业技术体系提供《防控非洲猪瘟恢复生猪生产九项关键技术》,赶紧收藏转发!

防控非洲猪瘟恢复生猪生产九项关键技术

农民日报

非洲猪瘟病毒(ASFV)是一种有囊膜的DNA病毒,是非洲猪瘟病毒科、非洲猪瘟病毒属的唯一成员。ASFV粒子直径约为200纳米,呈正20面体结构,由多层同心圆结构组成,由内到外依次是基因组DNA、基质层、内膜、核衣壳和外囊膜。ASFV的基因组为线性双链DNA,大小约为170-193kb,含有150-167个开放阅读框(ORFs),由一个大约125kb的中心保守区和两个含5种多基因家族(MGFs)的变异末端组成。依据编码主要衣壳蛋白p72的基因B646L的部分核苷酸序列,ASFV可以被分为24个基因型。首次发现的传入我国的ASFV毒株属于基因II型。ASFV不能诱导中和抗体免疫。ASFV的衣壳蛋白p72,膜蛋白p54、p30和p12具有良好的抗原性。在感染猪或康复猪体内,50余种病毒蛋白可诱导抗体应答,可用做血清学诊断的抗原。自然感染条件下,ASF的潜伏期为3-21天,感染猪在潜伏期即可排毒,临床症状出现后可通过分泌物和排泄物大量排毒。

ASFV耐受酸碱的范围较广,pH4-10条件下在无血清的培养基中保持稳定,但在pH值低于4或高于11.5,数分钟内可被灭活。ASFV对环境的抵抗力很强,在尸体中可存活6个月以上,在低温条件下可存活数年;在腐败的血液中可存活15周;在冷鲜肉中存活数周至数月;在腌制和熏制的猪肉产品中可长时间存活;在粪便中可保持感染性数周。

ASFV对热的抵抗力较弱,60℃30分钟或56℃70分钟可被灭活。一般的消毒措施均可有效杀灭ASFV。最有效的消毒剂是去污剂、次氯酸盐、碱类及戊二醛。

ASF的自然传播速度慢,高度接触传播,直接接触、采食、蜱虫叮咬、注射等可传播疫病。消化道(口)和呼吸道(鼻)是ASFV的主要感染途径。苍蝇、蚊、鼠等可机械性传播ASFV。

ASFV有强毒力、中等毒力和低毒力等三种类型毒株。临床上可分为最急性型、急性型、亚急性型和慢性型。

最急性型:发病猪体温达41℃-42℃,呈现厌食、食欲废绝、精神沉郁、皮肤充血等症状,1-4天内死亡。也有无症状死亡的猪。发病率和病死率均可达100%。

急性型:发病猪体温达40℃-42℃,呈现厌食、不愿活动、皮肤发红、呕吐、鼻腔出血、血便、便秘等。妊娠母猪流产。病死率可达90%-100%。

亚急性型:与急性型类似。病猪出现中度发热,食欲下降。皮肤出血和水肿,感染后7-20天死亡,病死率为30%-70%。

慢性型:病猪体重下降、生长不良,呈现间歇热,耳部、腹部和大腿内侧皮肤发生坏死或溃疡,关节肿大,感染猪可出现呼吸道症状。

一、早期发现与精准检测

早期发现

为尽早发现ASF疫情,首先要让猪场全体员工熟悉ASF的临床症状。了解周边三公里范围内的养猪场户、屠宰场点、生猪交易场所、无害化处理场等情况,密切关注周边生猪异常死亡情况,及时发现疫情隐患。

时刻关注本猪场各个环节的猪只异常情况,包括猪只的精神状态、采食情况、体温变化、体表变化和经产母猪表现等。一旦发现可疑症状,第一时间采样送检(采样优先顺序:鼻腔拭子>唾液>阴门拭子>肛门拭子)。

精神状态:及时发现栏舍内眼神异常猪只(这时猪只可能还未排毒)、精神沉郁的猪只,并及时采样和送检。猪场要积极发动一线员工关注异常猪只,对于提前发现猪只异常并及时采样经实验室检测阳性的,给予相应奖励。

采食情况:关注群体和个猪只的采食情况,对于采食量稍微减少(排除饲料因素),要尽快采样送检。采食量明显下降的猪只一般会伴随着体温升高。

体温变化:正常保育猪、育肥猪体温一般在39℃-40℃之间;正常成年基础猪群的体温在38℃-39℃之间(其中母猪发情、分娩前后几天,体温会升到39℃-40℃之间)。如果发现体温超过正常范围的猪只,应及时采样送检。为了防止测量体温时交叉污染,体温计必须一猪一换,须戴手套和穿防护服;可采用远红外体温计测温,尽量不入栏。

体表变化:看到皮肤发红猪只,表明猪只处于发烧状态。另外,有些猪只打针时出现凝血不良。对于这些异常猪只,要及时采样进行检测。

经产母猪的表现:经产母猪除上述临床表现外,还会出现流产。ASF造成流产有别于其他疫病常见的黑胎或白胎,会出现胎儿均质发红。

快速精准检测为实现快速准确检测,ASF样品采集非常关键。当疫情暴发(被动监测)时,应针对患病猪、死亡猪及猪舍环境进行采样;而在常规监测时,应对ASFV易感猪群及环境(如出猪台、场区大门等风险较大的地方)进行采样;如果是针对处于精准清除的群体,采样的数量可以适当加大。采样应注意避免交叉污染,并在采集每头猪只后更换一次性手套。触碰猪只、料槽、栏杆后,及时更换一次性手套。采血时,必须做到每采集1头猪只更换1个新的针头,以免造成ASFV传播。提交到诊断实验室的相关样品应有清晰且保存持久的标签,样品质量良好。所有采样后的防护用品焚烧或高压处理。

(1)疑似发病猪场采样

采样工作准备:准备长的棉签(15厘米以上)、医用纱布、自封袋、一次性注射器、防护服、一次性长臂手套、鞋套、大的塑料袋(或塑料布,用于包裹病死猪)、记号笔、记录纸、笔、甲醛溶液、Eppendorf管、拉链式自封袋、垃圾袋、录像机(手机)、手电筒、拖布、消毒药、火焰喷枪等。

样品类型:

①疑似猪只口鼻拭子。将每头猪口、鼻拭子收集于同一采样管中,以便提高检测的准确性和减少工作量。拭子装于Eppendorf管内,建议将样品保存于4℃,立刻送检,没有实验条件的应在24小时内送至有资质的实验室。

②病死动物的腹股沟淋巴结。突然死亡的猪只,由于血液及脏器中携带大量的病毒,建议仅采集腹股沟淋巴结,然后将病死猪包裹后进行无害化处理。

③全血。用含有EDTA抗凝血剂的真空采血管,从颈静脉、前腔静脉或耳静脉抽取全血。如果猪只已经死亡,可以立即从心脏采血。不宜使用肝素作为抗凝剂,因其可以抑制PCR反应而造成假阴性。

偏远地区或者在无法冷链运输的时候,可经干血斑(DBS)进行微量血液样品的采集和储存。将几滴由刺血针或无菌注射器针头从动物的静脉或皮肤滴加到特制的吸水滤纸中完成干血斑(DBS)样品的收集。血液样品应完全浸透滤纸,并风干数小时。将样品储存在低透气性的塑料袋中,加入干燥剂以减少湿度。

④血清。使用未加抗凝剂的真空采血管从颈静脉、前腔静脉、耳缘静脉,或剖检过程收集血液样品。

⑤器官和组织样品。不推荐进行剖检采样,因易造成ASFV的扩散。必须在保障生物安全的条件下进行剖检,所有的猪器官和组织均可用于检测ASFV,但脾脏、淋巴结、肝脏、扁桃体、心脏、肺、肾脏及骨髓等含毒量较高。

⑥软蜱等媒介样品。钝缘蜱可以用于检测ASFV。有三种收集技术:手动收集、二氧化碳诱捕和真空吸引捕捉。收集后,应让蜱保持存活或直接储存在液氮中,避免DNA降解。

⑦环境样品。以区块为单位,对风险等级进行区域采样。如猪场内所有墙体、地面、设备等表面进行全覆盖采样。

生产区内:包括各区间猪舍内所有区间单元墙体、地面、风机、地沟、设备、水线、料线等。采样应全覆盖包括死角、料槽底部等不易采集到的位置。

生产区外:对可能的风险区域进行采样,包括出猪台、场区大门、料塔、下水道、员工宿舍、储物间、浴室、办公室、餐厅厨房、车辆、水源等所有可能受到污染的区域。

(2)包装和运输样品

采集好的样品应仔细进行包装,做好标记并送到实验室。运送的样品必须有足够数量的冷却材料(如冰袋、干冰),避免变质。样品应使用“三重包装系统”,保障运输过程中的生物安全,并避免样品受到污染。样品运输必须遵守农业农村部《高致病性动物病原微生物菌(毒)种运输包装规范》等规定。

(3)废弃物处理

采样结束后,做好尸体、场地、物品、个人防护用品的消毒和无害化处理。对不同场点尽量安排不同的采样人员,避免交叉污染。

(4)快速精准检测

实时荧光定量PCR(qPCR)是实验室快速检测ASFV的常用方法。大型养猪企业可建设ASFV检测实验室,当猪场周边和自己猪场受到威胁时做好疫情排查与监测,为疫情处置和精准清除提供技术支撑。开展qPCR检测必须配备专用的实时荧光PCR仪和相应检测试剂。实验室可以根据技术标准开展ASFV的qPCR检测。由于qPCR检测技术灵敏,极其微量的污染即可造成假阳性,对PCR实验室进行分区管理可以避免检测污染。应根据条件将PCR实验室分为试剂准备区、样本制备区、产物扩增区等。

(5)疫情确诊

中国动物卫生与流行病学中心或省级动物疫病预防控制中心实验室可以按要求确诊ASF疫情。

二、精准清除

精准清除是指采集合适样品,在实验室检测结果基础上,结合流行病学调查和风险分析,准确判定感染个体和群体,科学划定疫点范围,迅速清除发病猪与感染猪,消灭传染源等的各种活动总称。

疫点清除

整栏清除:对于保育、育肥群体,在ASF传入早期,病猪数量极少,聚集在同一栏内,可实施整栏清除。

整栋清除:同时满足下述3个条件的,可实施整栋清除:阳性病例呈多点散发状态且只局限于某一栋猪舍,其他猪舍或生产线未检出ASFV感染阳性猪;栋舍之间有可靠的物理隔离屏障(如实体围墙);严格限制场内员工交叉串舍。清除过程中,人员不可与相邻猪舍接触。

单元清除:如果在不同饲养单元检出ASFV核酸阳性,且不同单元有实体墙或其他密闭设施相互分隔,猪群之间不可能通过饮水或排污设施发生交叉感染,人员不交叉,可实施单元清除。

全场清除:如果不同栋舍均有检测阳性感染猪或确诊的病猪,且呈点状弥散状态,而且是共用水槽、食槽,即使不同栋舍之间有严格的物理隔离设施或其他屏障,建议实施全场清除。

清除策略

病死猪:需要放入密闭袋,用密闭工具运出猪舍,实施无害化处理。

无法运动的病猪:采用电击方式处死后,装入密闭袋,实施无害化处理。

正常运动的感染猪:体重过大猪,可驱赶到无害化处理点再用电击处死,但赶猪通道的地面要铺上塑料或彩条布等;对体重较小的猪(保育猪和哺乳仔猪),可直接在猪舍内电击处死后再装入密闭袋中,运到无害化处理点。

不建议采用非人道的方式处死感染猪。及时对淘汰猪转移过程中所经过的路面进行彻底消毒。为减少交叉感染,原则上,在扑杀清除猪的工作中,不使用不同栋舍的生产人员,可使用后勤和办公人员。扑杀和无害化处理结束后,参与扑杀行动的人员需进行淋浴,至少7天内不可与其他健康猪群进行直接或间接接触;个人衣服和鞋子必须浸泡消毒,烘干后方可继续使用。

清除过程中的消毒

地面消毒:采用NaOH和戊二醛喷洒地面和圈舍围栏。消毒水的温度要达到20℃以上。消毒液作用时间至少30分钟。地面也可使用火焰消毒。

用具消毒:最好使用一次性防护服,处置后进行焚烧。个人衣服需要浸泡消毒。电击用具需要熏蒸消毒或60℃烘干30分钟以上。

清除后环境监测

清除病猪或感染猪后,每间隔7天,采用全覆盖采样进行qPCR检测,直至21天(即规定的封锁期限)监测均为阴性且猪群无异常,精准清除获得成功。

三、构建完善的猪场生物安全

猪场生物安全是当前防控ASF唯一有效措施。在ASF流行时期,生物安全是猪场能够正常生产的前提,决定着猪场运营的成败。

提高防控意识

猪场应充分认识到ASF巨大危害及通过生物安全措施防控该病的可行性和有效性。一是树立入场隔离消毒意识。入场的所有人员、物资均视为怀疑带毒者,必须经过严格的清洗、隔离、消毒程序,方可进场。二要明确净区与脏区。两者为相对的,存在病原污染风险或污染风险较大的区域为脏区,病原污染较少或已被清洁的区域为净区。三要加强猪场人员的生物安全培训。保证每个人自觉遵守生物安全准则,主动执行生物安全措施,积极纠正操作中的偏差。

建立ASF生物安全防控圈

建立多层生物安全防控圈:第一层需设置人员隔离区域;第二层设置卖猪、淘汰猪中转站(必须做好日常消毒),彻底切断外部车辆带入ASFV的可能;第三层为猪场的实体围墙,除天然屏障外,生产生活区与外界用围墙彻底隔断,围墙外部可设置防护沟、防护林等;第四层要求生产区与生活区进行隔离,不同生产区之间进行隔离。不同防控圈之间建立消毒设施,做到层层切断。

建立场外生物安全体系

场外生物安全体系建设即对威胁到猪场的所有外部因素进行综合控制,以降低其对场内猪群的威胁。外部生物安全影响因素包括猪场的选址、人员入场管理、车辆管理、物资入场管理、猪群转运和生物媒介的清除等。

猪场位置应选择人员稀少、偏僻安静的区域。距离公路、铁路主干线1000米以上,远离居民生活区,距离其他养殖场及屠宰场2000米以上。

建立严格的人员、物资(包括大宗物品、精液等)入场程序。配备猪场内转运车辆,外来车辆禁止入场。在距猪场1-3公里左右建设标准化的洗消中心,并配备车辆烘干装置,配置专门人员对外来车辆进行清洗消毒。

健全场内生物安全体系

场内生物安全体系包括猪场内部布局、生产管理、消毒措施、粪污处理等。猪场严格进行分区,包括生活区、生产区和废弃物处理区。

生产中人员、物品及猪群应遵循从净区向脏区单向流动,若需要从脏区向净区流动,需要经过隔离、消毒等程序方可。猪场生产区道路也应区分净道、污道,两条路线互不交叉,出入口分开。净道用于人行和饲料、物资的运输,污道为运输粪便、病死猪和废弃设备的专用道,因条件限制出现交叉时应及时清洗消毒,保持净道的完整性。

推荐采用全进全出、多点式饲养、分批次饲养等管理方式,切断ASFV在猪场内部的循环传播。

科学实施日常监测

建立ASF预警体系,做好ASFV的定期监测。兽医及饲养人员应每天巡查猪舍,检查猪群健康状况,包括观察猪的临床症状、异常行为、采食、饮水等情况,及时发现异常情况,果断处置,保障猪群健康。

(1)主动监测

对于未发生ASF疫情的养殖场,开展主动监测是十分必要的。重点应放在异常猪只、车辆、人员、生产资料、物品等能与外界接触的环节和风险因素。有条件的养殖场,应配备检测仪器,进行现场检测。

异常猪只:厌食、呕吐、血便、身体发红、口鼻出血、打针流血不止(凝血不良)、发烧、流产、突然死亡等一切不正常的猪只,均需进行采样检测。

正常猪只:按照随机抽样原则,进行抽样检测。

依据风险,应对运输工具、出猪台、场区大门、生产区猪舍内环境等进行常规采样和监测。

(2)被动监测

对于已发生疫情的养殖场,一旦确诊,禁止场区内人员、物品等一切流动,防止ASFV扩散。按照“疑似发病猪场采样”进行相关样品采集,开展监测工作。

发病猪场进行精准清除后,须进行风险猪只的全群采样检测,连续2次,之间间隔5-7天。

(3)溯源调查

溯源调查是分析疫情发生原因的基础,划分生产单元、确定污染范围是精准清除的关键。查看人员、物品记录表,分析首发病例出现前21天以来与外界交流的一切人员、车辆、物品流通环节等。针对外来人员、车辆、物品重点进行采样监测。分析ASFV感染轨迹,确定感染源及初始感染范围。如风险猪群存在外调情况,还应进行追踪调查。

四、规范实施消毒及污染源消除

消毒方法

机械性消除:用机械的方法如清扫、洗刷、通风等消除病原体,是最普通、常用的方法,可以清除90%以上的病原。

物理消毒法:包括阳光、紫外线和干燥、高温等,均有较强的杀菌能力。

化学消毒法:消毒剂种类很多,是兽医防疫实践中最常用的消毒方法之一。

生物热消毒:生物热消毒法主要用于污染的粪便、垃圾等的无害化处理。

化学性消毒剂

ASFV对醚和氯仿敏感。ASFV经氢氧化钠(30分钟)、次氯酸盐(30分钟)、福尔马林(30分钟)、邻苯基苯酚(30分钟)或碘化物作用后即可失活。有效的消毒剂包括洗涤剂、次氯酸钠、戊二醛、过硫酸氢钾、二氯异氰脲酸钠、次氯酸钠和柠檬酸等。常用的消毒剂见表1。

污染源消除技术

(1)车辆消毒

运猪和猪粪便运输车辆:市场洗车点清洗(一级洗车点)→到达定点的洗消中心(二级洗消点)→检查合格→车外车内的清洗(消毒设备1)→检查合格→车外车内消毒、烘干(消毒设备1)→采样→移到安全位置定点停放(不是猪场附近,保证停车环境周围无固定或移动的风险)→检测→合格后开车到场(上车前司机穿着防护衣鞋)→靠场定点消毒点(三级洗消点)的消毒、烘干(消毒设备2)→完成业务→离开(车辆一旦靠场,司机全程不下车)。

其他停靠猪场的车辆:车辆停靠场定点消毒点→定点停靠→消毒、烘干(设备2)→完成业务→离开(除专用的中转人员和物资车外,其他车辆从靠场后开始,全程不允许下车,若必须下车,则需穿好防护衣鞋,若必须反复上下车的,则每一次下车时都需再次对鞋底进行消毒处理,注意细节)。

(2)猪场场区环境消毒

生活区:隔离区、服务区、生活区办公室、食堂、宿舍、公共娱乐场及其周围环境每天消毒一次。

生产区:每天对生产区道路进行至少一次大消毒,生产区各栋舍之间的空地要定期清理、除草,保持干净整洁。

装猪台:距离出猪台500米以上下游、下风向平坦处设置外来车辆的清洗消毒间。地面铺水泥,形成1-2度的倾斜度,注意冲洗消毒后水流动的方向,不能污染猪场生产与生活区。外来车辆先在此处全面冲洗消毒后才能靠近出猪台。装卸台外部应该是单向通行,出去的猪绝不能再回到场区。

赶猪道:每次场内转猪后,应对赶猪道进行彻底的清扫和消毒。同时,每周对场内所有赶猪道进行一次彻底消毒。

解剖台:解剖只能在解剖台上进行,严禁在生产线内解剖猪只(特殊需要除外)。解剖猪只后,相关人员不能直接返回生产区,如果有需要,要求重新进入洗澡间淋浴消毒、更衣、换鞋。每次剖检后应对解剖台及相关用具、环境进行彻底消毒。

(3)物资消毒

员工食材:在场外进行清洗消毒分装后进入场内,最好由场外直接配送熟食。

兽药等小型物资:放于熏蒸间熏蒸消毒或雾化消毒,持续作用30分钟,经检测合格后入场。

饲料等大件物资:臭氧消毒,持续30分钟,经检测合格后入场。

(4)人员消毒

进场步骤:过自动喷雾消毒通道、洗手消毒(消毒机)、修剪指甲、登记、手机消毒处理、物品进熏蒸间消毒、淋浴更衣换鞋,方可进入生活区隔离。

消毒要求:人员进入猪舍前需脚踏消毒盆,消毒盆(池)每天更换一次消毒液。员工不得由隔离舍、卖猪室、解剖台、出猪台直接返回生产区,若有需要,应重新进入洗澡间淋浴消毒、更衣、换鞋。生产区工作人员在工作期间必须穿工作服和工作鞋,工作结束后必须将工作服留在更衣室内,且每天进行洗消;严禁将工作服、鞋穿入生活区内。生产区每栋猪舍门口、产房、保育舍各单元门口设消毒盆(池),并定期更换消毒液,保持有效浓度。

(5)栏舍空栏清洗消毒

冲洗前准备:将母猪自由采食料筒和料槽内剩料收集,饲喂淘汰母猪。摘下母猪和仔猪料槽,统一放在栏位的一侧。将烤灯摘下,统一放置舍外,消毒药刷洗。将猪舍内杂物清理干净。准备高压热水清洗机、消毒机、消毒桶、消毒药、泡沫剂、清洗剂、泡沫枪头、冲栏雨衣和头灯等。

栏舍冲洗:全面冲洗通风小窗、料线、水管、料桶、料管、料槽、单体栏、漏粪地板、挡板、墙壁、地面、地沟及地沟侧墙。冲洗标准为挡板上没有可视粪渣和其他污染物;产床上没有粪便、料块;漏粪地板缝隙没有散料和粪渣;料槽死角没有剩料残渣;粪沟内没有可视粪便;料管及百叶无可视灰尘。执行正确的冲洗顺序,首先开启喷淋设备,对猪舍喷淋20-30分钟(或清水打湿),浸泡30分钟以上;然后使用高压(热水)清洗设备对猪舍屋顶、料筒、料管、料槽、风机百叶、门窗、通风小窗、地沟、墙壁、限位栏、漏缝地板进行冲洗,保证首次冲洗质量;拐角、缝隙等边角部分可用刷子进行刷洗,确保冲洗彻底。做好冲洗检查。对冲洗后栏舍各个部位进行逐项检查并评分。不符合冲洗质量标准的栏舍按要求进行返工冲洗,至验收合格后方可进行下一步工作。栏舍消毒可采用两次消毒法,第一次消毒后,应用风机干燥(冬、春季节可配合暖风炉烘干12小时)。第二次消毒后再次采用风机干燥(冬、春季节可配合暖风炉烘干12小时)。第一次发泡剂消毒后干燥切忌不要过于彻底,以栏舍表面无明显水滴为宜。

此外,对冲洗、消毒过的猪舍环境进行微生物检测和病原检测。PCR检测评估环境病原存活情况;微生物菌落总数在200cfu/平方厘米以内,ASFV检测为阴性。检查合格后,空栏应达5天以上。

(6)器械消毒

托盘:将托盘内所有物品拿出,放置于工作台上。将托盘充满水和消毒剂浸泡30分钟。倒掉水和清洁剂,用牙刷刷洗一遍,再用清水冲洗干净。

注射器:将所有部件松开,逐个冲洗各部件,清洗完毕后把注射器正确组装好,但要保持松动。

针头、镊子、手术刀柄、剪牙钳、断尾钳放入充满水和消毒剂的容器中浸泡30分钟。来回晃动5分钟,用清水涮洗3遍。

高压灭菌消毒:将所有清洗过的器械和物品放入高压锅中,高压灭菌15分钟,灭菌完毕后将所有器具放入干燥箱中烘干,干燥后待用。

(7)生产工具消毒

接产车、胎衣桶、生产区车辆(小推车)、挡板、扒料铲子、扫帚、铁锨、产房料槽、诱食槽,每次使用完后采用喷雾或浸泡消毒。消毒时间一般30分钟,除断尾钳每次消毒一次外,其余均为每日消毒一次。

(8)工作服消毒

生活区内工作服每日清洗消毒一次,生产区内工作服每日清洗消毒,工作服清洗消毒后填写《工作服清洗消毒记录表》。每天对工作服的清洗消毒进行检查并记录。

(9)水消毒

水井和蓄水池可使用氯制剂或碘制剂消毒。每周1次,有条件的,可定期对水源进行ASFV检测。水线可安装过流式紫外线消毒器及二氧化氯发生器。定期对水线进行病原检测。

五、复产前的风险管理

工作原则

1.统筹衡量、区别对待。按照污染面的大小、污染程度等进行等级划分,由高到低进行清扫、清除、清洁。

2.按照猪场布局及生物安全四级关口(绿/黄/橙/红)进行清除和消毒工作,每个区域完成验收后进行封闭隔离,停止一切人员操作。

3.全部工作同步进行,多目标统筹协调并进。

制作生物安全风险等级电子平面图

全部清群(或单元清群)结束后,对疫情进行风险等级自我评定,并依据污染面和qPCR环境检测,制作“1+N”电子平面图。“1”-猪场总平面图,“N1”-生产区内部平面图,“N2”-生产区外部及场外1km范围内平面图,“N3”-生活区平面图。

复产前的采样检测

1.采样位点

全覆盖采样:以区块为单位,对其内部所有墙体、地面、设备等表面进行全覆盖采样。

重点位点采样:作为全覆盖采样方法的补充,包括死角、料槽底部等不容易采集到的位置。

2.采样时间点

(1)初步清洗完成后采样检测,了解当前具体污染程度,并为下一步清洗消毒工作提供参考。

(2)彻底清洗完成后采样检测,评估清洗效果。

(3)消毒后采样检测(细菌培养+ASFV核酸检测),评估消毒效果。

(4)后备猪全面进场前采样检测。

(5)复检检测。

3.采样对象

(1)生产区内。包括各区间猪舍内所有区间单元墙体、地面、地沟、设备、风机、通风小窗、水线、料线、门、窗、湿帘、饮用水等。

(2)生产区外。以污染程度划分区域,包括地面、草坪、风机口、污水池、发酵大棚、料塔、出猪台、水渠、下水道、员工宿舍、维修房、储物间、浴室、办公室、餐厅厨房、机房、车辆、水源等所有可能污染的位置。

(3)场周边区。猪场周围道路。

4.采样准备

(1)穿戴隔离服、鞋套、一次性手套,将医用纱布拆开后放入方便袋中,加入适量0.3%甲醛溶液达到医用纱布潮湿即可。不同区块间采样需更换一套隔离服、鞋套、一次性手套。

(2)全覆盖大平面采样可用浸润的拖布进行擦拭,非平面全覆盖手工擦拭。

(3)草坪、地面全覆盖采样可用耙式采样器+绷带,往返耙地。不方便用采样器的硬地面可采用推荐制作的采样器进行采样。

分区块精准化ASFV消减过程环境风险等级界定

通过不同猪场结构划分生产区、生产区外部、生活区以及其他,分等级的颜色管理、监测和时间衰减绘制图表和管理方式。

1.生产区

进行猪只日常饲养管理、转移及饲养人员休息就餐、药械物资及维修用品消毒存贮等所涉及到全部区域,包括配种舍、后备隔离舍、培育舍、诱情舍、产房、待转舍、猪只转移连廊、出猪台、操作间、清洗房等绿区内立体空间全部实物(墙体、地沟、设备、管线等)以及淋浴间、熏蒸间、人员休息间、维修间等黄区立体空间内全部实物。

2.生产区外部

生产场区栋舍外所有区域以及场外靠场主干道路、污水站及附属区域,包括生产区道路、栋舍之间空地、发酵棚、出猪点、料塔、发电机房、维修房以及场外靠场主干道路等。

3.生活区

人员及物资进入、存储及生活休息的所有立体空间及娱乐区域,包括人员进场淋浴场所、物资进入熏蒸消毒通道、各类物资存储间、各类宿舍、办公室、会议室、厨房、餐厅、生活区、娱乐区域、洗衣房及周边空地等。

猪场内部环境清理/清洁/检测 (详见表2)

深度好文‖防控非瘟恢复生猪生产的九大关键技术,收好不谢深度好文‖防控非瘟恢复生猪生产的九大关键技术,收好不谢

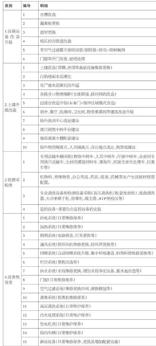
设备/设施/物资模块改造升级、维保(详见表3)

深度好文‖防控非瘟恢复生猪生产的九大关键技术,收好不谢

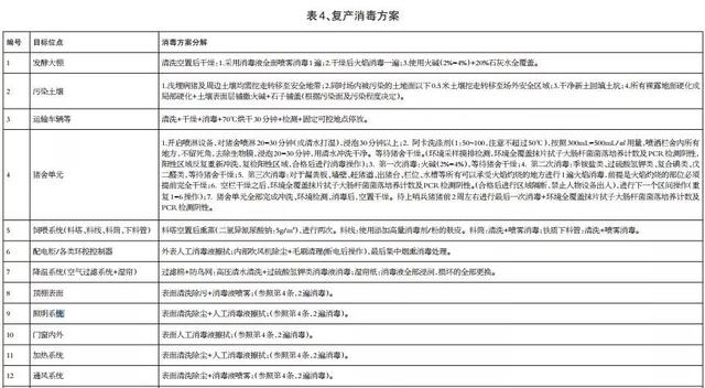
复产消毒方案

1.基本要求

(1)消毒前应将所有有机物(分泌物、毛发、粪尿、死猪组织)完全清空。

(2)所有表面全面经过清扫、清洗、擦拭、干燥之后开始进行消毒。

(3)消毒顺序由内到外,依次从生产区、办公区、生活区、厂区环境进行。集中力量开展全场大消毒,防止各区域交叉污染。

(4)可使用火焰喷枪对猪场地面及表面物体进行消毒。表面光滑的物体经3-5秒钟火焰消毒可以达良好的效果;粗糙的地面或区域应适当增加消毒时间。

2.消毒方案 (详见表4)

深度好文‖防控非瘟恢复生猪生产的九大关键技术,收好不谢深度好文‖防控非瘟恢复生猪生产的九大关键技术,收好不谢

六、优化种猪繁育模式,保障种源供给

种源供给是生猪复产的重要保障,应从以下六个方面来优化种猪繁育模式:

一是适当调整生产母猪的品种结构。传统商品猪场通常需要常年引进大量的长大、大长二元杂母猪补充淘汰的生产母猪(引种前要进行检测)。为最大程度减少引种次数,可以引进纯种长白或者大白,通过场内扩繁,生产二元杂母猪,减少引种风险。

二是灵活应用品种配套模式。有效提高养猪生产效率的品种配套模式是充分利用杂交优势,目前我国养猪业中主要有杜长大、杜大长纯种配套生产模式和配套系生产模式。出于生产安全时封场的现象,为实现满负荷生产,必要时可以采取回交的方式补充生产母猪,亦即早期挑选体型外貌符合要求的杜长大、杜大长青年母猪,按照后备母猪要求培育为优质父母代母猪。为尽量减少生产效率的降低,终端父本的选择显得尤为重要,最好的模式是用父系大白作为终端父本,其次长白,而尽量避免使用杜洛克作终端父本。

三是采用商品化公猪精液。终端父本的遗传性能影响商品猪生产性能的一半,所以优良公猪在养猪生产中具有十分重要的作用,尤其是按上述方法改变了生产母猪的品种结构或品种配套模式的情况下,可以购买符合生物安全要求的优良公猪精液(要确保进行过非洲猪瘟检测),而场内则只饲养在商品猪中挑选合适的公猪作为试情公猪。此外,使用冷冻精液可以较常温精液更好地适应生产节律,减少物流次数。

四是应用生物技术保存优良遗传资源。对于种猪育种场有必要应用现代生物技术保存场内的优良遗传资源,以备未来克隆恢复。生物技术保存遗传资源主要包括以下4个层面,即DNA组织样保存、体细胞库建立、冷冻精液保存和冷冻胚胎保存。

五是应用基因组选择技术,保障持续选育。品种的持续改良则关乎企业长期的核心竞争力。基因组选择技术的应用可在一定程度上保障种猪育种工作的持续进行。基因组选择(GS)是一种利用覆盖全基因组的SNP标记而进行的标记辅助选择技术,它可以提高选择的准确性,同时还能够实现早期选择,因此当建立了参考群后,可以大量减少现场测定的个体数,从而有利于ASF防控。

六要强化引种隔离。养猪生产中,根据生物安全的需要,对新引进的种猪都需要采取隔离的措施来降低新引进种猪携带ASFV而污染原生产群的可能性,同时也避免新引进种猪直接暴露于大量原猪群的病原微生物之下。应对拟引进的种猪进行逐头检测,确认ASFV阴性,并在隔离舍隔离30天,期间进行临床监测和随机抽样检测。

七、严把饲料关

为防止ASF通过饲料环节传入的风险,必须严把饲料关:

一要做好饲料原料的采购。优质、安全的饲料原料采购环节是生物安全的第一道防线。原料采购前应对要采购的原料进行充分的生物安全评价,必要时现场取样进行ASFV核酸检测。我国饲料原料分散,运输跨度大,在运输环节上需防止二次污染。对植物蛋白类原料来说,经过高温处理的原料生物安全性高于低温处理的,比如高温豆粕(饼)生物安全性高于低温豆粕(饼),但也要防止原料在加工、运输环节中的二次污染。

一般来讲生物安全等级顺序为:非疫区国家来源原料(进口)>玉米酒精糟、氨基酸、维生素>国产大宗原料-玉米(ASFV检测核酸阴性)=规范生产的国产猪源性产品(ASFV检测核酸阴性)>经过45天隔离期的玉米等(ASFV检测核酸阳性)=规范生产的国产猪源性产品(ASFV检测核酸阳性)>未经隔离或其他方式处理的玉米等大宗原料(ASFV检测核酸阳性)>不规范生产的国产猪源性产品。

二是做好原料采购、运输和验收。采购前期评估过且生物安全评价高的原料。对于来自ASF疫区的玉米等大宗饲料原料,建议不采购未经过高温处理或未经证明为ASFV核酸检测阴性的原料。不采购可疑动物源性饲料原料,特别是不符合农业农村部第91号公告规范要求生产的猪源性血浆蛋白粉、血球蛋白粉、肠膜蛋白、肉骨粉、猪油等。不采购掺假蛋白原料,特别是可能掺入猪源饲料的鱼粉、鸡肉粉等。在使用进口饲料原料时,只采购来源于无ASF疫情国家的饲料原料。做好饲料原料的运输车辆的全面消毒工作,运输路线避开疫区,原料采用包装袋封装,运输车厢需用塑料布或帆布覆盖封闭,防止饲料在运输途中被污染。饲料原料验收时,对玉米等大宗原料,要定期(如每两周一次)在下料口取粉尘样品,进行ASFV核酸检测。特别需要注意的是,饲料运输车也会携带非洲猪瘟病毒,运输前必须进行规范消毒。

三要做好原料储存和生物安全措施。验收完成后的安全原料应储存在没有ASFV污染的库房,做好防护措施,定期环境消毒,杜绝二次污染。对可疑的原料需采取必要的安全措施消除ASFV污染的潜在风险。主要操作方法有:1.热处理,通过把原料加热到60℃保持30分钟,或高温80℃-90℃保持3分钟以上。2.膨化,把原料采用膨化处理,比如单独膨化玉米、豆粕或者大豆,也可以把玉米和豆粕按照比例混合后,进行全膨化处理。3.发酵,把玉米、豆粕和麦麸按照比例混合后,采用芽孢杆菌、乳酸杆菌和酵母等微生物进行混合发酵。4.放置,不具备以上处理条件的,可以在常温、干燥隔离库房中将原料隔离放置45天以上。

四要优化饲料加工工艺。为了有效地杀灭ASFV,消除潜在的风险,饲料加工采用高温制粒工艺,主要是提高制粒温度,延长调质时间,保证调质温度>85℃,调质时间超过3分钟以上。对于未达到要求的饲料制粒工艺需增加蒸汽量,确保调质器中物料温度达到850℃以上,并适当延长调质时间。

五要做好饲料转运。饲料的运输车辆要全面、彻底、有效的消毒处理,对车轮、车厢和驾驶室等部位进行ASFV检测,检测病毒核酸阴性视为合格。同时要与饲料原料运输车辆严格分开,实行专车专运。饲料运输过程中,运输车厢用塑料布和帆布覆盖封闭,需避开疫区的运输路线。饲料应首先从饲料生产车间运送到安全的、无ASFV污染的饲料中转站,不能直接运送进猪场。使用散装料的猪场要注意饲料在装料、运输和卸料过程中的二次污染,平时应对装料口、卸料绞龙采用塑料布包裹密封。

八、改造猪舍,优化生产管理

通过猪舍改造,御病原于场区之外,优化生产管理,确保猪群健康,是目前和今后开展ASF综合防控的重要举措。

一要提高认识。场内人员是ASF防控的主体,事关防控成败。应定期开展ASF防控的政策、技术讲座和培训,提高从业人员对ASF危害的认识和防控意识,明确防控关键环节。

二要确保饮水安全。ASFV通过饮水感染所需的病毒量极低,必须确保饮水安全,切断病毒经水传播途径。选用深井水或自来水饮用和冲洗猪栏,对水源经常抽检,及时消毒,消毒剂可选用漂白粉、次氯酸钠、二氯异氰脲酸钠、三氯异氰脲酸、二氧化氯等氯消毒剂。

三要做好“四流”管理。确保“车流、人流、物流、猪流”不带毒,最大程度降低传播风险,有效切断传播途径。对进场“四流”开展ASFV检测,确保无ASFV污染。实施饲料等重要物资的中转,建立猪只销售中转站,人员实行72小时隔离,有条件应采样进行ASFV监测。对入场物资进行清洗、消毒、烘干,如对所有进入生产区的物品、药品必须经过臭氧消毒2小时,存放24小时后可以进入生产区。

四要改善环境条件。做好猪舍内的卫生清理工作,保证舍内环境干净,空气流通,地面干燥,环境温度适宜;做好猪舍内的防寒以及防暑工作,尤其母猪舍和保育猪舍,减少应激;做好猪舍外的环境消毒,保证每周对猪舍消毒1-2次;增加防鸟、防鼠、空气过滤设施设备,全封闭式运行,经常性的灭蝇、灭蚊,阻断鸟、鼠、蚊、蝇传播。

五要优化猪场设计。严格参照“规模猪场建设(GB/T 17824.1)、标准化规模养猪场建设规范(NY/T1568)、标准化养殖场生猪(NY/T2661)、规模猪场环境参数及环境管理(GB/T17824.3)、规模猪场清洁生产技术规范(GB/T32149)、种公猪站建设技术规范(NY/T2077)”等技术规范进行选址,远离居民区;实施自繁自养设计,一定时间内种源自给自足;不同功能区独立设计,尤其要注意进出道路运猪车辆的清洗以及人员吃、住、排便的处理应与核心生产区保持独立;猪舍全封闭设计,避免鸟、鼠、蚊、蝇进入猪舍;猪舍实行单元化生产,进风、排风独立运行;雨污严格分开;净道污道严格分开;自动化、智能化设计,尽量减少人员和车辆使用;优选设备,减少人员维护;建立车辆多级洗消和烘干中心。

九、提升屠宰场的生物安全等级

屠宰场是生猪的集散地,也是ASFV的集散地,提升其生物安全等级有利于降低ASFV的污染和扩散风险。

一要强化屠宰场人员培训和管理,提高ASF防控认识。屠宰场和肉品加工厂应对所有员工进行ASF防控和处置的专题培训。

二要加强生产环境控制和监测。对屠宰场外200米范围内进行定期巡查,如果发现疑似ASF情况的车辆或物品,应立即做好隔离和消毒处理。加强进出屠宰场车辆、场区车间等的日常消毒,强化场区内外的灭鼠措施。在车间外,如走廊、过往通道等按照灭蝇灯,防止ASFV通过苍蝇传播如车间产品。定期在待宰圈、电麻前生猪通道、放血槽、盛血器、脱毛池、屠宰场总排水沟、屠宰线、加工车间、加工设备、冷库的表面或墙面进行采样,用于ASFV检测。

另外,屠宰场的进猪台,必须每天实施清洗消毒;运猪车驶离该场时,必须进行清洗消毒。

三要做好生猪宰前巡检及检验检疫。在屠宰场,由驻场官方兽医查验车辆及相关动物检疫证明,并进行群体检查(病死猪、临床症状、测量体温)。如有疑似病例,应及时进行确诊。

四要构建完善的溯源体系。当活猪检测出ASFV阳性时,通过耳标及检验检疫证明来追溯生猪的来源,通过官方途径及时从源头(猪场)控制病毒的蔓延和扩散。当胴体或生鲜分割肉检测出ASFV阳性时,工厂通过条形码标签及时追溯生产日期和批次,工厂可根据追溯获得的信息对同批次的产品、副产物、废弃物等进行召回和进一步处理,并进一步回溯到活猪的来源。当流通在市场上的产品检测出ASFV阳性时,厂家可通过溯源系统及时召回产品,并做出相应的处理。

表1、猪场常用消毒剂及消毒方法

深度好文‖防控非瘟恢复生猪生产的九大关键技术,收好不谢

注意事项:1.清洁状态下的干燥是有效的消毒方式;2.步骤:清理-清洗-干燥-消毒-干燥;3.计算好用量,现配现用;4.参与喷洒消毒的人员注意自身防护(如防护服、水靴、手套、口罩、眼罩等),同时也避免消毒人员与被消毒对象的交叉污染;5.雾化与熏蒸空间须保证密闭性,密闭消毒后应通风或等待30分钟以上再进入(当使用的消毒剂有较大刺激性时)。

本版文字和表格由国家生猪产业技术体系提供。

深度好文‖防控非瘟恢复生猪生产的九大关键技术,收好不谢,猪场非瘟生物安全方案

蜀ICP备15013208号-3