河北氨基酸生产厂家
氨基酸都有
氨基酸是最近几年被普遍推广用于农业生产中的一类“新兴”产品,有的被冠以植物激活素一类的称号,在实际应用中氨基酸类的产品确实也有许多优异表现。它究竟有何神奇,是否真能激活植物,又该如何分辨这类产品的优劣呢?
《中国蔬菜》整理了河北优农生态农业科技有限公司杨光博士在河北菜农俱乐部微课堂上关于氨基酸的讲座,希望帮助大家对氨基酸有一个更清楚的了解。
一
什么是氨基酸?
哪些氨基酸能够被植物吸收利用?
氨基酸(amino acid),是含有氨基和羧基的一类有机化合物的通称。强调一下,它是有机化合物。它是组成蛋白质的基本单位,是一切生命的基础,对于同样是生命体的植物来讲,氨基酸是其构建生命大厦的砖石。20世纪以来,科学家对氨基酸的应用研究重点一直放在人类营养和动物营养上,忽视了其在植物营养上的重要作用。最近几十年,植物生理学逐渐发展起来,氨基酸的重要作用也被发掘了出来。
首先科学家发现氨基酸有左旋和右旋之分,被定义为L-型氨基酸(左旋氨基酸)和D-型氨基酸(右旋氨基酸),L-型氨基酸是D-型氨基酸的镜像,就像是人的双手,左手是右手的镜像,左旋就像人的左手,右旋就像人的右手。

动植物只能利用L-型氨基酸(左旋氨基酸),而D-型氨基酸只能够被某些细菌和真菌所利用,不能给动植物体所利用。只有左旋氨基酸才具有生物活性,才能被动植物所吸收利用。
二
植物必需的18种氨基酸的
名称和作用
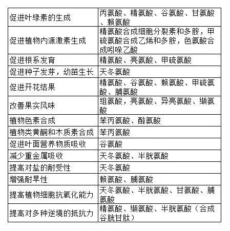
科学家研究发现自然界中氨酸种类有300多种,植物生长所必需的氨基酸只有18种。

▲18种氨基酸的名称和作用
特别需要指出的是,不同的氨基酸对作物的生理功能不同,但是氨基酸之间又有协同性,相互依存,缺乏其中一种会导致其他氨基酸的代谢过程受阻,大家在挑选氨基酸肥料的时候一定要注意,尽量挑选组分完全的产品,也就是说这个肥料最好是含有18种氨基酸。

▲种植中根据想要达到哪些效果使用什么样的氨基酸
三
各种氨基酸的来源和它的制取方法
常见的氨基酸按照来源分为植物源氨基酸和动物源氨基氨酸,按照提取方法,可以分为生物酶解氨基酸和酸碱水解氨基酸、化学合成氨基酸等。
酸碱水解是国家在提取农用氨基酸中最常用的方法。一般来讲,动物源的氨基酸,是通过高温化学水解法制成的,高温大概在100~110℃。
采用酸碱水解的方法时,对原料无需进行净化处理,用盐酸、硫酸或者烧碱进行水解,所以半胱氨酸、色氨酸、组氨酸就被破坏了,从而造成氨基酸的组分不全。
动物源性化学水解物由于氯化钠的存在而盐度较高,甚至能达到10%。一些品质恶劣、价格低廉的产品,通过动物毛皮和尸体自解、自然发酵的作用而制备的。这种方法制备的氨基酸,由于外消旋的作用,L-型氨基酸(左旋氨基酸)和D-型氨基酸(右旋氨基酸)的含量会发生变化,L-型氨基酸含量很少,从而导致生物活性降低。同时,这样的产品还含有大量的无机物、重金属残留和病原菌。

图示为这类产品的外观,一般为深褐色或者是黑色的粘稠液体。把这些氨基酸用到植物和土壤上,不仅不能被吸收,反而对作物形成毒害,造成土壤盐碱化和重金属超标。
四
为何说生物酶解法制取的氨基酸
才是最好的氨基酸
一般认为蛋白质是由51个以上的氨基酸构成,通常将由11~50个氨基酸组成的称为多肽,将由2~10个氨基酸构成的称为寡肽(也称低聚肽、小肽),单个的氨基酸也叫游离氨基酸,游离氨基酸的相对分子量最小,也就是我们农业部登记氨基酸水溶肥料要求的那种。
生物酶解是水解蛋白质最温和的方法,是取得高活性左旋游离氨基酸的最佳方法,生物酶打断肽链,释放出很大数量的左旋氨基酸。为了确保酶的正确活性,需要严格控制时间、pH值、温度。作为工业化的生产,这个生产过程必须在制药设备中才能够完成,要识别连接氨基酸的各种酶。
在反应中,氨基酸不经过任何改变就被释放出来,氨基酸维持其原来的螺旋状态,可以被植物直接吸收并参与到代谢过程中,这种方法的话不仅保持了18种左旋氨基酸的完整性及生物活性,而且还能够产生小肽、多种有机酸以及其他具有生物刺激作用的植物生长因子。同时,小肽和游离氨基酸的含量较高。
一些先进的技术,包括膜技术、蛋白切割技术等,可以根据分子量的需求进行定向剪切,得到需要的分子量区间。采用这种方法的话,小肽分子量可以做到1000道尔顿以下,更利于作物吸收利用。

这类产品的外观透明度非常高,而且没有杂质。
酶解氨基酸可以有动物源的,也可以有植物源的。经常有人会问,植物源和动物源的氨基酸哪种更好一些呢?针对这个问题有很多争论。各有各的道理。相对来说我们认为,动物源的氨基酸其氨基酸种类更为全面一些。
综上:只有经过生物酶解生产出来的左旋游离氨基酸才具有高生物活性,才可以被植物完全的吸收,同时没有重金属、高氯、高钠的残留风险。
由于生产这类氨基酸需要的技术水平较高、设备投入大。以往,生物酶解氨基酸多应用在人类的保健品和动物饲料方面。在欧洲,只有为数不多的几家制药公司,把医药级别的动物源酶解氨基酸应用到了农业领域。
五
高活性的酶解左旋游离氨基酸
对植物的作用
1、提高植物的抗逆性能
植物在遇到高温、低温、霜冻、虫害、冰雹等对植物新陈代谢有负面影响的压力因素时,植物生长会受到影响。在这些胁迫条件发生前后,为植物提供直接和胁迫生理相关的氨基酸,对其有预防和恢复作用。
2、对植物光合作用的改善
左旋的甘氨酸和谷氨酸是植物组织形成和叶绿色合成过程中的基础代谢物,叶绿素是光合作用的驱动力。这些氨基酸有助于增加植物叶绿素浓度,保证更高程度的光合作用,使植物郁郁葱葱、生机勃勃。
3、对植物气孔的作用
除了光照、湿度和温度等外部因素,植物的气孔在氨基酸的帮助下可以打开或关闭,这种开闭过程有助于控制植物内部水分平衡。更重要的是能够有促进二氧化碳吸收,这是植物持续生长必需的条件。左旋的谷氨酸有利于气孔的开放。
4、对土壤植物群落的平衡。
农业土壤微生物区系的平衡,是有机质良好矿化的根本问题,也是根系周围良好土壤结构和肥力的基本问题。左旋的蛋氨酸是稳定微生物菌群细胞壁生长的因子。
5、对中微量元素有螯合作用
氨基酸和中微量元素一起施用的话,植物对中微量元素的吸收和运输变得更加容易,左旋的甘氨酸和谷氨酸是非常有效的螯合剂。
6、氨基酸和植物内源激素的关系
氨基酸是植物内源激素的代谢前体,例如色氨酸是吲哚乙酸合成的前体,精氨酸是多巴胺的前体,植物外部喷洒氨基酸,能够促进植物自身生长激素的形成,促进芽和根的增重。
7、对授粉和果实形成的影响
左旋脯氨酸有利于花粉繁殖,对授粉至关重要,左旋赖氨酸、蛋氨酸、谷氨酸是传粉的必须氨基酸,能够促进花粉的萌发和花粉管的长度,提高座果率,增强细胞壁,延长保质期,有利于提高果实的成熟期,有利于提升果实的风味儿。
同是氨基酸,效果却天上地下,到底为啥?,氨基酸都有
添加微信免费咨询